电阻器是在其两端上施加任何电压时,为了取得相同相位电流的电子元器件。它遵守Ohm规则。
电阻器使用金属,金属化合物,碳等材料,各自具有固有的电阻值,可以用以下公式来表示:

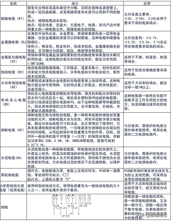
电阻器的结构:

电阻器的种类:
电阻器可分为固定电阻器和可变电阻器,固定电阻器又可分为金属类和碳类电阻器。


固定电阻器的分类:

固定电阻器的种类及特性:
碳皮膜固定电阻器(CR:Fixed Carbon Film Resistor)
在陶瓷棒(Ceramic Rod)表面形成碳皮膜做螺旋型;切割并调整电阻值的电阻器。

电阻温度系数(TCR:Temperature of Coefficient Resistance)
- 比起温度阻值变化的比率(ppm/℃);ex) 电阻温度系数为–300ppm/℃的碳皮膜固定电阻其温度从 0℃变化到100℃时,就是30,000ppm,即阻值变化了3%。
金属皮膜固定电阻器(MR:Fixed Metal Film Resistor):
-Ceramic Rod表面形成金属薄膜用螺旋型做 Cutting并调整阻值的具有安定特性的电阻。
-这个电阻使用镍铬合金,锡(TiN),(氮化钽)TaN,镍,铬等材料。

固体电阻(Solid Resistor, Composition Resistor)
-固定电阻是用混合碳粉末,树脂粉末,无机物粉末等材料,在高温中施压成型的,具有高的电阻值。

金属氧化物皮膜电阻器(Fixed Metal Oxide Film Resistor)
-玻璃或磁器质 Ceramic Rod 的表面上涂上金属氧化物的导体薄膜便形成电阻体后再涂装个绝缘和保护的电阻器。

固定金属釉电阻器(Fixed Metal Glaze Resistor)
-固定金属釉电阻器就是金属粉末(RuO)和玻璃粉末的混合物,它是以玻璃为结合剂并形成电阻膜的电阻器。

绕线电阻器(Wire Wound Resistor):
-在圆桶型陶瓷,玻璃纤维等耐热性的圈芯上绕个金属电阻线,其上面再用搪瓷 (Enamel) 或耐热性绝缘涂料或陶瓷Case进行保护被覆的电阻器。它可以分为精密用和功率用电阻器等。
电阻材料:Ni-Cr,Cu-Mn,Ag-Mn,Au-Cu等合金金属线。

无感绕线电阻器(None Inductive Wire Wound Resistor)

-绕线型电阻器在高频中很难使用,因此更改绕线方法,在高频中也可以使用的绕线电阻器。
可熔电阻器(Fusible Resistor):
-电路正常情况时用一般的电阻器来工作,但是由于电路的异常或工作条件的异常而超过额定负载功率时,在规定的时间内电阻器就断线并阻止电流的流出,且电阻值不能恢复原来状态的电阻器。
电阻阻值的标示法:
1、色环标示法:


2、直标法:
直标法分为数码标示法和文字符号标示法。
数字法一般为三个数字,前两位数字为有效数字,第三位数字为倍率10X(倍率X=0~8,)。
当X为9时,则表示为10-1。
例如:103=10*103Ω=10K 471=47*101Ω=470Ω
2R2=2.2Ω R15=0.15Ω
文字标示法是用阿拉伯数字和文字符号两者有规律的组合来标称阻值,其允许误差也用文字符号表示。
例如:1R5J=1.5Ω±5% 2K7M=2.7KΩ±20%
R1F=0.1Ω±1% 2.2GK=2200MΩ±10%

电阻器的误差:
在具体的电路应用中,电路对电阻器阻值的大小需求是无限的,但工厂生产的电阻器不可能满足使用者对电阻器参数的所有要求。为了保证使用者能在一定范围内选择合适的电阻器,就需要按一定的规律科学地设计其阻值,同时亦便于厂家生产。
通过数学分析,电阻器的标称阻值包括:E6、E12、E24、E48、E96和E192系列,它们分别适用于允许误差为±20%(M)、±10%(K)、±5%(J)、±2%(G)、±1%(F)、±0.5%(D)的电阻器。
E6中“E”代表指数间隔的意思(Exponential Spacin的首字母),后面的“6”表示只有6种数字系列。
E6的基本数值:1.0、1.5、2.2、3.3、4.7、6.8。
E6的公比系数为

系列的电阻规定几个基本系数,这些系数再乘以10n(其中n为整数),即为某一具体电阻器阻值。如 1.5×102=150Ω。
电阻器的额定功率:

电阻器额定功率符号标示法:

电位器:
电位器实际上就是一种阻值连续可调具有分压体的电阻器。根据实际需要,电位器的种类很多,但其基本原理都差不多。电位器的标称阻值一般采用E12、E6系列。
电位器的分类:
1、按用途分为:普通电位器、直滑电位器、微调电位器、带开关电位器等。
2、按阻值变化规律分为:X(线性电位器)、D(对数电位器)、Z(指数电位器)。X适用于分压器;D适用于音调控制;Z适用于音量控制。
电位器的测量:
1、普通电位器的测量:
假设其中一脚为可调端,用万用表测另外两端,测得阻值应为该电位器的实际阻值,将万用表红(或者黑)表笔放置可调端,旋转电位器动臂则阻值相应的变大(或变小)。

2、带开关电位器的测量:
对带开关电位器,除应对电位器部分测量外,还应检查开关部分是否良好。当开关接通,测得开关两端阻值为“0Ω”,反之则为无穷大。

半固定电阻器使用时注意点:
① 要考虑随着半固定电阻值的小型化,用旋转轴调整电阻值时所产生的Backlash现象。
② 一般只注意电阻值和电阻值变化的曲线,但是电阻体和滑动端的接触部分温度也会上升, 因此,要根据温度上升带来的额定功率的轻减曲线来设计。
③ 工作中会出现旋转把手而阻值变化的情况,因此,调整半固定电阻器后,要涂个涂料或使用热收缩的管并防止把手旋转的发生。
热敏电阻(Thermistor):
热敏电阻是根据温度阻值也会变;
由温度比例热敏电阻划分为阻值上升的 PTC和具有负温度系数的NTC。
-NTC 热敏电阻(Negative Temperature Coefficient Thermistor)具有周围温度上升阻值减少的特性。
-利用这个特性,与电阻或micro电路组合,在温度传感或电路温度的补偿中广泛地被利用。
-power热敏电阻是使用NTC型的,在功率电路中的电流限制上广泛地被利用。
NTC型 power热敏电阻的(Thermistor)使用方法:
在电源整流的电路中串接power热敏电阻,防止突入电流。
-S/W Off的状态时,power热敏电阻的温度低阻值大,因此可以防止对电容c的大电流,之后电路上开始流电流时,power热敏电阻就自行发热并温度会上升。
那么,由负的温度系数,电阻值会下降,且热敏电阻的功率也随之减少。
AC 220V 电源:
-电压变动±20%:AC 264V;
-Peak值 Vmax.= AC 373V
-想把突入电流控制到25A,那么需选用373/25= 14.92Ω以上的电阻。
电阻器的特性:
1) 电阻温度系数
-一般电阻器受周围温度的影响阻值产生变化的。
-根据温度的增减有直线变化和非直线变化两种情况。
-直线变化时,要使用电阻温度系数 (TCR);
-非直线变化时,确定要测的温度,并计算出确定温度之间阻值的变化率 (%)。
-电阻温度系数根据电阻体的材料,制作条件的特性而不同。

2) 高温特性
-电阻器的特性随着周围温度的变化而变化。它具有电阻器的最高使用温度,锡的耐热性等高温特性。

湿度的影响:
1)湿度的依赖性
-湿度高的环境中电阻器吸收水分阻值并发生变化,引起有机物的膨胀,变形,绝缘电阻,耐电压,对金属的腐蚀,促进电解现象等影响。
-如Composition电阻器时,主要由结合体合成树脂的吸湿,产生膨胀现象并增加碳之间的接触电阻便产生阻值的变化。
2)经年变化(secular change)
-就是把特性电阻在空气中无负载状态下放置时所产生的阻值变化叫经年变化。
储存场所的湿度对产品的寿命有极大的影响。
电压的影响:
1) 电压系数
-就是在电阻器上施加电压时引起的阻值变化。

2)电解现象
-主要发生在用螺线型cutting的电阻器上。电阻体表面特别是cutting的部分被吸附的水分沿着cutting槽,根据施加的电界,产生电解分解,并损坏阳极或阴极的电阻体。
-如电阻体是个碳皮膜时,发生阳极氧化,如是金属氧化物电阻由活性化的氢气引起还原现象。
3) Pulse 特性
- Pulse 电压施加时,由电流引起的破坏现象,可以分为由(Joule)热能的破坏和由放电产生局部绝缘破坏的;一般根据下面公式 对Pulse 波的平均功率使用3∼5倍的额定值。

破坏现象首先在特别强的电界上产生。
破坏电压交流比直流低,如果是脉冲电压时会更低。
一般皮薄的碳薄膜电阻和高电阻的金属膜电阻等在Pulse 负载中比较弱,这时,要使用金属氧化皮膜电阻器。
电压,电流的依赖性:
1) 负载特性
-电阻器施加电压,阻值就会变化。这是由电压系数,温度系数,耐热,耐湿,耐电压, 电解现象等的综合因素的结果。
-根据施加电压所产生的电阻表面温度的上升是由负载电流引起的温度上升影响比周围温度而上升的影响更大。
2) 杂音
-电阻器的杂音特性有热杂音,电流杂音,滑动杂音等;
热杂音和电流杂音是电阻体自身产生的杂音,而滑动杂音是在可变电阻器上产生的现象。
虽然杂音产生的原因不同,但以电流,电压或阻值的变动来体现。
频率的依赖性:
-在电阻器上施加的电压是交流电时,如频率上升时,在直流上产生阻值的差异;这是由电阻器本身的容量及电感和集肤(表皮)效果引起的。
-容量及电感:就是电阻器自身的容量的分布。在电路中使用时,与其他元器件 Case的容量,电阻体及引线上产生的电感就是主要因素。
-集肤效果(表皮效果)是在绕线电阻器上是个问题,但是在非电阻值比较大且透磁率低的一般皮膜电阻器上是不成问题的。
-越是小型,皮膜电阻,低阻电阻,高频特性越好。
-包括引线的电阻体的接触部分尽量要短,并且按照电阻体长的方向无变形的就是好的,材料上也要尽量缩短诱电体的损失。
电阻器的特性实验项目:

电阻器的选择方法:
决定电阻值:计算出电路中的电阻值,在标称电阻值表中决定要使用的电阻值。
决定电阻电阻的允许功率:消费功率(W)是用下面公式计算,考虑周围温度,发热等情况,要选择2倍以上利益的。
决定电阻的允许误差;
决定电阻的种类:考虑阻值范围,额定功率,温度系数等因素决定电阻的种类 。
电阻器使用时的注意点事项:
从额定功率,外观,尺寸,端子结构,电阻素子的种类,电稳定性,内环境性等方面,需要检讨所选择的是否最适合,并且达到了使用目的。
1) 最高使用电压:
-电阻端子之间连续可以施加的电压(素子最高电压);
-额定电压是可以用下面公式得出,但是,规格书上有最高使用电压规定时,其规定的电压或额定电压当中把电压小的作为最高使用电压。
-Vr=√( Pr * Rr) ;Vr:额定电压[V],Pr:额定功率[W],Rr:标称阻值[Ω]。
-如交流电压时,峰值电压不要超过实效值的1.41倍。

2)额定功率
-电阻是个发热体,因此,从可靠性的提升或对其他器件的负影响方面考虑尽量使用额定功率50%以下的。
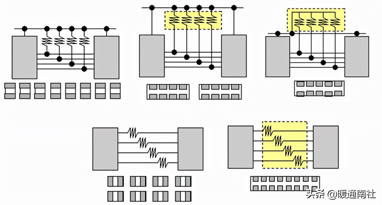
3)过度负载
-如下图,短时间的过负载连续被施加时,由下面公式中求出平均功率 P(AV)。
-反复周期 T比10秒长时,按照公式计算得出 P(AV)会变小,因此,超过10秒时也要按照10秒来计算。

4) 耐电压
-就是在连续的工作状态下,集中电阻器的端子和 Case间能存在的最大峰值电压。
在各类电阻器规定的额定周围温度高的温度中使用时,参考 Derating Curve,要把功率减少使用。
周围温度决定负载率。比规定温度高的周围温度中使用时,需要减少个别的功率。

电阻器是根据自身发热,周围温度,温度系数等条件,阻值也会变化,因此,精密设计时特别要注意。
-变化温度要实测10kΩ的碳皮膜电阻和金属皮膜电阻;
-温度的稳定性来说金属膜电阻比碳膜电组好。


-使用温度系数小的金属皮膜电阻时,振荡频率是稳定的,但使用碳皮膜电阻时振荡频率会变化。
在最高的使用温度以下中使用。
受周围温度的影响电阻的表面温度会发生变化,因此要考虑电脑板上电阻器的布置。
尽量缩短焊接时间,要防止由焊接时的热量产生端子和电阻体的变化而损坏的现象。
湿度也对电阻带来影响,因此,储存的地方要干燥,且考虑轻微变化,不要长时间储存。
实际适用的案例:
限制突入电路:

刚开始Power On 时 Capacitor充电同时,并流出数十~数百 A的电流。
这个突入电流就是损坏Diode的原因,因此,使用电阻限制突入电流。
要使用Wire Wound Ceramic Cement or Metal-Plate Ceramic Cement。NTC也可以替代电阻使用。
功率型电阻器(Power Type Resistor0)(Wire Wound, Metal Oxide Film):

绕线(Wire Wound):温度系数小,频率特性好,数十 mΩ ~ 数 ㏀;
金属氧化膜(Metal Oxide Film):小型,频率特性好,数十 Ω ~ 数百 ㏀。
Surge 电流的吸收(Snubber Circuit):

初级的 FET,次级的 Diode产生 Surge 电流,用CR 的电路吸收Surge energy 。
Surge吸收的同时也有Energy Loss的反效果,因此使用时要选择适当的阻值是非常重要的。
要使用不燃性的小型金属氧化膜电阻(Metal Oxide Film电阻)。
电流检测电阻(Current Detecting):

电流检测电阻要减少功率的损耗且可以承受在反复进入的突入电流。
自身的电感小且高频的特性也要好。
使用扁平芯片电阻(Flat Chip Resistor),特别是在高频的电路中要使用金属板片式电阻(Metal-PlateChip Resistor)。
过电流检测电阻:

Emitter和 GND 之间串接电阻;基本的电感要小。
使用低电阻值的金属板电阻。
OP-Amp 放大电路:

同相,反相放大,放大增益由R1和R2来决定;
R1和 R2 要精密且温度系数要小;
要使用温度系数30ppm/℃程度的Metal Film Resistor。
Pull-Up,Pull-Down Resistor, Damping Resistor:

Pull-Up,Pull-Down:1 ~ 100 ㏀。
Damping Resistor:10 ~ 30Ω,减少信号线上的反射 Noise;使用Chip Network 电阻。
本文来源于互联网,暖通南社整理编辑。