本文前两章引入洞察力原则的概念和洞察工作的4个阶段,分别为准备洞察工作、打造变革洞察、提出影响洞察,以及决策的业务影响。介绍洞察工作需要精心策划、有序开展的原因。第三章至第六章讲述洞察工作的前两个阶段,详细介绍4S周期:架构期(准备洞察工作)、探查期(得出初步的推论)、塑造期(形成初步的变革洞察)和成型期(将变革洞察纳入决策),并就如何高效执行4S活动以如何在每个“S”中建设组织能力展开讨论。第七章和第八章主要介绍洞察工作的最后两个阶段,详细叙述由塑造期向成型期过渡的方法,在制定业务影响决策时如何利用洞察力原则强化分析工作,以及最终公司应该如何行动。第九章和第十章讨论了情绪会如何影响洞察工作,以及如何建立和维持洞察文化。
本文分享内容目录大纲如下:
- 洞察原则
- 4I钻石框架
- 架构:准备洞察工作
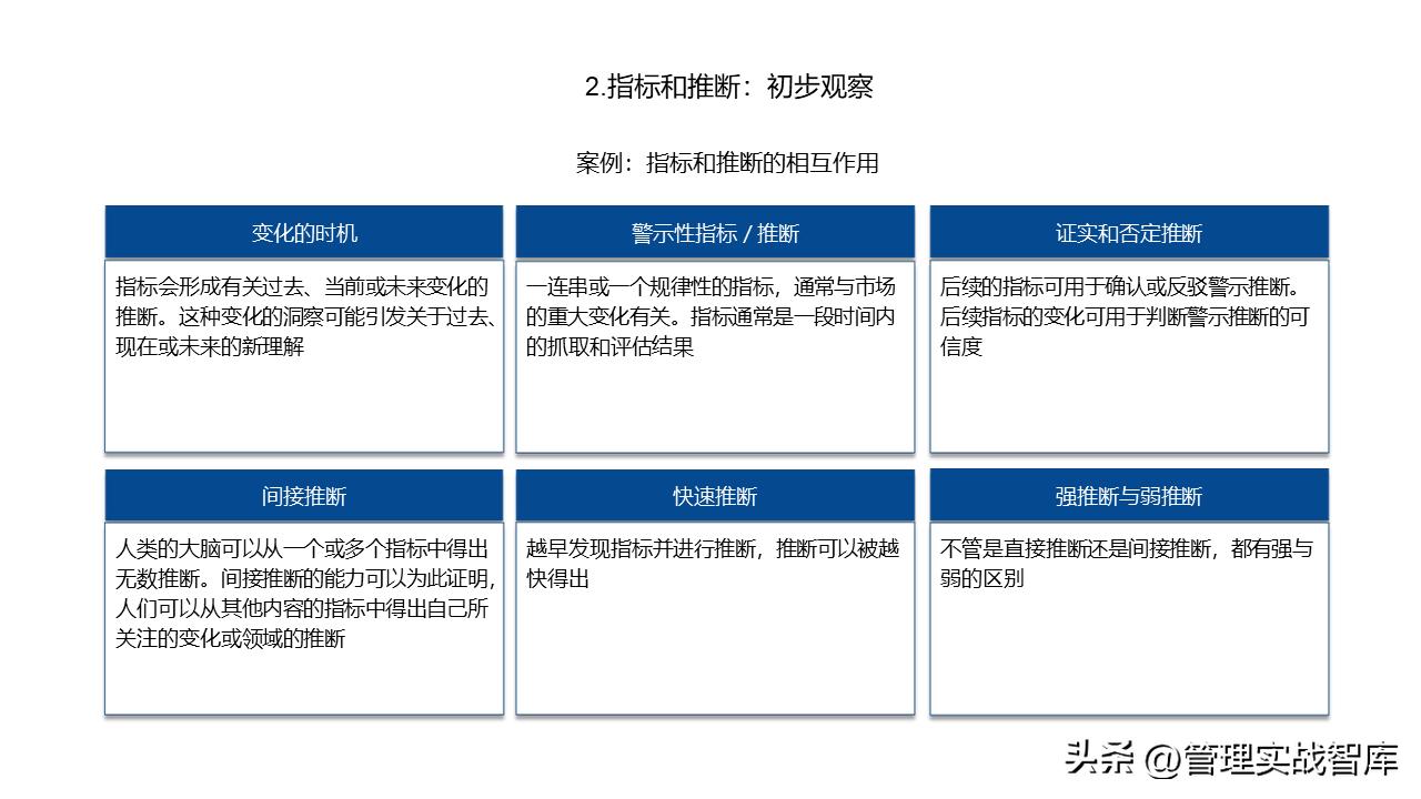
- 探查:做出初步推断
- 塑造:打造变革洞察
- 成型:变革洞察的检验与效度检测
- 影响洞察:业务影响的前奏
- 商业影响:思维、决策、行动
- 洞察工作:情绪的影响
- 洞察力文化:领导者的作用
















本文*载下**方法 | 管理实战智库
《洞察力原则:如何建立与众不同的市场洞察机制》合计110页,我们已经为你整理成了完整的电子版格式,如何拿到分享的源文件收藏学习:请您关注、转发,然后私信本头条号“管理”2个字。