那么优秀的分镜头脚本怎么创作呢?分镜头脚本范例哪里有?
分镜头脚本通常采用表格的形式,一般按镜头号、镜头运动、景别、时间长度、画面内容、人声、音乐音响的顺序等做成表格,分别对应填写。
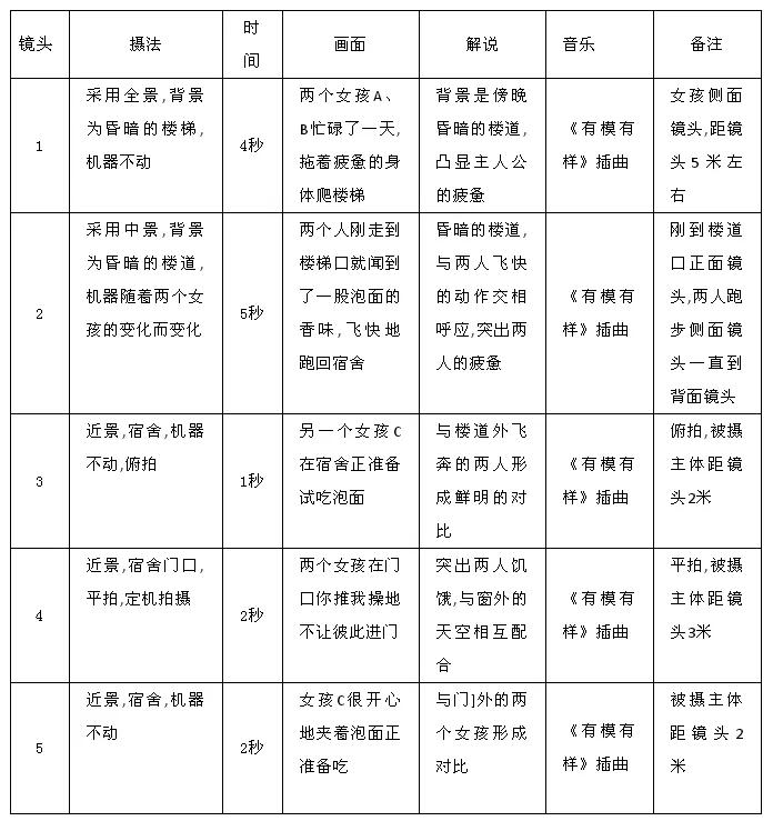
分镜头脚本如下图:

1、镜号
镜号指的是镜头的序号,一般用数字1、2、3表示。
2、镜头运动
镜头运动是指摄像机的运动,除了固定机位以外,还有推拉摇移等方式。
3、镜头景别

镜头景别是指画面的范围,包括远景、全景、中景、近景、特写等。
但是很多人并不理解,拿着相机就开始拍摄,一镜到底,拍出来的作品毫无感情,没有感染力。
下面以抖音大V李子柒为例,她的视频丰富又有美感,就是采用了各种各样的景别。 远景:一般是展示环境全貌,视野宽广,人物较小,有时候是空镜头,通常是用来介绍环境,抒发情感。

远景 全景就是比远景更近一点,展示人物全貌,用来表现人物的全身动作,或者是人物之间的关系。

全景
中景就是指拍摄任务膝盖至头顶的部分,重点展示人物上身的动作。中景最能体现叙事功能,可以很好地展现人与人、人与物、人与环境之间的关系。

中景 近景也就是拍摄人物胸部以上或物体局部,非常有利于表现人物的面部或者是其他部门的表情、神态,是刻画人物最有力的景别。

近景 特写就是对人物的眼睛、鼻子、嘴、手指、脚趾等这样的细节进行拍摄,适合用来表现需要突出的细节。特写更能调动观众情绪,展示生活中不常见的特殊视觉感受。

特写
注意:在拍摄的过程中,我们可以多场景预设、多角度拍摄,为后期准备充足的素材可供选择,剪辑出更能表达情绪的作品。 4、画面内容
画面内容指的是需要演员表现出来的画面信息,具体来讲就是拆分剧本,把内容拆分在每一个镜头里面,用精炼、具体的语言描述出要表现的画面内容,必要时可借助图形、符号表达。如下图所示:
什么时间、什么地点、画面中出现什么内容、镜头应该怎么运用,景别是什么样的,服装道具有哪些等,都要出现在脚本里。

5、人声(台词、对白)
人声是指演员的台词,台词是为了镜头表达准备的,起到的是画龙点睛的作用。
另外,60s的短视频,不要让文字超过180个字,不然听起来会特别的累。

6、时长 时长是指镜头持续时间,一般精确到秒。
提前标注清楚每个镜头的时长,方便我们在拍摄剪辑的时候,找到重点,提高拍摄剪辑的工作效率。

某些多场景视频还要设计拍摄地址,脚本的范式,大概是这样的:



对于新手来说,最有效的学习方法就是从模仿和借鉴爆款视频的分镜头脚本开始
当然,想要做好短视频,除了要掌握短视频脚本创作方法外,还需要多样的运营、涨粉、变现技巧。 那么,对于我们大部分抖音运营的小白,或者只是略知一部分技巧的人而言,如何从一个新手变成一个高手呢?如何能够利用抖音这个红利为自己创造更多的财富,从而改变我们的现实生活呢?
如何用好背景音乐
我们了解了音乐在抖音中的重要性,以及如何选择音乐,现在,我们还有最后一个问题:“如何用好背景音乐?”下文将把4个关键点分享给你。分镜头脚本创作指南
1.背景音乐要符合视频调性
在背景音乐的选择上,如果职场干货分享类的内容选用搞笑类音乐,而搞笑娱乐类的内容选用舒缓的轻音乐,显然都是不合适的。分镜头脚本创作指南
背景音乐要符合视频调性,好的背景音乐能给内容锦上添花,随便选择则容易出现适得其反的情况。
2.不要选择过于热门的歌曲
千万记住,就算是选择热门歌曲,也不要选过于热门的歌曲。比如在10条视频里,超过5条出现了同一首歌,那么我们在短时间内就不要用这首歌了。分镜头脚本创作指南
因为用户可能已经厌倦这首歌,一听到前奏就切换到下一条视频,这会让你错过让用户喜欢你的机会。在遇到非常火的歌曲时,我们可以先收藏,过段时间再使用。
3.判断歌曲热度及适用的内容形式
如何判断一首歌适用于什么样的内容形式呢?我们可以通过音乐专题页来判断。分镜头脚本创作指南
首先,我们可以通过一条爆款视频,找到它的背景音乐的专题页
视频左下角有个声音链接,它会在视频*放播**时滚动出现,单击声音链接,就会出现这首歌的音乐专题页。
页面上会显示这首歌的首发视频和原声视频,还有其他使用这首歌的所有视频。分镜头脚本创作指南
所以,在音乐专题页,我们不仅能够通过首发视频找到作者,也可以通过其他视频来学习这首歌曲怎样搭配视频内容。
算法涨粉:如何利用平台算法快速涨粉
想要做好抖音运营,除了提高视频质量、有效优化数据,我们还可以借用很多外部助力,让运营更省力。分镜头脚本创作指南
相信很多人都听过,抖音具有强大的算法,可以帮助你获得大量曝光。那么,这个算法究竟是什么样的呢?本节就来介绍如何利用平台算法快速涨粉。
算法其实并不复杂,从某种程度上讲,它就是规律。了解并运用规律,按照规律优化自己的视频,就能顺势而为,让自己轻松获得更多的粉丝。分镜头脚本创作指南
抖音的算法主要体现在3个层面:消除重复、双重审核和兴趣匹配。我们一解释这3种算法是如何发挥作用的。
一、消除重复
消除重复,顾名思义,就是平台会清除重复的视频。抖音如何判断视频是否重复”呢?有两种方法:
第一,别人发布的视频,你拿来直接发布,你的行为就会被定义为重复发布;分镜头脚本创作指南
第二,相似度极高的视频,比如两个视频只有一小部分画面不一样,就很容易被定为“重复”。
你可能会有这样的疑问:“可不可以重复发布自已的视频?”当然可以。分镜头脚本创作指南
在抖音上,你应该见过不少“发第二遍会火”的觊频,并且那些视频很可能被发布了两遍以上。
多次发布自己的视频,一般有两种情况:一种是发布者觉得这条视频拍得很好,应该能火,但是第一次发布时没火,于是发第二遍以验证效果;分镜头脚本创作指南
另一种是这条视频在第一次发时就火了,*放播**量很高,因此获得了很多粉丝关注,于是发布者想再发布一次,获得更多的粉丝关注。
从众效应
通俗地讲,从众效应就是“随大流”效应。每个人都或多或少会受到从众效应的影响,而选择更多人选择的选项。分镜头脚本创作指南
比如,在逛淘宝或点外卖时,我们经常会按照销量排序购买商品。这就是从众效应的影响。
我们要怎么用好从众效应来获取高质量的粉丝呢?这里提供两条途径。分镜头脚本创作指南
系统推荐
我们不难发现,系统推荐的视频,大多数是点赞数几十万甚至上百万的视频。