鹦鹉鱼的品种介绍与区别

血鹦鹉的出现:
血鹦鹉并不是自然的产物,而是人类偶然创造出来的。在台湾岛,一个名叫蔡建发的人将自己渔场里的红魔鬼和紫红火口养在一起,结果无意中的阴错阳差之下,雄红魔鬼居然和同居雌紫红火口产下一群稀奇古怪的新的鱼种出来。
血鹦鹉以其鲜艳的体色,可爱的体型,对水质的极强适应力,使之成为人们喜爱饲养的观赏鱼。 血鹦鹉的出现,创造了杂交观赏鱼的潮流,也成为杂交观赏鱼的始祖,血鹦鹉流行之后,罗汉鱼紧跟其后成为流行鱼种之一。
血鹦鹉随着不断的改进,也出现了许多不同的品种。 以下就介绍一下它的品种。
鹦鹉鱼的品种介绍
1 普通血鹦鹉
普通鹦鹉一般来讲头背结合部位凹陷,形成漂亮的曲线和鹦鹉的嘴脸。以嘴短、下唇内收,T字形嘴或三角嘴,身体短圆为佳,眼睛要透亮,眼圈无黑纱,无歪嘴、翻鳃、痄腮、背鳍倒伏、身体弯曲畸形等缺陷,体色自然鲜红。尖嘴、瘦长、翻鳃、眼睛有黑纱、身上有黑斑、鱼鳍不能完整打开等与以上要求相反的不佳。

2 金刚鹦鹉
金刚鹦鹉和普通鹦鹉的区别:
第一是嘴形,普通鹦鹉一般是T字形、月牙形、三角形,不能完整闭合。金刚鹦鹉正常的一字嘴形。但是不能以此作为区分两种鹦鹉的唯一标准,许多类似红魔鬼的垃圾鹦鹉也是一字嘴。
第二看头背部的形状,普通鹦鹉从眼睛正上方看头背交接部位一般是凹陷下去的,元宝鹦鹉是一条平滑的圆弧线,而金刚鹦鹉是突起的。成年金刚鹦鹉一般明显起头。 第三看身型,标准血鹦鹉身材短圆,金刚鹦鹉略偏长、扁。
第四看体型大小,一般血鹦鹉15-20公分,金刚鹦鹉可以达到25公分以上,体重可达1公斤。生长也比血鹦鹉更迅速。另外金刚鹦鹉比普通鹦鹉性情凶猛好斗,在大缸多只混养的情况下有所缓解。

3 元宝鹦鹉(红元宝)
元宝鹦鹉的特征: 元宝鹦鹉的头背部交接部位不象普通鹦鹉那样凹陷很多,而是比较圆滑的弧线直接过渡下来,身体明显短圆,肚大。感觉更好看,价格也比普通鹦鹉贵不少。
4 红财神
红财神因为高高的额头十分像财神爷所戴的帽子而得名。与噶玛兰红元宝一样,台湾噶玛兰红财神可以说是品质最好的了。红财神这种鱼争议较大,有的说它是鹦鹉,有的说它是罗汉。大家都是杂交鱼,要定界还是比较难的。
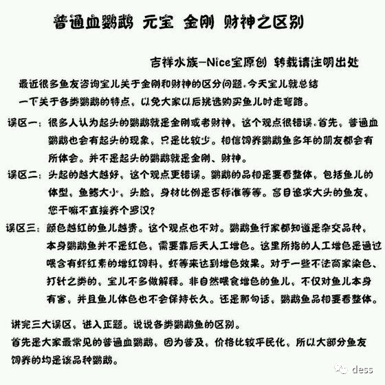
普通血鹦鹉、元宝、金刚、财神之区别