医院招聘
山西白求恩医院2020年校园招聘140名工作人员公告
一、招聘条件
(一)具有中华人民共和国国籍,遵守中华人民共和国宪法、法律和法规,具有良好的品行和职业道德;
(二)具备招聘岗位所需国家承认的相应学历和所要求的资格条件,能够熟练掌握应聘岗位所需要的专业知识及实践操作技能;
(三)适应岗位要求的身体条件;
(四)硕士研究生面向2019、2020年毕业生招聘,招聘院校范围为:首都医科大学和教育部、财政部、国家发改委文件规定的“双一流”建设高校和建设学科、世界排名前200所高校(US News,QS,THE,ARWU四个研究机构发布的最新世界大学排名)毕业的硕士研究生(博士不限)。
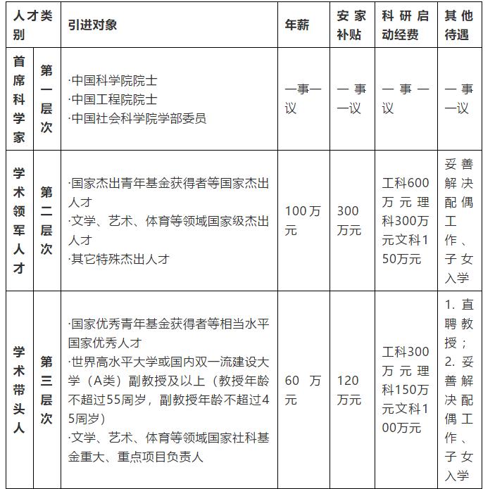
二、招聘岗位及要求

三、招聘时间和方式
报名采取网上报名的方式进行。报考人员只能报考一个岗位,所学专业必须与所报岗位要求的专业一致,必须使用同一有效居民身份证进行报名和参加考试。
(一)报名时间
2020年6月3日至2020年6月15日
(二)报名方式
请报考人员将(附件)《山西白求恩医院2020年校园招聘报名表》、个人简历、岗位要求的资格条件证明及相关科研学术成果等材料打包发送至我院人事处邮箱,邮件主题及打包材料统一命名为:姓名+院校+专业+博(硕)士研究生。报名材料投递邮箱:sxbqeyyrsc@163.com
正式在职人员还须出具单位同意报考证明(机关公务员和事业单位工作人员须出具所在单位具有人事管理职能的主管部门同意报考意见);定向、委培应届毕业生报考,须出具定向、委培单位及上级主管部门同意报考证明。
(三)考核
本次招聘考试采取直接考核的方式进行。具体考核形式为面试。面试成绩即为总成绩,总成绩最低合格线为70分。
面试内容包括学术汇报(包括个人介绍、学习经历、科研成果等)和综合素质测试两部分。
考试时间、地点另行通知。
四、人才政策
办理完聘用手续到岗后的博士及硕士研究生,与我院签订聘用合同书后,可享受我院人才引进安家补助、科研启动金、租房补贴等待遇。
1、海外留学2年及以上且研究成果突出,以第一作者或通讯作者在国际顶级或重要期刊发表论著(TOP1区)的博士毕业生。
安家补助费:100万元
科研启动费:50万元
2、国内外知名大学,且以第一作者或通讯作者在国际顶级或重要期刊发表论著(TOP1区)的博士毕业生。
安家补助费:50万元
科研启动费:20万元
3、全日制博士研究生,临床水平或科研成果突出。
安家补助费:30万元
科研启动费:10万元
4、全日制博士研究生,且年龄不超过45周岁。
安家补助费:20万元
科研启动费:5万元
5、全日制硕士研究生可按照太原市相关人才政策,申请享受生活补助、租房补贴等人才待遇。
临汾市第二人民医院招聘44名工作人员公告
面向社会诚招下列人才:

一、待遇:
1. 按照国家规定、政策,同工同酬,缴纳五险一金;
2. 如有入编考试,优先考虑。经考核合格后,即可办理入编手续。
二、资格条件:
1. 高层次医疗人才,全日制本科及以上学历,35周岁以下;大专及以上,40周岁以下;
2.身体健康,能胜任工作岗位要求。
三、报名需携带:
1.岗位要求的毕业证(需要同时携带《教育部学历证书在线验证报告》)、学位证原件及复印件,应届毕业生携带《教育部学籍在线验证报告》;
2.身份证原件及复印件;
3.医师资格证书、相关专业资格证书原件及复印件;
4.报到证原件及复印件;
5. 两张一寸同底彩照。
四、报名时间:
2020年 6月 2 日-2020年 6 月 16 日
五、报名地址:
临汾市洪家楼北街26号临汾市第二人民医院行政楼(住院部)人力资源部
六、联系方式:
0357-2023919
教师招聘
太原理工大学2020年公开招聘313名教师公告
一、招聘条件和待遇
(一)高层次人才


(二)青年博士
1、招聘条件
(1)年龄不超过35周岁(1984年12月31日以后出生);
(2)符合学校招聘基本要求:详见“教学科研岗、专职科研岗和教学岗青年博士招聘基本条件”http://47.92.163.91:8088/newszpw/show-1141.aspx;
2、待遇
(1) 接收为编制内教师,执行国家规定的博士毕业生工资标准。
(2)岗位待遇及发放方式:
工资及绩效:按月发放(税前)。
生活补助(安家费):按照分档标准执行。学校协助申报“山西省来晋工作优秀博士毕业生奖励资金”和“太原市高校毕业生(高技能人才)来并工作生活补助和租房补贴”,其中包括:省级财政补助一次性发放10万元(税前);太原市生活补助20万元(税前),分五年按月发放。生活补助(安家费)除省、市补助外,剩余部分(税前)学校一次性补齐发放。
科研启动经费:按照分档标准执行,其中包括:省级财政科研经费5万元;剩余部分学校一次性拨付。
待遇及分档办法详见“青年博士招聘待遇一览表”http://47.92.163.91:8088/newszpw/show-1119.aspx。
3、岗位管理
(1)服务期不少于5年,并遵守《太原理工大学教职工履行服务期暂行管理规定》。
(2)上岗后与学校签订《岗位任务协议书》,按照协议约定完成岗位任务。
(三)师资博士后
1、招收条件
(1)具有中华人民共和国国籍,品学兼优,身心健康;
(2)年龄原则上不超过35周岁;
(3)获得博士学位一般不超过3年,申请进站的应届博士毕业生须已满足博士学位论文答辩的基本要求;
(4)学历条件:须符合各学科(平台、重点实验室)教学科研岗位博士毕业生招聘条件的本科学历层次要求。
(5)科研应符合以下基本科研条件要求,并符合各流动站招收条件:

2、待遇
(1)年薪30万元(税前,含个人和单位缴纳部分的五险一金),享受期限为2年。
(2)在站期间取得的科研成果,享受学校重大科技成果一次性奖励。
(3)在站期间可申报高级专业技术职务(研究员系列),如达到留校任教条件,在站时间可连续计入工龄。
(4)学校设立优秀博士后资助基金,用于奖励科研突出的优秀博士后。
(5)同时满足以下科研和学术要求,可申请留校任教:

(6)协助解决子女入托、入幼和子弟小学学习。
二、招聘岗位和计划
高层次人才岗位引进情况和具体要求,详见“太原理工大学高层次人才岗位计划”http://47.92.163.91:8088/zpw_gwlist-1-182.aspx。
教学科研岗位招聘情况和具体要求,详见“太原理工大学教学科研岗位招聘计划”http://47.92.163.91:8088/zpw_gwlist-2-193.aspx。
专职科研岗位招聘情况和具体要求,详见“太原理工大学专职科研岗位招聘计划”http://47.92.163.91:8088/zpw_gwlist-7-240.aspx。
师资博士后招收情况和具体要求,详见“太原理工大学师资博士后招收计划”
http://47.92.163.91:8088/zpw_gwlist-6-210.aspx。
三、引进流程
登陆《太原理工大学人才招聘网》,http://47.92.163.91:8088/indexzpw.aspx,注册、登陆后提交个人简历,并按照引进流程提交其他相应材料。
银行招聘
中国邮政储蓄银行山西省分行招聘公告
一、招聘职位:
信用卡营销员
二、招聘条件:
(一)大学专科及以上学历;
(二)年龄35周岁及以下(1985年6月1日以后出生);
(三)遵纪守法,责任心强,无不良从业记录,符合银行监管部门要求的岗位任职资格条件;
(四)具备相应的知识和专业技能,有营销经验者优先;
(五)愿意长期从事信用卡销售岗位工作;
(六)符合本行亲属回避要求;
(七)本地户籍人员优先。
三、工作地点:
太原市、大同市、长治市、晋城市、临汾市、运城市
四、招聘流程:
按照发布公告、网上报名、资格审核、笔试、面试、体检、背景调查、录用等程序进行。
网上报名时间为:2020年5月30日至2020年6月12日,登录智联招聘网站(www.zhaopin.com),进入电子报名系统相应入口报名。
中国平安人寿保险股份有限公司
一、招聘说明:
1.性质:本次招聘为平安集团寿险山西分公司正式编制内勤招聘,需在上岗前签订正式劳动用工合同(3年起),不接受兼职。
2.学历:学历要求正规院校全日制统招本科(二本B类)及以上学历,且同时具备学历、学位证书。
二、具体招聘信息:
综合管理岗(正式编制)
工作地点:太原市
归属部门:营业区
招聘人数:6人
月度薪资:税前4500元起
营销策划类(正式编制)
工作地点:太原市
归属部门:营销策划部
招聘人数:2人
月度薪资:税前4500元起
运营服务类(正式编制)
工作地点:太原市
招聘人数:1人
月度薪资:税前4500元起
三、 员工福利保障
固定工资+浮动奖金+现金福利+社保福利
四、招聘流程及申请方式:
简历投递—简历初筛—HR面试—笔试—用人部门面试—体检—终面—录用(签订劳动合同)
简历投递:简历信息包含个人邮箱及联系方式,以“姓名+应聘岗位”命名,统一Word版本(小于5MB)投递于wumohan833@pingan.com.cn联系人:吴女士 (0351)5284024咨询时间:周一至周五:上午8:30—12:00,下午14:30—18:00
公司地址:山西省太原市小店区南内环街98-2号财富国际大厦(东门)7F
广发银行第二批春季校园招300人
一、招聘对象:
国内普通高校本科及以上2020年应届毕业生,能够在2020年6月底之前获得报到证、毕业证、学位证
二、应聘条件:
1.具有一门以上外语的听说读写能力,并能够提供相应的能力证明资料;
2.符合广发银行亲属回避制度的规定。
三、薪酬福利:
完善的薪酬福利
基础工资、绩效奖金、六险二金、带薪假期
招聘程序:
1.在线申请
报名时间:即日起至2020年6月10日
在线申请地址:
https://www.chinalife.com.cn/chinalife/zhaopin/
2.简历筛选
3.测评甄选
4.面试测评
5.体检及录用签约
食宿安排:提供午餐,住宿不统一安排,实习地点原则上安排在学校所在地或家庭所在地。
铁路招聘
铁道*党**校全日制普通高校毕业生招聘
一、招聘计划
此次计划招聘本科及以上学历毕业生2名,事业单位编制,工作地点北京,招聘岗位信息详见附表。

一、考试详情
1.网上报名。有意者请于2020年6月10日前登录“中国铁路人才招聘网”(首次登录需进行网上注册)进行报名。每名毕业生限报一个岗位。
2.简历筛选。
3.考试考核。考试考核时间截止2020年6月30日。
4.体检。
5.结果公示。
二、咨询电话
010-51949827、51949829
咨询时间:工作日8:00—11:30 ,14:00—17:00
编辑/张旻
来源/山西公共频道