一、非小细胞肺癌病理分型
原发性肺癌是世界范围内最常见的恶性肿瘤。从病理和治疗角度,肺癌大致可以分为非小细胞肺癌和小细胞肺癌两大类,其中非小细胞肺癌约占比80%-85%,小细胞肺癌约占比15%-20%。根据《原发性肺癌诊疗规范(2018年版)》,由于小细胞肺癌独特的生物学行为,治疗上除少数早期病例外,主要采用化疗和放疗结合的综合治疗方案,如果没有特殊说明,肺癌指代非小细胞肺癌。
肺癌的组织病理学分类较为复杂,根据肺部肿瘤组织学分类标准将肺癌分为7类:腺癌
(AD)、鳞状细胞癌(SCC)、小细胞癌(SCLC)、肉瘤样癌(SC)、大细胞癌(LCC)、腺鳞癌(ASC)和其他类型癌(else)。其中除小细胞癌以外的亚型统称为非小细胞癌。

数据来源:华经产业研究院整理
二、非小细胞肺癌基因驱动分型
伴随技术的进步,非小细胞肺癌诊疗步入新时代,研究发现一些基因的突变或表达异常是肿瘤发生的重要原因,非小细胞肺癌分型从病理组织学分型进一步细分为基于基因驱动的分型。根据NCCN指南推荐目前非小细胞肺癌相关基因突变有:EGFR(表皮生长因子受体)基因突变、ALK(间变性淋巴瘤激酶)基因重排、ROS1(ROS原癌基因1)基因重排、BRAF(B-Raf原癌基因)点突变、KRAS(KRAS原癌基因点)突变、Met(Met14)外显子突变、RET(RET融合基因)重排、ERBB2( HER2 )基因突变等。

数据来源:公开资料整理
三、非小细胞肺癌药物定义与分类
非小细胞肺癌的药物治疗包括化疗、分子靶向治疗以及免疫治疗,伴随致癌驱动基因的相继确定,众多研究表明靶向治疗药物可极大地改善和延长携带相应驱动基因的非小细胞肺癌患者的预后和生存。近年来,免疫检查点*制剂抑**已经证实可用于治疗局部晚期或转移性非小细胞肺癌,中国首个PD-1*制剂抑**纳武利尤单抗被获批用于驱动基因阴性的晚期非小细胞肺癌患者。
非小细胞肺癌NCCN指南用药梳理

数据来源:华经产业研究院整理
四、中国非小细胞肺癌药物行业市场规模
随着中国经济的迅速发展,居民收入水平的提高,居民用于医疗健康的费用也逐渐上升。近几年,非小细胞肺癌患者数量也在逐年上升,使得对于非小细胞肺癌药物的需求也在上升。同时非小细胞肺癌药物的技术进步,使得非小细胞肺癌药物价格也在下降。在上述因素的影响下,中国非小细胞肺癌药物行业市场规模呈现快速增长的趋势。根据服务端患者用药情况统计,2015-2019年,中国非小细胞肺癌药物行业市场规模由187.3亿元增长至424.6亿元,年复合增长率为22.7%。

数据来源:公开资料整理
相关报告:华经产业研究院发布的《 中国非小细胞肺癌药物行业发展前景预测及投资战略研究报告 》

未来非小细胞肺癌患病群体数量增加和伴随诊断行业的快速发展将成为驱动行业市场规模扩张的主要原因,但伴随逐渐纳入医保,药物大幅度降价的影响,市场规模增速将有所减缓。在此背景下,中国非小细胞肺癌药物行业市场规模将以14.1%的年复合增长率继续保持增长,到2024年,市场规模有望上升至822.4亿元。

数据来源:公开资料整理
五、中国非小细胞肺癌药物行业驱动因素分析
1、群体基数大,市场需求增加
肺癌是中国高发病率的癌种之一,非小细胞肺癌在其中占比约为85%。中国非小细胞肺癌新发病人数呈现逐年增长的趋势,2015年,中国非小细胞肺癌新发病人数为66.9万人,2019年,发病人数达到76.1万人,期间年复合增长率为3.3%,预计未来发病人数将继续保持增长,在2024年达到88.4万人,非小细胞肺癌发病人数的增加,将带来药物需求的增长。

数据来源:公开资料整理

数据来源:公开资料整理
2、伴随诊断行业的迅速发展
伴随诊断可通过检测人体内的特定蛋白或变异基因,提供患者针对靶向药物疗法的反应信息,进而协助确定最佳的用药和治疗方式,同时还可提示治疗的脱靶效应,预测毒副作用,实现精准治疗。配合分子靶向治疗进步,伴随诊断市场也快速发展,肿瘤伴随诊断正趋于普遍。伴随诊断市场适应症的划分与靶向治疗的成熟程度相关,美国作为伴随诊断发展最为成熟的国家,乳腺癌与肺癌是伴随诊断市场最主要的适应症,分别占据了40%和20%的市场份额。

数据来源:公开资料整理
伴随技术的进步,更多地伴随诊断测试获得批准,非小细胞肺癌相关基因的NGS(下一代基
因检测技术)伴随诊断试剂盒在中国相继获批,伴随诊断行业的发展以及伴随诊断患者可及性的提高有利于肺癌靶向药物治疗的临床普及。

数据来源:政府部门,华经产业研究院整理
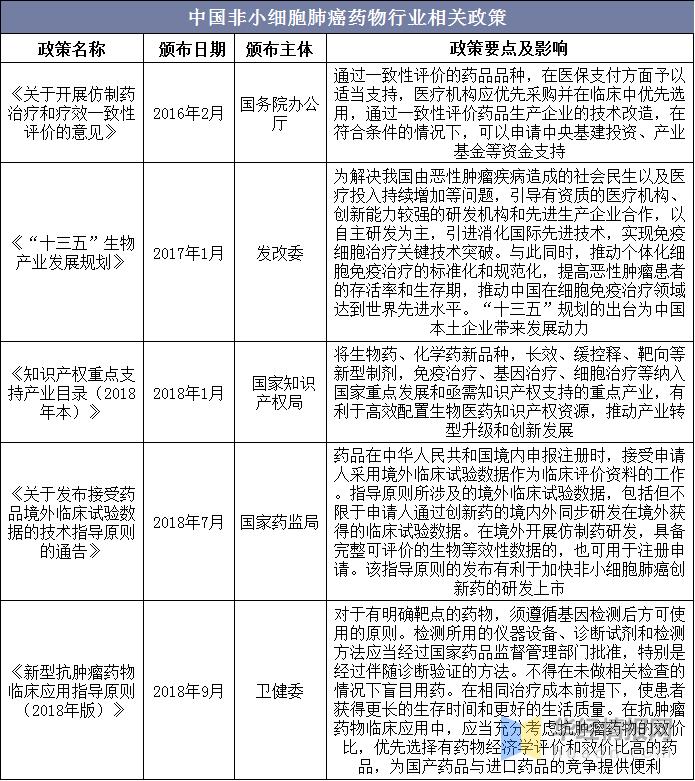
六、中国非小细胞肺癌药物行业相关政策分析
加速创新药物研发已经成为全球共识,国家不断出台政策鼓励创新药研发,提高药品审批质量,加快创新药的审评审批,将创新药、临床急需用药等药品列入国家重点研发计划。在政策推动下,非小细胞肺癌药物行业不断发展,技术研究和临床应用研究持续深入。

数据来源:政府部门,华经产业研究院整理
七、中国非小细胞肺癌药物行业未来发展趋势
1、联合用药延长晚期患者生存期免疫治疗药物是非小细胞肺癌的重要治疗手段之一,部分患者可接受免疫检查点*制剂抑**单药作为一线免疫肿瘤治疗手段,但由于应用时的诸多限制,可接受单药治疗的患者人数有限。现阶段,免疫治疗(IO)与其他药物在非小细胞肺癌中的联合应用成为研究重点,在PD-1/PD-L1*制剂抑**的基础上,联合其他免疫治疗药物、化疗、抗血管生成药物、靶向治疗、放疗或可产生协同作用,为更多非小细胞肺癌患者提供生存希望。
2、更多靶点及药物的发现
EGFR、ALK和ROS1是非小细胞肺癌最主要的驱动基因,是中国最具临床价值的靶点,其中EGFR突变占比高,成药种类较多。目前KRAS突变的靶向药物研发较为困难,仍未出现直接针对KRAS靶点的药物,针对Met、RET、HER2的特异性*制剂抑**仍处于临床研究阶段。现有的小分子靶向药物仅覆盖已识别生物标志物的10%-20%,针对已发现靶点开发新药物以及新的生物标志物的发现,可为更多非小细胞肺癌靶向药的开发带来可能。近年来,伴随研究的深入,对基础作用机制的进一步了解有利于更快地发现更有效的靶点。