来源:京华时报微信公众号

新闻
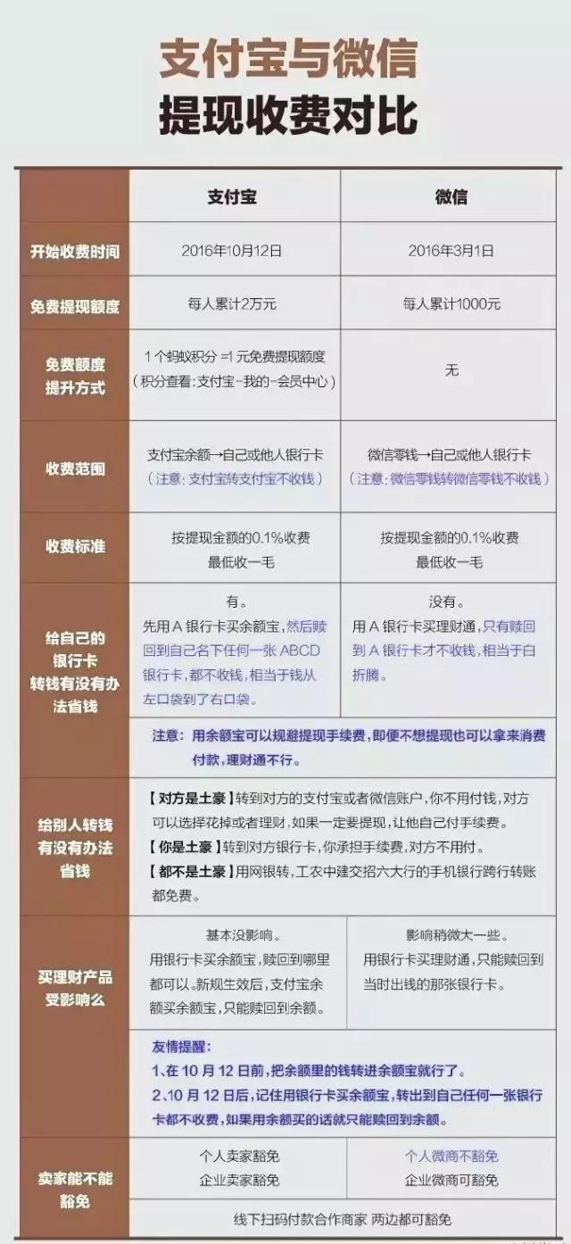
因综合经营成本上升,自2016年10月12日起,支付宝将对个人用户超出免费额度的提现收取0.1%的服务费,个人用户每人累计享有2万元基础免费提现额度。

支付宝 想当初你追我的时候可不是这样的你追我的时候可不是这样的你追我的时候可不是这样的你追我的时候可不是这样的

依稀还记得半年前在“大明湖畔”
你许下的诺言。

然而,现在……
原来你们都是一样的人。
我要认真考虑下未来的选择了……

感觉生活受到了重创!

BUT!支付宝“无情”,小编有义!
下面给大家奉上8招和相关解答。
帮大家机智省钱!

tips
8招让你少受提现影响
1、直接把钱花掉
可以用支付宝余额里的钱,在线上买买买,在线下买买买,不愁花不掉。
2、蚂蚁积分抵用免费额度
2万元免费额度用完后,可以用蚂蚁积分兑换免费额度。
1个积分=1元免费额度。用支付宝小飞,都能积攒蚂蚁积分。
3、巧妙运用余额宝用银行卡买余额宝,余额宝可以转到自己的任意一张银行卡。你可以用A卡的钱买余额宝,然后再从余额宝里转出到你自己的B卡上。4、用来买理财产品
通过支付宝理财的资金赎回到余额宝或余额,再提现到本人银行卡也都免费,不受影响。
5、使用蚂蚁花呗
买东西尽量用蚂蚁花呗付款,到还款日期时用余额来还花呗,直接省去提现步骤。
6、开通亲密付
让另一半开通亲密付,他花不完,你直接用他支付宝里的钱付款,避免两个人之间转账。
7、用来还信用卡
支付宝余额里的钱可以用来还信用卡,是不收取服务费的。
8、转账到别人支付宝账户上
要转账的话,把钱转到对方支付宝账户上,而不是银行卡上。TA可以直接花,也可以自己承担服务费提现。
还有问题?!那……进入下一环节!
你问我答:
问
:提现到底咋收费?
答
提现收费时间:2016年10月12日
收费标准:按提现金额的0.1%收费,最低收0.1元
问
:支付宝里的钱我该咋办?
答
根据新规,10月12日后,支付宝的钱转到自己的银行卡或其他人的银行卡是要收费的。
(支付宝转支付宝不收费)那么,有个重要提醒:10月12日前,将你支付宝的余额转到余额宝里。用余额宝可以避免提现手续费。
问
:余额宝里的钱该咋办?
答
根据新规,10月12日后,余额宝里的资金转出,包括转出到本人银行卡以及转出到支付宝账户余额也将继续免费。不过,从支付宝余额新转入余额宝的资金,转出时只能赎回到余额,不能直接转回银行卡。当然,使用银行卡转入的资金,不受限。
也就是说,12日后,想通过“先把支付宝余额里的钱转入余额宝,再转出到本人的银行卡”的方式规避2万元限额,行不通。
问
:在自己的不同银行卡之间转账,有影响吗?
答
根据新规,10月12日后,直接用支付宝的“转账到银行卡”功能来转账,超过免费额度是要收费的。不过,巧用余额宝,可以避免转账收费。
方法是:你可以用A银行卡的钱买余额宝,然后再从余额宝里转出到你的B银行卡上,这是免手续费的。
问
:要转账给他人咋办?
答
如果你是用支付宝转账到对方的支付宝账户:双方都不用付钱,对方可以拿来花,如果选择提现,手续费由他自己掏。
如果你是用支付宝转账(可选择余额、银行卡、余额宝三种方式)到对方的银行卡上,手续费就由自己出了。
问
:想给别人的银行卡“大额”转账咋办?
答
建议使用提供免费转账的手机银行操作。目前,工行、农行、建行、交行、招行等手机银行转账免费。
问
:哪些人不受提现新规影响?
答
淘宝卖家!
淘宝天猫卖家、淘宝拍卖会卖家、淘宝到家卖家、村淘合伙人、淘帮手、寸拍档、1688卖家、Aliexpress卖家、支付宝有效签约商家、已认证的支付宝企业账户以及国开行助学*款贷**账户(未还清*款贷**状态),通过“提现”产品将支付宝余额内转到本人银行卡,依然免费。