淘客是朝阳行业、只要有针对性的解决淘客发展面临的问题就可以获得不错的成绩、淘客创业是很靠谱的一件事情。
所以接下来的这篇文章中,是分享我对淘客行业发生的重大变革的理解新的淘客模式出现的看法、我创业选择的淘客模式。
在2019年“时间的朋友”跨年演讲上提到了一个词,叫做:“中国新基础建设”。

在刚刚过去的2019年,天猫的彩妆品牌销售冠军,是完美日记这个只有2年历史品牌。她的销售量超过了112年历史的巴黎欧莱雅,也超过了73年历史的雅诗兰黛。
因为她利用了“中国新基础建设”,站在了巨人的肩膀上。
那么,淘客行业的先驱者,是否也已经建立了诸如“中国新基础建设”这样的基础建设呢?
答案是肯定的。相对于快递、网络对电商是基础建设,淘客的玩法、已经开发出来的工具就是淘客行业的基础建设。
下面就和我一起来回顾一下淘客的发展历史,看一看各个时代的先驱们,建立了哪些基础建设。
阿里妈妈首次深层次API开放
淘宝客最初的时候是频道集合页。淘客只能漫无目的的将淘宝联盟提供的“有推广佣金商品”频道页放到自己的网站上,用户看到淘客挂在自己网站上的商品,进行购买后,淘客获得收益。

2010年,阿里妈妈首次开放了更深层次的API,淘客可以通过新开放的API,获取订单详细的参数。
基于阿里妈妈的这一更新,淘客前辈们开发出了很多玩法:
1)内容导购模式
示例:当年的*菇街,*丽说等。
当年的*菇街,*丽说都是典型的内容导购模式。当初如果自己去逛淘宝,是比较累的,因为网购毕竟比不上实体店,选择搭配只能靠想象。而*菇街、*丽说这样的导购网站,将淘宝上一些漂亮的穿着和搭配图片抓取过来,给用户提供浏览服务,大大节省了她们选择的时间。

但是后来由于这种模式越做越大,网站对淘宝老用户的吸引速度已经超过了他们为淘宝网获取新用户的速度,而且大有摆脱淘宝,转行自营的态势,结果被制裁了。
当然现在这种模式依然存在。

2)返利模式
示例:返利网、易购、米折等。

这种算是打了一个信息差,就是通过阿里妈妈的API,将用户购买产品所获得的佣金,分一部分给用户。用户享受到了购物返利的优惠,平台赚取了用户和部分佣金,阿里妈妈获取了流量。
这种模式,现在也依然存在,但也与时俱进,根据淘宝联盟的更新做了一些改动。

可以对应到现在的淘宝联盟APP、淘小铺等仅仅支持领券、返利的软件。
3)特卖导购模式
示例:折800、卷皮、楚楚街

简单来说,他们只做了一个工作,就是将淘宝中的“9.9包邮”产品精选出来,提供导购,节省用户找9.9元产品的时间。后来做起来了,又推出19.9、29.9等不同的包邮类目。
后来随着拼多多的崛起、淘宝把淘宝客链接订单权重降低(商家为了获得淘宝平台的自然流量,花钱推广。淘宝客是可购买的推广之一,后来淘宝客订单不计入卖家销售权重,所以愿意做淘宝客推广商家减少。)导致了这种模式的衰退。
现在几乎所有的淘客软件中都集成了这种模式,所以单独拿出来玩的意义不大。
隐藏购物券的发明
淘宝最初的购物券,是通用购物券。就是那种满100减5块,满800减20的券。一开始还只能在同个店铺使用,后来也有了跨店通用购物券。

这种购物券有两个缺点。一是对卖家来说,店内商品的毛利不同,如果满减金额太大,有造成亏损的可能。二是对淘客推广者来说,用户对店铺的满减券并没有什么概念,并不知道这个券领了之后到底能获得什么产品,不吸引人。
后来淘宝就发明了单品优惠券这个超级无敌强的产品。

就是所谓的隐藏优惠券,当然他并不是隐藏的,只是提供给了特定的渠道而已。
有了这个单品优惠券,又一波新的模式被开发了出来。
4)QQ群,微信群淘宝客
这个模式爆发的时间点,是在2015年-2017年。那个时候,只要靠红包裂变,就能轻松的搞出几千人的qq群、几百人的微信群。然后借助群控工具、发单机器人管理和维护。

我为什么说单品优惠券超级无敌强呢?因为吸引力真的大。“有便宜不占王八蛋”这句话真的不是一个笑话,而是人性。虽然产品的实际价值可能只有20块钱,但如果配上100减70这种力度的优惠券,就变得不可阻挡起来。
而且在单品优惠券出现之前,即使用返利工具,也都要在确认收货以后,钱才会返到用户的账户上。一个是满30减20,只要付10元钱,一个是30元返20块,需要确认收货之后的7~15天,才能获得20块返利,用户会选择哪个呢?

即使是红包都不发,仅仅暴利的拉群,发券,每天也会有收益产生,因为在那个时候,大家都还不知道淘宝客的存在。真的把单品优惠券,当做隐藏的淘宝内部员工福利。
当然这个玩法到现在依然存在,市面上也有很多好用的群控、发单机器人软件。但是随着淘宝客的推广,单品优惠券再也不是什么秘密,所以收益自然每况愈下。
收会费的淘客APP与不收会费的淘客APP
17年7月,微信加大打击群控机器人力度,开始大规模封号。这波封号,让靠着群控机器人建立了成百上千发单群的淘客一夜回到解放前。

于是,主打共享的淘客APP诞生了。某生日记、某省、某益多都是这类软件。
本质上这类软件和最开始的返利网没有什么区别,都是用户使用软件领券、确认收货后领返利。但是,他们聪明的把返利这件事,加上了社交属性。
这就等于做了一个流量创新,平台方只要负责开发好APP和运营好内容,流量获取部分,全都交给外部的合作伙伴。当然,外部的合作伙伴给平台带来了流量,自然也会分得佣金。在这种模式下,所有的用户既是消费者,也是创业者,自用省钱,分享赚钱。
这等于平台方面,已经帮我和我的伙伴搭建好了基础设施,大大降低了淘客行业的从业门槛,只要会发朋友圈,会邀请人,会社群运营,就能够参与到淘客中来,参与全民创业(当然, 我这里说的会发朋友圈,还包含了会运营自己朋友圈的意思,不单单指“在微信发朋友圈”这样一个简单的流程。)。
5)收会费淘客APP模式
一开始,某生日记其实只是想将设定好了社交分裂功能的淘客APP当做工具售卖。
然后真的被请喝茶,最终:
2019 年 3 月 14日,广州市工商行政管理局就广州某生日记网络科技有限公司的传销(直销)违法行为作出处罚决定。行政处罚内容包括:责令整改、罚款,责令处罚 150 万元人民币,并没收违法所得7306.58 万元人民币,合计 7456.58 万元。
6)无会费淘客APP模式
某生日记整改后,权限最低的等级的只要注册即可获得,在这个等级下,同样可以享受领券和返利,区别是返利的比率只占商家设置的佣金的很少一部分。而想要升级,获得更高等级的权限,就需要拉人头。

这也是我为什么选择某多作为创业平台的原因。
相对于其他平台,*益多有3点优势。这3点优势,是其他平台不能给到我的。
1、无论共享淘客APP的理念多么先进,说是人人都是分享者、创业者,但无论是出于晋升条件苛刻也好,不愿意分享也好、看不上能赚的钱也好,大多数人,仍然是自购者。
*益多把淘宝联盟大部分的佣金都分给了购买者,虽然我作为推广者获取的佣金相对其他平台有所减少,但推广难度降低的更多。
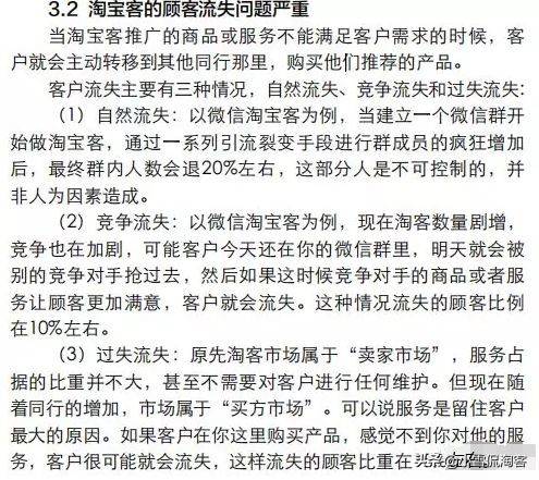
2、运营讲究,增长、留存、裂变。而留存的成本,比增长低的多。沈阳理工大学经济管理学院刘多林教授在《淘宝客网络推广中问题与对策研究》中,在淘宝客面临的困难部分提到,提到“淘宝客的顾客流失问题严重。”

指出“竞争”流失不可小觑,他是淘宝客顾客最终流向的地方。
3、我希望想加入我,一起创业的创业者们,能站到我的身边来,一起进步,一起赚钱。而不图你这个下线。
总结
算下来,淘客行业10年间总共出现了6种主流玩法,分别是:
①内容导购②网页纯返利③特卖导购④机器人qq群、微信群发单⑤信息差收会费共享淘客APP⑥无会费共享淘客APP。
其中②③④⑤网页纯返利、特卖导购、机器人发单、收会费的共享淘客APP这几种模式,都随着淘客的发展,慢慢成为了过往。
单靠某一个模式可能短时间内凭借信息差可以实现盈利,但缺乏用户粘性,用户流失惨重,很难实现“躺赚”,但如果成为替他模式的附属,用于激发活跃,优化留存,也算是不错的方式。