长沙财务经理,编的财务报表分析及财务分析报告,那叫一个全面 ,今天给大家分享一下!2023前半年的财务工作已过完了。下周都进入后半年的财务工作了。在这个时间节点,很多财务管理人员,财务主管或者是财务经理,会做财务报表分析,财务分析报告等等。但是也有很多财务人员做财务数据分析时,不知道从哪开始!没有思路!
今天就借着周末时间,把前几天在网上看到的 财务报表分析及财务分析报告模板 ,给大家分享一下,希望对您有帮助。
一、三大财务报表分析(细节分析案例)
三大财务报表细节分析,主要内容就是基本的三大财务报表,利润表、资产负债表以及现金流量表的案例分析。







二、上半年企业财务分析报告
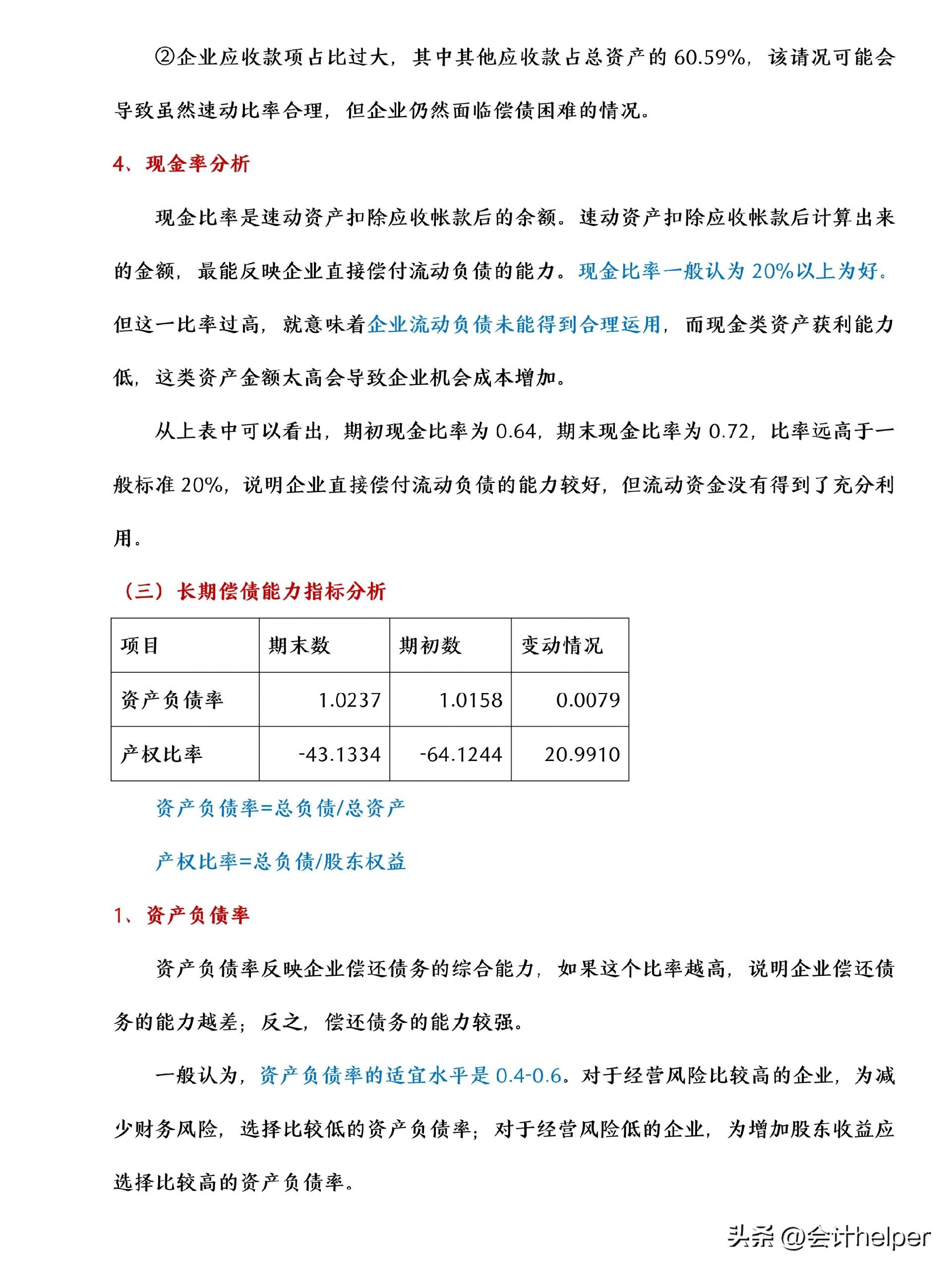
企业财务分析报告,一般都是财务主管以上财管人员会做的工作了。下面也是跟大家简单展示一下:企业财务分析报告的主要内容,除了常见财务指标分析外,还有杜邦分析、综合能力分析等等。下面是具体的内容。







财务报表分析及财务分析报告范文 ,今天就先到这里了。大家对于财务分析没有思路的,希望今天的内容可以对大家有帮助。
