电子初学者要采用万能板焊接电子制作作品,因为这种电子制作方法,不仅能培养电子爱好者的焊接技术,还能提高他们识别电路图和分析原理图的能力,为日后维修、设计电子产品打下坚实的基础。
本电路综合了模拟电路、数字电路、传感器电路等知识,完成本作品的主要目的是为了掌握温度传感器、声音传感器的应用,掌握利用D触发器改装成RS触发的方法,能分析电路结构及其工作原理,能用万用表调试带传感器的复杂电路。
一、模拟电子蜡烛电路功能介绍
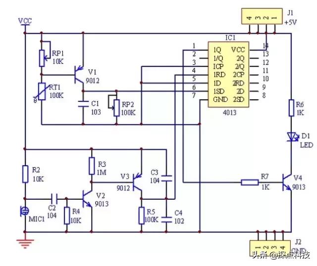
模拟电子蜡烛具有“火柴点火,风吹火熄”的仿真性,设计原形来源于现实生活情节,蜡烛的使用。电路改造后可以用于生日晚会,模拟电子蜡烛的功能完全能替代化合物生日蜡烛的全部功能,是替代传统化合物生日蜡烛的科技产品,电路焊接专用原理图如下。

(1)本电路利用双D触发器4013中的一个D触发器,接成R-S触发器形式。接通电源的瞬间,R4、C3组成的微分电路产生一个高电平微分脉冲加到U1的1RD端,强制电路复位,1Q端输出低电平,送到三极管VT4的基极,使得VT4截止,发光二极管LED1不发光。
(2)当用打火机烧热敏电阻RT1后(烧的时间不能太长,否则容易烧坏热敏电阻),RT1的阻值突然变小,呈现低电阻状态,使得三极管VT1的基极为低电平,三极管VT1(9012)导通,在VT1集电极产生的高电平脉冲送到4013的1SD端,使1Q端翻转变为高电平,送到三极管VT4的基极,也为高电平,VT4导通,发光二极管LED1发光。这一过程相当于用火柴点亮蜡烛,此时即使打火机离开热敏电阻RT1后(温度恢复正常),也不会使电路状态发生改变,发光二极管LED1维持发光。
(3)当用嘴吹驻极体话筒M1时,驻极体话筒M1内部有短暂的导通,但是电容C2的电压不能突变,使得VT2的基极出现短暂负电压(用数字万用表测大概-1V左右)。随着驻极体话筒M1恢复正常,VT2的基极电压从负电压上升到0V,呈现一个由低到高变化的信号,导致VT2的集电极会出现一个由高到低的变化信号。PNP型三极管VT3的基极电位下降,从而使得VT3导通,在VT3的集电极产生一个高电平脉冲送到“RS触发器”1RD端。“RS触发器”复位,1Q端由高电平变为低电平,VT4截止,发光二极管LED1熄灭,实现“风吹火熄”的仿真效果。
二、模拟电子蜡烛电路安装与调试
1、根据原理图,列出元器件清单
序号
名称
代号
规格
数量
1
电阻
R1,R2
10K
2
2
电阻
R3
1M
1
3
电阻
R4
100K
1
4
电阻
R5,R6
1K
2
5
热敏电阻
RT1
100K
1
6
电位器
RP1
10K(103)
1
7
电位器
RP2
100K(104)
1
8
瓷片电容
C4
(0.001uf)102
1
9
瓷片电容
C1
(0.01uf)103
1
10
瓷片电容
C2,C3
(0.1uf)104
2
11
驻极体话筒
MIC1
7*9mm
1
12
发光二极管
LED1
3mm
1
13
三极管
VT1,VT3
9012
2
14
三极管
VT2,VT4
9013
2
15
双D触发器
U1
CD4013
1
16
IC座
DIP14P
1
17
单排针
J1,J2
1*4PIN2.54mm
2
18
万能板
7*9CM
1
19
拖焊专用铜导线
0.5铜导线
2
20
拖焊专用焊锡
凯纳0.8,芯内带松香
2
21
焊接专用图纸
高清原理图
A4
1
2、元件识别与检测
本电路使用了电阻、电容、发光二极管、电位器、三极管、热敏电阻、驻极体话筒、双D触发器集成芯片等元器件构成。
(1)电阻,本电路使用了4种色环电阻,1K欧姆的电阻上面的5条色环分别为棕黑黑棕棕,10K欧姆的电阻上面的5条色环分别为棕黑黑红棕,100K欧姆的电阻上面的5条色环分别为棕黑黑橙棕,1M欧姆的电阻上面的5条色环分别为棕黑黑黄棕。
(2)无极性电容,常见的有瓷片电容。本电路中使用了3种瓷片电容,电容上面标示了“102”的是0.001UF,电容上面标示了“103”的是0.01UF,电容上面标示了“104”的是0.1UF。
(3)发光二极管,其引脚有正负之分,一般长的为正,短的为负。也可以从内部看到,接触面小的为正,接触面大的为负。外边有切口的为负,另一边就为正。
(4)电位器是可调电阻的一种,通常是由电阻体与转动或滑动系统组成,即靠一个动触点在电阻体上移动,获得部分电压输出。
电位器的电阻体有两个固定端,通过手动调节转轴或滑柄,改变动触点在电阻体上的位置,则改变了动触点与任一个固定端之间的电阻值,从而改变了电压与电流的大小。本电路使用1个10K的蓝白可调电位器,电位器表注了“103”字样和1个100K的蓝白可调电位器,电位器表注了“104”字样。
当把电位器的中间引脚和另外一个引脚短路(连接在一起)时,这个电位器就构成了可调电阻。
可调电阻也叫可变电阻,是电阻的一类,其电阻值的大小可以人为调节,以满足电路的需要。可以逐渐地改变和它串联的用电器中的电流,也可以逐渐地改变和它串联的用电器的电压,还可以起到保护用电器的作用。
(5)三极管,全称应为半导体三极管,也称双极型晶体管,晶体三极管,是一种电流控制电流的半导体器件。其作用是把微弱信号放大成幅值较大的电信号, 也用作无触点开关,俗称开关管。套件中使用的是PNP型的三极管9012、NPN型的三极管9013,当把有字的面向自己,引脚朝下,从左往右排列是发射极E,基极B,集电极C。如下图所示。

三极管的引脚图
(6)温度传感器(热敏电阻),热敏电阻器是敏感元件的一类,按照温度系数不同分为正温度系数热敏电阻器(PTC)和负温度系数热敏电阻器(NTC)。热敏电阻器的典型特点是对温度敏感,不同的温度下表现出不同的电阻值。正温度系数热敏电阻器(PTC)在温度越高时电阻值越大,负温度系数热敏电阻器(NTC)在温度越高时电阻值越低,它们同属于半导体器件。
本产品采用了负温度系数热敏电阻器(NTC),常温下的电阻值大概100K。检测时,用万用表欧姆档(一般为R×10K挡)直接测试,实际测试的值80K到100K之间,当用打火机点燃后,电阻值急速下降到10K以下。
(7)驻极体话筒具有体积小、结构简单、电声性能好的特点,广泛用于盒式录音机、无线话筒及声控等电路中。属于最常用的电容话筒。由于输入和输出阻抗很高,所以要在这种话筒外壳内设置一个场效应管作为阻抗转换器,为此驻极体电容式话筒在工作时需要直流工作电压。
将模拟式万用表拨至R×100档,两表笔分别接话筒两电极(注意不能错接到话筒的接地极),待万用表显示一定读数后,用嘴对准话筒轻轻吹气(吹气速度慢而均匀),边吹气边观察表针的摆动幅度。吹气瞬间表针摆动幅度越大,话筒灵敏度就越高,送话、录音效果就越好。若摆动幅度不大(微动)或根本不摆动,说明此话筒性能差,不宜应用。
(8)双D触发器4013,CD4013是一双D触发器,由两个相同的、相互独立的数据型触发器构成。每个触发器有独立的数据、置位、复位、时钟输入和Q及Q输出,此器件可用作移位寄存器,且通过将Q输出连接到数据输入,可用作计算器和触发器。在时钟上升沿触发时,加在D输入端的逻辑电平传送到Q输出端。置位和复位与时钟无关,而分别由置位或复位线上的高电平完成。
真值表功能
1CP (3脚)
1D (5脚)
1RD(4脚)
1SD(6脚)
1Q(1脚)
1/Q(2脚)
↑
0
0
0
0
1
↑
1
0
0
1
0
↓
x
0
0
Q
Q
x
x
1
0
0
1
x
x
0
1
1
0
x
x
1
1
1
1
本电路将D触发器改接成了高电平有效的RS触发器,SD(置位端)的优先级高于RD(清零端),其逻辑功能如下:
输入
输出
RD(清零端)
SD(置位端)
Q
/Q
0
0
保持
0
1
1
0
1
0
0
1
1
1
1
0
3、模拟电子蜡烛电路安装
根据模拟电子蜡烛电路焊接原理图和PCB布局图,按照从左到右,按照温度感应电路、声控感应电路、RS触发电路、LED显示电路的顺序安装。模拟电子蜡烛电路PCB布局图如下所示。

制作完成后,接上5V直流电压,用打火机打火烧热敏电阻(持续时间不能超过1秒,否则容易烧坏热敏电阻),LED1灯亮,过1分钟后,再用嘴吹话筒,LED1灯灭,如下图所示:

模拟电子蜡烛顶层实物图

模拟电子蜡烛底面走线图
如果没有实现预定的功能,请从下面几个方面进行检修与调试:
(1)观察法:检查每个元件是否安装正确,特别是双D触发器4013,驻极体话筒等是否安装正确,三极管9012、9013的三个引脚E、B、C是否正确等,发光二极管的正负极性是否正确。
(2)电阻法:根据原理图检查线路是否正常连通,可用万用表检测每条线路是否导通。电子初学者,焊接的线路多有虚焊、漏焊、假焊,电路搭建错误等情况,所以首先检查每条线路是否焊接好,也就是电气性能是否保证。
(3)电阻法:检测每处GND是否和电源负极接头是否连通;检测每处VCC是否和电源接头是否连通。
(4)电压法:测试三极管VT1的基极电压,然后用打火机烧0.1秒,看看电压是否由高到低变化。如果电压一直没有变化,三极管的损坏的可能性比较大。
(5)电压法:测试驻极体话筒的正极的电压2V左右,用嘴吹驻极体话筒时,电压会下降1V左右。如果电压没有变化,驻极体话筒的正负极性接反的可能性较大。
(6)电压法:测试三极管VT2的基极电压,用嘴吹驻极体话筒时,电压会发生改变,产生负电压。如果电压一直没有变化,三极管VT2的损坏的可能性比较大。
(7)电压法:测试三极管VT3的基极电压,用嘴吹驻极体话筒时,电压会发生零点几V的下降。如果电压一直没有变化,三极管VT3的损坏的可能性比较大。
(8)电压法:测试三极管VT3的集电极电压,用嘴吹驻极体话筒时,会产生一个高电平脉冲。如果没有高电平脉冲,可以检测本电路的电源部分是否接好。
(9)电压法:测试4013的6脚电压,当用打火机烧一下时,6脚会接受到一个高电平脉冲,1脚会输出高电平。
(10)电压法:等4013的6脚电压下降到低电平时,再测试4013的4脚电压,当嘴吹驻极体话筒时,会产生一个高电平脉冲到4013的4脚,1脚会输出低电平(由高变低)。
经过以上步骤的检查、检测后,基本上可以排除故障,可以实现“火柴点火,风吹火熄”的仿真性