
申请执行
当事人:经过起诉立案、法院审理、二审上诉……我终于等到了胜诉裁判文书的生效!
法官:太好了!那被告履行了吗?
当事人:……哎,并没有……我该怎么办?
法官:当然是来法院申请执行啦!
当事人:那我如何撰写执行申请书呢?会不会很复杂呀?
法官:不复杂,不复杂!你填个申请执行表,很简单的。
当事人:……额,什么是申请执行表?
申请执行人申请执行生效法律文书需向法院提交申请执行表,其完整、准确、详细的内容是执行法官了解执行案件情况的第一手资料,也是执行案件启动的重要材料。
以下操作指南记得收藏哦~
进入“浦江天平”微信公众号,在下方底部栏点击使用其提供的“诉讼服务”功能。


点击进入“文书样式”选择“执行”案件类型,当事人即可根据“执行诉讼案由”查看并*载下**你所需要的文书样本。


以下两种文书样本可根据需求自行*载下**
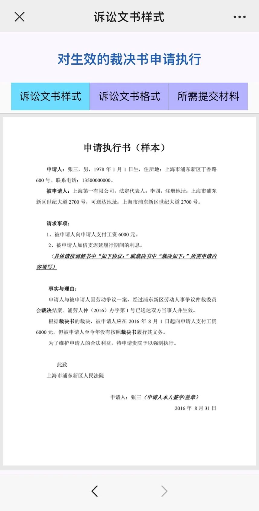
对法院的裁判文书申请执行样表:

所需提交材料↓

对生效的裁判书申请执行样表:

所需提交材料↓

申请执行人应认真、仔细填写并签字盖章,并附上相关材料。
在法院诉讼服务中心恢复开放后,当事人可将上述材料递交至法院执行立案窗口申请执行立案。
法院诉讼服务中心暂停开放期间,当事人可通过邮寄立案、网上立案方式申请执行立案。
当事人:原来并不复杂嘛!那我具体还要提供哪些材料呀?
法官:请根据申请执行的依据,准备不同的材料,详见下文。
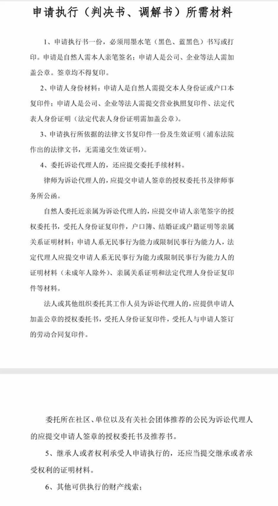
申请执行所需材料
● 根据法院出具的民事判决书、调解书、裁定书申请执行的,需要提供如下材料:
1、申请执行书/表(原件,需要本人签名);
2、一、二审民事判决书或者民事调解书或者民事裁定书(复印件);
3、若系一审判决生效,需要提供生效告知书;
4、申请人为个人的,需要提供身份证复印件;申请人为企业的,需要提供营业执照副本、法人代表身份证明;
5、若有委托情况,公民委托需要提供委托书原件、委托人与受托人身份关系的相关证明以及受托人身份证复印件;单位委托,应当提供委托书原件、劳动合同复印件以及受委托人身份证复印件;
6、申请人收款的银行卡复印件。
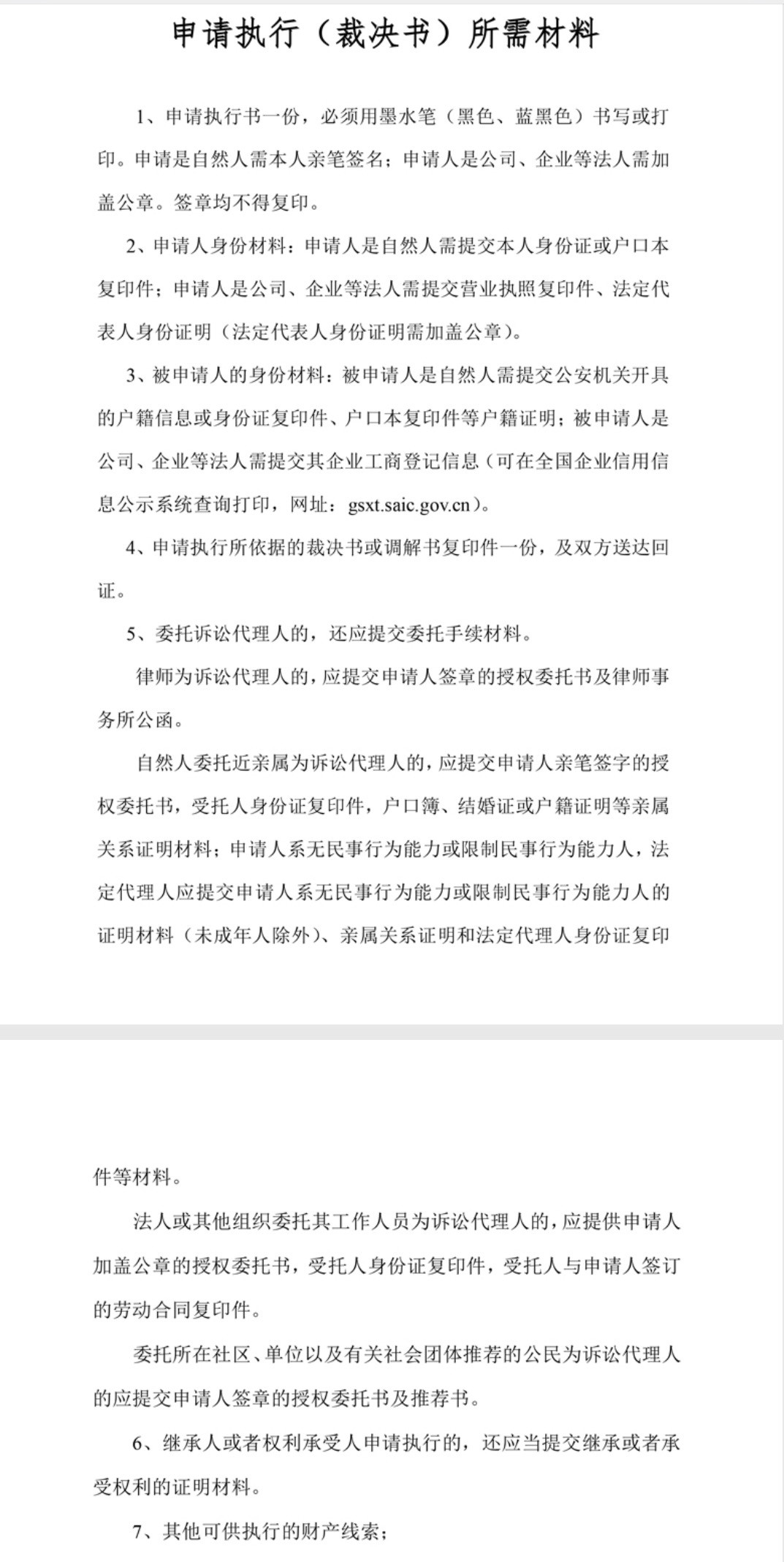
● 若根据劳动仲裁裁决书、仲裁调解书申请执行的,需要提供如下材料:
1、申请执行书/表(原件,需要本人签名);
2、裁决书、调解书的原件并附送达相关材料;
3、申请人的身份证复印件;
4、被申请单位的档案机读材料或者营业执照复印件;
5、若有委托情况,公民委托需要提供委托书原件、委托人与受托人身份关系的相关证明以及受托人身份证复印件;
6、申请人收款的银行卡复印件。
当事人:谢谢法官,这下我有数了!
法官:最后,贴心附上《申请执行人须知》。
当事人:收到,谢谢,么么哒!
《申请执行人须知》
1、申请执行人依据生效法律文书向人民法院申请执行,在执行程序中享有依法处分生效法律文书确定的实体权利,申请变更、追加被执行人等权利,并承担法律规定的各项义务。
2、在执行过程中,申请人应当配合人民法院工作,主动向人民法院提供所了解的被执行人的财产状况或线索,不得干扰人民法院的执行工作。
3、申请执行人可以要求人民法院告知被执行人财产的调查情况和被执行人履行义务的情况。执行案件自立案之日起六个月未能执行完毕,申请执行人可以要求人民法院告知执行情况和未执行完毕的原因。
4、申请执行人可以请求人民法院对被执行人的财产采取法定执行措施,也可以请求人民法院暂缓或撤销对被执行人财产的执行措施,但必须经人民法院核准。对已经控制的被执行人的财产,申请执行人应当及时申请办理续冻、续封手续。
5、人民法院依法强制处分被执行人财产,在评估机构作出评估报告书后,申请执行人可以要求人民法院告知评估财产情况和评估结果,对评估结果有不同意见的,应当及时向人民法院提出。被执行人财产经拍卖机构公开拍卖成交后,申请执行人可以要求人民法院告知拍卖成交价格及价款的处理情况。
6、被执行人财产不足以全额清偿多名申请执行人所有债权的,由人民法院主持参与分配,符合法定条件的申请执行人可以申请参加分配,并要求人民法院告知分配原则和依据。
7、生效法律文书确定的民事义务能否得到全面履行,其重要因素在于被执行人有无财产可供执行。被执行人确无履行能力或履行能力不足,人民法院无法查实被执行人可供执行财产,申请执行人也不能提供财产线索的,申请执行人需要承担生效法律文书确定的权利义务不能实现的后果。
来源|上海市宝山区人民法院
作者:朱奇松
责任编辑 | 邱悦
声明|转载请注明来自“浦江天平”