*仅供医学专业人士阅读参考
点击右上方“关注”, 准时接收每日精彩内容推送。
与在各种医疗条件下缝合和缝合等传统方法相比,具有抗菌特性的生物粘合剂使伤口的诊治更容易和更安全。
这些生物粘合剂由天然或合成聚合物组成,可以密封伤口,促进愈合,同时通过局部释放的抗菌药物、纳米成分或固有的抗菌聚合物的活性防止感染。尽管采用了许多不同的材料和策略来开发抗菌生物胶粘合剂,但这些生物材料的设计需要谨慎的方法,因为实现所有需要的性能,包括最佳的粘合剂和粘结性、生物相容性和抗菌活性可能具有挑战性。设计具有可调物理、化学和生物特性的抗菌生物胶粘剂,将为具有抗菌特性的生物胶粘剂的未来发展提供一条新的道路。 美国加州大学Nureddin Ashammakh教授和Nasim Annabi教授 综述了开发具有抗菌性能的生物胶粘剂的要求和常用的策略,并总结了它们不同的合成方法及回顾了它们在各种器官上的实验和临床应用 。具有抗菌特性的生物粘合剂设计的进展将为更好的伤口管理铺平道路,以增加积极的医疗结果。
综述相关内容以 “Bioadhesives with Antimicrobial Properties” 为题于2023年6月3日发表在 《Advanced Materials》 上。

图1 抗菌生物胶粘剂的设计、表征及应用
生物粘合剂这个术语已被用来描述组织胶、粘合剂膜和密封剂,这些可以是可生物降解的或生物稳定的。本文将讨论将这些生物粘合剂纳入抗菌性能的不同方法,涵盖生物粘合剂成分之间的协同作用或权衡,并回顾它们在内外器官治疗中的应用(图1)。

图2 抗菌生物胶粘剂的合成
含有 抗菌药物 的生物粘合剂的例子包括;抗菌肽Tet213偶联甲基丙烯酰取代重组人原弹性蛋白(MeTro)/GelMA ,环丙沙星物理包裹在树突化聚乙烯吡咯烷酮(PVP)-壳聚糖膜中(图2A)。 纳米复合材料 在设计和优化方面更为复杂,例如,在终止苯甲醛的聚洛沙胺407胶束中制备的低水溶性抗菌药物(姜黄素),并加入到四元化壳聚糖水凝胶中,氧化锌NPs用作儿茶酚化学平台和抗菌剂(图2B)。 天然壳聚糖及其衍生物 是具有其固有抗菌活性的最重要的天然聚合物,ε-聚赖氨酸作为阳离子成分被用于开发EPL/GA-COL生物粘合剂(图2C)。

图3 生物粘合剂的体内外降解
激光激活的抗菌负载丝纤维素密封剂在大鼠皮肤伤口植入10天后完全降解(图3A-I),而在体外,使用MeTro和GelMA生物粘合剂可以观察到缓慢的降解(图3A-II)。将NPs加入生物胶粘合剂(图3B),以及生物胶粘合剂结构中含有纤维素(图3C),也显示了生物胶粘合剂的缓慢降解过程。

图4 从生物粘合剂中提取的抗菌药物释放谱
低pH值 可以通过增加药物的溶解度和生物胶粘剂的降解来增强抗菌药物的释放(图4A)。影响生物粘合剂中药物释放的因素也包括 制造方法 ,如壳聚糖薄膜的表面树突化(图4B)。药物的释放也依赖于 聚合物-药物的相互作用 。例如,与壳聚糖基生物胶粘合剂相比,CMC钠基生物胶粘合剂的姜黄素释放速度明显更快(图4C)。 纳米载体的使用 也会影响药物释放动力学,在甲硝唑负载壳聚糖后药物释放减少(图4D)。

图5 抗菌生物胶粘合剂的拉伸性能
生物粘合剂的拉伸性能受 聚合物结构浓度、交联程度 的影响(图5A-I)。采用全层小鼠切口模型进行体内检测发现3天后创面的拉伸强度~为75kPa,高于缝合线处理的拉伸强度(图5A-II)。加入碳纳米管后,某些胶束也可以增加壳聚糖基水凝胶的抗拉强度,但纳米级组分浓度与拉伸强度之间的关系并不总是成正比的,因为这些组分只能在一定的浓度范围内增强基体中的内聚力(图5B)。由具有固有抗菌活性的聚合物制成的生物胶粘合剂的拉伸性能受到交联的影响(图5C-I)。结构中较高的树突状分子浓度与增加的交联密度、较高的拉伸模量和较低的延伸性有关(图5C-II)。另一方面,在其聚合物基质中具有非共价键的生物粘合剂具有更高的可扩展性(图5C-III)。

图6 抗菌生物胶粘剂的粘附强度
虽然粘附强度可以用不同的方法来确定,但最常用的方法是 搭剪切、爆裂压力和伤口闭合试验 (图6A)。最大剪应力和破裂压力都会受到生物粘合剂中聚合物浓度的影响(图6B)。试验表明,生物粘合剂的粘合性能受纳米级成分的掺入影响。例如添加碳纳米管和 PDA ZnO NPs可以提高生物胶粘剂的粘附强度(图6C-I)。某些组合物使用一种粘附测试可能表现良好,但使用另一种则不能。例如,尽管纤维蛋白凝胶比含有几丁质-纤维蛋白生物粘合胶的明胶NP表现出更高的剪切应力,但后者在破裂压力测试中表现更好(图6C-II)。有更多的醛基与组织相互作用会导致更好的粘附,例如,醛:胺比例为1:1的组合物明显优于比例为1:2的组合物(图6D)。

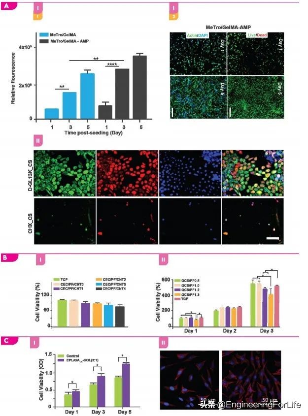
图7 抗菌生物粘合剂的细胞相容性
抗菌肽 具有更好的细胞相容性(图7A)。碳纳米管在N-羧基乙基基壳聚糖(-CHO/-NH2=1.0)中的掺入对细胞相容性没有不利影响(图7B-I),在四元化壳聚糖(-CHO/-NH2=1.3)中添加终止苯甲醛的407胶束,增加了细胞死亡(图7B-II)。另一种固有的抗菌生物粘合剂,胆囊功能化的胶原蛋白被发现可以提高细胞活力(图7C)。

图8 抗菌生物粘合剂的体内评价
为了评估伤口愈合,在动物身上测试生物粘合剂,在动物中产生全层皮肤缺陷,并应用生物粘合剂并与传统方法或商用产品进行比较(图8A)。

图9 抗菌生物胶粘剂的抗菌活性
生物粘合剂的抗菌活性可以使用多种方法进行定量评估,例如使用微生物暴露于生物粘合剂后获得的液体介质来测量 微生物生长抑制区 (图9)。使用琼脂平板上的抑制区来证明,ZnO的PDA涂层导致其对大肠杆菌和金黄色葡萄球菌的抗菌活性降低(图9B-I)。采用 抑制区和菌落计数 方法来评估含有生物胶粘附剂的光热活化碳纳米管对金黄色葡萄球菌的有效性(图9B-II)。对大肠杆菌和金黄色葡萄球菌的扫描电镜检查显示,由于多巴胺修饰的ε-聚赖氨酸(EPL-DOPA),其死亡后的细菌形状发生了变化,与活菌的正常形态相反(图9C-I)。体内试验证明,含有激光活性万古霉素的密封剂治疗MRSA感染的小鼠全层皮肤伤口具有抗菌效果(图9A-II)以及含CNT的生物粘合剂治疗金黄色葡萄球菌感染的小鼠全层皮肤创面的抗菌效果(图9B-I)。对小鼠MRSA感染伤口的体内评估表明,基于γ-(2,3-环氧环氧树脂)丙基三乙氧基硅烷改性单宁酸的生物粘合剂具有抗菌效果(图9C-IV)。

图10 抗菌性生物胶粘剂在外器官上的应用
使用激光激活万古霉素装载的丝纤维素密封胶,用于治疗小鼠皮肤伤口(图10A)。一种含生物环丙沙星胶粘附水凝胶的纳米凝胶,并在可见光下固化4分钟可以消除频繁滴眼液的需要(图10B)。双交联生物粘合剂可以紧密地附着在猪的皮肤上(图10C)。

图11 抗菌生物胶粘剂在实体器官治疗中的应用
在大鼠肝损伤模型中检测抗菌生物胶粘剂的止血能力(图11A)。同样,在用儿茶酚羟基丁基壳聚糖注射式生物粘合剂治疗的大鼠的实验性肝损伤中,止血速度更快(30秒),结果比对照组(120秒后停止出血)更少(图11B)。

图12 抗菌生物胶粘剂在中空器官及结构处理中的应用
与纤维蛋白胶相比,使用替加环素明胶NP结合几丁质纤维蛋白生物胶治疗大鼠股动脉损伤,止血速度更快,失血量更低(图12A)。PEG-溶菌酶/硼砂生物粘附剂可使兔实验性跨壁左心室壁缺损闭合,数秒内止血,三周后超声心动图显示心脏功能正常(图12B)。另一种聚乙二醇溶菌酶生物粘合剂注射给兔实验气管缺陷,术后1天完全停止气体泄漏,而假对照组继续气体泄漏(图12C)。

图13 抗菌生物粘合剂发展的里程碑
尽管具有抗菌特性的新型生物粘合剂进行了创新的实验研究和开发,但在监管审批过程中失败的风险导致许多公司建立在已经批准的成分上,主要基于纤维蛋白或氰基丙烯酸酯,而不管它们的缺点。总的来说,任何抗菌素生物粘合剂的商业化都需要获得安全性、有效性、可用性、成本和监管部门的批准(图13)。
综上所述, 具有抗菌特性的生物粘合剂必须具有生物相容性,能够在伤口愈合所需的最佳时间内有效地粘附于组织上,并对常见的感染微生物有效 。生物粘合剂依赖于分子水平上的相互作用,如可逆和不可逆、静电和疏水相互作用。为了实现抗菌活性,迄今为止已经开发的主要策略是基于抗菌药物的直接负载、纳米/微尺度成分或固有的抗菌特性。它们的粘附性能和抗菌活性已在不同的体外和体内小动物研究中得到证实。然而,目前只有少数的临床研究。在抗菌活性、细胞相容性和力学性能方面实现最佳平衡方面的一些挑战仍然存在。为了成功地扩大生产和转化为临床,需要多学科的方法、持续的投资和持续的资金。未来的新设计有望展示开发特定应用的抗菌生物粘合剂的新方法。抗菌生物胶粘合剂的出现不仅将通过机械感觉和刺激反应功能更好地管理伤口,从而实时监测动态组织的愈合过程,而且还可能允许新的微创治疗。在生物胶粘剂的发展过程中,来自大自然的灵感已经为许多创新的设计铺平了道路。
了解更多
关注“EngineeringForLife”,了解更多前沿科研资讯~
