冷不丁传来噩耗,支付宝也要收费了,收费了!朋友圈瞬间刷屏,不用上网站也了解到了具体情况。

说好的忽然间就变了,信任呢?
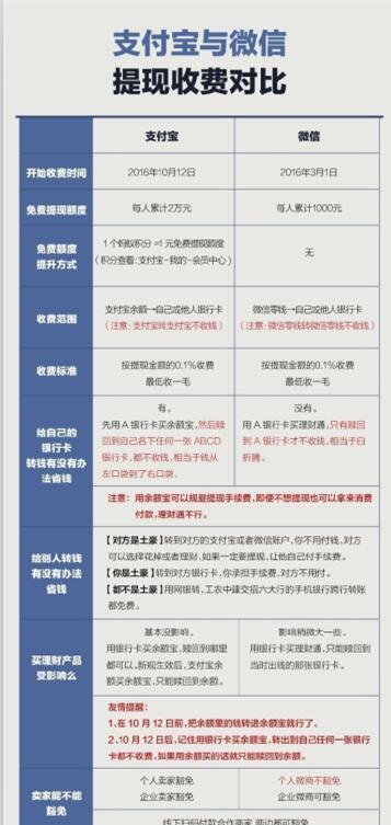
从十几岁的小朋友,到五六十岁大爷大妈,用支付宝的人越来越多,随着支付宝渐渐深入人心,成为有智能手机几乎都必备之神器。从国内到国外,购物付款超级方便,不用钱,不用卡,简直打败微信支付,秒杀苹果pay。
继微信3月份提现收费之后,支付宝一改当时气壮山河的承诺,让大家气氛,哀嚎。不过痛苦之后,还是要思考一下接下来要怎么办。不要忘了,我们是“上有政策,下有对策”的中国人。来,一起研究一下对应措施如何吧:

心里多少是不开心的
1用蚂蚁积分兑换免费额度
每人2万的免费额度用完之后,可以用蚂蚁积分兑换。一个蚂蚁积分,可以兑换一元。确实比较少,有点闹着玩儿的感觉,但是总比没有的强。那么怎么呢?
·还信用款有积分
·用蚂蚁花呗有积分
·线下各种商店消费有积分
·手机充值有积分
·水电费缴费有积分
·淘宝天猫聚划算购物有积分
·存钱在支付宝有积分
当然,各种付费必须是要用支付宝完成。
2现在多在余额宝里放钱
有点扯,因为利息很低,目前显示七日年化2.301%。放了钱,这样,到10月12日以后转出是不收费的。
之后余额就只能买里面的理财产品再转出来才能免费了。
3大把的花钱
除了还信用卡,蚂蚁花呗,缴水电费不收费,用余额在马爸爸办的线上消费(淘宝天猫聚划算),不仅不收费,还有蚂蚁积分,积分又可以兑换免费提现额度。
4去淘宝开铺子
不管有多少东西,能不能卖得掉,咱先开一个吧,反正买家也是实名认证了,把店先开着,至少以后转账,提现,咱就不用担心收费了!
5紧密联系淘宝卖家
和身边淘宝用户朋友保持良好关系,实在难得有大笔费在余额里用要转,想省银子,就转给他们,毕竟转给支付宝用户不收费,然后他们提到自己卡里,因为是卖家也不收费,最后卡卡转账,不是本地六大银行之间网银转免费吗?
6开启好友支付刷钱功能
余额里钱多了,帮老婆,女友支付网上消费。家里更团结了,夫妻更恩爱了,嗨,还真对得起支付宝收费。当然,同事朋友可以谈好,帮着网上付钱,回头正好收现金,一举两得,这钱洗的真方便。
对比微信和支付宝,不难发现,虽然都收费了,宝宝对我们还算客气一点。

还是支付宝更宽容一点
可以看出,这次马爸爸的用意,除了挣手续费,还有就是,希望大家多转钱进余额宝,多买他的理财产品,人人开网店当淘宝卖家,然后再多多在它那里消费,用它支付。
忽然想到了,一个大学生到外地上学,免费开了个淘宝店,卖一个莫名的东西,只有他的父母去购买,然后,然后,那钱,就是给他的生活费。不用异地转账的手续费,汇款费,钱就好好地过去了。

默默的叹着气,被骂爸爸玩着转
人民群众的智慧是无穷的。——地道战