现代快报讯(记者 季雨 文/摄)不少人为了生发用尽了各种办法,一些洗发水厂家盯上这一点。但很少有消费者知道,由于生发是医疗术语,是不允许用于化妆品宣传的。知名洗发水品牌丰添洗发液,就因在广告中宣传生发等功能,被罚款10万元。2月15日,现代快报记者发现,仍有不少商家为了盈利,在电商平台的销售中,用生发作为噱头诱导消费者购买。
用医疗术语虚假宣传,知名洗发水违法发布广告被罚10万
据国家卫健委公布数据,我国超2.5亿人遭受脱发困扰,且近些年脱发群体呈年轻化趋势,“90后年轻人成植发主力军”更是登上热搜榜。有些防脱发的年轻人开始试水各种产品,商家们眼瞅商机自然不会放过,不过商机归商机,不能与国家法律规定背道而驰。

△ 上海市浦东新区市场监督管理局发布的行政处罚决定书
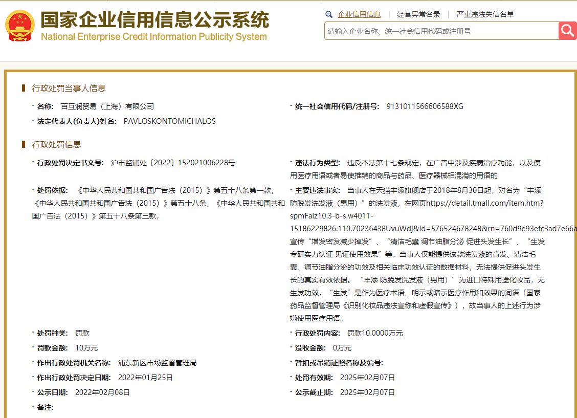
据国家企业信用信息公示系统网站消息,百互润贸易(上海)有限公司(以下简称“百互润公司”)因发布违法广告,被上海市浦东新区市场监督管理局罚款10万元。行政处罚决定书显示,2018年8月30日起,百互润公司对名为“丰添防脱发洗发液(男用)”的洗发液,在网页宣传“增发密发减少掉发”“清洁毛囊调节油脂分泌促进头发生长”“生发专研实力认证见证使用效果”等,但公司仅能提供该款洗发液育发、清洁毛囊、调节油脂分泌的功效及相关临床功效认证的数据材料,无法提供促进头发生长的真实有效依据。
据了解,“丰添防脱发洗发液(男用)”为进口特殊用途化妆品,无生发功效,生发作为医疗术语、明示或暗示医疗作用和效果的词语,该公司上述广告语违反了《中华人民共和国广告法》规定。2022年1月25日,浦东新区市场监督管理局责令百互润公司在相应范围内消除影响,并对其罚款10万元。
记者探访:线上电商仍以生发为噱头,诱导消费者购买
丰添洗发水因为宣传生发被罚,这是行业的通病,还是个别商家的行为?2月15日,现代快报记者到南京各家超市探访。

在位于雨花台区的一家综合性商超日化区,一整排货架摆满了各品牌的洗发水。它们的功效各不相同,去屑、滋养、补水……防脱发洗发水作为当代人的“刚需”,被摆放在货架最醒目的位置。不过这些洗发水品牌并没有采用“生发”一词,取而代之的是“健发”“育发”“防脱”的词语。正在货架旁理货的工作人员告诉现代快报记者,来买防脱洗发水的人真不少。“通常都是三四十岁的中年人,但是二十多岁的年轻人也有。”当问及这些洗发水有无生发作用时,工作人员则表示,“你看下产品介绍,介绍上面说什么功能,那就是什么功能。”

线下的商超没有夸大宣传,那么线上的卖家也能如此守规矩吗?在某电商平台上,记者以“生发”“洗发水”作为关键词搜索,立即跳出许多候选商品。一款由某中药企业研发的防脱育发洗发水,不仅在商品的标题中使用了“生发”字样,在商品的介绍中,还用加大号文字标注了“防脱生发,仅次于植发”用于宣传。无独有偶,另外一个品牌生产的生姜洗发水也在其主要功能中,标明有防脱生发、去屑止痒等功能。这些生发洗发水的月销量,甚至能达到上千件。
药品、化妆品,育发、生发傻傻分不清?这份科普请记住
现代快报记者发现,这些用生发作为噱头的商家,都有同一个操作,那就是在详情页里展示,自家防脱育发产品的国家特殊用途化妆品行政许可批件,证明洗发水是育发类的特殊化妆品。

有不少消费者有疑惑:既然持有育发类特殊化妆品的行政许可批件,那为什么不能宣传生发呢?如果你还分不清药品、化妆品,以及育发、生发的区别,那一定要注意了。
2019年12月,国家药品监督管理局在官网发表了题为《识别化妆品违法宣称和虚假宣传》的文章。文章中,国家药品监督管理局强调,化妆品宣传中禁止使用医疗术语、明示或暗示医疗作用和效果的词语,其中就包含了生发一词。
简单来说,任何与头发相关的护发品和洗发品,只要是化妆品范畴,即使是特殊化妆品,也同样禁止使用生发表述,无论是包装盒上、广告上,还是线下口头宣传。
遇到此类虚假宣传,消费者应主动举报积极维权
在消费者购物时,网络上的商家,常常将妆字号产品包装成国药准字才可允许生产的产品,不懂行的消费者很难分辨出来。
江苏舜点律师事务所律师衡晓春提醒,消费者有监督的权利,如果发现有宣传不规范或者引人误解的内容,可以主动向工商部门投诉。因虚假宣传构成欺诈行为的,按照《中华人民共和国消费者权益保护法》规定,应当按照消费者的要求增加赔偿受到的损失,增加赔偿的金额为消费者购买商品的价款或者接受服务费用的三倍,即“退一赔三”。与此同时,按照《中华人民共和国广告法》(以下简称“广告法”),一般情况下针对虚假宣传商家的处罚,是广告费用的3倍以上、5倍以下的罚款,或者是20万以上、100万元以下的罚款。
通过线上渠道购买商品,遇到虚假宣传,应该向谁索赔?衡晓春表示,按照广告法规定,发布虚假广告欺骗和误导消费者,使其合法权益受到损害的,广告主应负担民事责任。广告经营者、广告发布者明知或应知广告虚假仍设计、制作、发布的,应依法承担连带责任。