这几天某些新老公知一窝蜂出来讲“不要网暴”。 踏马的搞清楚,最开始到底是谁网暴谁啊? 地铁诬陷事件中,谁是受害者?谁是被霸凌的对象?一开始的时候你怎么不出来指责网暴、霸凌农民工的张薇啊?白色恐怖血流成河的时候你装死,解放战争的时候你出来拦着人民群众……你是铁骨铮铮田墨轩吗?

如今已经有张薇的中学同学爆出她霸凌自己导致受害者长期抑郁,还有张薇的本科同学爆出她利用职权侵占他人学术成果,由此证明张薇长期以来就是一个恃强凌弱、骑在弱者头上作威作福的人,她不止是霸凌农民工,她还霸凌中学生、大学生,她不止是霸凌男性,她还霸凌女性…… 难道全世界就她张薇是人?被她*辱侮**的农民工就不是人?被她欺负的学生就不是人?被她欺负的女性就不是人?




她可不是普通人,她是学生干部,是*党**员,不应该以更高的标准要求自己吗?她是新闻专业的研究生,她的新闻理想是什么?是欺凌弱势群体吗?是构陷普通人吗? 她是宣过誓的!是要为人民服务的,是要为共产主义事业奋斗终身的!她违法违纪了,群众求个公道,很过分吗?
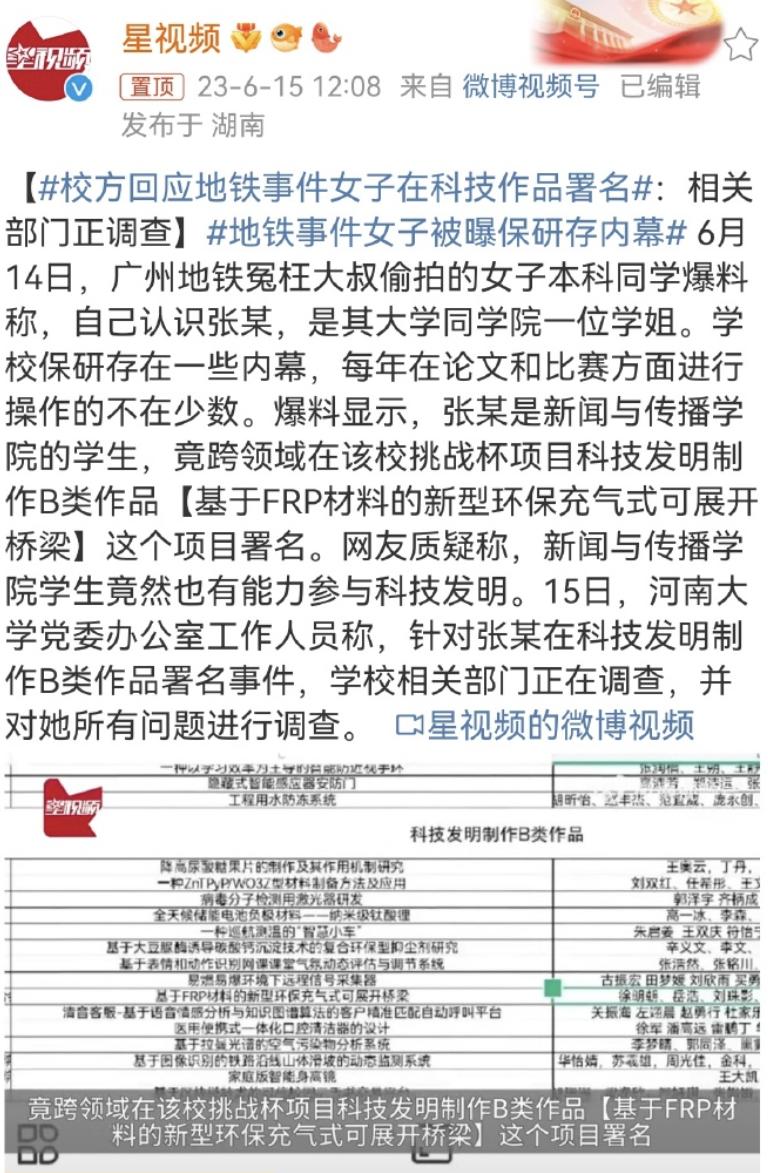
从这次地铁诬陷事件看,她有这种过去很合理,因为这一系列操作太熟练、专业、流畅了,一看就是训练有素。 校园霸凌、霸占他人学术成果和地铁上诬陷他人没有什么本质区别,说到底都是对他人的“凌辱”,是欺负人。 看得出来,她很享受这一切。 一个擅长诬陷、构陷他人的人,往往不是一夜之间形成的,这需要经验和技巧,这说明过去十几年,她没少干这种事情。 过去十几年,她太“成功”了,学生干部、学生*党**员、保研,被学校的媒体报道……虽然还没有工作,但早已是一副成功人士的形象,我们都了解这类人,都明白她们的成功之路是怎样的,也明白她们一但上位,对待同学、同事、普罗大众将会是何等的傲慢、刻薄和蛮横。 作为一个新闻专业的学生,她对舆论炒作、人设营销的手法也非常熟练。她在不同的平台展示着不同的面孔,一边营销“高知女性”和“成功人士”,一边装女性主义者教人*制抵**彩礼、做独立女性,然后还煽动男女对立、写性骚扰小作文打女拳……言行自相矛盾却毫无愧色。 所以,我非常反感在这个时候一群“理中客”跳出来高喊什么“放过”、“不要网暴”、“给她一个机会”! 因为这是毫无原则的和稀泥、拉偏架,当老实人、农民工、弱势群体被冤枉、构陷、凌辱的时候,你们不惊诧;当作恶者被舆论反噬,刚刚暴露出它们的丑恶嘴脸时……你们惊诧了,说什么“长此以往,国将不国”了。 当某些力量疯狂引进西方政治正确和白左极端思想,到处煽动“性别恐怖主义”,激化男女矛盾,矛头指向国家和民族,*辱侮**、*化丑**中国男性……的时候,你们怎么不担心“长此以往,国将不国”了?


“谁知道人世上并没有这样一道矮墙,骑着而又两脚踏地,左右稳妥,所以即使吞吞吐吐,也还是将自己的魂灵枭首通衢,挂出了原想竭力隐瞒的丑态。丑态,我倒说还没有什么丢人,丑态还蒙着公正的皮,那才叫人作呕”。 “嘴里吃得着肉,心里还保持着不忍人之心,又有了仁义道德的名目。不但骗人,还骗了自己,真所谓心安理得,实惠无穷”。 “损着别人的牙眼,却反对报复,主张宽容的人,万勿和他接近。” 仔细回想一下,这段时间以来,从什么BBC炮制新闻“曝光*拍偷**产业链”开始,已经有多少起“*拍偷**”、“污蔑”、“构陷”、支持“LGBT”、反对“LGBT”的事情发生?
男女之间又新添了多少对立和矛盾?
所有人都似乎被一双无形的手所驱赶,按照它们给我们设置的议题去愤怒、狂欢,这已经是“颜色革命”的节奏了。
再仔细思考一下,中国的男性和女性之间,到底有多大矛盾?
难道大家不吃饭、不恋爱、不结婚,都是真空中的球形鸡吗?
那些莫名其妙的对立和仇恨,到底是自发的,还是被人故意煽动起来的?
比如这位诬陷农民工的川大女生,她违法违纪了,我们不应该讨论*党**纪国法和校规吗?什么时候我们可以抛开事实和法纪不谈,专门研究男女矛盾了?
某些自诩理中客的一直在和稀泥,说什么不要走极端,不要扩大化,搞清楚,是谁在走极端扩大化?拳师横行互联网十数年,制造了无数性别冲突和仇恨,罗织、构陷层出不穷,攻击同胞、民族、国家,那时候你们怎么不出来说句公道话? 某些人觉得当下对张薇来说是“炼狱”,那我告诉你,这“炼狱”就是你们这些和稀泥的混蛋制造出来的,好好享受吧! 某些阴阳人烂屁股扯什么“阶级矛盾”,说得没错,这还就是“阶级矛盾”,人民群众同情弱者,同情大多数,天经地义,中华人民共和国就建立在为了大多数的基础上!你怕吗?怕就对了!你站在人民群众的对立面,能不怕吗?

某些GOU拳师臭反贼还在给张薇加油鼓气,甚至拉大旗做虎皮,试图扯什么“和国际接轨”,帮助她“移民英国”,好得很啊,抓紧时间,一来帮助华夏大地清理垃圾,二来也是给张薇一个“官方认证”,钉死她的一生,你们可真是好“姐妹”,“girl help girl”呢。


更何况,她不是普通人,她是一名*党**员、学生干部、保送研究生、“新闻专业的后备力量”……你能信任这么一个人,将来进入我们的新闻行业吗?你能信任这么一个得不到教训的人,将来成为大学教师,培养下一代新闻人才吗?你能信任这么一个不知悔改的人,将来进入体制内,“为人民服务”吗?
所以,谈张薇就谈张薇,就事论事,就人论人,把事实搞清楚,不扯男女性别,惩前毖后,治病救人,反而是最大的理性和包容。