【统编版】语文三年级下册大单元教学设计,精心编制,欢迎*载下**!
(此处已添加小程序,请到*今条头日**客户端查看)
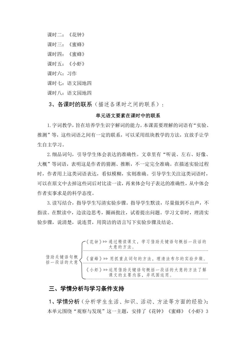
该资料包含如下内容:
[精]统编版语文三年级下册 第一单元 大单元教学设计
[精]统编版三年级语文下册 第二单元大单元教学设计
[精]统编版语文三年级下册 第三单元 大单元教学设计
[精]统编版语文三年级下册 第四单元 大单元教学设计
资料预览:统编版语文三年级下册 第一单元 大单元教学设计.docx





统编版三年级语文下册 第二单元大单元教学设计.docx





统编版语文三年级下册 第三单元 大单元教学设计.docx





统编版语文三年级下册 第四单元 大单元教学设计.docx




