劳务派遣是劳务公司将人派遣到用人单位里,合同也是与劳务公司签订的,个税、社保什么也都是劳务公司缴纳,它做账与用人单位的做账实操是不一样的,同时会涉及到那些税务风险呢?快来看看下文中关于财税实操的内容吧~
劳务派遣与劳务外包的不同

劳务派遣公司的劳务工资怎么记账



劳务派遣的涉税风险与防范——增值税

劳务派遣的涉税风险与防范——企业所得税

劳务派遣的涉税风险与防范——个人所得税

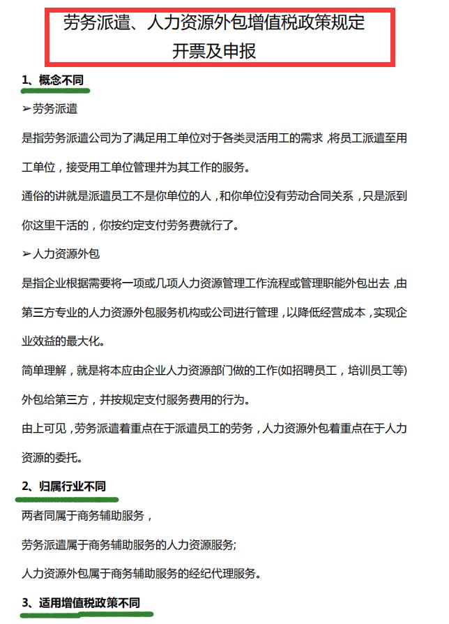
劳务派遣、人力资源外包增值税政策规定*票开**及申报



劳务派遣公司账务处理

业务详情
1、提供派遣服务,开具发票
4月1日,向北京金成房地产经纪有限公司提供劳务派遣服务共1月,应收取款项42400.00元,其中应支付给员工工资、福利和为其办理社会保险的费用共36597.92元,已给对方开具增值税普通发票,款项未收。
借:应收账款
贷:主营业务收入
应交税费

2、向北京新形象商贸有限公司提供劳务
4月6日,向北京新形象商贸有限公司提供输送劳务,为其派遣员工10人,收费金额共54500.00元,其中应支付给员工工资、福利和为其办理社会保险的费用共41000.00元,已向对方开具增值税发票并通过银行转账收取款项。
借:银行存款
贷:主营业务收入
应交税费

3、提供派遣服务,开具发票
4月1日,向北京金成房地产经纪有限公司提供劳务派遣服务共1月,应收取款项42400.00元,其中应支付给员工工资、福利和为其办理社会保险的费用共36597.92元,已给对方开具增值税普通发票,款项未收。
借:应收账款
贷:主营业务收入
应交税费

以上就是劳务派遣的财会实操内容,有税务方面的,也有会计分录等内容,如果有哪里不明白的可以留言哦~
