三大通信运营商今日起停售不限流量套餐 电信大流量不限速畅享套餐全新升级
文章来源:人民网http://bbs1.people.com.cn/post/1/1/2/173217297.html
人民网9月1日电(尚晓蒲报道)从今日起,三大通信运营商同时对不限流量套餐停止销售,不限流量套餐将要逐步退出历史舞台了。以下为中国移动发文《关于大力推广"达量不限速’套餐工作的通知 》。


各省、自治区、直辖市公司:
为应对市场竞争,贏回市场主动权,2018年全网开展“流量风暴”行动,各省大力主推“达最限速”套餐,截止目前大流量套餐达到3.71亿,渗透率37.55%。目前部分省“达量降速”套餐客户中53%达到限速國值,但达到限速阈值客户中仅有5.26%订购提速包。现有“达量限速”计费规则抑制了客户消费需求和价值提升。
为践行以人民为中心的发展思想,进一步满足客户消费需求,激发客户使用量,最终达到提升客户满意度和拉动客户价值提升的目的,总部决定停售“达量限速”流量套餐,并大力推广"达量不限速"流里套餐,相关要求通知如下:
一、"达量不限速"流置套餐方案
(一)限期完成在售"达量不限速"套餐切换工作,规范在售"达量不限速"大流量套餐体系。
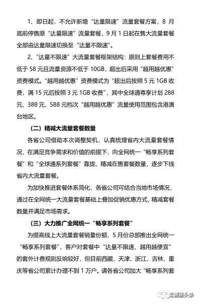
1、即日起,不允许新增“达量限速”流量套餐方案,8月底前停售原“达量限速”流量套餐,9月1日起在售大流量套餐全部由达量限速切换至“达量不限速”。
2、“达量不限速”大流量套餐框架结构......
电信畅享套餐201909(升级版)

业务规则:
1、新老用户均可办理,新用户订购立即生效,首月基本费按日折算,费用四舍五入到分,一次性收取;套餐内容(流量、语音)按照套内赠送国内流量和国内通话分钟按天折算,向上取整。主副卡成员互拨国内通话不折算。
2、默认开通4G功能。可办理包月语音包、短彩信包,和国内流量包。
3、套餐超出资费
1)国内流量:
79/99元档:前167MB按0.03元/MB收费,达到167MB(5元)时,额外赠送857MB流量(即5元/1GB);流量超过1GB时,仍按上述原则(即每超出1GB按照5元/1GB收费)收费。
129元及以上档:前100MB按0.03元/MB收费,达到100MB(3元)时,额外赠送924MB流量(即3元/1GB);流量超过1GB时,仍按上述原则(即每超出1GB按照3元/1GB收费)收费。
2)国内通话:0.15元/分钟。
3)国内短/彩信:0.1元/条。
4、国内通话和接听范围不包括港澳台地区。
5、国内手机上网流量资费适用于中国大陆境内,不区
6、流量封顶规则
上网当月套餐外流量消费600元封顶,封顶费用包含按套餐外资费收取的上网流量费,不含用户订购的定向、闲时等各种流量包功能费。当月套餐外流量消费达到封顶值(600元)则暂停当月上网服务,次月初自动开通;如果客户当月申请继续使用,则继续提供服务,按照套外资费收费。
7、可办理融合套餐如下
电信畅享79元套餐201909(升级版):十全十美套餐200M;
电信畅享99元套餐201909(升级版)和电信畅享129元套餐201909(升级版):十全十美套餐300M;
电信畅享159元套餐201909(升级版)及以上套餐:十全十美套餐300M199元、十全十美套餐500M;
电信畅享199元套餐201909(升级版)及以上套餐:十全十美套餐1000M。
8、电信畅享79元套餐201909(升级版)、电信畅享99元套餐201909(升级版)和电信畅享129元套餐201909(升级版)主卡入网首月可办理“天翼畅享套餐入网首月9元合约-12月”,办理后首月套餐费优惠至9元。
分4G、3G、2G,不含WLAN(Wi-Fi)上网。
9、副卡使用规则
1)电信畅享99元套餐201909(升级版):赠送副卡采用账单优惠方式,加装每张副卡都会自动订购“国内畅享10元副卡功能费”可选包。月功能费:10元/月,入网首月免功能费,赠送5GB国内流量和200分钟国内通话(仅限副卡入网当月使用,不能结转到次月)。
2)电信畅享79元套餐201909(升级版)、电信畅享129元套餐201909(升级版)及以上套餐:赠送副卡采用账单优惠方式,加装每张副卡都会自动订购“畅享套餐2元副卡功能费201802”可选包。月功能费:2元/月,入网首月免功能费,赠送5GB国内流量和200分钟国内通话(仅限副卡入网当月使用,不能结转到次月)。
3)共享范围:主卡套餐内的流量和语音,主卡套餐外资费。
4)副卡达标加赠国内通话规则:月底有副卡在用(主动停机、非实名、拆机状态除外),次月1日电信畅享79元套餐201909(升级版)主副卡将获得可共享的国内通话800分钟;电信畅享99元套餐201909(升级版)主副卡将获得可共享的国内通话700分钟;电信畅享129元套餐201909(升级版)主副卡将获得可共享的国内通话900分钟。
10、停机保号/挂失停机:副卡可以单独申请“停(复)机保号”,主卡办理“停机保号”,必须和副卡关联同时“停机保号”。
11、信控/欠费停机:主卡“信控/欠费停(复)机”时,副卡进行关联停复机。

