新米行业研究报告-数策全行业调研报告】
专注于洞察全行业发展研究,关注我,带您前瞻各大行业未来趋势!

下文为报告部分内容,完整报告请关注并私信添加客服*载下**
一、短视频运营方*论法**
(一)短视频发布与流量分发
视频流量分发逻辑
从智能推荐技术底层逻辑来讲,一条短视频的传播其实就像往一片静默的湖水中丢入一颗石子产生的“水波纹”一样的传播,在优而愈优的推送机制下,当点赞/分享/收藏等数据满足一定闽值后逐渐向外圈扩散,突破固有圈层赢得更多展现机会。

视频进审逻辑
一条短视频内容或挂车短视频是否符合平台审核标准关乎其是否可得到正常流量曝光,平台商家害了解以下几种审核类型及审核点。
电商类审核
1、当发布一条挂车短视频时,如果视频内容与挂车商品的相关度过低,将会影响小黄车商品的曝光。
基础分发审核
1、合规类审核:视频发布后,会先经平台合规类审核,视频需满足国家相关法律法规及快手平台内容规范要求。
2、内容类审核:视频通过合规类审核后,平台会进一步对视频内容进行判断,优质内容将会进一步被平台分发。
快手电商建议
一个短视频发布前商家需自查这几个方面:
1、清晰的画面。
2、配合口播或热点BGM。
3、视频文案中没有违禁词语
4、是否具备清晰的内容传达。
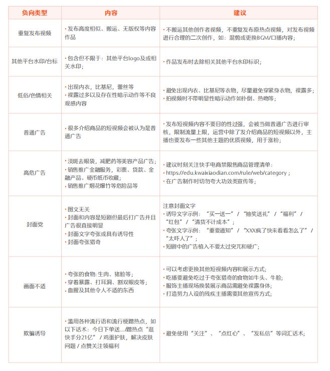
(二)短视频发布避坑点
短视频发布四点不要

常见短视频发布不合规原因

二、短视频关注哪些数据
短视频需要关注哪些数据?

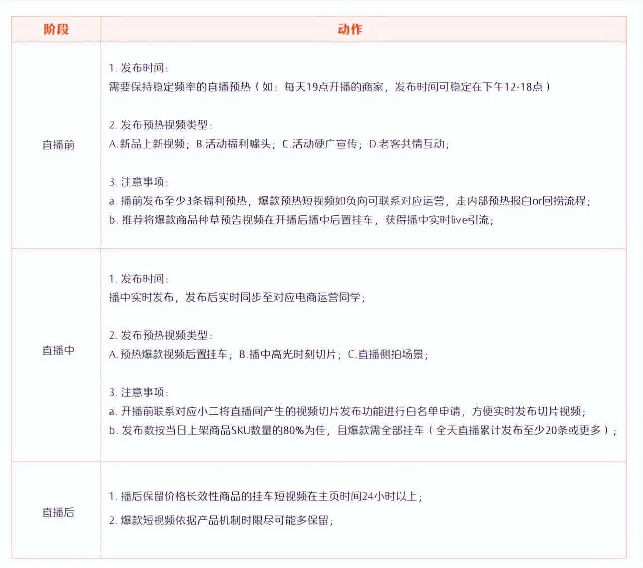
三、 短视频直播间引流策略
(一)短直联动引流策略

(二) 素材筹备思路
思路一: 分客户类型素材思路
1、品牌/达人类型客户

2、白牌/跑品类型客户

思路二: 分素材类型素材思路
1、以货带货: 以货品卖点为核心

2、以人带货: 利用人物公信力号召力

END
短视频直播资料包-1083份,关注并私信添加客服*载下**



短视频直播行业资料包-1083份
如果您觉得这些资料对您有帮助,希望获取完整的电子版内容参考学习
您可以关注+评论+转发
然后私信我“报告”
免责声明:以上报告均系本报告通过公开、合法渠道获得,报告版权归原撰写/发布机构所有,如有侵权,请联系作者删除,本报告为推荐阅读,仅供参考学习,不构成投资建议,如对报告内容存疑,请与撰写/发布机构联系。