很多人问,Facebook投放难不难学? 其实,跟学开车一样,学会操作很简单,零基础最多一星期,悟性高的1到3天就能学会;
但要成为一个优秀的老司机,开车3个月,1年,和5年的水平完全不同概念; 而投放水平和主要和两个因素有关: 深度——投放的量级——“烧“了多少钱 广度——投过多少项目 要成为投放高手都必须经历上面两个过程,而为了让新人尽快学会技能,我们推出了《1天快速学会投放》系列,学完这篇文章,账户后台的实操是基本没问题了:
投放前的准备
1.1 建立个人账户
首先我们需要注册一个Facebook 账号。
打开 Facebook 网站,直接点击创建属于你的账号。
Facebook 个人账户就像你的个人微信、微博,想要使用任何微信的功能,都必须有个人号。
同理,想要使用任何 Facebook 的功能,都得先从创建个人号开始。
我们在 Facebook.com 注册账号,填上基本信息,完成注册,登陆账号。

Facebook首页:点自己的名字,就可以看到自己的时间线,这个与微信朋友圈类似,自己可以发动态。

1.2 Facebook主页
另外,除了个人账号,如果你需要推广自己的产品或服务,你还需要创建 Facebook 主页。
Facebook 主页就像微信公众号,企业想做任何商业行为比如推送广告,都需要通过主页Page号来做。
所以主页对于投放 Facebook 广告来说是必须的。
另外,主页也是与粉丝互动的平台,平时可以发布推文、活动等。
若要创建 Facebook 主页,你可以在右上角的下拉框理点击创建你要推广的主页,并按照提示一步步完成你的主页创建。

1.3 开通广告账户
当拥有个人账号和产品主页后,我们就可以进入下一步,即开通你的广告账户。首先你需要注册商务管理平台 Business Manager。
注册 Business Manager 可以方便我们管理主页和广告账户,同时也能够使用它的各种功能,比如创建 Pixel、受众分析等,一个 Business Manager 可以管理多个广告账户、粉丝主页,以及添加多个管理员。
特别是那些需要通过代理商开户的,Business Manager 更是必需的。
Business Manager 注册地址:business.facebook.com。
注册过程很方便、快捷,按照提示进行即可。

1.4 商务管理工具
开通广告账户后,在主页的下拉菜单处进入广告管理,在这里就可以看到商务管理工具BM了,并且显示功能非常清晰。

对我们来说,商务管理工具BM最重要的功能有如下6个: ① 管理账户和广告 ② 查看投放数据 ③ 以及创建Pixel像素 ④ 创建Page主页 ⑤ 你可以使用Audience ⑥ 通过Audience Insight 受众洞察工具进行受众分析
而利用 Ads manager 广告管理工具,你可以: ① 迅速复制广告、广告组和广告系列 ② 一站式编辑所有广告设置,如定位和预算 ③ 在一个汇总页面查看所有重要指标 ④ 自定义图表,以便查看最关注的指标 ⑤ 管理受众 ⑥ 管理素材和创意

我们回到开户部分:其实自己也可以在BM商务管理平台后台开户的,但一旦发生一些违规行为,你的 Facebook 将会被封号,且解封非常难。
所以建议你可以通过 Facebook的代理开账户,如果真被封号,但没违规情况,通常是可以解封的。
若果投放消耗大的话,建议可以找代理开户,且还可能拿到一些返点。 1.5 什么产品受限制? 做投放推广前,你必须知道你能够推什么产品。
Facebook 有些产品会被受限的,其中禁止类有30种,限制类13种。
具体可以到这个网址详细了解 Facebook 的具体广告政策 https://www.facebook.com/policies/ads

搭建数据监控Pixel 2.1 什么是Pixel?
Pixel配置作为广告投放前最最重要的准备工作之一,用于监控整个他推广流程以及用户在网站的行为。
首先我们看下什么是Facebook像素,像素Pixel就是用来跟踪用户行为的代码,类似谷歌跟踪代码,如果你要监控广告转化效果,像素是必须安装的。
其实大家可以把像素想成是一种辅助监控用户行为的工具,pixel是Faecbook生成的一段监测代码,只要把这串代码让网站管理人员装到对应网页,比如用户点击Facebook广告后,跳转到我们网站的行为,就可以被Faecbook记录下来,进行归因分析。
我们在经营网站的时候,我们可以不用辅助工具来监控网站流量变化,在投放FB广告的时候也是一样的,若是不装Facebook PIXEL,很多更细部的成效你不会知道,所以我在这边建议,如果你是一个电商网站、企业形象网站,有任何销售行为,非常关注投入产出比ROI的话都非常需要安装Faecbook像素。
安装像素之后,Facebook可以追踪到用户在你的网站产生的行为,进而为你的广告提供相应的优化数据。有同学问,如果是App,能装Pixel吗?
App推广的话不是装Pixel,如果是App在苹果商店或者Google Play推广的监控方式为对接专门的监控工具比如Appsflyer或者Adjust,这部分会另外介绍。
2.2 安装Pixel的好处究竟有什么好处?

Facebook Pixel具体有三大好处:
统计网站数据和监控受众行为。
统计的数据可以进行后续广告的优化。
通过这些数据你可以发现: 点击广告的人很少,背后的原因或许是素材不吸引或者老化 点击量很大但转化很少,背后原因可能是着陆页问题 广告展示量很少,也许是出价太低或者遇到竞争旺季……
通过再营销提高ROI 透过像素能针对特定事件的人做精准投放广告的再营销,比如对购买过口红的人推荐粉底,对把手机放入购物车的人推荐手机壳……
建立相似受众 所谓的相似受众是Facebook一个非常强大的工具,简单来说根据已有受众去扩展一些行为和标签跟原来定义受众类似的受众,比如先把购买过唇膏的人作为自定义受众,然后让Facebook根据这些购买过唇膏的人的特征去找类似的人,然后你就可以对他们推广香水等相关产品。
2.3 如何创建Pixel像素监控你的广告效果?
如何创建Pixel像素监控你的广告效果呢?
需要遵循以下九个步骤: 首先在商务管理平台的下拉菜单找到【Pixel像素代码】;

- 在BusinessSettings设置左侧菜单栏的【Data source数据源】找到Pixels,点击创建Pixel;

- 给pixel起个名字和要监测的网站(可选),点击确定选择立即设置pixel;

这里有三个选项,一些电商站点比如Shopify店铺已经集成了像素,可以直接复制粘贴像素编号;自建站可以把像素代码埋到网站,也可以通过第三方工具比如TagManager 来安装;可以选择用关联合作伙伴平台或者自己手动设置,我们选择【手动设置】;

- 此时会弹出一串网站的原始代码:将Facebook像素代码粘贴至网页的<head>和</head>标签之间。您可能之前已在head 标签之间复制了其他代码,所以您只需将像素代码粘贴至当前代码下方,</head>标签上方。(这个操作可以让你的网管来做或者自己做,非常简单,如果操作过GA代码安装的基本流程都一样)

- 利用Facebook像素基础代码安装:Facebook像素代码如上图所示,在 中间【fbq(‘init’,】后面的一串数字就是像素ID或者在管理后台也能看到Pixel ID。比如在GoogleTag Manager或者shopify后台将此ID 在Shopify后台Preference入口找到FacebookPixel 的选项,填入这个ID即可。我们点击继续。

- 下面可以设置每一个事件的参数,然后生成【标准事件代码】

Facebook 可追踪不同行业的10种标准事件,并以这些事件为目标自动优化广告。如果你还需要监测其他事件,你可以创建自定义事件。
【其他类别】
7.点击【其他业务类别】按钮,这时会弹出自定义转化参数设置。添加代表自定义转化的网址或部分网址
(例如:注册或购物之后的感谢页面,网址包含/thanks.php)。这相当于使用购物标准件。如果使用网址等于,还应确保包含域名(例如:www)。
无需包含“http”或“https”。然后点击创建。
注意,每个广告帐户的最大自定义转化数量是40个。

- 生成代码,并安装Pixel到网站。此处的关键在于,网站的每个页面应包含第1部分【基代码】(那一长串数字),但不同页面应使用第2部分【标准事件代码】的不同代码(比如加入浏览页面或购物车等)。对于页面加载事件:将代码置于页面的标头结尾部分下方(对许多网站而言,这意味着代码应置于 <body> 开头标签的紧下方);

对于用户操作事件:将事件代码添加至想要追踪的操作(例如某个按钮)正下方的成对 script 标签之间。 如果有点网页基础的话,这些操作不难,但如果是新手,建议可以交给网管或者运营人员安装。 2.4 检查像素是否安装正确

创建Facebook广告
3.1 广告账户结构
在讲这部分前我给大家普及一下广告层级的概念。Facebook 广告从大到小划分为三个层级,分别是广告系列 Campaign , 广告组 Ad Set,广告 Ad
每个层级对应的需要选择的变量如下: 广告系列Campaign:主要是设置广告投放的目标 广告组Ad Set:受众,版位,预算,出价,优化方式等 广告Ad:格式,素材,文案,链接等

3.2 创建广告
关于怎么去规划账户层级结构这个问题,之后会出专门一篇展开讲解。
所以接下来,我们直接进入Facebook广告账户创建的实操环节的讲解,具体步骤如下: 1.首先我们要进入Facebook广告创建的操作后台。
在Facebook主页点击右上角下拉菜单,选择创建广告,然后就可以进入Facebook的广告管理工具后台了。

2.选择投放营销目标
在上线广告之前,Facebook系统会要求你选择营销目标。

Facebook提供10多个投放目标选择,这里我们简单解释一下:
品牌认知下面的那两个很少会用到。
品牌知名度和覆盖人数这两个目标,顾名思义,是让别人知道你的名字,主要以刷脸为主。
访问量Traffic也用的不多,肯定有些人想试试,但访问量带来的流量质量确实很一般,且真正使用的人真不多。 互动率Engagement, 这个做电商就用的比较多。有些做跨境电商的单用参与互动广告就可以轻松出单。互动广告可以选择贴文互动,即PPE(Page post engagement, 即贴文互动广告),也可以选择主页赞,活动相应。
一般情况下,PPE和主页赞都可以尝试去投一些,用来做引流。应用安装量,就是以推广App的安装量为目标。
视频观看量,如果你有视频素材,视频观看量这个目标是可以尝试的,因为Facebook会记录下观看时长,然后你可以根据不同的观看时长生成自定义用户名单,再去做再营销。 潜在客户开发,也就是销售线索Leads,就是让客户对你感兴趣,然后填写信息,比如邮箱,适用于游戏预热,汽车试驾,软件试用之类的推广。
消息互动量,推的是吸引用户提供Messenger与你互动,这个用得也不多。 转化量,一般电商网站最直接的目标就是转化。网站购物,选择转化目标时要求必须安装Pixel,可以用Pixel的标准事件或自定义事件作为转化的目标事件。转化广告包含不同事件,电商一般选择购物即可,当然我们也可以自定义事件。
在广告组的层级可以选择具体的事件,比如查看内容,加购,支付,购物。 目录促销,也叫DPA 动态广告(DPA广告,全称为Dynamic Product Ads),中文叫“动态产品广告”,简称“动态广告”,可以创建根据目标受众自动展示目录商品的广告。它的特点是:可以根据潜在顾客的行为记录,建立针对每一位顾客的个性化广告。
这种广告非常适合拥有大量产品,且想要为潜在客户或已有客户建立个人化广告的企业,尤其适合电商。
简单来说,DPA就是根据用户的历史操作,定制化地分析用户的兴趣和需求,将广告定向推给用户,通常使用算法来实现。
DPA主要是通过Pixel 抓取的数据来做再营销,需要上传商品目录,Shopify 店铺可以通过APP 一键生成商品目录,自建站可以上传表格,也可以ftp上传。
店铺访问量,可以向周边用户推广店铺比如有多家分店,适用于有线下店铺的商家。 通常做电商的只需要投参与互动、转化、目录促销这几个目标。
投放顺序一般是先开始投互动,然后再开始投转化,最后才开始投目录促销。
注意,这里我只讲了开始投,没有说停止,并不是投完互动之后,互动就停掉,只投转化。
互动和转化可以并存,互动和DPA也可以并存,三者可以同时并存。 3.输入广告系列和广告组名称。
选择完营销目标后,为你的广告系列填入一个名称,一个广告系列可以有多个广告组。

这里有个选项叫做“拆分对比测试”,拆分对比测试可以在广告系列层级设置。
可让您测试不同的广告版本,从而发现哪些广告方案的效果最理想,并改进今后的广告,其实就是所谓的AB测试,非常实用(关于如何做好测试,我们会在后面的文章中详细展开)
4.广告系列预算优化 “预算优化”这个现在可以不勾选:广告系列预算优化用于优化广告系列预算在各广告组之间的分配。
简而言之,如果勾选了这个,Facebook 会不间断进行自动调整预算,在各广告组中自动寻找实现成效的最佳机会,并实时分配广告系列预算以获得这些成效。

广告系列预算是指在广告系列层级(而非广告组层级)设置的预算。你可以针对广告系列投放 的每一天(单日预算)或整个投放期间(总预算)设置预算金额。

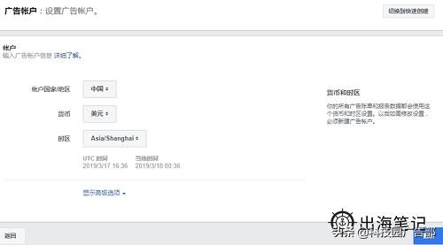
5.设置地区货币、时区 点击“设置广告账户”选择你的地区,货币和时区,这个必须要一次性选对,因为你的所有广告账单和报告数据都会使用这个货币和时区设置。以后如需修改设置,必须新建广告帐户。

6.设置你的广告组名称
广告组名称最好要有自己的规范,且与其他同事统一规范,便于日后管理,特别是后面在数据分析做数据透视时,规范好的广告组名称会帮你省很多工作量。
广告组名称一般格式可以设为:【地域性别年龄版位人群出价方式自定义】,比如【泰国FBN_F_1855保存auto王者测试】

7.转化事件
在转化事件这里选择你希望推广的是网站,App还是messenger,whatsApp,比如注册,查看内容,购买等,根据你的实际目标选择即可。

8.动态素材
动态素材工具会选取多个广告组成部分,如图片、视频、标题、说明和行动号召CTA,根据受众把这些素材自动生成不同的创意方案,并从中找到最佳广告创意组合。此后投放系统会针对那些在每次展示中取得显著成效的创意元素进行优化。

比如说你有多套广告语、图片、视频,可以使用动态素材来进行投放。
从实操经验来说,动态素材普遍效果会好,因为系统在跑的过程中会尽量推送效果好的组合给目标用户,但相应成本也会更高,就看我们怎么取舍了。
不过,它不能完全替代AB测试,如果你不熟悉,这项可以先不选。
9.优惠 优惠就是你在 Facebook 与客户分享的折扣,目的是吸引用户前往你的网店或实体店购物,或同时吸引他们访问这两个目标位置。
优惠广告,就是用户在 Facebook 动态消息中看到优惠后,可以收藏、点赞或评论它们。
用户收藏的优惠将显示在他们的优惠书签中,以备日后使用。根据用户个人的通知偏好设置,Facebook 将向收藏优惠的用户发送最多 3 次提醒。
但如果你不熟悉,这项可以先不选。 优化广告分为两种,分别是在线优惠广告和实体店优惠广告。
在线优惠广告:当收藏优惠的用户切换设备时,比如从手机切换为电脑,Facebook 将向他们发送通知,提醒他们使用优惠,并在优惠到期之前再次通知他们。
实体店优惠广告:用户可在你的实体店使用他手机中收藏的优惠,且 Facebook 将在优惠到期之前再次提醒他们使用优惠。
此外,他们还会收到一封包含优惠详情的电子邮件,以便打印优惠。
如果用户的手机开启了位置共享,那么当他们在店铺附近时也收到使用优惠的提醒。

另外,你可以查看广告报告中的优惠收藏,了解有多少用户对你的优惠感兴趣,还可以更加详细地了解有多少用户查看了优惠、点击了优惠和使用了优惠。
这个的前提是你使用转化量或店铺访问量作为优惠广告的目标。
你可以根据这些信息调整和改进广告策略。
10.选择广告受众 设置完目标,下一步就是选择合适的受众。
受众分为三种:核心受众(保存的受众),自定义受众,类似受众(lookalike)。

这里我们先初步介绍一下这三种受众。
核心受众(保存的受众),根据地理、年龄、兴趣、性别、语言、行为等Facebook 提供的维度框定的受众。
关于核心受众,有几个值得注意的地方: 受众组之间是可以互相排除的,比如你现在要新建一个核心受众,但你之前已经对某类受众投放过广告了,此时可以选择排除某类受众,避免受众重叠。
选择了地区之后,建议最好再选择特定语言,否则可能会覆盖如泰语、韩语、越南语等你不想覆盖的受众,白白浪费预算。 在细分定位这里,有人口统计、兴趣和行为三个大维度。
兴趣是比较不准确的,任何相关行为都可能被Facebook 判断为感兴趣,比如选择英国、女性、线上购物,基本可以囊括全英国的女性用户
。细分定位可以叠加兴趣,可以取交集,也可以取并集,交集就是要同时满足多个条件,比如喜欢篮球又喜欢健身的,并集就是喜欢篮球或者健身的都可以。同时还可以排除用户。
最后,扩展兴趣建议新手暂时不要选,不然Facebook 可能会把你的广告展示给非目标受众,也会浪费钱。

自定义受众,既可以是利用上传的名单(邮箱,电话…),也可以是Facebook 像素网站Pixel的访客数据,还可以是互动、视频观看广告的互动受众。
每个广告帐户最多可创建500个自定义受众,可以将客户名单、Facebook 参与度、网站访问量或应用访问量等信息作为源,创建自定义受众、Facebook SDK 和 Facebook 参与度等数据来创建自定义受众。

相似受众,通过类似受众,你可以覆盖更多可能对你的业务感兴趣的新用户,因为他们与你的现有优质客户相似。
创建类似受众时,你需要选择源受众(一组自定义受众,根据像素数据、移动应用数据或主页粉丝数据创建),系统会识别其中用户的相同特征(例如:人口统计信息或兴趣)。然后系统会为你寻找与他们拥有相似特征的人群。你可以在创建过程中选择类似受众的规模。
受众规模越小,与源受众的匹配度越高。
创建较大规模的受众会增加潜在覆盖人数,但会降低类似受众与源受众之间的相似度。
源受众的质量也是非常重要的。
举例来说,相较于由所有客户组成的源受众来说,由最优质的客户组成的源受众产生的类似受众具有更高的品质。
类似受众是根据自定义受众生成的,可以选择地区和人群包大小,从1%-10%,1%是与你的自定义受众最相似的那1%的人,10%的准确度就会低于1%。

11.选择版位
创建完受众后,下一步就是要选择广告投放的版位。虽然 Facebook 推荐使用自动版位,但其实很少有人用。
这里我们可以选择设备:指定桌面端还是移动端。 平台中的Audience Network是什么呢?
举例来说,你在 Facebook 上赞了某品牌的商品,那么当你在使用有关的第三方应用时,就有可能看见某个品牌向你投放的广告内容,与 Facebook 的其它移动广告服务一样,这些内容可能以横幅、弹窗或者原生的形式出现。 Audience Network是一个比较不可控的因素,因为是第三方平台,且透明度低,所以除非你已经把 Facebook 的量都获取完了,才去考虑Audience Network;
或者你对某些Audience Network里面的媒体有特定需求,此时可以选择投放它。
一般电商主要投放的还是 Facebook 和 Instagram,应用工具类游戏可以考虑Audience Network。
右边栏是 Facebook 的桌面端独有的版位,这个版位不适合获取新客户,适合做再营销。有些人喜欢每个版位都分开投放,有人喜欢只投 Facebook 的移动端的信息流广告,具体怎么选择你的版位,要等你投放之后,查看细分数据,看看哪个版位表现最好,再来决定。

12.设置预算和排期
预算会受到受众大小、目标转化事件、目标转化量、商品价格、受众价值等因素决定。
有些人喜欢一个广告组给 10 美元的日预算,慢慢跑,比较保险;有人喜欢 20 美元、30 美元。
而有技巧的投放人员会选择新系列,直接上300 美元的日预算,为的是让广告尽快跑出去,并且尽快积累一定的数据。

但最好还是先做AB测试,知道这条广告的CTR(点击率)和网站的CVR(转化率),然后再考虑调整预算,这样做比较靠谱。
一般广告都是长期投放的,但有时候也会需要用到排期。排期广告的好处在于,你可以选择何时投放。
比如你的产品只在一周当中某几天销量比较高, 你可以在排期这里选择对应的时间进行投放,来提高你的广告效率(需要设置总预算)。这个道理和做谷歌,百度投放很类似。
13.填写广告名称
一般命名规则:【广告形式素材ID设计师广告上线日期自定义】,但有时候我们为了方便看报表,我们也会把广告组上的人群定位设置加进去,这样的好处是你看广告层级的时候,就已经可以知道人群定位了,不需要再次点回去,因为如果你广告多,每次切换其实是挺浪费时间。

14.选择广告格式
Facebook的广告格式越来越多,比如轮播、单图片、单视频、幻灯片、精品栏、全屏等等。

15.提交广告素材
素材一般是图片和视频文件,因其能够抓住人的眼球,更能提高目标转化率。切记一点,图片中文字部分篇幅不能超过20%,否则广告会被拒。

如果没有专业的美工,你可以尝试用创客贴chuangkit.com 或者 www.canva.com作图,操作非常简单。
还有这两个免费的图片网站 www.pexels.com 和 www.pixabay.com 注意,不同格式的广告对应的尺寸会有一定要求,具体可以看 Facebook 创建广告时旁边的说明,我在这里举些例子: 图片广告:建议10801080;轮播广告:建议10801080 视频广告:比例9:16 至16:9,最短1 秒,最长240 分钟 所有图片最小宽度(像素) : 400;所有图片最小高度(像素) : 150;所有宽高比公差:
16.填写文案
关于如何写好广告文案,我们会在之后出一篇素材的文章,里边会详细讲解,这里先给大家简单介绍一下。
创建Facebook所需撰写的文案内容包括:广告标题,文本,行动号召,广告链接描述,显示链接。 文本:可以针对标题来做一些详细的描述,比如50% off,限时限量。
网址参数:是为了方便追踪,如果你用Google Analytic 分析,就会需要用到。
广告标题:最重要的内容,比如圣诞大酬宾之类的大标题。
行动号召:了解更多、购买、*载下**、试用等。 广告链接描述:只在某些版位显示,非必填。 显示链接:填官网主域名就行,主要为了好看,非必填。
17.保存草稿
如果编辑期间想保存,可以点击左下角的关闭按钮,进入广告创建流程并点击左下方的关闭按钮,此时系统将提示你选择关闭并保存草稿或是关闭。
保存为草稿后,你可以通过两种方法返回之前创建的内容并做出更改或完成创建。

作者:出海笔记