(以下内容仅供参考,具体事宜请同学们联系各省服务中心进行咨询)
一.准备材料去使领馆办过境许可证明(COE)
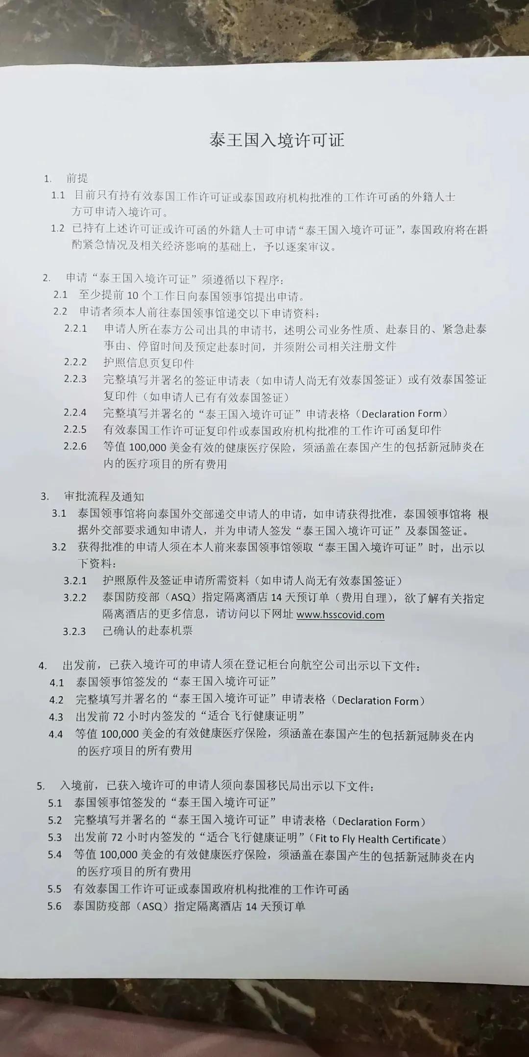
去使馆咨询需要早上去( 使领馆下午只能领取证件,不接受咨询办理业务哦)
使领馆的要求每次都比前一次多了些变化,总结至我到现在的经验,给你们列一列:
1.护照和 没过期的学生签证
2. 十万美金保额的保险单 ,必须 写明保新冠 ,没写明的需要保险公司开一份这个保险保新冠的证明。(请购买明确标注保新冠病毒的保险)
3. 学校证明 (就是让学校开一份证明,证明你为什么那么急着过泰国)
4. 学生证复印件
5. 学校证明签名人的身份证复印件和学校招收外国留学生的资格文件
6. COE申请表格 (可以去使领馆现填)
在凑齐了以上材料后
就可以去使领馆进行COE申请啦

(使领馆通知)
申请前有什么不太明白的可以先发封邮件问一下使领馆哦,使馆工作人员都很有耐心,回复也都很快。
二.申请COE,订机票和酒店
现在不是所有飞机都能飞泰国的,只有 使领馆指定 的飞机才能飞泰国,而且数量稀少。(最新规定好像要泰航的飞机才能飞泰国了)
所以,递交了材料后,当使领馆有飞机可以飞时,他们会立刻通知你,你需要尽快 买机票,订酒店,再将机票凭证与酒店订单打印出来交到使领馆手中。
(隔离离酒店是要自己联系预订哦,这是使领馆给出的 可查询泰国隔离酒店的网址: www.hsscovid.com ,但这个网址在国内打开会很卡)

(酒店订单证明)
当你们的资料都递交后,工作人员会拿着你们齐全的资料去办公室向泰国移民局申请,你们需要 在大厅等候COE申请结果,当申请通过了,你就可以回家了。
(因为COE是要过两天才能拿到的,不是立刻领取的)

(COE原件)
当你过两天去拿到了COE,应该也就差不多要去做 核酸检测 啦(核酸检测要在起飞的前三天做哦)
医院开具的核酸检测单需要进行翻译认证哦。

(核酸证明)
然后等到登机那天,就可以出发去机场啦~
出发前记得备好资料哦:
护照
COE(过泰许可)
核酸检测证明(中文单和英文单都带着吧,以防万一)
酒店预订单
学校证明
保险单
等等....
三.赶飞机
找到值机柜台后是不能直接值机的,工作人员需要检查你的 证件是否齐全 ,
接着让你填一份承诺书(就是保证没有咳嗽头晕,然后填你的个人信息的一张表,表格是 只有英泰双语 的哦)
填完了会给你一张有颜色的纸条,拿着去对应的柜台办理值机。
填完后拿着表按流程去值机过安检就好了
登机的时候排队要间隔一米,快开始检票时会有工作人员挨个给乘客挤免洗手液以及测体温
四.泰国机场
到了泰国后,你一下飞机就会有人领着你去排队了
平时的过道上会整整齐齐的摆着很多凳子,有小姐姐领你到最后面的凳子那坐下,然后你就老老实实的等待即可。
等到有小姐姐来检查确定你的证件都齐全后,会让你走到比较前面的一堆椅子那坐着,继续排队
这时小姐姐还会给你发一个上边印着'' ASQ ''的小牌牌,夹在衣服上那种

(ASQ小牌子)
工作人员是一行行的叫人的,前面的人离开椅子去过关,后排的人就自动往上排到前一个人的椅子那儿去。
当被叫到去办理时,柜台里的工作人员会再次仔细检查你的证件,然后给你之前填的承诺书上盖个章,并把你预订的酒店写到承诺书上。
当一切完成,会有别的工作人员将你快速指引到另一边,继续排队。。。
他们会把你编号,然后把那之前发给你的''ASQ''小牌牌帮你换成 有数字的''ASQ'' 小牌牌。
当等待结束后,就有人带着你去过真正的海关啦!
记得带好资料哦~
之后把资料都递给海关,露个脸拍个照,通过就可以去拿行李啦
拿完行李后一路会有工作人员指引着你走,然后问你是不是某某酒店的,
当得到正确答案后,就会呼喊在机场外边等候的酒店 接引 者来带你坐酒店提供的小巴去酒店。
酒店的工作人员都很温柔很热情,
到了酒店要先 办理入住,测血压,检查行李(有些酒店是不能带酒的)

(在泰国的核酸证明)