随着大数据、云计算、分布式记账、人工智能、5G网络等新兴技术在支付领域的深入运用,金融科技创新进程不断加快,同时催生出电子货币、网络信贷、智能投顾等新业态。然而,科技的发展给金融市场的稳定和数据安全带来的新的挑战。中国人民银行指出,移动支付业务存在无牌或超范围从事金融业务、威胁个人隐私和信息安全等潜在风险。除了2021年3月16日正式上线国家反诈中心App之外,移动支付公司也采取了一系列金融科技的措施来防控诈骗。本报告将以支付宝为例分析移动支付的金融科技防诈骗。
社会背景
互联网已经从单一“网络冲浪”发展为与各个实体行业深度结合、互相促进发展,形成了“互联网+行业”,例如互联网金融、电子商务、网络教育等,支付宝、微信等第三方交易平台也应运而生。伴随着互联网快速发展的同时,金融诈骗的形式也快速变化。电信诈骗从一开始的“刮刮卡”诱导受害人去银行为刮刮卡缴纳高额“手续费”,到后来的通过电话和短信冒充警察等公检法人员,再到互联网飞速发展背景下传统电信诈骗作案方法的演进。
现阶段金融诈骗也呈现出多种特点:
1. 团队作案专业化:团队成员通过家族等关系紧密联系、分工明确,组成业务、话务、网络、技术等多个组的严密组织体系
2. 受害人察觉难度增加:由于线下接触更易出破绽、以及很多人社会阅历丰富,诈骗团伙成功的机率较小。不同于之前的接触式诈骗,现阶段的金融诈骗,犯罪嫌疑人和受害人通过网络和屏幕接触,诈骗手段更新换代快,诈骗成功的机率较高。
3. 诈骗对象向低龄化群体延伸:我国网民结构以10-39岁为主,防诈经验不足的青少年使用信息通讯终端的人数及比例增加,年龄分布呈现低龄化的趋势。
4. 犯罪分子手段迭代升级:诈骗团伙的以电信通信手段和互联网为基础,建立伪基站、代理服务器等开展诈骗活动,不断变化的手段和隐蔽性给诈骗防范带来了挑战。
支付宝金融反诈原理
金融行业正进入数字化转型深水区,新型风险突显,对安全科技的需求迅速提高。支付宝等线上支付平台涉及的数据信息众多,且容易共享,可复制,易留存,无限供给。目前欺诈案例频发,*子骗**声称可以强开信用额度、百分百提额、消除不良信用等,或者声称账户存在风险,需要更改或注销支付宝账户,诱骗受害人将资金转出。

每发生一次欺诈即记录行为特点,标记诈骗行为(电话、短信、网址、软件等),用于后续识别和拦截的传统反欺诈方式难以适应日渐复杂的反欺诈形势,单一的有监督的机器学习模型策略需要大量的人工标注数据,对已知攻击难以同时做到高召回率和低误杀率,对未知攻击则更是难以检测。大数据在业务上的应用必然对应着大数据在反欺诈上的广泛应用,通过大数据进行筛选、整合、聚类等处理,可以自动挖掘和检测各种已知、未知的欺诈行为,产生规则和标签用于深度学习模型,能更好地预警和提示诈骗风险。蚂蚁集团也持续关注金融消费者保护问题,承担平台责任,基于互联网技术推进金融反诈骗治理。
蚂蚁集团以蚂蚁AI反欺诈智能风险感知与响应分析系统为基础,基于可信人工智能、图计算、区块链、隐私计算等技术创新,依托蚂蚁集团庞大的业务链条和市场规模等优势,打造面向公安和受害人的网络反欺诈预警分析服务平台,能对大多数疑似涉嫌欺诈等风险交易进行有效识别和预警。具体治理体系及原理如下图所示。

支付宝金融反诈治理框架
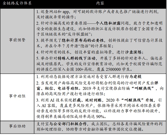
支付宝自主研发智能风险感知与响应联合反诈系统,可以总结为“事前预警、事中劝阻、事后协助”的全链路反诈体系。

目前该系统已经应用于支付宝及其合作伙伴,为全球超过十亿用户、每天上亿笔交易的账户安全和支付安全提供保障。据最新数据,支付宝资损率小于千万分之0.098,远远领先行业。支付宝推出的“智能风险感知与相应联合反诈系统”获得了2022 世界人工智能大会(WAIC)最高奖项 SAIL 奖 TOP30。
移动支付金融反诈未来展望
促进监管与金融科技的数字化合作
蚂蚁金服等金融平台作为营利性机构,均有着扩大业务规模的需求。对利润的追求实际上与加大对自身业务和数据控制的要求存在一定的激励不相容问题。这样的激励问题在类似于支付宝、美团支付等新型金融平台尤为突出。类似P2P等实质上最后演变为了连锁欺诈的平台,借款方受到其毫无底线的*力暴**催收。
金融诈骗防范更多出于一种公共利益上的考虑,容易出现“公地悲剧”,其负外部性难以被事先纳入金融平台的效用函数。因此,监管机构应该与金融平台进行深度的合作和交流,对金融平台可能的安全漏洞多加关注,规范大型互联网平台金融营销宣传行为,并在不过度干预金融业务的同时实现与机构之间的数据共享,建立联防联动的风险控制机制。监管部门也需要利用金融科技进行实时风险监控,减少滞后和信息不对称。
加强个人信息保护
数据的不当使用和隐私泄露是金融科技需要密切关注的要点。由于数据源和算法逻辑属于商业机密无法公开,为金融诈骗趁虚而入提供了机会。个人信息的泄漏是金融诈骗频发的一大重要原因。
数据和特征决定了各种算法的上限,更完备的金融反诈体系必然需要更大量的数据进行支撑,但即使是出于监控风险需要而进行的个人信息采集,也需要规范流程,严格控制信息采集范围,严格执行信息保管和追责机制,在保障数据安全和用户隐私的前提下进行反诈骗治理。
移动支付金融反诈意义
“非接触式”的金融服务虽然能降低人工成本,减少中间节点,提升运营效率,但也会导致常规的风险判断方式失效,而造假的成本低廉,交易方更容易被误导,落入金融诈骗陷阱。对于金融机构来说,利用在业务中积累的大数据防范金融诈骗,有助于提升客户忠诚度,对于长远效益的提升有重要意义。
(文/清华大学五道口金融学院2022级硕士生许东阳、张力文、范道旭、王若霖、张沛霖)