可能有小伙伴看到标题会有点儿懵,为什么要说“又”?因为在我印象里上一个寄了的大型直播平台,应该还是熊猫TV。

Hello各位老爷们大家好啊,这篇文章可能无关游戏,但主题是和游戏息息相关的一个衍生行业,直播。可能有很早之前就看直播的观众老爷,还记得那个直播平台雄起,一家比一家狠的时候,为了挖主播抛出各种天价薪资...但是吧随着行业逐渐稳定,每个平台都有那么几个头部主播带着一批忠实粉丝,有的平台就入不敷出,倒了。

校长的熊猫TV当时可真是如火如荼。最火的时候有一批大主播,比如小智、伍声2009、囚徒、王师傅......后来传说是熊猫TV出现了资金危机,22个月没有收到任何外部注资。2018年3月8日,*牙虎**收到投资4.62亿美元,斗鱼也宣布收到投资6.3亿,成功上市,熊猫却没有得到下一轮投资。平台内部缺乏管理,主播签约不积极,水军严重。2018年6月,熊猫出现延迟了支付主播收入,这意味着大部分被物质挖出来的主播相继跳槽。接下来可想而知就这么一步步倒了。

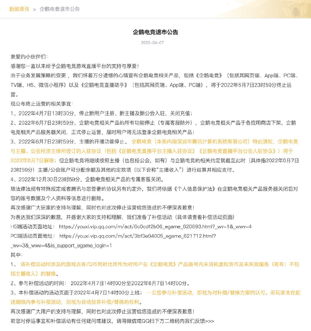
除去B站抖音快手等以视频为主也有直播板块的平台,大型直播平台就剩下御三家企鹅斗鱼*牙虎**。但就在今天,企鹅电竞终于也支撑不住了,官宣退市。

总结一下就是企鹅电竞相关产品APP网页小程序啥的在两个月后6月7日停止运营。寄了。可能这时候会有人说“TX好似,开香槟咯”。啊实际上斗鱼*牙虎**也都有鹅厂股份在其中,属于是放弃了“亲儿子”,把肉都给“干儿子”,两大喂饱总好过一家饿死。企鹅电竞主打腾讯旗下手游直播,比如我们最熟悉的王者荣耀。

于是现在就是只剩下了斗鱼和*牙虎**,斗鱼的情况似乎更加不容乐观。之前就有拖欠主播礼物钱的情况存在,逼得死亡宣告发微博开团。并且根据观众所说,斗鱼现在也没有比赛转播资源,lol和csgo两个大分区的比赛资源已经烂透了。也有很多主播纷纷跳槽,感觉像是步了熊猫的老路。于是压力就来到了*牙虎**,可能*牙虎**真的就是坚持到最后的大赢家了。

不知道各位现在还在坚持着哪个直播平台呢?我的想法是企鹅电竞虽然没了,换个角度看它其实是分解后融入了别的平台。对于主播而言就是换个公司,对于玩家来说就是换个APP。最后可以在评论区留下你的想法和大家一起聊聊,感谢各位的阅读希望点个关注吧!我们明天再见~