大家好,我是李工,创作不易,希望大家多多支持我。今天给大家分享的是 使用功率 mos 管的 100W 直流伺服放大电路 。如果你正好需要直流放大器电路,就可以直接参考了[奸笑]。
直流伺服放大器电路 使用 MOSFET 2SJ162 + 2SK1058 或 MOSFET 2SK134 + 2SJ49 (To-3) 。
扬声器 8Ω 时的输出功率为 112 W ,并且需要电源 +56V/-56V 4A /Ch 。
一、使用功率 mos 管的 100W 直流伺服放大电路工作原理
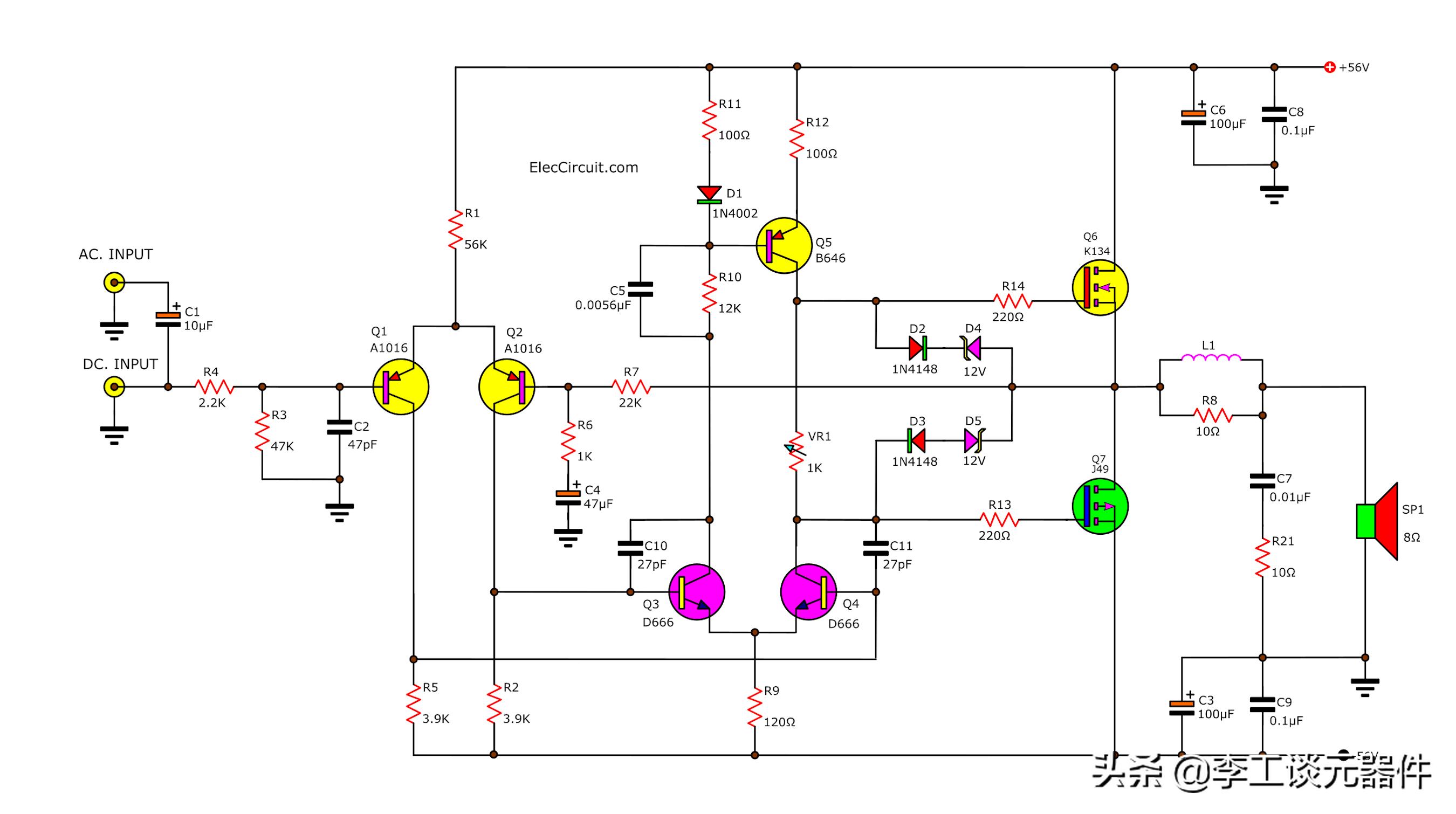
具体的电路图如下所示,你可能会看到直流伺服放大器电路的特性类似于运算放大器电源电路。
该电路的 正输入用于信号输入 , 负输入用于连接反馈信号 。(图片建议放大)

使用MOSFET的直流伺服功率放大器电路图(可放大)
这里先简单介绍一下直流放大器电路的定义: 即使在类似直流信号的低频下,电路也可以正常工作。
直流放大器电路也可以应用于伺服放大器。
1、增益和输出功率
直流伺服放大器电路的增益取决于 R8/R7 ,从电路中的各项值计算得到放大率 22。
如果输入信号大小为 1V ,则输出电压为 22V。
根据欧姆定律,可以计算出功率输出等于:
功率 = (ExE)/R = 22 x 22 / 8 = 66.5 W,负载为 8 Ω,或 = 120 W 负载 4 Ω
如果你想在负载 8Ω 时输出 100W,则需要输入不低于 1.28V 的输入信号 。
2、调整空闲电流
晶体管 Q5 是 恒流电路 ,作为 输出 mos 管的偏置 ,可以通过 调节 VR1 调节 ,使电路稳定性更好,应谨慎选择 VR1。
3、保护 mos管
功率 mos管 的 栅极有稳压二极管, 防止输入信号高于 14 V 造成 mos 管会损坏 。
4、防止mos 过载
过载时,mos 管的温度更高,mos管的电阻也更高(在普通晶体管中,电阻会降低),因此通过 mos 管的电流会降低。
如果 安装合适尺寸的散热器,可以很容易地短路输出,并且保证 mos 管不会损坏。
5、 mos 管放大器电源
使电路发挥最大潜力的最重要因素是电源电路,建议 每个放大器单独使用电源 。
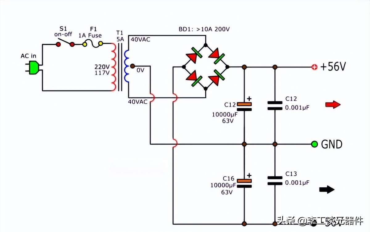
下图为 56V 5A DC 双电源电路。
这种电源的优势在于还 有助于减少串扰和低频 ,然后变压器能够在次级线圈处提供超过 3A 的电流 (推荐 5A ),并且在 40V 中心处也有电压输出。

56V 5A DC 双电源电路 (可放大)
二、如何构建直流伺服放大电路?
1、0.5W电阻,容差:1%
R1:56K
R2,R5:3.9K
R3:47K
R4:1K
R7:22K
R9:100Ω
R10:12K
R11,R12:100Ω
R13,R14:220Ω
R8,R21:10Ω 1W

电阻元器件清单(点击可放大)
2、电容
陶瓷电容 C2:47pF 50V
陶瓷电容 C10、C11:27pF 50V
MKT 或 MKP 电容 C5:0.0056uF 100V
MKT 或 MKP 电容 C7:0.01uF 50V
MKT 或 MKP 电容 C8、C9:0.1uF 100V
电解电容 C1:10µF 25V
电解电容 C4:47uF 50V
电解电容 C3:100uF 50V

电容元器件清单 (可放大)
3、晶体管电容
PNP TO-92 晶体管 Q1、Q2:2SA1016 或 A872、-100V 50mA
PNP TO-92MOD 晶体管 Q3、Q4:2SD666、80V 50mA
PNP TO-92 晶体管 Q5:2SB646、-80V 50mA
N 沟道低频 MOSFET Q6:2SK1058( To-3P) 或 2SK134 (To-3)
P 沟道低频 MOSFET Q7:2SJ162(To-3P) 或 2SK49 (To-3)
二极管 D1、D2、D3:1N4002、100V 1A
稳压二极管 D4, D5 :12V 1W

晶体管元器件清单(可放大)
4、其他
PCB、变压器、电源电路等。
要构建这些电路的话,只需要将组件安装,然后正确布局就可以了,记得 先看电路中元器件的引脚排列。
需要特别注意的一件事是 将 mos管 安装在散热器上,绝对不要与散热器短路 。
本项目 需要用到喇叭保护电路,否则,扬声器可能会损坏 。

元器件引脚排列
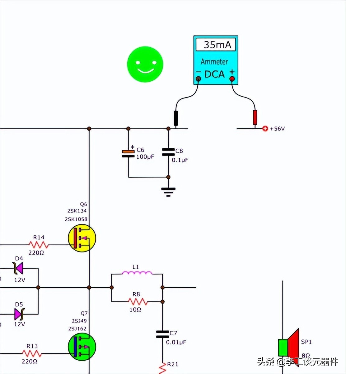
三、直流伺服放大电路设置与调整
等你确定电路正常的时候,将该电路接通电源,不需要连接扬声器。
接下来, 使用电压表测量扬声器的电压,必须是无电压或零伏。

直流伺服放大器电路设置与调整(可放大)
四、直流伺服放大电路焊接
最最最重要的就是焊接 。
当输出电压为零时,下一步就是调整该电流的空闲电流,将电流表连接到正极,并且将VR1 调整为仅 35mA 就足够了。

直流伺服放大器电路焊接(可放大)
五、直流伺服放大电路注意点
1、安装地线
安装到金属盒中,就像典型的高功率放大器电路一样, 如果安装地线不正确,很容易引起振荡。
2、输入和输出电路接低
输入和输出电路的接地 ,我们应该在 同一点将线和地面分开 。对于该电路的PCB, 输入和输出地有巧妙的分离 。并且,地线,尤其是输出和电源,使用了15A以上的大而耐用的电源。
我们可以根据要求 使用交流输入和直流输入,但通常,建议交流输入更安全 。
以上就是关于 直流伺服放大器电路 的知识,希望大家 多多支持 我,得 点赞 , 关注 ,有问题欢迎在 评论区留言 ,大家 一起讨论 。(参考来源:eleccircuit)

图片来源于网络