植入推广员功能的小程序商城备受商家亲睐。小程序商城分销的基本模式是所有微信用户都能申请成为商家小程序的推广员,推荐给别人成功达成交易后便能获得奖励。

(分销体系)
商家之所以愿意选择有推广员(分销)功能的小程序,是因为这一销售方式能够实现产品直接从生产商向消费者的转移,商家可通过小程序分销商城借助好友关系链及传播效应,基于人和人之间的信息传播快速让产品或服务抵达客户,以此给店铺带来更多传播和促进销量提升。
让客户帮忙分销产品,以客带销。推广员(分销)又是如何操作的呢?
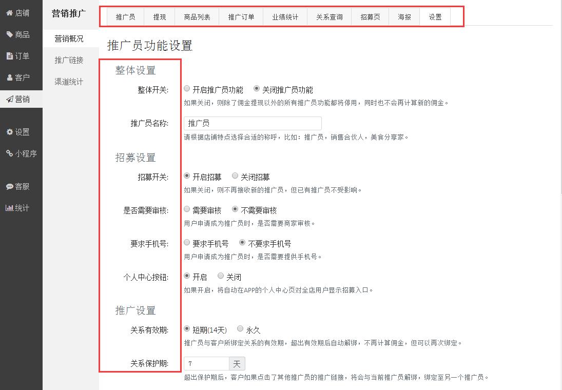
1、点击“前往开启”,开启推广员功能,开启该功能可以进行整体设置、招募设置、推广设置、邀请设置、佣金设置。

(推广员功能开启页面)
l 整体设置:是否开启推广员功能、推广员名称
l 招募设置:招募开关、是否需要审核、是否要求手机、个人中心按钮
l 推广设置:关系有效期、关系保护期、与自己绑定、相互绑定、商品设置
l 邀请设置:邀请开关
l 佣金设置:拥金结算时间、佣金比例、最低提现金额
2、后台可以查到推广相关的信息、定点和数据等内容。

(后台设置页面)
小程序商城开通推广员(分销)功能后,用户和商家都是受益者,消费之余还有获得返利的机会,因而更加依赖商家,而商家既能收获高粘性的用户群体,还能借助微信社群10亿+用户量的社交优势,坐享推广员(分销)功能带来的投入产出比最合理的营销成果。

(裂变关系图)
在移动端近乎全民覆盖的当下,小程序商城是促进电商发展的最佳载体,而小程序商城的推广员(分销)功能便是这个载体最具优势的营销利器。
德生意小程序商城,让您无需开发即可拥有展示组件精美、营销玩法多样、客勤工具贴心、满足T+1收款需求的小程序商城,无缝对接微信10多亿社交流量入口!
如果您也想拥有自己的小程序商城,就请扫描下方二维码或者直接拨打手机号:17665431960 联系开店哦!
