
▍北京中考什么时候报名
报名时间为2018年11月6日8:30至12日17:00,在校学生由学校统一组织报名。
▍去哪里报名
登陆北京教育考试院网站(www.bjeea.cn),对本人基本信息进行录入和核对。
▍什么人有资格报考
北京户籍考生:有资格报考一切高中学校
无本市正式户籍分两种情况:
9类人可在北京升学;
*其中下面这些情况当做北京户籍考生对待:
(下滑查看详细规则)
(1)由人力社保部门认定的属“原北京下乡知青子女”的考生;
(2)由区台办认定的属“台胞子女”的考生;
(3)有博士后管委会办公室开具介绍信和“博士后研究人员进站批准函”(有效期至2018年12月31日)人员子女证明的考生;
(4)由人民解放军相关政治部门认定的属“随军子女”的考生;
(5)有市人力社保部门签发的“北京市工作居住证”(有效期至2018年12月31日)人员子女的考生;
(6)父(或母)一方有本市常住户籍的考生;
(7)由中建二局第一建筑工程有限公司认定的属“中建二局第一建筑工程有限公司职工子女”中的非农业户籍考生。
*满足条件的首钢矿业职工子女和“化六建北京分公司子女”可报考特定职高和技校。
(下滑查看详细规则)
1.由首钢矿业公司认定的属“职工子女”中河北省户籍的考生,可以报名并报考从石景山区招生的普通高中和首钢高级技工学校。
2.由中国化学工程第六建设公司北京分公司认定的属“化六建北京分公司子女”中的非本市户籍的考生,可以报名并报考通州区普通高中及其他规定可以报考的学校。
无北京户口的考生可在北京借考,但不能在北京上高中,得拿着成绩回老家找接受的高中,或者上户口不限的国际校。
▍报考资格审核
学校负责对本校应届初三年级学生报送材料进行初审,区中招办负责复审。
(一)本市户籍考生应提交本人户口簿。
(二)符合“父(或母)一方有本市常住户籍”的非京籍考生应提供下列材料:
1.考生户口簿;
2.父(或母)本市户口簿;
3.父母结婚证;
4.考生出生证明、独生子女证或北京市公证机关出具的亲子关系证明。
(三)拟在京参加中职学校考试和录取的“随迁子女”考生应在报名同时提出申请并按要求提交下列有关材料:
1.父母居住证、居住登记卡或工作居住证;
2.父母与子女在同一户口簿的,提交户口簿;父母与子女不在同一户口簿的,须提供孩子出生证明、独生子女证或北京市公证机关出具的亲子关系证明;
3.父母身份证。
网报流程图
登录系统
打开IE或其它浏览器,在地址栏中输入“www.bjeea.cn”,进入北京教育考试院网站,点击“公告栏”中“2018年北京市高级中等学校网上报名”,打开考生网上报名登录页面。如图2.1所示:

图2.1
输入考生报名号和密码(字母区分大小写),点击“登录”按钮,输入3次不正确时需输入验证码。登录成功后,如果登录密码是初始密码或已被重置成出生日期,系统首先进入“修改密码”页面进行密码修改,否则系统进入“考生报名注意事项”页面。
2.1 修改初始密码
“修改密码”页面如图2.2所示:

图2.2
考生输入新密码、重复输入新密码,两次密码输入必须一致。新密码必须为数字和字母组合,长度为8—15位,输入完成后点击“确认”按钮进入“考生报名注意事项”页面。
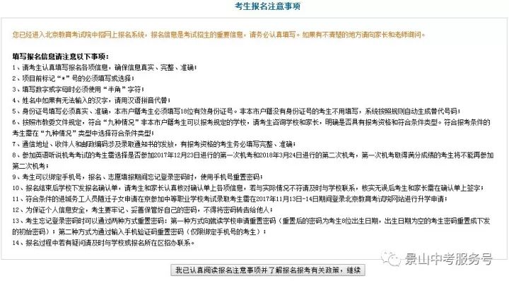
2.2 阅读考生报名注意事项
“考生报名注意事项”页面如图2.3所示:

图2.3
考生仔细阅读报名注意事项内容,阅读完毕后点击“我已认真阅读报名注意事项并了解报名报考有关政策,继续”按钮,系统进入“基本信息预览”页面。
2.3 考生基本信息预览
“基本信息预览”页面如图2.4所示:

图2.4
考生检查报名基本信息数据填写是否完整、正确, 核实无误后点击“基本信息核实无误,确认提交”按钮。如果考生基本信息填写完整、正确,系统弹出“报名信息核实无误,您已完成本次报名”提示信息,点击“确定”后退出系统,返回报名登录页面;
如果考生基本信息数据不完整或有错误,网页弹出错误提示信息,考生需点击“修改报名数据”按钮,进入“基本信息维护”页面,考生对报名不完整或错误数据进行修改。
2.4 修改报名数据
“基本信息维护”页面如图2.5所示:

图2.5
修改说明:
(1)有“*”标记数据项必须填写;
(2)考生照片不能修改,若需更换请与学校联系;
(3)“报名号”、“班级”、“学生号”、“报名学校”不能修改;
(4)“学籍所在学校”从北京市中小学学生电子学籍管理系统中提取,考生不能修改,没有学籍的考生此项为空;
(5)身份证号填写必须真实、准确,本市户籍考生必须填写18位有效身份证号。没有身份证号的考生不用填写,系统按照规则自动生成替代号码;
(6)考生必须从“考生户籍所在地”中选择户籍所在省市,没有户籍的考生选择“无”;
(7)本市户籍的考生,必须从“户籍所在区”中选择户籍所属区,非本市户籍的考生不能选择;
(8)符合“九种情况”非本市户籍考生需从“九种情况”类型中选择符合的条件类型,不符合条件的考生不用选择;
(9)参加英语听说机考考试的考生需从“第一次考试”栏目中选择是否参加2017年12月23日进行的第一次机考;“第二次考试”栏目中选择是否参加2018年3月24日进行的第二次机考。第一次机考取得满分成绩的考生将不能再参加第二次机考;
(10)“接收录取通知书地址”、“收件人”和“邮政编码”涉及录取通知书的发放,有报考资格的考生务必完整、准确填写。
填写完成后,点击“保存报名数据”按钮保存已填写的报名数据。如果数据保存成功则系统返回“确认报名数据”页面,系统自动将该考生标记为“完成报名确认”。
如果报名数据填写错误或不完整,则在数据项后面用红色字体显示错误提示信息。如图2.6所示:

图2.6
有红色字体错误提示信息数据项必须修改,否则数据不能保存。所有数据填写完整、正确后方可保存。
蓝色字体警告提示信息允许保存。
点击“重置报名数据”按钮清除本次修改内容,数据恢复到修改前的状态。
点击“返回”按钮则返回“基本信息预览”页面。
2.5 打印报名数据
考生在“基本信息预览”页面点击“打印报名数据”按钮,进入“打印报名数据”页面,可以将本人的报名数据发送到打印机进行打印。
2.6 绑定手机
考生在报名期间可以绑定手机号,报名、志愿填报期间忘记登录密码时,使用手机号重置密码。绑定手机操作步骤如下:
1、点击“基本信息预览”页面“绑定手机”按钮,未绑定手机号页面如图2.7所示:

图2.7
2、点击“绑定手机号”按钮,进入手机短信验证页面,如图2.8所示:

图2.8
考生输入需绑定的手机号码,点击“发送验证码”按钮,系统向输入的手机号发送一条短信验证码,考生输入收到的短信验证码,点击“确认”按钮。
3、考生验证码输入正确后完成手机绑定操作,已绑定手机号页面如图2.9所示:

图2.9
点击“更换手机号”按钮可以更改绑定的手机号;
点击“解除绑定”按钮可以解除已绑定的手机号。
更换绑定手机号、解除手机绑定时需要进行手机短信验证操作(如图2.8)。
2.7 退出系统
点击“基本信息预览”页面“重新登录”按钮退出报名系统,返回考生登录首页。
2.8 修改密码
考生在开网期间可点击登录页面“修改密码”按钮进行密码修改操作,如图2.10所示:

图2.10
输入报名号、验证码,选择验证身份方式。验证身份方式有两种选择:考生记得原密码或密码已被重置成出生日期时,选择“输入原密码”验证方式;已绑定手机号的考生忘记原密码时,选择“已绑定的手机”验证方式。
1、验证身份方式选择“输入原密码”时,点击“‘确定’”按钮进入修改密码页面,如图2.11所示:

图2.11
考生输入原密码(字母区分大小写)、新密码、重复输入新密码,新密码和重复输入新密码必须一致。新密码必须为数字和字母的组合,长度为8—15位,输入完成后点击“确认”按钮,输入正确后密码修改成功,返回登录页面。
2、验证身份方式选择“已绑定的手机”时,点击“确定”按钮,进入手机短信验证页面,如图2.12所示:

图2.12
系统向已绑定的手机号发送一条短信验证码,考生在“验证码”输入框内输入收到的短信验证码,点击“确定”按钮进入密码修改页面,如图2.13所示:

图2.13
考生输入新密码、重复输入新密码,两次密码输入必须一致。新密码必须为数字和字母的组合,长度为8—15位。输入后点击“确认”按钮,修改成功后返回登录页面。(本文文字和图片均来源于考试中心)
注:部分网报细则由往年经验整理,具体请以官方发布为准。