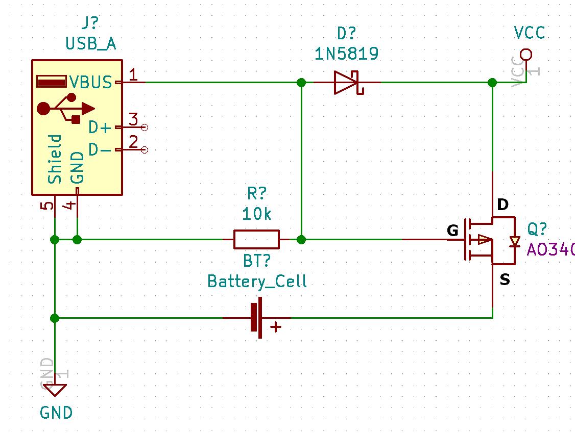
很多电子产品中都用电池供电,通过USB充电。当插上USB的时候,如果设备仍然需要工作,我们希望通过USB供电同时切断电池的供电。下面就介绍如何通过一个二极管、一个电阻和一个pmos管来实现。

USB电压为5V,电池选择锂电池,满电电压4.2V。当没有接USB的时候,PMOS的G极通过电阻接到了GND,所以G极的电压为0V。PMOS的D极通过内部的续流二极管通到了S极,S极的电压就是4.2V-0.7V=3.5V,所以Vgs(-3.5V)<Vgs(th)(-1V)(这个mos管的导通电压典型值为-1V),MOS管导通,VCC等于电池电压,同时短路了MOS管的续流二极管。二极管1N5819阻止电压通到G极。

当接入USB电源后,通过二极管1N5819到VCC,电压大概为5-0.7=4.3V。而G极的电压变成了USB的电压5V,所以Vgs(0.7V)>Vgs(th)(-1V),MOS管截止,D极和S极不导通。

理论上使用二极管也可以实现类似的功能,比如下图。当没有接USB的时候,二极管导通,由电池供电;当接入USB电源后,二极管截止,由USB供电。

之所以不使用这种方式,我目前知道的原因有:
1、二极管有压降;
2、二极管消耗的电池能量比MOS大;
欢迎大家补充。
在网上还有一些电路对调了MOS管的DS极,如下图所示。(说明一下,这个不推荐使用)

错误的方案
通过前面类似的方式分析,这个电路可以实现类似的功能,但是有一个问题,当USB供电的时候,MOS管D极的电压高于S极,续流二极管会导通,电流会通过这个二极管倒灌回电池,给电池充电。这是很危险的,首先电压不匹配,其次没有充电管理,很容易过充,损坏电池甚至引发电池爆炸。网上这种图有不少,大家使用前一定要仔细分析分析,不要随便拿过来就用。
到此,我们实现了USB和电池供电的切换电路设计,希望对小伙伴们有所帮助。如果我讲的有错误的地方,欢迎大家指出。