对我们财务人员来说,Excel表格在工作中常常需要用到,不管是报表制作还是记账报税,多多少少都会涉及到一些Excel操作,当然,老会计肯定熟练使用,那要是新会计就麻烦多了,每次用都要去网上搜怎么用公式,这工作效率自然就下降了。
面对我们公司一群实习生,连用Excel做个表都要半天,作为财务主管的我再也坐不住了,昨晚熬夜给她们整理了这份Excel公式使用规则,整整65个,都是我平时工作上常用的。今天给她们每个人打印了一份,让她们都贴在办公桌上随时查看,敲键盘就能看得到怎么用,希望这样能提升工作效率吧。
我也给大家带来了这份Excel公式,希望能帮助到你们~(电子档见文末)
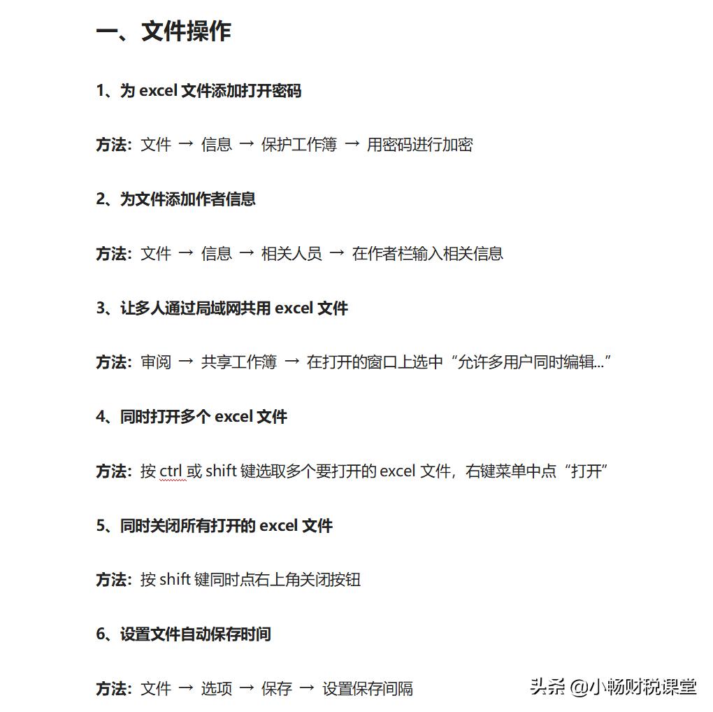
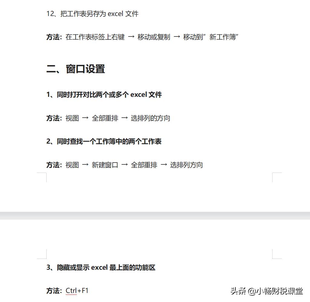
文件操作

窗口设置

单元格显示

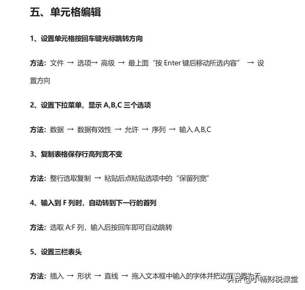
单元格编辑

单元格格式设置

打印设置

图片处理

......
篇幅有限呀,今天就分享到这里了,我们下期再会哦~
