宿州经济技术开发区管委会质量奖是宿州经开区管委会在园区内质量领域授予各类组织和个人的最高荣誉,包括经开区管委会质量奖和经开区管委会质量奖提名奖,每2年评选1次。
申报材料由申报表、组织或个人概述、自评报告及实证材料组成。
申报组织和个人应于2022年9月23日前将完整的申报材料报送至市场监管部门。
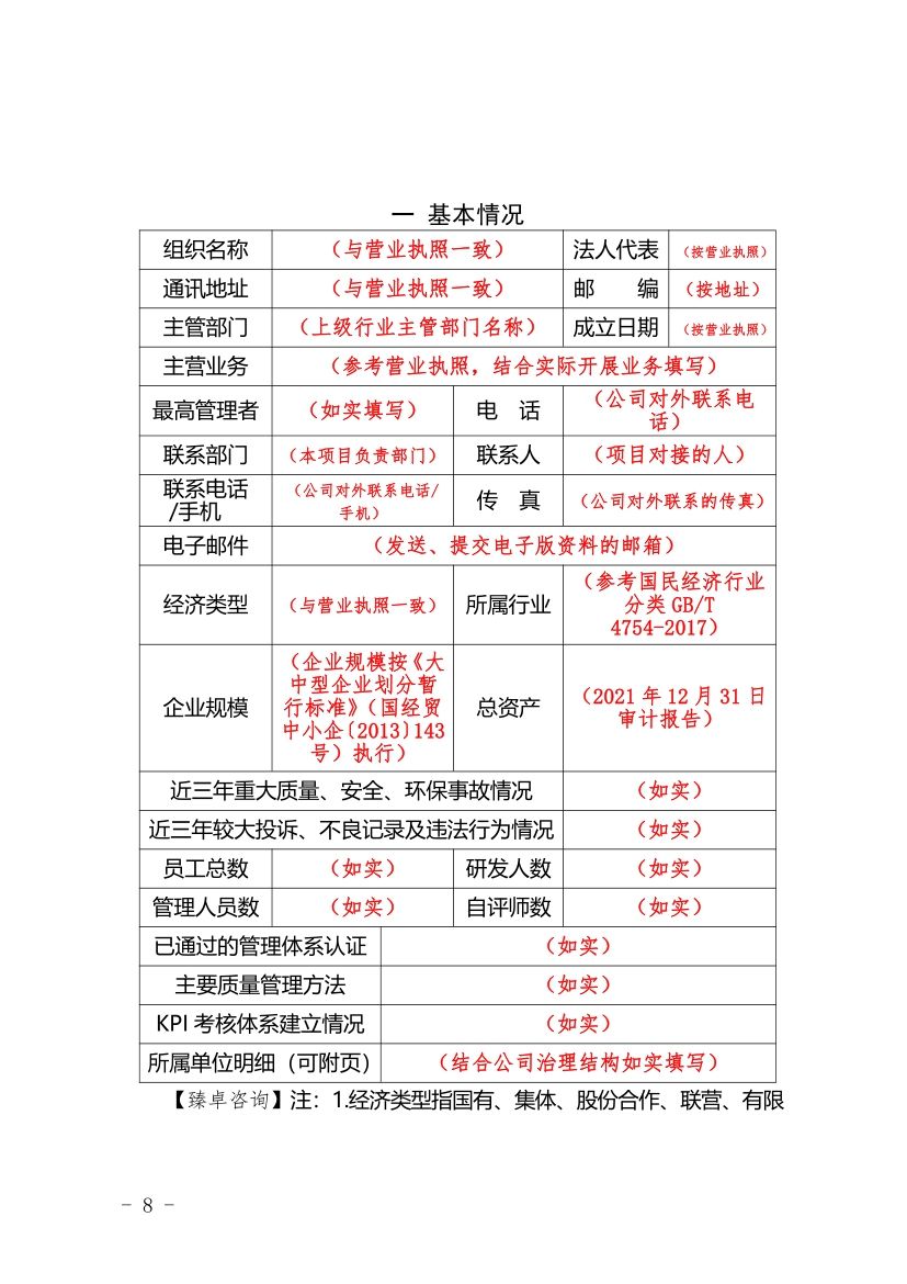
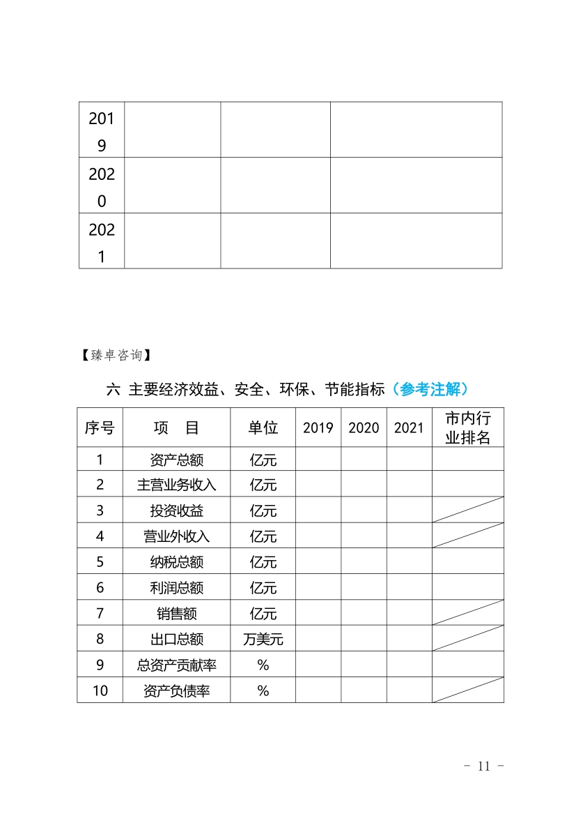
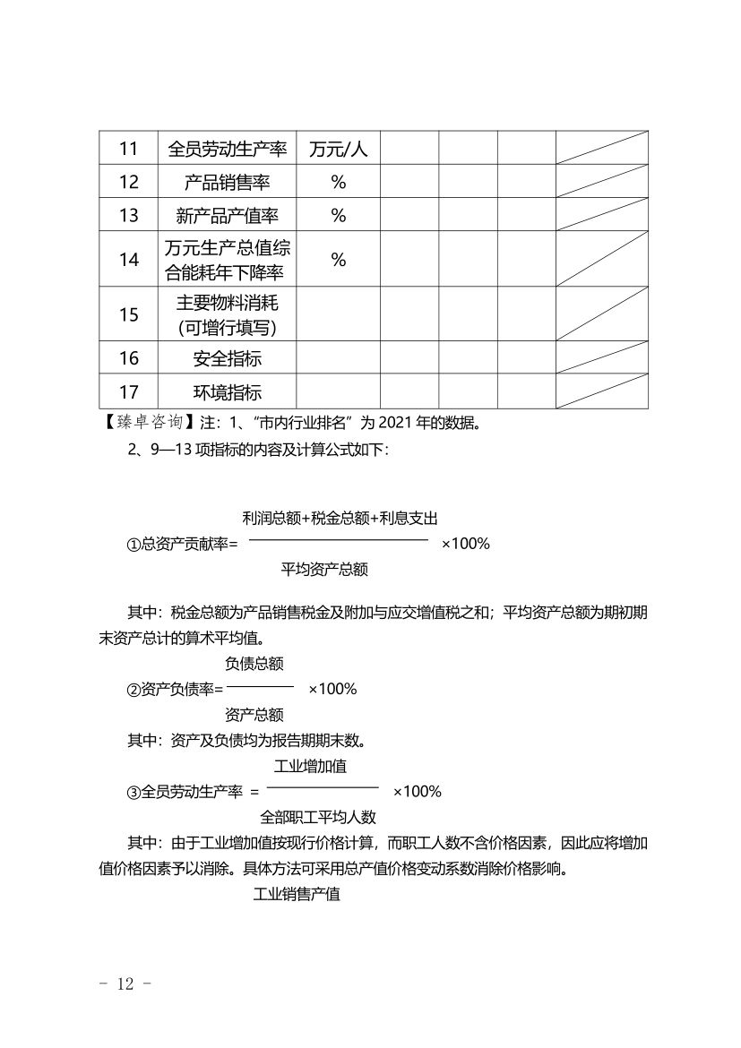
首届安徽省宿州经开区管委会质量奖申报表模板如下:

如果想了解更多的政府质量奖信息,获取质量奖申报表,或者想了解卓越绩效模式,系统化的导入卓越绩效,可以关注我们的账号并私信给小编,有意向的企业或组织也可以找小编获取最新申报材料和成功企业案例。
仅作学习分享,如侵删