支付宝提现要收费了!
昨天,我们都被马云的这个“决定”刷屏了。

公告通知:
支付宝提现将收费 每人只有2万免费额度
继微信3月开始收取用户提现手续费后,9月12日,支付宝发布公告称,自2016年10月12日起,支付宝将对个人用户超出免费额度的提现收取0.1%的服务费,个人用户每人累计享有2万元基础免费提现额度。
对此,众人大呼:支付宝,你变了!
马云,你变了!
曾经是谁信誓旦旦说,我们不收费!

没错,这就是在今年3月份微信开始收取提现手续费时,支付宝官方微博曾经说过这样一句话,支付宝提现不收费……
甚至还有网友发现,马云曾公开表示,支付宝移动端将永久免费,不会收取任何费用。
网友纷纷在马云微博下留言称“神打脸”,也有人表示可以理解此举,毕竟维护总是需要费用的,但是也有人指出,人家支付宝之前说的不收费指的是“当时”,而现在开始收费了,那是“识时务者为俊杰”。

对于这网友,廿七君只能说,你开心就好。
那么,到底为啥支付宝要“言而无信”,学起人家微信开始针对提现收费呢?
对于收费原因,支付宝表示,是为了减轻部分成本压力。
好吧,原来我们的支付宝也缺钱!哦,不,是我的支付宝缺钱!

那么,既然我们的支付宝,我们的钱包都这么干瘪了,那我们有没有办法不交这个“手续费”呢?答案,有!不过,你要先消除这六个疑问。
疑问一:支付宝收费,具体针对哪些业务?
支付宝收费只针对“提现”和“转账到银行卡”两个具体的产品,就是用户通过支付宝把资金转到银行卡的行为。
换句话说,钱在支付宝或余额宝里,转账给他人的支付宝账户或者怎么花都不收费;如果要从支付宝出来到银行,包括提现或者转账到他人银行卡,要收费。
疑问二:存在余额宝的钱,受新规限制吗?
余额宝资金转出,包括转出到本人银行卡和转出到支付宝余额将继续免费。不过,2016年10月12日起,用户从余额新转入余额宝的资金,转出时只能转回到支付宝余额,不能直接转出到银行卡。当然,使用银行卡转入的资金,不受限。
也就是说,想通过“先把支付宝余额里的钱转入余额宝,在转出到本人的银行卡”的方式规避2万限额,行不通。
疑问三:免费的网络转账,到底还有没有?
按照支付宝的说法,提现到自己的银行卡以及转账到别人的银行卡,都受支付宝提现收费的影响。
不过,转账到对方的支付宝账户,你不用付钱,对方如果选择提现,手续费由他自己掏,当然,他可以花掉或者买理财产品。
如果你是用支付宝转账到对方的银行卡上,那么,手续费就要你自己出了。
需要提醒的是,使用支付宝在网页版转账,早就已经需要收取手续费了,根据到账时间的长短,费用不同。其中,实时到账和2小时内到账的服务费均为0.2%,次日到账的服务费为0.15%,最低2元/笔,最高25元封顶。
疑问四:在自己的不同银行卡之间转账,有影响吗?
直接只用支付宝的“转账到银行卡”功能来转账,是要收费的,不过,利用余额宝,可以规避。
你可以通过先用A银行卡的钱买余额宝,然后再赎回到自己的其他任何银行卡中,这样都不会收费,相当于钱从左口袋到了右口袋。而出于安全性等方面考量,腾讯旗下的取出只能取出到安全卡中哦。
疑问五:我是淘宝卖家,新规和我有关吗?
支付宝在个官方微博上给出的答案是:淘宝天猫卖家、淘宝拍卖会卖家、淘宝到家卖家、村淘合伙人、淘帮手、寸拍档、1688卖家、Aliexpress卖家、支付宝有效签约商家、已认证的支付宝企业账户以及国开行助学*款贷**账户(未还清*款贷**状态),通过“提现”产品将支付宝余额内赚到本人银行卡,依然免费。
按照支付宝给出的说法,10月12日开始的提现收费, 只是针对个人用户,卖家不算在其中。
疑问六: 2万额度是终身的吗?
告诉你们一个不幸的事实。每个用户累计2万的免费额度,指的是终身累计额度,而不是每年2万。也就是说,这个免费额度,覆盖的是从2016年10月12日起,你的整个人生。而且,微信支付的1000元免费额度,也是终身累计。

那么,到底如何“省钱”呢?
转账:
鉴于银行账户之间的转账可能会涉及较大的金额,廿七君还是建议各位最好通过手机银行等银行自营渠道转账。
今年 2 月 25 日中国工商银行、中国农业银行、中国银行、中国建设银行、交通银行五家银行联合宣布了对客户通过手机银行办理的转账、汇款业务,无论跨行或异地都免收手续费。五大行还承诺,对客户 5000 元以下的境内人民币网上银行转账汇款免收手续费。
其实得益于互联网移动支付的发展,现在不少国内银行都在努力提高非现金消费和资金流动的便利性,给客户提供更多的高效选择。
消费:
考虑到只要不涉及资金从支付宝账户向银行卡的流动就可以免受手续费影响,日后各位若使用支付宝(或微信支付),要么就直接使用银行卡支付,要么就优先用完支付宝账户中的余额,避免支付宝账户中有太多的闲置资金。
如果真的有闲置资金存在,那不妨考虑转移至余额宝,至少不会让钱白放着,在余额宝中存放的资金也可以留作日后消费使用。

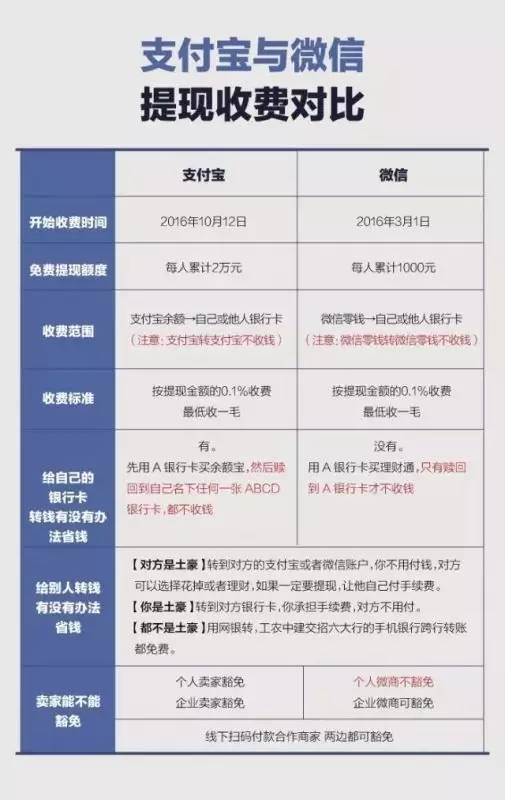
另外,已经有看热闹不嫌事大的网友给出了支付宝PK微信提现大对比!跟廿七君一起来看看江湖中谁更厚道!

最后,给大家看一下此事件下的热门评论,大家消消暑:
“记得马总曾经放过一个屁,支付宝移动端永久免费”
“你追我的时候可不是这样说的”
“原来你和外面那些妖艳的人一样”
“原来你是这种善变的人,不给敬业福还收手续费”
“充一元进去,提出来就剩0.9了”
“那我得用回银行卡了”
……
作者:廿七君
综合:澎湃新闻、人民日报、央视财经
福建法治报原创:未经授权 禁止转载
授权转载请联系:qq:2454105845
精彩往期,不容错过