
曲阜,国务院公布的首批24个历史文化名城之一,是黄帝生地、周汉鲁都、孔子故里,悠久的历史、灿烂的文化为此地留下了丰富的文化遗存,其中自汉至民国两千余年的6000余件石碑石刻是曲阜重要的文化遗产之一,是书法艺术的殿堂,碑刻艺术的宝库。1993 年曲阜孔庙孔林孔府申报世界文化遗产文本中指出:“1000多件汉画像石、孔子圣迹图、石仪、龙柱等反映了石刻艺术的变化和发展;5000多块西汉以来的历代碑刻既是中国书法艺术的瑰宝,也是研究中国古代政治、思想、经济、文化、艺术的宝贵资料。”'为保护传承好这一人类瑰宝,历朝历代对之珍爱呵护有加,尤其20世纪70年代以来,曲阜*物文**管理部门采取迁移保护、室内保存、围设护栏、加固维修等手段,不断加强对石碑石刻的保护。但是由于历史的原因,受保护条件、环境的影响和资金、技术手段的制约,曲阜石碑石刻保护利用的任务十分艰巨,面临的困难和挑战依然众多。如何在“不改变*物文**原状”和真实性修复原则下,加强曲阜石碑石刻保护研究,明确曲阜石碑石刻保护的重点、方向和措施,实施开展曲阜石碑石刻保护修复和研究工程,尽可能延缓石碑石刻的风化进程;如何加强曲阜石碑石刻和相关历史文献资料的综合研究利用,深度阐释曲阜石碑石刻*物文**的历史文化内涵,让文化遗产活起来,真正让*物文**说话,讲好中国故事,服务于社会主义核心价值观体系建设,是当前和今后一个时期曲阜石碑石刻文化遗产资源保护利用研究的重要课题之一。
一、曲阜石碑石刻资源情况概述
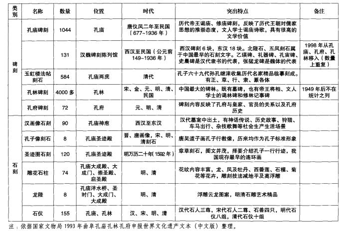
据统计,曲阜境内现存历代石碑5000余块,历西汉、东汉、曹魏、北魏、东魏、北齐、隋、唐、宋、金、元、明、清至民国,贯穿整个中国碑刻史。其中汉碑数量居全国首位,驰名中外堪称国之瑰宝。根据碑石上的内容,曲阜石碑主要有墓碑、记事碑、祭祀碑、拜谒碑、墓表碑、题记碑、题名碑、御制碑、赋诗碑、铭记碑、宗谱碑、图碑等,种类达23种之多。现存历代石刻1000余块,以墓葬石刻为主,主要有画像石、墓挡、供案、香炉、石柱、石坊、望柱、翁仲、石兽、石刻圣迹图等,30余个种类。其中汉画像石、孔庙大成殿明清雕龙石柱、明石刻圣迹图等是石刻艺术的杰出代表(孔庙孔林孔府主要碑刻石刻见下表)。
曲阜石碑石刻主要存在于孔庙、孔林和孔府。孔庙内除石柱、陛石等作为建筑的重要组成部分外,其他如祭祀碑、记事碑、题名碑、画像石等集中存放于十三碑亭、东西斋宿、圣迹殿、神庖汉画像石馆等区域和孔庙后原孔府西仓处建设的汉魏碑刻陈列馆。孔林石碑石刻除神道碑亭外,绝大多数散落于孔林内,以墓碑、墓表碑、翁仲、石兽、石坊等为主。散落于孔庙、孔府、孔林院内的石碑石刻,主要暴露于室外,部分陈列于门下或镶嵌于室内外墙壁上。颜庙、周公庙、寿丘、少昊陵、尼山孔庙及书院、梁公林、孟母林、洙泗书院、颜林、九龙山、九仙山、石门山等*物文**保护单位内也保存有较大数量的石碑石刻。

曲阜石碑石刻之所以资源丰富、经久不衰,与历代尊崇儒学、崇尚教化等风尚直接相关,曲阜堪称“儒家石刻文献博物馆”,骆承烈先生称曲阜碑文是“石头上的儒家文献”。儒家思想是曲阜碑刻的底色和基调,在历代中国,统治者提倡和推行儒家思想,整个社会的价值观念都带有鲜明的儒家特色。曲阜石碑石刻作为人类特有的历史、文化和艺术资源,它与中华文明发展息息相关,也是全人类共有的宝贵财富。这些历史悠久的石碑石刻珍品,承载着丰富的历史文化信息,既是中国传统文化的瑰宝,也是研究我国古代文字沿革、书法艺术、建筑艺术和时代政治、经济、文化发展水平及孔庙、孔林建筑史的宝贵资料,在中国石碑石刻史上占有举足轻重的地位。

孔庙孔府孔林主要碑刻石刻统计表
二、曲阜石碑石刻资源保护利用现状及存在的问题
(一)保护情况
曲阜石碑石刻资源丰富,绝大多数得到了较好的保护,如石坊、石柱、陛石等普遍增设围栏,避免了人为倚靠、抚摸、踩踏或撞击。陈列于室内供观众观瞻的,增设围栏保护,使石碑石刻与观众相对隔离。嵌于墙上、放于门下避免了日晒雨淋。目前,处于野外的石碑石刻除列为*物文**保护单位的不可移动*物文**、或列为*物文**保护单位的附属部分、或古墓葬前石碑现仍原址保存外,对于散落于野外或发掘出的珍贵石碑石刻,及时迁移安全处异地妥善存放。但是,因曲阜石碑石刻数量大,受保存条件、资金、手段等制约,绝大多数散落于室外,饱受酸雨、鸟粪侵蚀、日晒雨淋、冰冻雪盖等侵害,同时由于跨度时间长、历时久远,长期受自然环境应力作用和物理、化学、微生物风化影响,石碑石刻表面粉化剥落、浅表性裂隙等风化现象严重,部分石碑石刻由于地震、战争、保护不当等历史原因造成断裂、缺失、碑文模糊等现象还存在。

曲阜石碑石刻保护经历了由被动保护到主动保护、自然保护到科技保护的不断探索。据史料记载,历史上不乏主动保护的实例,将汉魏等年代久远的石碑石刻或发掘的墓志碑、记事碑等大量石碑石刻迁移至孔庙内集中保存。例如:五凤刻石,我国著名西汉石刻之一,金明昌二年(1191年),开州刺史高德裔监修孔子庙,工匠在鲁灵光殿遗址西南三十步曰太子钓鱼池的地方挖池取石,发现此石,当即移存孔庙,1978年由同文门下移入东庑,1998年移入汉魏碑刻陈列馆。又如上谷府卿坟坛刻石、祝其卿坟坛刻石,为我国较早发现的西汉石刻文字,该二石原在孔林孔子和子思墓前,清雍正十年(1732年)两石同时移入孔庙同文门下予以保存,1978年由同文门下移入东庑,1998年移存汉魏碑刻陈列馆。安汉里汉画像石,1977年出土于曲阜城东韩家铺八宝山汉墓,当时移入孔庙弘道门下,1978年移入西庑,2000年移入孔庙神庖汉画像石馆。徐家村汉画像石藏堂题记,1969年出土于曲阜防山镇徐家村,当即收藏孔庙,1979年展出于孔庙西庑,2000年移人孔庙神汉画像石馆。
新中国成立后,曲阜石碑石刻保护经历了五次规模比较大的保护过程:1978年对散落在孔庙、孔府院内或门下的室外石碑迁移孔庙东西庑进行室内集中保护,如著名的乙瑛碑、史晨碑、礼器碑、孔宙碑、张猛龙碑等均为此次移入。20世纪80年*开代**展了较大规模的石碑石刻维修,重点对“*革文**”期间遭受破坏的断裂石碑石刻进行了黏接归位、锚固、水泥修补,部分进行了石碑扶正、地基平整处理,开展了墙体支护和集中展示等工作,尽管只是简单的修补和加固,但是较好地保证了碑刻陈列,避免了随地堆砌、翻动等带来的二次损坏。但是,由于受当时技术、条件的限制,在修补锚固中大量使用了水泥、钢筋或铁板等材料,影响了碑刻的整体美观,甚至锈迹侵蚀碑刻造成新的病害。1998年,经国家*物文**局批复同意,曲阜*物文**管理部门在孔庙后原孔府西仓建设汉魏碑刻陈列馆,将原存孔庙东西庑石碑和散落于孔庙、孔林的汉魏碑刻和部分重点石碑移入馆内进行集中保存和陈列,此次共移入碑刻131块、石雕6尊,有墓碑、墓志铭、记事碑、石经幢、造像碑、题名碑等六种类型,汇集了曲阜碑刻的精华部分。1999年,将原存孔庙东西庑画像石刻和散落于孔庙的部分石刻移入孔庙神庖,辟为汉画像石馆进行集中保存和陈列,现存放曲阜及其周边地区出土的汉代画像石刻共90块,如安汉里汉画像石、徐家村汉画像石藏堂题记等石刻就是此次移入。两馆的新辟,避免了室外存放所带来的日晒雨淋侵蚀,有效延缓了碑刻风化,较好地保护了汉魏碑刻和汉画像石刻,同时方便了游客集中观瞻,得到国家*物文**局的充分肯定。2012年,曲阜市*物文**局委托中国文化遗产研究院共同编制孔庙石碑保护方案,启动孔庙石碑石刻保护修复工程,2016年3月一期项目通过山东省*物文**局专家验收’。该工程,大量采取现代科技手段和做法,进行了大胆创新和尝试,开启了孔庙碑刻科技保护的大门,为下一步孔庙碑刻保护工程的全面展开积累了经验。
(二)著录情况
曲阜石碑因书写华美而受到历代文人雅士的关注和推崇,欧阳修、洪适、赵明诚、钱大昕等金石学家将它们收入著作,不吝赞美,翁方纲、阮元、黄易等更是到曲阜亲临考察、研究、著录,并留下题跋。历代金石学典籍与地方志书曾对碑文有所著录或评论,如北宋欧阳修《集古录》《六一题跋》、赵明诚《金石录》、南宋胡适《隶释》《隶续》、清代翁方纲《两汉金石记》、牛连震《金石图说》、阮元《山左金石志》和孔传《孔氏祖庭广记》、孔毓圻《幸鲁盛典》、孔尚任《阙里志》、孔继汾《阙里文献考》、孔昭薰《曲阜林庙碑目》、孔祥霖《曲阜碑碣考》等。当代对曲阜石碑石刻研究,多是著录介绍,如济宁市政协文史委编著的《孔孟之乡石刻碑文选》、包备五《齐鲁碑刻》、孟继新《孔府孔庙碑文楹联集萃》、宫衍兴《济宁全汉碑》、朱福平与胡涛《曲阜汉魏碑刻》、孔德平《曲阜汉魏碑刻》等书。骆承烈《石头上的儒家文献——曲阜碑文录》一书,收录历代碑刻1025通,除著录全文,还标明碑刻形制与所处位置,且有简单按语。杨朝明主编《曲阜石刻文献辑录》(第一、二辑)选取较为重要的碑文进行著录,在考证、辨析碑文的基础上,进行简单诠释和论说。
(三)研究情况
近年来,曲阜石碑石刻研究与传世文献、儒学史研究相联系,较受学者追捧。张九龙《曲阜孔庙元代碑刻研究》对曲阜孔庙中的元代碑刻进行了概述,并总结、分析其中所反映的元代尊孔崇儒的特点;陈金海《曲阜汉碑视野下的经学与社会》将曲阜汉代碑刻与传世文献相联系,发掘了其中所反映的儒家经学在汉代发展的一些特点以及汉代社会的一些情况;还有孟凡港《从曲阜石碑看历史上的尊孔活动》、张艳青《曲阜汉碑研究》、武师文《曲阜汉魏碑刻》、孙育臣《从曲阜石刻文献看明代尊孔崇儒》、吴云《曲阜石碑视域下的清代文化选择》、刘海宇《山东汉代石碑研究》等。
(四)存在的问题
在保护管理工作中:石碑石刻资源与古建筑、古树名木、馆藏*物文**和明清孔府档案共同构成曲阜文化遗产的重要组成部分,目前曲阜*物文**管理体制和部门设置中,石碑石刻保护管理还没有一个像三孔古建工程管理处(三孔古建筑修队)、古树名木保护科、孔府*物文**档案馆等一样的专职部门和队伍,汉魏碑刻陈列馆也仅仅负责陈列馆内部事务,没有领导或指导全市石碑石刻保护管理利用工作职能;由于跨度时间长、材质不一,受保护条件的限制,绝大多数的石刻石碑仍保存于室外,室外露天石碑石刻风化问题一直没有得到很好的解决;新的保护技术研究和应用方面探索创新起步晚,近年才开始有所进展,但进度缓慢,经验总结和成果推广不够。
在利用研究工作中:石碑石刻保护存在的问题,也为资源的利用带来了影响,目前曲阜石碑石刻档案资料库还没有完全建立,相关课题研究和资源利用的途径、方法单一,重石碑轻石刻、重著录轻考证、重文献轻辨析等现象普遍存在;碑文与相关文献资料的综合研究不够,由于受历史原因或所处条件的局限,历史上的一些著作和资料对曲阜石碑的记载、描述以及所录碑文多有遗误,与石碑原文有许多出人,甚至误录误引、面目全非,在一定程度上造成学术研究上的混乱;石碑石刻资源的文化、艺术价值发掘应用不够,多倾向于陈旧的简单介绍,观众参与保护和利用的途径缺乏、积极性不高。让*物文**说话,讲中国故事的探索乏力,还没有实质性破题等。
三、曲阜石碑石刻资源保护利用途径和方法
(一)加强石碑石刻*物文**本体保护
目前,曲阜石碑石刻保存形式主要有四种:一种是被公布为*物文**保护单位或不可移动*物文**,如景灵宫碑被公布为全国重点*物文**保护单位,姓氏源流序碑、九龙山摩崖造像石刻被公布为山东省*物文**保护单位,修治洙河碑被公布为济宁市*物文**保护单位,西庄石佛像、重修全真观石碑、张氏祖茔碑、宫氏祖茔碑、凤阳慈母碑、品重乡邦碑、毕家村告示碑、急公好义碑、中元瞳赵氏支派碑、河口古桥石碑等被公布为曲阜市*物文**保护单位5;一种为*物文**保护单位或不可移动*物文**的附属*物文**,如孔府、孔林、梁公林大门外石狮,作为古建筑组成部分的栏杆、石柱、龙陸等;一种是作为可移动*物文**由博物馆、文管所集中收藏,如集中于孔庙神庖汉画像石馆、汉魏碑刻陈列馆、孔庙圣迹殿内以及孔庙、孔林、孔府门下或墙上镶嵌的石碑石刻等;还有一种为古墓葬前石碑或林地内石仪,如孔林、孟母林、梁公林、颜林等林地内石碑石刻,仍原址保存。
以上保存形式中,属于前二种形式的石碑石刻,重点是做好*物文**保护单位“四有”工作,明确石碑石刻保护范围和建设控制地带,石碑石刻附近增加安全警示标识,因地制宜增设保护围栏、增加电子监控等保护设施。加强日常巡护看管,开展石碑石刻病害监测和分析,发现*物文**安全隐患及时采取措施。在修缚古建筑时,采用软质毡垫予以围护,或搭设框架、木板遮盖等措施,避免人为损坏或施工磕碰。后两种形式的石碑石刻保护,是石碑石刻保护工作的重点,也是难点,要着力在以下几个方面加强保护:
(1)加大对田野石碑石刻*物文**的安全保护。曲阜石碑石刻除集中存放于曲阜三孔等*物文**保护单位内以外,还有大量的石碑石刻广泛存在于田野之中,有些石碑石刻虽然不从属于孔庙、孔林、孔府,但是由于曲阜地域的特殊性和与历代尊崇儒学、崇尚教化等直接相关,与孔庙、孔林、孔府石碑石刻有较强的关联性,理应一并纳入孔庙、孔林、孔府石碑石刻保护范围予以保护。一是要借鉴历史上的成功做法,对适宜迁移、集中保管的迁移至*物文**保护单位内集中妥善保存,在迁移中要避免就近迁移至村委院内或农户家中存放,这不利于今后的保护管理和利用。二是对因避免破坏其整体性或属地性而不适宜迁移集中保管的,要进行就地保护。比如对孔林内望柱、石人、石兽等石仪,要开展定期病害监测、分析工作,及时修剪附近树枝、清理攀爬植物、扶正加固等,同时要加强安全巡护和监控,做好人防、技防、物防工作。三是对野外石碑石刻要明确属地乡镇政府、村居保护管理主体责任,地方政府、乡镇、村居等责任单位要逐级签订《*物文**安全目标责任书》落实责任,*物文**部门加强督导检查,落实监督管理责任,发现问题及时协调处理。
(2)加强*物文**保护单位内室外石碑石刻*物文**的安全保护。据现状调查和病害分析,室外存放是造成石碑文字模糊不清甚至片状剥落、风化严重的主要原因,浅表性裂隙、粉化和片状剥落成为完全暴露在室外石碑的主要病害。为此,对于孔庙东西斋宿及东斋宿后室外集中存放的石碑石刻,要尽可能地迁移到室内、门下、廊下妥善保存;对孔庙明成化碑、明弘治碑等历史上曾有碑亭保护的要争取逐步恢复建设碑亭;在孔庙内适当位置规划建设碑廊,移入室外碑刻集中存放展出,尽可能避免室外堆放遭受风雨侵蚀;对无法予以室内集中保护的室外石碑、石坊、陛石等,要采取围栏保护和喷洒表面加固剂等传统保护方法,积极借鉴采用冷裱膜装裱技术等新方法予以保护’。同时要加强管理看护,严禁机动和非机动车辆在石碑石刻集中存放区域穿行,严禁游客刻画、涂污、攀爬和踩踏陛石等行为。
(3)切实加强对馆藏石碑石刻*物文**的保护与研究。随着曲阜孔子博物馆的建设和当今石碑石刻保护技术手段的不断更新,对集中存放的汉魏碑刻、汉画像石等珍贵石碑石刻,适时从汉魏碑刻陈列馆和孔庙神庖汉画像石馆迁移至孔子博物馆,开辟特色展厅予以重点保护陈列。对原汉魏碑刻陈列馆腾出的室内空间,将孔庙、孔府室外保存的石碑石刻入室保存。要加强室内石碑石刻的病害监测和病害分析,不断改进室内保护手段,提升科技化保护水平,充分考虑曲阜石碑石刻材质、当地气候、所处环境、病害变化等诸多因素,加强针对性研究,避免保护性损坏。
(4)扎实开展曲阜石碑石刻资源保护修复工程。据孔庙石碑石刻保护修复工程一期石碑病害分析,孔庙石碑现存的主要病害达22种之多,主要存在的病害类型有拓片涂覆、浅表性裂隙、表面粉化、片状剥落和残缺等。所以,科学分类、建立健全曲阜石碑石刻病害档案刻不容缓。要开展石碑石刻风化、裂缝治理和病害防治等专项科学研究,完善提升石碑石刻保护修复工艺,建立规范的方案制定、施工操作、工程监督、验收归档等程序;扎实做好资料留取、表面清理、表面脱盐处理、修补、空鼓灌浆处理、风化石材加固处理、石碑表面防水处理等基础性保护工作,全面扎实开展曲阜石碑石刻资源保护修复工程,尽可能延缓石碑石刻风化进程。
(5)加强宣传教育,增强社会大众共同保护石碑石刻的自觉性。注重宣传教育,不断提高广大游客、观众的*物文**保护意识,尤其对石碑石刻保护重要性的认识,景点内增设温馨提示,提醒游客文明参观,避免刻画、涂污、张贴、攀爬、损坏*物文**或者*物文**保护设施等行为。创新开展碑文解读、碑拓体验、文字演变等碑刻利用科普活动,不断丰富活动内容,增强人民群众的文化参与感、获得感和认同感,激发人们保护石碑石刻的自觉性。如近年来,曲阜汉魏碑刻陈列馆与高校联手,先后成为曲阜师范大学书法学院教学实践基地、渤海大学艺术与传媒学院教学实践基地,不断加强馆校合作、开展书法理论研究与创作,已取得显著效果。江苏常熟石碑博物馆开设拓碑技艺展示体验中心,让石碑*物文**和拓碑技艺变活,也深受社会喜爱。
(6)严格拓印手续报批,创新拓印过程中的监管手段。据现状调查和病害分析,拓片涂覆类病害是室内石碑的主要病害,为此,要加强石碑石刻传拓技法研究,因地制宜采用蝉翼拓、乌金拓、朱砂拓等传拓技法,大胆尝试“碑帖拓片平刷上纸法”等新技法”减小传拓过程中对*物文**本体的伤害。认真贯彻执行国家《*物文**复制拓印管理办法》,避免*物文**系统内部“拓印*物文**不报批*规则潜**”、市民或游客私自拓印石碑石刻”等现象的存在。加强拓印过程中的监管,避免拓印过程求量不求质、操作不规范等损坏碑刻的现象。要运用好国家下放的馆藏一级*物文**的复制、拓印行政许可,努力在“未依法区分等级的*物文**不得复制、拓印”和田野石碑石刻*物文**保护中找到平衡点,实现保护和利用的最大公约数。
(7)改变以往重视“重要石碑石刻”、忽视“一般石碑石刻”的旧观念。从史料价值来看,所有的碑都重要,碑上的所有内容都重要,所以不存在什么“重要石碑”和“石碑上的重要内容”。因为每一块碑都有可能告诉我们一个故事,一段人生,甚至是一个社会。石碑资料具有双重性,既反映区域社会和民间生活,也反映国家或地方性制度。1998年新辟汉碑碑刻陈列馆时,受保存场地、环境等条件所限,就仅将原存孔庙东西两庑和散落于孔庙、孔林的汉魏碑刻和部分“重点碑刻”移人馆内进行集中保存和陈列,而无法将散落在孔庙等室外的大量碑刻移入,对其也没有采取进一步的保护措施和手段。随着今后碑刻保存、陈列条件的不断改善,要摒弃汉代石碑价值高,才值得花大力予以保护和研究等错误观念,要切实重视数量巨大的野外、室外石碑石刻的保护和管理。
在落实以上具体保护管理措施的同时,要加强顶层设计,不断增强曲阜石碑石刻*物文**保护的法制化、规范化、制度化水平。一是启动曲阜石碑石刻保护专项立法工作,研究制订《曲阜市石碑石刻保护条例》或《曲阜市石碑石刻保护管理办法》,为石碑石刻保护提供法律、制度保障。同时,严厉打击各类损坏石碑石刻或破坏保护设施的行为。二是编制《曲阜石碑石刻保护规划》,并将其作为石碑石刻保护的重要依据。依据保护规划,针对性地开展石碑石刻保护修复工程。三是成立曲阜碑刻*物文**保护科,专职负责全市石碑石刻保护管理利用工作,负责碑刻病害日常监测、分析和碑刻保护利用研究工作,开展碑刻知识宣传普及教育和碑刻展示体验活动,指导各主体责任单位共同做好碑刻保护管理工作。
(二)加强曲阜石碑石刻资源的利用研究
(1)建立曲阜石碑石刻资料库,实现资源共享。一是充分利用全国第三次*物文**普查和全国首次可移动*物文**普查成果,全面调查、核实曲阜石碑石刻资源情况,对各个存藏单位和野外石碑石刻做全面细致的摸底调查,包括石碑石刻的内容、存藏地、保护程度、散佚情况等,分类建立曲阜石碑石刻资源档案。例如,曲阜石碑石刻存量上,目前就有6000多件、7100多件和10000余件等不同的说法。二是全面搜集和整理石碑石刻资料,重视石碑石刻拓片存档、整理出版工作,真正做到方便大众查阅、展览和研究,为研究工作服务。例如对现存石碑、石刻适宜拓印的,要建立健全拓片档案和图像电子档案,对因风化等原因造成的碑文文字不可辨或存疑的,要借助著录文献核对碑文,加以校对、考证和辨识。
(2)建设开通曲阜石碑石刻数字博物馆。利用三维成像等现代科技手段,开展曲阜石碑石刻保护利用数字化工作,建立曲阜石碑石刻数字博物馆。例如,乙瑛碑是“八分隶书”的典型石碑、张猛龙碑是“魏碑的登峰造极者”等,对这些能够突出反映汉字书法发展和书体演变的北陛石、五凤刻石、乙瑛碑、礼器碑、孔宙碑、史晨碑、张猛龙碑等石碑,通过现代信息技术创新记录、处理和展示石碑文字的新方法,开通网上参观、资料查阅等便捷渠道,为书法教学、书法艺术欣赏、艺术研究和历史研究等工作服务。
(3)实施曲阜石碑石刻抢救性著录与研究工程。将曲阜石碑石刻资源研究利用工作,纳入国家和省市古籍文献资料研究重要内容之一,组织专家学者开展抢救性著录与研究工作。一是加强石碑石刻文字、图像资料的整理,辨析、阐释、释疑,纠正原有著录错误,回归其“原始性”和“真实性”。碑刻所保留的第一手资料可信度高,为全面整体地解读历史提供了更完整的证据链,是正史文献的有效补充。古今著录碑文时,不乏错字、漏字,甚至个别衍文,与原碑有违,也缺少校勘,比如《宣圣林神门记》碑,孔尚任《阙里志》、孔继汾《阙里文献考》等在著录时,将“崇建一门”误作“建重门”,后诸多文献引用之,由此造成孔林大林门与宣圣林门(现孔林二林门)是元至顺二年(1331)建重门所致的错误。二是加强对碑文价值的深入挖掘和探讨研究。既要有碑文细部问题的立论研究,也要有石碑记载信息的深入探讨,还要有石碑石刻资料与历史文献史料的对比研究分析甚至跨学科研究。著名史学家傅衣凌先生生前就主张,社会经济史的研究不能只从书本出发,而要注意石碑等民间材料“。史学工作者都应当重视石碑这一宝贵的民间资料,走出图书馆,到田野中去汲取新鲜材料。
(4)创新碑刻文化遗产到文化生产的创造性转化,让碑刻*物文**活起来。发掘曲阜石碑石刻资源书法、艺术和历史价值,创新展示利用的技术和手段,开展文字演变数字化教学、画像石艺术演变、祭孔礼乐研究、拓碑技艺展示体验等创新性展示体验活动。针对不同体验群体遴选出撰文、书法、镌刻等方面颇具特色的石碑,开展书法、镌刻、拓碑等技艺展示体验活动,彰显*物文**保护和旅游项目开发的完美契合,使原本“冷冰冰”的石碑升温,让石碑*物文**和拓碑技艺变活,重要的是通过这些技艺体验活动向市民和游客传授国学知识、传播中华美德,让市民和游客在技艺的体验娱乐中得到教育,得到心灵的感悟,从而服务于弘扬传承中华优秀传统文化和社会主义核心价值体系建设。

作者|孔子研究院副研究馆员