出门旅游,尤其国外,大家都会做很多很多的攻略和准备,景点、住宿、美食都是旅游攻略里最核心的部分。但如何合理地选择便捷的交通方式也同样重要,今天逍遥就为大家带来普吉岛的海陆空三栖交通攻略!

如何抵达普吉岛
1)从中国出发
现在北京、上海、广州、成都、长沙等城市都有直飞普吉岛的航班,直飞航班基本上每天都有,但班次不多,耗时大多是3-6个小时。
票价根据城市、起飞时间、机型、促销方式的不同而不同,一般往返价格为1300-4000/人,具体可参阅东航、深航、国航、吉祥、春秋等公司的航班信息。

△从11月起就是泰国旅游旺季,所以价格会比5-10月贵得多
因为香港国际航班的机票比较便宜,转机可选择的航司更多,只要时间充裕,还可以入境香港,使用过境免签在香港吃吃喝喝玩玩,省下办通行证的麻烦!所以也有不少朋友会选择到香港机场转机~

大家可根据自己的行程安排来选择是直飞还是到香港转机,建议在香港转机停留时间少于5个小时的朋友还是在机场逛逛就好了哈,免得赶不上转机航班。

2)泰国境内出发
除了从国内直飞或者香港转机,也有从泰国曼谷、清迈等泰国境内飞往普吉岛的航班,只要提早买,一般航班价格一般是300-800/人/单程。

从机场如何到各大海滩
首先需要明确的是从普吉岛机场去各个海滩酒店的距离有多远:
►普吉机场-普吉镇(Phuket Town) 约35公里
►普吉机场-芭东(Patong) 约40公里
►普吉机场-卡伦(Karon) 约49公里
►普吉机场-卡塔(kata) 约48公里

1.不管是转机还是直飞到达普吉,机票酒店确定后首要考虑的肯定是接机。只要有三个人以上,包车的费用就不会比搭小巴还贵,甚至人越多越划算!定好之后出机场就可以无缝接驳到酒店,可以节省休息时间;国内淘宝或者高端信用卡的权益使用都非常方便。也不用担心太晚找不到车和司机砍价沟通被骗,太多行李也不用担心被额外收费,总之好处多多。

费用:550-800泰铢/车,根据人数不同选择不同的车型
优点:比当场叫出租便宜、24小时专车专人接机、全岛酒店均可送到缺点:需要提前预定
适合人群:喜欢方便省心、安全感差、英文不好、有老人小孩同行
2.如果你住在普吉镇,可以选择搭乘普吉机场大巴。这是由政府运营,微本地居民设计的,终点站就设置在普吉镇上。但如果住的酒店距离普吉镇机场大巴终点站有些距离的话,可能还要打车过去,费用不见得会比包车便宜。

具体时刻表和票价可以查阅官网,也可以网上预定支付
官网:http://www.airportbusphuket.com

费用:30-100泰铢,分段收费
优点:最便宜 缺点:班次少、乘坐时间长、站点位置不好找
适合人群:白班机抵达、行李不多、特别不赶时间
3.不想乘坐大巴的朋友也可以选择在普吉岛机场入境大厅附近找到minibus的柜台,有官方价目表,明码标价。只要告诉工作人员酒店的名字,他们就会给你直接送过去。不过这种通常需要在现场拼狗一车人才能出发。


费用:180-200泰铢/人
优点:便宜、大部分酒店可到达缺点:中途会停下来推荐行程、晚上基本停运、因为要等待坐满才发车,送达时间久、行李多需要另收费
适合人群:白班机抵达、不赶时间、独自旅行或两人出行划算
岛内交通
1.突突车

在普吉岛,突突车算是另类的“出租车”,如果前往的目的地距离不远可以找一辆突突车,事先讲好价格(记得砍价),价格合不拢的话就换车。
突突车起步价是150泰铢,大概可以坐4-6个人,具体价格取决于是淡季还是旺季,还要看司机的心情。根据网友整理,各大海滩间往返参考价如下:
►芭东到卡伦: 300-400泰铢
►芭东到普吉镇: 400-500泰铢
►芭东到卡塔: 350 – 400泰铢
►卡伦到卡塔: 300-350泰铢
►卡塔到普吉镇: 400-500泰铢
►芭东到机场: 700 – 1000泰铢(这个路程太远。。。太痛苦了,不要试!)
费用:200-800泰铢/车
优点:有地方特色、招手即停、可坐6个人
缺点:需议价、司机不懂英语、山项大佛等景点去不了
2.双条公交车
普吉岛双条公交车,往返于海滩和普吉镇之间,不提供海滩之间的交通,总站在普吉镇中心位置。车子招手即停,想下车时,按车身里的铃即可。


费用:30-50泰铢/车
优点:便宜、体验当地生活
缺点:耗时久、人多、无空调、泰文报站、站点少
3.摩托车
逍遥在普吉岛上经常看到晒得一身赤红的歪果人骑着租来的摩托车在路边停下看导航,说实话,这个是不太建议的哈。一个是普吉的路不好走,大多都是山路,很陡,对不熟悉路况的外国人来说非常危险,而且本地人开得又快,反应不及很可能会酿出车祸。
如果实在喜欢,可以选择在普吉镇上骑一骑,感受感受就好。可以选择通过酒店租车,不用抵押护照。价格一般是250-350泰铢/天,油费自理,一般都是满油租车,满油还车。

费用:150-300泰铢/车
优点:自由、方便、拉风、便宜缺点:有一定的危险性,在租之前一定要确认自己会开、会开、会开,路上会有警察查驾照、安全帽、租时要押护照
4.租轿车
普吉各大租车公司都在机场有租车柜台,市区路边也有租车点,既可以在国内提前预定,也可以到机场临时办手续,满油提车满油还车,按天计费。记得国内提前办好国际驾照翻译件(携程、租租车、支付宝平台都有这项免费服务),不然泰国的警察可以对你进行罚款。普吉很多S弯和有坡度的路,最好购买全险,保障自己的出行。

费用:1200-2000泰铢/车
优点:自由、便宜缺点:路况不好,需要驾照,需要有驾驶经验
5.包车游
如果同行的人数比较多,或者喜欢专车专送的便捷感,可以选择直接包一辆小面包车。普吉镇漫步、山顶拜大佛、拉威市场吃海鲜、神仙半岛看日落,这些行程都不需要额外叫车,随想随走,非常舒心。

费用:1500-3000泰铢/车
优点:方便、不用考虑规划路线、不用考虑怎么开车、想去哪就去哪
缺点:需要提前预定、价格偏贵,如果人多,平摊下来还是有优势
如何出海
到了普吉岛怎么能不出海玩一下呢?一般出海有2种情况,一个是出近海,意思就是不是去很远,玩玩水上项目,乘船十几分钟到半个小时,在海上看看日落,吹吹海风;一种是出远海,坐半个小时到一个小时左右到附近的小岛上,浮潜、吃海鲜,最近比较火的还有精致玩家们最喜欢的跳岛游。
普吉岛周边岛屿众多,其中比较出名的,在跳岛游中可以拿来一说的有这么几个。皇帝岛、珊瑚岛,皮皮岛,蛋岛,蜜月岛,攀牙湾等。这里主要讲这几个岛屿的跳岛怎么玩,乘船又要怎么乘~

普吉岛主要离岛位置关系图

不完全岛屿排名
【浮潜】斯米兰 、Rok&Ha岛等小众岛屿>皇帝岛>皮皮岛 【水质】Rok&Ha岛等小众岛屿>斯米兰>小皇帝>大皇帝>皮皮岛 【体验深潜】(无需证件)皮皮岛>皇帝岛
注:不同天气、气候前往,不同心情或当时经历会造成不同的体验效果。
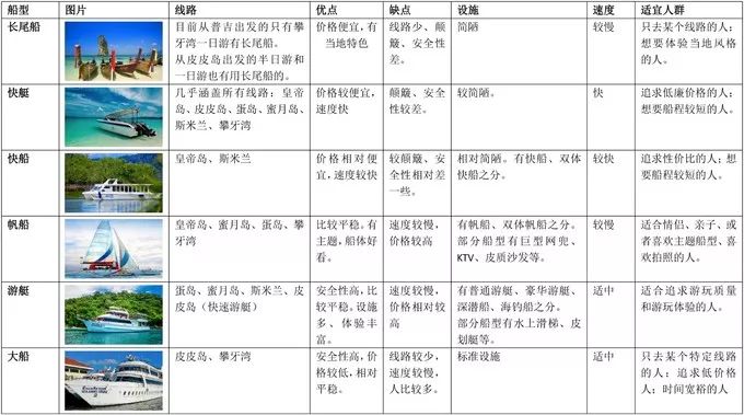
普吉岛出海船型介绍:

皇帝岛
【关键词】至尊奢华,美景玩乐两不误【游玩项目】线路选择多包括大小皇帝岛,皇帝岛+珊瑚岛,皇帝岛纯玩,游玩体验丰富;【潜水体验】都可浮潜;大、小皇帝岛可深潜,水质好。【抵达时长】1-1.5h【适宜人群】喜欢潜水,对水质要求较高,但是又希望有娱乐活动的人。

【该线路出海船型】具体见下表。*价格和抵达时长因季节和淡旺季会有变动,表格内数据仅供参考

皮皮岛
【关键词】最受欢迎一日游,78%游客的青睐 泰国香格里拉 郁郁葱葱 好莱坞《迷幻沙滩》拍摄地。【游玩项目】一日游无项目,在岛上过夜可以租皮划艇【潜水体验】可浮潜、深潜。深潜体验最佳。【抵达时长】1-2h【适宜人群】追求性价比,和完善的服务设施。

【该线路出海船型】具体见下表。*价格和抵达时长因季节和淡旺季会有变动,表格内数据仅供参考

蛋岛
【关键词】离普吉岛近 可以喂鱼 鱼多且不怕人 水浅 适合小朋友【游玩项目】拖曳伞、香蕉船、皮划艇【潜水体验】浮潜【抵达时长】20min-1h【适宜人群】亲子出游

【该线路出海船型】具体见下表。*价格和抵达时长因季节和淡旺季会有变动,表格内数据仅供参考

蜜月岛
【关键词】人少、沙白、水清的岛屿,蜜月游,对海豚感兴趣【游玩项目】无【潜水体验】浮潜、可深潜【抵达时长】1-2h【适宜人群】蜜月情侣,想要看到海豚的人

【该线路出海船型】具体见下表。*价格和抵达时长因季节和淡旺季会有变动,表格内数据仅供参考

攀牙湾
【关键词】平静海域,独特海上山石,原始山洞,允许老年人出海【游玩项目】皮划艇,放水灯,部分搭配ATV、大象等【潜水体验】不可以浮潜深潜【抵达时长】40min-1h【适宜人群】有老人同行,喜欢洞穴探险、奇特地貌的人

【该线路出海船型】具体见下表。*价格和抵达时长因季节和淡旺季会有变动,表格内数据仅供参考

斯米兰群岛
【关键词】浮潜圣地 看海龟 能见度极高 保护最好【游玩项目】无【潜水体验】深潜必须有OW以上潜水级别,无体验潜,浮潜效果较好【抵达时长】车2h+船1.5-2h【适宜人群】喜欢小众岛屿、有潜水证的发烧友

【该线路出海船型】具体见下表。*价格和抵达时长因季节和淡旺季会有变动,表格内数据仅供参考

以上就是逍遥整理的普吉岛海陆空三栖交通攻略,还没去过普吉岛,或者对普吉岛感兴趣的朋友还可以猛戳:
跟着逍遥玩转普吉:或文艺,或喧嚣,十大海滩哪个是你的心头好?
跟着逍遥玩转普吉:值得收藏的海岛购物攻略,买买买更惬意!
下面是普吉岛项目广告时间:
项目推荐一:领峰国际 | 享2年包租固定7%收益+5年专业托管,5分钟车程直达普吉机场,享未来基建红利

项目名称:VIP Great Hill领峰国际
位置:普吉岛奈扬海滩
总套数:215
项目结构:7层公寓(1层为停车场,2-7层为公共配套及公寓)
项目户型:Studio20.5-32.8㎡;一室一厅34.65㎡
交付时间:2022年4月
项目总价:180-250万泰铢
项目单价:7.98万泰铢/㎡起
领峰国际公寓距离普吉机场5分钟车程的奈扬海滩,项目提供2+5租赁托管模式,2年固定收益7%,5年物业托管,若到期可选择继续5年托管。收益将在收楼后3个月开始计算,在下个自然年统一发放。
关于后面的5年,物业托管包租期间(2:8分成),由开发商旗下的专业管理团队Okay Holiday提供物业托管和租赁服务,业主省心省力。
收益情况可参考周边公寓:

长按识别下方二维码
进入专属预约通道
↓ ↓ ↓


推荐项目二:金玺美憬阁湖畔公寓 | 总价180万起,在普吉岛做个有逼格的雅高“股东”

项目名称:Montazure Lakeside
房屋格局:共236间,可打通
物业费:80泰铢/㎡/月
大楼维修基金:700泰铢/㎡
交付时间:2022年第二季度
参考价(以开发商具体报价为准):180万人民币起
金玺美憬阁湖畔公寓位于普吉岛高端海滩卡马拉海滩旁,紧邻洲际酒店、Cafe Del Mar等高端度假配套。业主可获得雅高集团VVIP会员身份和白金会员待遇,享受雅高酒店集团15年利润拆分,享受每年45天入住权益。
长按识别下方二维码
进入专属预约通道
↓ ↓ ↓


项目推荐三:丽笙普吉迈考酒店式公寓 | 锦江集团在普吉岛唯一一家酒店,5星级标准!包租15年,建成即享锦江1.5亿名会员客户!

项目名:Radisson Phuket Mai Khao Beach 丽笙普吉迈考酒店式公寓
价格:720万泰铢起
户型
A户型,豪华海景房:41平米
B户型,高级海景套房:47平米
C户型,高级海景泳池套房:47平米
D户型,豪华海景房(私人泳池):56平米
E户型,高级海景套房(私人泳池):60平米
物业费:50泰铢/平米/月
大修基金:600泰铢/平米
项目丽笙普吉迈考酒店式公寓位于普吉岛上原生态海滩迈考海滩上,这里拥有11公里的绵长海岸线,距离普吉岛机场仅10分钟车程,比邻泰国国家自然保护区,可以欣赏到红树林、珊瑚礁、“海龟下单”等独特的自然景观。项目为锦江集团在普吉岛的唯一一个酒店项目,自带超1.5亿会员的超大流量,业主可自动成为丽赏会会员,持有最高级别的白金会员卡,享受所有相关的福利。项目前三年固定6%收益,后4-15年同丽笙酒店盈利分成,业主占80%。
长按识别下方图片二维码
进入专属预约通道
↓↓↓



