二极管基础知识及应用电路分析 (什么是半导体二极管基础知识详解)

二极管种类的一般性说明

元器件贴片二极管科普,对二极管及其应用电路有哪些认知

元器件贴片二极管科普,对二极管及其应用电路有哪些认知

二极管按PN结构造分类说明

元器件贴片二极管科普,对二极管及其应用电路有哪些认知

元器件贴片二极管科普,对二极管及其应用电路有哪些认知

元器件贴片二极管科普,对二极管及其应用电路有哪些认知

元器件贴片二极管科普,对二极管及其应用电路有哪些认知

点接触型二极管按正向和反向特性分类说明

元器件贴片二极管科普,对二极管及其应用电路有哪些认知

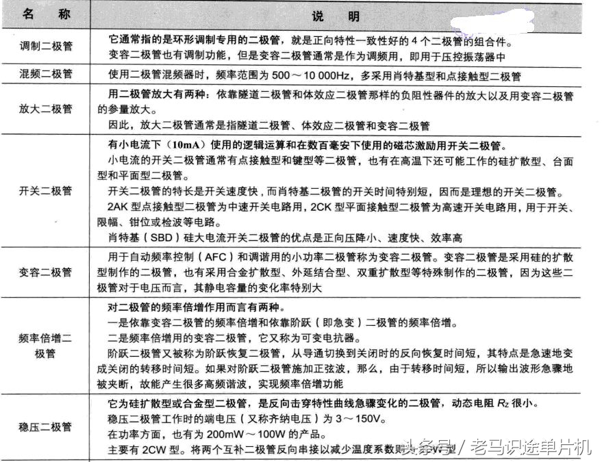
二极管按用途分类说明

元器件贴片二极管科普,对二极管及其应用电路有哪些认知

元器件贴片二极管科普,对二极管及其应用电路有哪些认知

元器件贴片二极管科普,对二极管及其应用电路有哪些认知

元器件贴片二极管科普,对二极管及其应用电路有哪些认知