3月23号,《湖北文理学院2022年普通专升本招生简章》发布,招生对象包括:
1.高职高专应届毕业生
2022年湖北高校普通全日制高职高专应届毕业生,报考时能如期毕业(以下简称“普通考生”)。
2.专项计划考生
应符合“普通考生”报考条件,且经扶贫部门确认并录入全国扶贫开发信息系统的原建档立卡贫困家庭学生。
3.退役大学生士兵
遵守中华人民共和国宪法和法律,服役期间没有受到部队相关处分;在湖北省应征入伍;普通高校全日制高职(专科)毕业生及在校生(含高校新生)应征入伍,退役后完成高职学业。
报名条件:
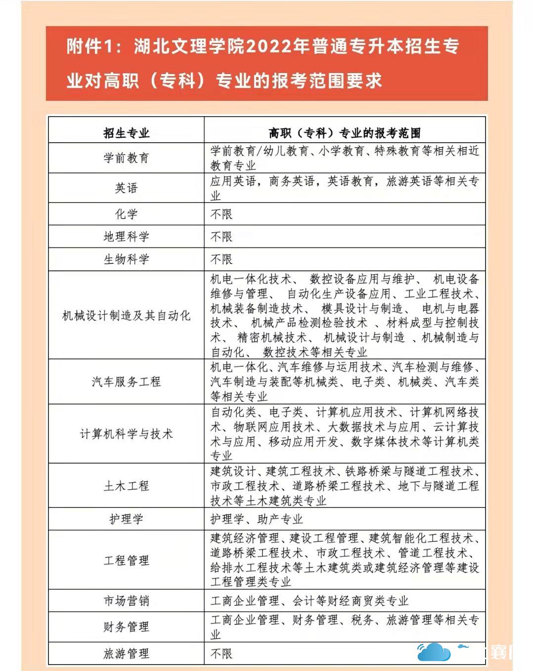
具有良好的思想品德和政治素质,热爱祖国,遵纪守法,在校期间未受任何纪律处分;身心健康;修完普通高职高专课程并能如期毕业;各专业的报考范围要求详见《湖北文理学院2022年普通专升本招生专业对高职(专科)专业的报考范围要求》(如图)。

各专业招生计划详见《湖北文理学院2022年普通专升本各专业招生计划》(如图)。

当学校专项计划报考总人数不足出现计划空余的,专项计划空余量将调整至普通考生计划使用。当学校某专业报考人数不足,该专业招生计划出现空余时,将该专业空余计划调整至其他专业使用。退役大学生士兵招生计划将通过湖北省高等学校普通专升本报名平台于志愿填报前公布。
网络报名时间:
1.普通考生及专项计划考生
总体时间:2022年4月1日8:00-4月9日18:00。
2.退役大学生士兵考生
总体时间:2022年3月25日8:00-4月9日18:00。
报名网址:http://zsb.e21.cn
符合招生对象及报名条件的考生只能从“普通考生”“专项计划考生”“退役大学生士兵考生”三种类型中选择其中一种类型报考。考生只能报考“湖北文理学院”的一个专业,报考时请确认本人是否符合学校及相关专业的报考条件。所有符合报名条件的退役大学生士兵均须按照相关要求,参加全省统一网上报名,并提交相关资料(包含荣立三等功及以上的考生)。
缴费确认
在报名平台报名后次日上午10:00起缴费确认,报名方有效。4月8日17:00逾期未缴纳报名考试费的考生,视为自动放弃考试资格。通过资格审查的考生,缴纳的报名考试费,无论参加考试与否,一律不再退费。
考试时间:2022年5月8日:
公共课:9:00—11:00;
专业课(一)/综合考查(退役大学生士兵):14:00-15:30;
专业课(二):16:30-18:00。
考试科目:
普通考生及专项计划考生考试科目为3门,每门考试科目满分为100分。退役大学生士兵可免文化课考试,参加我校组织的职业适应性综合考查(以下简称“综合考查”),就读我校的一个普通专升本招生专业,原则上与专科阶段专业相同或相近。荣立三等功及以上的考生可免予参加综合考查。
成绩发布:
5月20日16:00湖北文理学院在(http://zsbxt.hbuas.edu.cn/)上公布考生考试成绩。
录取
(一)专项计划考生录取
1.在普通考生录取前,先录取专项计划考生。按考试成绩从高分到低分依次录取,直至完成专项计划;
2.专项计划录取结束后,未被录取的专项计划考生,与普通考生一起参加普通考生录取。
(二)普通考生录取
1.录取。在各专业计划内从高分到低分依次录取。在总分相同时,按《大学英语》成绩排序录取;《大学英语》也相同的,再按专业课(一)成绩排序录取;专业课(一)成绩也相同的,再按专业课(二)成绩排序录取;
2.补录。如学校已完成招生计划,则不再进行补录。如有未完成的普通考生计划,则在第一轮录取后,专升本报名平台公布未完成的普通考生计划,第一轮未被录取的考生可根据学校招生简章的相关要求进行补录报名,学校依据招生简章规定和英语科目成绩对报名参加补录的考生从高分到低分依次录取。
(三)退役大学生士兵录取
1.录取。退役大学生士兵录取与普通考生录取同步进行。退役大学生士兵须参加湖北文理学院组织的职业适应性综合考查,形式为笔试,考查内容主要包括政治理论、军事素养等,卷面满分100分。我校按综合考查成绩从高分到低分依次录取。
2.补录。第一轮录取结束后,如已完成退役大学生士兵招生计划,则不再进行补录;如未完成,则按省教育厅有关规定进行补录。第一轮已被录取的考生不得再参加补录报名。补录时,学校组织面试考查,并结合综合考查成绩、服役期间表现,综合评价,择优录取。
(四)录取结果公示
5月24日,湖北文理学院在教务处网站(http://jw.hbuas.edu.cn)对第一批拟录取的考生名单公示7天。同时公示免予参加综合考查的退役大学生士兵考生名单。
湖北文理学院提醒:退役大学生士兵凡录取后未报到、自行放弃入学资格的,此后不再享受免试专升本政策。专升本学生(含退役大学生士兵)为高等学校普通全日制学生,学制2年,不得采取非全日制学习形式就读,入学后不得转专业和转学。档案由考生本人自带,报到时交辅导员。
学生完成专业人才培养方案修完学业,成绩合格,按国家规定颁发湖北文理学院普通高等学校毕业证书,学习时间为本科阶段的实际时间。符合学士学位授予条件的,授予相应学士学位。
普通专升本学生的就业按普通全日制本科毕业生的就业政策执行。
(未经许可 不得转载)
记者:方兵 | 通讯员:余芳 卜润慧
编辑:敖雪 | 校对:刘媛
责编:郑海 | 审核:周嘉宾