【任务】运放是模拟电路的灵魂核心器件,为使运放工作可靠且寿命达到设计预期,应该对运放采取必要的保护措施。运放作为一种高输入阻抗,高增益的器件,其损坏的原因主要有:电源极性接反,浪涌电压,过压,过载。试对uA741运放进行:极性保护、浪涌电压保护、过压保护、过载保护电路设计。
【构思】极性保护设计的最常用方法是根据二极管的单向导电特性;浪涌电流保护的本质是限制瞬态电流的峰值,这要利用晶体管或场管来实现;过压保护(包括浪涌电压保护)的目的是限制电压峰值,可使用瞬态抑制二极管(TVS),稳压二极管,高速开关管对电压进行限幅;过载保护可避免长时间的大电流或短路电流对运放的伤害,主要通过在过载回路上串联限流电阻或串联条件关断的晶体管(场管)来实现。
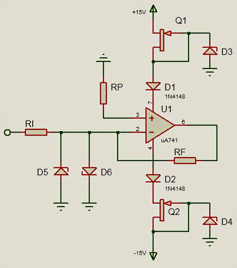
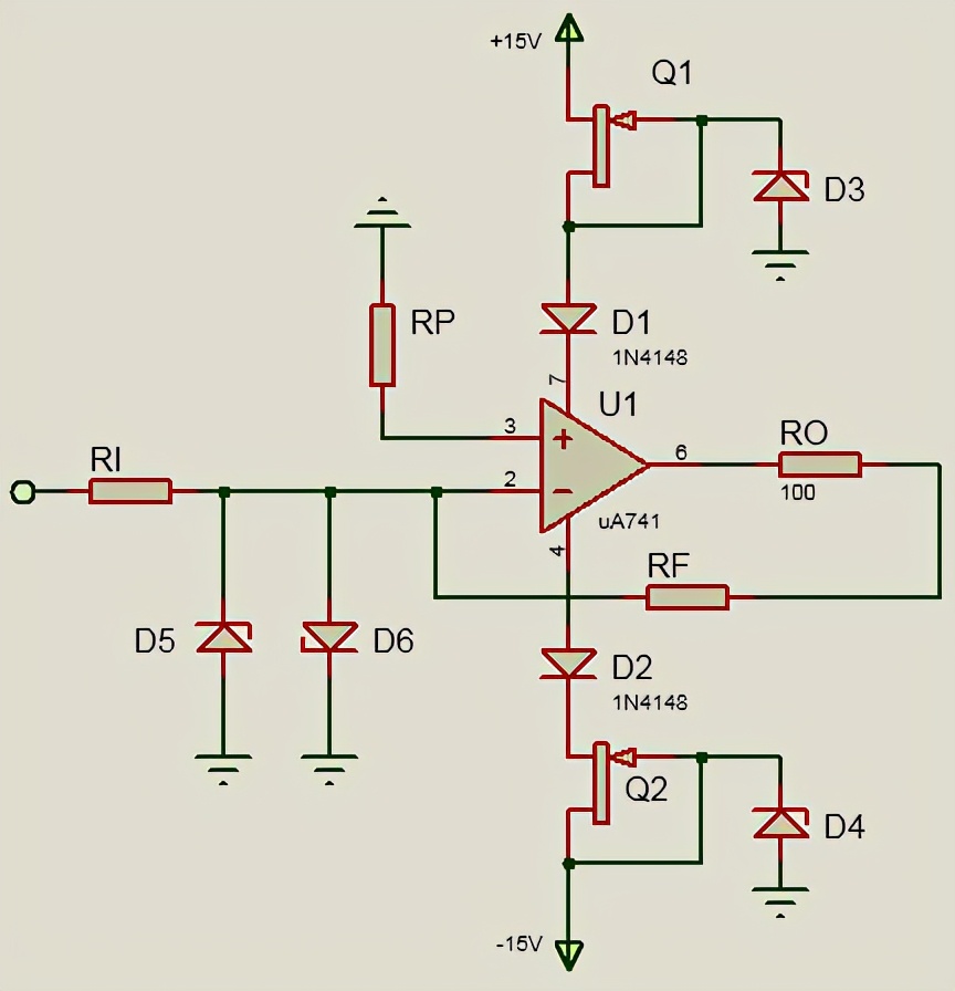
假定uA741采用双电源±15V供电,查数据手册可知uA741的以下参数:最大电源电压±22V; 最大输入电压±15V; 最大电源电流2.8mA。设计起始的电路如下图:

一. 极性保护电路
单电源极性保护(防反接)的最简单办法是沿着电源电压方向正向串入一个二极管,但这里的uA741使用了双电源,所以要使用两个二极管。二极管选择:1N4148开关管的最高反向工作电压75V>15-(-15)=30V,正向导通电流150mA>2.8mA(uA最大电源电流),所以使用1N4148足矣。

可以看出,当±15V接反时,因为二极管无法导通,电源无法加到运放上,从而使运放不至因电源接反而烧毁。
当然,如果还要求即使电源接反了,运放仍然能正常工作,那就要用到桥堆了。试想,无论桥堆的输入端电压方向如何(交流、直流),桥堆的输出电压方向都不变,于是我们可利用桥堆的这个特性实现更加好的防反接电路:

二. 浪涌电压保护
利用JFET的预夹断恒流特性及稳压管的钳位作用限制运放电源的电流,稳压管给JFET限定偏置,JFET串入电源回路。
结型场管Q1,Q2的选择只要保证IDS>2.8mA(运放最大电源电流)即可,稳压管的稳压值限制在15~22V即可:

三. 过压保护
过压与浪涌电压不同,前者是持续性的,后者是瞬态,一过性的。运放需要过压保护的地方有三个:电源端、输入端、输出端,可以在这些地方添加稳压管(单向或双向)或TVS管(单向或双向)对电压进行限幅。由于设计方法类同,兹举反相输入端过压保护的设计(以反相比例放大器为例):

通过D5、D6两个稳压管的限幅作用,将反相输入端电压限制在±15V以内。
四. 过载保护
众所周知,运放的输入电流微乎其微(高输入阻抗,虚断),因此不存在过载保护的问题,而运放的输出电阻很小(提高了带载能力),因此输出电流是比较大的,应进行过载保护(限制长时间的大电流)。最简单的办法是在运放的输出端串联限流电阻Ro,Ro的取值在50~200Ω之间,我这儿取靠近中间值得100Ω吧。

【结语】上面的保护措施确实比较完善了,但设计电路还得讲究经济性,别做大炮打蚊子,大神护小鬼这样的不划算的赔本买卖。应该抓住主要矛盾,选择紧要处进行保护,不必求全。