董事长和总经理的区别:
管结果:董事长配方案,负责掌舵,给员工造梦,给团队指引方向,给大家分钱。
职业危险:总经理,经营过程:在做事,负责划船,带领团队沿着方向走,带大家赚钱,不要坐在董事长的位置干总经理的活!

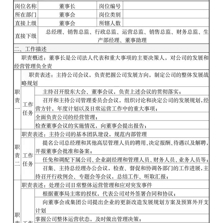
总经理岗位职责说明书:总经理、销售总监、行政总监、运营总监、销售总监、财务总监、生职责概述:董事长是公司法人代表和重大事项的主要决策人,对公司的发展和职责表述:主持公司会议.负责把握公司发展方向,制 公司的整体发展战,主持召开股东大会、董事会议,负责上述会议的贯彻落实;召开和主持公司管理委员会会议,组织讨论和决定公司的发展规划,经营方针,年度计划以及日常运营工作中的重大事项:全面负责公司的经营管理,检查董事会议的实施情况,向董事会提出报告:主持公司的基本团队建设、规范内部管理提名公司总经理和其他高层管理人员的聘用,决定报酬,待遇以及解聘,并报董事会批准和备案:任免和调配下属公司、企业副经理和管理人员、财务人员,业务人员等:召集、主持总经理办公会议,检查、督促和协调各部门的工作进展,主持召开行政例会、专题会等会议,总结工作、听取汇报职责表述:处理公司日常整体运营管理和应对突发事件。
根据董事局主席的授权,代表公司对外签署合同和协议:向董事会 集团公司提出企业的更新改造发展规方案及 算外开支,掌握公司整体运营状态,及时做出管理决策:审查总经理提出的各项发展计划及执行结果。
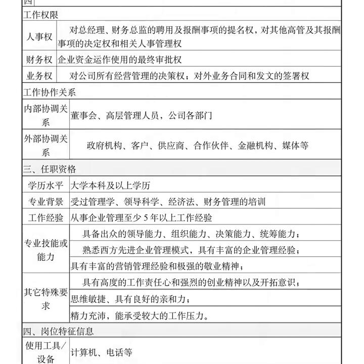
定期审阅公司的财务报表和其他重要报表,全盘监控全公司的财务状,签署对外重要经济合同和上报的各种报表、文件、资料:提出聘用专业顾间人选,报董事局批准3董事局或主席授权处理的有关事宜:对总经理、财务总监的聘用及报酬事项的提名权,对其他高管及其报酬事项的决定权和相关人事管理权,资金运作使用的最终审批权,对公司所有经营管理的决策权:对外业务合同和发文的龙虎榜权,董事会、高层管理人员,公司各部门部门部门部门部门部门部门,政府机构、客户、供应商、合作伙伴、金融机构、媒体等重大本科及以上学历,受过管理学、领导科学、经济法、财务管理的培训,从事企业管理至少5年以上工作经验,具备出众的领导能力、组织能力、决策能力、统筹能力,熟悉西方先进企业管理模式,具有丰富的企业管理经验:具有丰富的营销管理经验和极强的敬业精神,具有高度的工作责任心和强烈的创业精神以及开拓意识,思维敏捷、具有良好的亲和力:精力充沛,能承受较大的工作压力。

进入的计算机,电话等,不确定口基本无危险,无职业病危险。
责职责表述:由董事局或主席授权处理的有关事宜,财务权企业资金运作使用的最终审批权,学历水平大学本科及以上学历,专业技能或制定和实施公司总体战略与年度经营计划;建立和健全公司的管理体系与组织结岗位核心价值。主持公司的日常经营管理工作,实现公司经营管理目标和发展日根据量事会或集团公司提出的战略目标,制定公司战略,提出公司的业务规划、经营方针和经营形式,经集团公司或董事会确定后组织实施全面负责、主持公司的日常经营、行政和管理活动,负责检查和绩效考核,努力营造良好的企业发展运营内外部环境,负责和组织实施公司发展规划、年度经营计划,完成责任目标和对公司重大投资、经营活动正确决策,认真领导,杜绝重大事,负责公司财务管理、预算、决策和利润分配,严守财经纪律,做好增收节支和开源节流工作,保证现有资产的保值和增值,处理公司重大突发事件。做好员工的思想工作,加强员工队伍建设,建立一支作风优良、纪律严明、训练有素、适应需要的员工队伍,决定对成绩显著的员工予以奖励、加薪和晋级以及对违纪员工的拟订公司内部管理机构设置方案和基本管理制度,审定公司具体规章、奖罚条例,审定公司工资奖金分配方案,第一个,推进公司企业文化的建设工作指导并监督所有部门的工作开展,确保各项职能正常运作。代表公司出席公共关系活动,搞好社会公共关系,认真处理周边邻里关系和谐,为公司树立履行集团公司授予的其它职权。完成集团赋予的其它任务泄露或出卖公司机密,以权谋私,损害公司利益,岗位职业,严重渎职。淘私舞弊,给公司造成损失;后果严重者将根据《中华人民共和国劳动合同法》之规定解除劳司全套工作,审核签发合同确认付款,工资制度的建立与调整,制定和实施公司总体战略与年度经营计划,建立和健全公司的管理体系与组织结构,公司所有员工的调动审批、任免权,下属部门员工的绩效考评审核。

任职资格要求,大学本科及以上学历,企业管理、工商管理、行政管理等相关专业,10年以上相关工作经验,在团队管理方面有极强的领导技巧和管理才能,掌握先进企业管理模式及精要,具有先进的管理理念,善于制定企业发展的战略及具备把握企业发展全局的能力,熟悉企业全面运作,企业经营管理、各部门工作流程,具有敏锐的商业触觉、优异的工作业绩,高度认同公司核心价值观,认同结果导向的工作方法、尊重客户价值的工作取向,具备职业经理人的自律与勤奋,是职业化的榜样。坚持原则,能够独立履行企业管理职能,具有优秀的领导能力、出色的人际交往和社会活动能力,善于协调、沟通,责任心、事业心强,亲和力、判断能力、决策能力、计划能力、谈判能力强,为人干练、踏实,良好的敬业精神和职业道德操守,有很强的感召力和凝聚力,董事会、公司内部各个部门培训机构等其他利益机构。

01公司管理日期02薪酬继效12:03财税系统,制度全集资:125系统包873,工具包179料包200份:001公司理制度大全(完版),002全4份协议效,附赠3:项,重量为出,连云港市第一人民单位管理中心,数聘合计:在02薪酬绩效系. 名称:高管目标责任书,绩效考核,团队管理,8V号仪衣,生产类经验,经验面试表,刺绣流程:【18】职业,【20】职业,【21】职业,【22】企业,单位单位,核】《最全核】年度工,心意),领土第一,记
