
导语
2022高考志愿填报进行中,部分省份已结束,很多考生家长纠结,在志愿填报时,到底要不要服从调剂,万一被调剂到了不喜欢的专业怎么办?可以转专业吗?
本文汇总整理了 转专业的利弊、门槛及形式,及部分高校转专业政策 ,以供考生家长参考!快来看看有没有你要报考的学校!
被不喜欢专业录取可以转专业吗?
基本上,绝大多数高校都会给学生提供转专业的机会。但是由于每所高校的转专业政策不同,因此,难度也会有所不同。而且部分院校还会对文理类专业有所限制,比如高考文科招生学生不得申请转入只招收理科考生的专业。具体可以查看各高校的转专业政策规定。
转专业对学生个人的利弊
1 转专业的好处
有些同学为了能够顺利进入理想的大学,选择了服从调剂或者填报了冷门的专业,实际上对于自己被录取的专业并不感兴趣。那么就可以选择转专业,去学习自己真正喜欢或者感兴趣的东西。
2 转专业的弊端
①学习压力大。想要转专业的同学不仅要学好当前的专业内容,将要转去的专业知识也要学习,而且还不能有挂科的情况,这样一来学习压力就会变得非常的大。所以转专业并非易事,要付出很多的时间和精力,而且能否成功也是未知数。
②所转的专业也不一定适合自己。有很多同学在转完专业之后发现新专业还不及自己之前的专业,甚至有的同学仍然觉得这个专业不适合自己。
转专业不是小事,大家一定要结合自己的兴趣爱好、职业规划等多方面综合考量,还要充分调研目标专业的情况,做好充足的调查后再做决定。
那么,在充分思考后,如果你还是希望转专业,又该怎么转呢?我们一起来了解一下转专业的四种形式。
转专业的门槛+形式
除非你特别有才华,可被特殊对待外。一般人转专业在资格上需要跨过两个门槛。
1 转专业的两大形式
一是对成绩有要求。比如有的学校会规定,只有平均学分绩点在同专业同年级学生的前10%的学生才可以申请转专业。
第二是转入转出的专业人数有限制,这里面涉及学院之间的协调问题,经费往往是按照学生人数来划拨的,这造成了学院把学生也视为资产,要严防他们流失。这时候学校一般会做协调,例如规定本专业同年级少于60人,转出人数在10%以内。
2 转专业的四种门槛
不同学校的规定会有很大的差别。广东大部分的大学对转专业都要明确的要求及限制,如必须要提出申请、要通过相关测试与面试、即使考核合格也还要受到名额限制等。
①零门槛
有些学校对转专业没有太大的限制,只要同学们在规定的时间内提交申请,学校审查通过就可以。有些可能会适当控制转专业的人数,和热门专业的人数。
②低门槛
有一些学校对转专业有一定的要求,比如不挂科,或者成绩排名在多少名以内等。这些门槛相对来说比较容易达到,如果你们真的有转专业的决心的话,达到这些要求是比较简单的。
③高门槛
有些学校会对转专业提出非常高的要求,比如要求专业成绩在排名在30%之类的,还会严格限制转专业的人数,严格限制热门专业的人数,比如规定各学院接收转专业人数控制在全年级学生总人数的5%—10%之内。所以,要转专业的学生即使考核合格,也还要面临名额的竞争。在这些学校,成功转专业的都是学霸。
④不能转
当然,也有些学校,或者是部分专业的学生原则上不允许转专业。
如果大家有转专业的需求,一进校的时候,就要找自己的辅导员打听相关政策,做好准备。
特别要注意的是,艺术类专业和非艺术类专业是无法互转的,很多学校还规定文科类专业也不能转到理工类、医学类专业。每个学校都会有一些具体的政策,同学们一定要了解清楚。
目前,已经有不少高校公布了2022年转专业政策。本文为大家汇总了部分院校的转专业政策,我们一起来看看。
注:以下内容整理自高校官网,部分高校转专业政策是2021年的情况,今年可能会有所更新。如有错漏,请以官方公布为准。由于文章较长,可以使用页面搜索功能直接查找院校名称。
各大高校转专业政策
北京大学
2022年北京大学校本部本科转院(系)转专业工作安排如下:
2022年校本部本科生转院(系)转专业按照《北京大学本科生转院(系)转专业实施办法(试行)》执行。
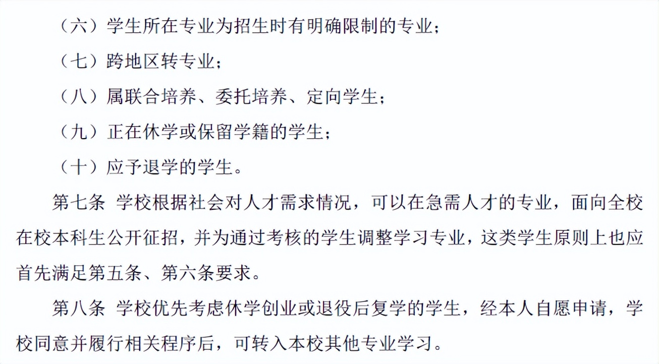
可申请转专业的学生为2020级和2021级在学本科生。根据规定,以下情况不能申请转院(系)转专业:
1.教育部有相关规定或者录取前与学校有明确约定不得转专业的;
2.依据定向、委托培养协议或规定不能转专业的;
3本科三年级(含)以上学生;
4.正在休学或保留学籍的学生;
5.已达到退学程度的学生。
根据教育部规定,强基计划学生入学后一般不得调整专业。确有特殊困难或者特殊需要,请咨询相关院系。
中央财经大学
(由上往下滑)

西安建筑科技大学
基本要求:
1.本次转专业主要面向2021级全日制在籍本科生,部分专业接收2020级本科生。满足以下要求的学生均可申请转专业:
(1)学风端正,无任何违纪作弊等纪律处分;
(2)已修课程无不及格门次;
(3)学习成绩优异,符合申请转入专业的接收条件。
2.以特殊招生形式(如高水平运动队等)录取的学生,国家有相关规定或者录取前与学校有明确约定不得转专业的学生,正在休学或保留学籍、无故不缴费注册的学生,已调整过专业的学生等,本次不得申请转专业。
3.申请转入专业应与原专业在同一高考招生科类内。艺术类等学生可在同一类别内转专业,不可与其他专业学生互转。
4.学生可结合自身实际情况,选择跨学院和学院内转专业其中的一种进行申请,并且只能填报一个志愿。跨学院转专业由教务处统一组织,学院内转专业由各学院制定实施方案后自行组织。
上海师范大学
转专业对象与范围:
1.转专业对象有兴趣和专长的在籍本科2021级学生。
2.转专业范围根据专业招生情况,然后学生根据自己的志愿,可以从现在就读的专业,转到我校其它本科专业。按照教育部有关文件精神,按特殊招生形式(艺体类)录取的学生,仅限在特殊招生形式对应的专业范围内转专业;就读于中外合作专业的一年级学生,仅限在中外合作专业范围内转专业。有定向、委托培养或相关协议的学生不能转专业。
申请条件:
(一)基础条件
1.原则上完成通识教育必修课程(包括政治理论课、外语、计算机、体育、军事等课程)2门及以上,获得相应学分。
2.凡有考试违纪或作弊行为的,不能申请转专业。
西北农林科技大学
在校全日制普通本科生满足下列情况之一的,可申请转专业:
1.根据学生兴趣和专长,转专业后更能发挥其专长的;
2.入学后因患某种疾病或生理缺陷,经校医院或二级甲等及以上医院检查证明,不能在原专业学习,但尚能在其他专业学习的;
3.休学创业或退役后复学,因自身需要调整专业的。
有以下情况之一的不能申请:
1.本科三年级(含三年级)以上的;
2.正在休学、保留入学资格、保留学籍的;
3.达到退学条件的;
4.在校期间已转过一次专业的;
5.经中外合作办学项目招生的;
6.以特殊招生形式录取的学生,国家有相关规定或者录取前与学校有明确约定的;
7.其他经学校审核认为不适合转专业的。
休学创业和退役后复学学生申请转专业不受“4”款约束。
江苏师范大学
申请条件:
学生对某专业领域有浓厚的兴趣并具备相应潜质,已修读必修课程全部合格,无违纪处分,原则上均可提出转专业申请。二年级学生转专业原则上须降级学习。
具有下列情况之一者,经校本科生转专业工作领导小组审核同意后,亦可申请转专业:
1.经医学确认学生有某种疾病且不宜在原专业继续学习(按教育部、卫生部、中国残疾人联合会联合制定的《普通高等学校招生体检工作指导意见》执行),但尚能在本校其他专业学习者;
2.因学校专业调整或所在专业停止招生,导致参军入伍、延迟毕业、保留入学资格等情况的学生无法继续在原专业学习者。
申请转专业学生有下列情形之一者,原则上不予受理:
1.未报到入学、注册取得学籍者或入学未满一学期者;
2.招生时以特殊招生形式录取,国家有相关规定或录取前已有明确规定不能转专业者(含定向生、艺术类、体育类、合作办学类等);
3.属未经全国统一高考招收的特殊录取类型学生;
4.就读三年级(含)以上年级,或已修满教学计划规定总学分的三分之二(含)以上学生;
5.尚在休学期间的学生;
6.已有一次转专业经历的学生;
7.应予退学者;
8.有其他有失公平、公正、公开情况的。
南京林业大学
(由上往下滑)



东南大学
根据《东南大学大学生手册》(2021 年 8 月版)中“东南大学全日制本科学生转专业工作实施办法”的有关规定,为做好 2021 级学生转专业的工作,现将有关事项通知如下:
我校全日制 2021 级本科生,且同时符合下述条件:
1、2021 级在籍在校且当年招生录取入学(含保留入学资格)的学生。
2、无纪律处分记录的学生。
3、本专业教学计划中一年级秋、春学期的必修课和限选课平均学分绩点达 2.0 及以上的学生(以不得少于 35 学分的课程进行计算,所学学分大于 35 学分的,以高成绩的课程进行计算)。
4、满足转入学院增加的报名条件的学生(具体见附件)。
有下列情况之一者,不允许转专业:
1、艺术类与非艺术类之间的专业不能互报。
2、外国语中学推荐保送录取的学生,不能报名转入非外语类专业。
3、招生录取在大类的学生,不能报名转入该大类包含的专业【注:通过综合测评等方式直接录进大类中的专业(专业小类)的学生可申请报除该专业(该小类包含专业)外的其他专业,具体情况以教务处审核结果为准】。
4、以特殊招生形式录取的学生,国家有相关规定或者录取前与学校有明确约定的,不得转专业。
中国人民大学
转专业的条件 :
(一)在校全日制学习的本科一、二年级学生。提前录取专业学生、国防生等属特殊类型招生的学生不得转专业。
(二)确有专长,更适合在其它专业学习,或者因身体及其它原因(隐瞒既往病史入学者除外)不能适应现专业学习。因身体原因需要转专业者,需要提交校医院或者学校指定医院的诊断证明。
(三)已修公共课的成绩应在“B”以上,专业课成绩在“C”以上。
(四)在校期间未受过任何纪律处分。
学生转专业应当符合上述各项条件,同时符合拟转入学院(系)当年公布的接收条件。
中国民航大学
(由上往下滑)




河南财经政法大学
一、转专业对象
我校2021级普通本专科有学籍在校学生(高水平运动员、专升本学生、预科生、定向生除外)。
二、转专业条件
(一)申请转专业条件
思想品德优良、对其他专业有兴趣和专长,且身心条件符合转入专业要求的,可以申请转专业。
(二)不得申请转专业的情形
有下列情形之一的,不得申请转专业:
1.以特殊招生形式录取的学生,国家有相关规定或者录取前与学校有明确约定不能转专业的;
2.高水平运动员、艺术类申请转入普通专业的;
3.通过普通“专升本”考试升入本科的;
4.受到纪律处分未解除的;
5.申请二次转专业的;
6.低录取批次转入高录取批次学习的;
7.专业分流后,申请转入同一大类其他专业的;
8.无其他正当理由的。
兰州交通大学
(由上往下滑)







广东高校转专业政策
中山大学
(由上往下滑)


珠海科技学院
各教学单位每年一月份上报可接收学生专业、拟接收人数、接收条件及建议考试科目等,由教务处统一公布。申请转专业的学生每年三月初报名,具体报名时间和方式请届时留意最新下发的转专业通知,学生必须在规定时间内申请转专业。
转专业的报名条件如下:
1.申请转专业的学生应具有良好的思想道德品质,学习态度端正,遵守《高等学校学生行为准则》和学校的规章制度。
2.经我校录取已取得普通本科注册学籍的一年级学生。
3.身体条件符合拟转入专业招生的要求。
4.对拟转入专业有一定的兴趣和专长。
有下列情形之一者,原则上不得申请转专业:
(1)招生时已有明确规定不能转专业的学生,含定向生、艺术类、体育类等专业学生;
(2)招生时有特殊要求的提前批次录取学生;
(3)学分已修满原专业教学计划规定总学分三分之二及以上的学生;
(4)休学或保留学籍的学生;
(5)其他有失公平、公正、公开原则的。
信息来源:掌上珠科
深圳大学
一、申请转专业学生应符合下列基本条件:
(一)思想品德操行合格,遵纪守法,身体条件符合拟转入专业要求;
(二)对所申请转入的院系或专业有兴趣和志向;
(三)本学期未办理休学、保留学籍和保留入学资格手续的;
(四)无转专业记录的。
二、 按大类招生录取,当学期已进行本科大类招生专业分流的学生,原则上该学期不得申请转入本院(部)内同一大类的其他专业。
三、 学生只能申请与本人同一年级的相应专业。为避免与国家现行的招生政策冲突,上一年未招生的专业暂不接受学生转入。
四、 根据国家招生相关规定,申请转专业应当符合下列要求:
(一)按体育类、艺术类等单独术科考试录取的学生,不得跨类转专业;
(二)普通文理类录取的学生,不得转入有单独术科考试的专业;
(三)按定向招生计划录取的学生,在学期间按录取专业学习,不得转专业;
(四)同一年度本科第二批次录取的学生,不得转入第一批次录取的专业(招生专业的具体批次见当年招生指南);
(五)按照其他招生规定不能转专业的学生,在校学习期间不得申请转专业。根据招生政策明确规定,2019级和2020级外语保送生,以及2020级、2021级护理学专业不允许申请转专业。
五、卓越班按照成建制班级管理,学院(部)应根据各专业实际情况确定学生报名基本条件及接收名额,原则上学生申请转入卓越班的时间为入校的第一学年,专业能力笔试科目与其他普通专业保持一致,专业能力面试由学院(部)根据卓越班特点制定相应细则。
六、 每位学生只能选择申请转入一个专业。
七、 申请转专业的学生务必对申请转入的院系、专业有详细的了解,尽可能避免转专业过程中的盲目性。经学校批准转专业的学生,不得再申请转回原专业就读。
八、 在转专业工作实施过程中,学生仍须按原选课计划完成本学期的学习任务并参加期末考试。
九、 经学校批准成功转入新专业(学院)学习的学生,预选下学期课程就按新专业要求进行,学费按新专业的学费标准收取。
华南理工大学
新生入学阶段有以下两种情况之一的可办理转专业: 情况一:对于入学后需加试的学生,如加试不通过可参照当年各专业在学生生源地录取分数线及学生高考志愿,按照高分转低分的原则,转入新专业。 情况二:学校各类联合班、创新班、卓越班、全英班及实验班等教学改革班,在入学初会举行选拔考试对通过选拔的学生进行择优录取,转入新专业。
大二学年初的转专业政策也称为“优选转专业”:
这个政策在基于鼓励学生个性发展下,进一步调动学生学习积极性与主动性,同时对学生的成绩排名有一定的要求。每年6月教务处公布各学院《学院接收自主转专业学生工作方案》通过公平、公正、公开的方式,进行择优录取。该方案对拟接收人数、转入条件、考核方式与程序等进行详细的说明。
大三学年初的转专业政策:
部分学院会开设“混合人才培养计划”,该学院同样会在全校范围发布宣传不同于优选转专业混合人才培养计划对原专业进行了限定,同时,开设该计划的学院也相较少。符合条件且有意向的学生可以提出申请,过选拔后即可转专业成功。
帮转扶专业:
在每学年第一学期,学生填写“华南理工大学本科学生转专业申请表(帮扶)”,并根据申请理由准备好相关支撑材料,转出学院认真审核,学生申请材料的真实性,若同意即可转专业。
广州城市理工学院
转专业指学校允许学生从原录取专业转入另一专业学习。学生转专业后,学籍转至新专业所在二级学院管理,并按新专业培养计划进行课程修读、毕业审核。
学生一般应当在被录取的学校和专业完成学业,但有下列情形之一,允许转专业:
(一)学生入学后发现某种疾病或生理缺陷,经学校指定的医疗单位检查证明,不能在原专业学习,但尚能在本校别的专业学习;
(二)经学校认可,学生确有某种特殊困难或非本人原因,不转专业则无法继续学习;
(三)在学习期间对其他专业有兴趣或专长;
(四)学校根据社会对人才需求情况的发展变化,需要适当调整专业的,允许在读学生转到其他相关专业就读;
(五)学生退伍后,不受专业门槛、成绩、学科限制,优先转入我校其他专业;
(六)根据学校其它规定,允许部分学生转专业。
凡符合条件的学生,可在每学年第二学期开学后两周内向本人所在二级学院提出申请,经所在二级学院负责人批准后,送转入二级学院负责选拔。第三周为试读期,试读期内,允许已通过选拔的学生返回原专业继续就读。试读期结束后,由转入学院确定转专业学生名单,报教务处审核,校领导审批后,公示5个工作日。公示无异议后由教务处公布转专业学生名单,名单一经公布,不再接受学生转回原专业之申请。
广东财经大学
除规定不予转专业的情况外,一般不限制学生转出,但转入有条件。 专业二次选择分为普通类、艺术类、中外联合培养项目班类专业三种类型。只能在各类别专业内互转。普通类是指经济学、管理学、法学、文学、理学和工学学科门类专业;艺术类是指术科统考科目一致的艺术类专业;中外联合培养项目班类是指与国外高校联合授予学位的专业。
学生申请普通类、艺术类专业二次选择在其二年级第一学期进行;学生申请中外联合培养项目班类专业二次选择在其一年级第二学期进行。
2022年,学校为增加学生专业选择的机会,调整了转专业的报名条件。 其中,课程成绩累计平均学分绩点的排名在本学院同年级同专业前40%的学生可填报有专业二次选择计划的专业;课程成绩累计平均学分绩点的排名在本学院同年级同专业后60%的学生可申请调整到该年级广东省相应院校专业组的调剂专业。
课程成绩累计平均学分绩点的排名在本学院同年级同专业前40%的学生遴选规则: 1.转入人数:每个专业转入人数不超过该专业本年级调整前实际在读人数的30%;2.录取原则:根据志愿、校区类别、累计平均学分绩点等条件进行录取。
课程成绩累计平均学分绩点的排名在本学院同年级同专业后60%的学生遴选规则: 1.转入人数:每个专业转入人数不超过该专业本年级调整前实际在读人数的10%;2.录取原则:可申请调整到该年级广东省相应院校专业组的调剂专业;按志愿优先原则,根据累计平均学分绩点从高到低择优录取。
转入人数: 在外方高校确认各专业可接受人数的前提下,每个专业转入人数不超过该专业本年级调整前实际在读人数的10%。
转出人数: 每个专业转出人数不超过该专业本年级调整前实际在读人数的10%。
录取原则: 按志愿优先原则,根据累计平均学分绩点从高到低择优录取。
学生转入新专业后按新专业的培养方案修读课程。转入新专业后的第一学期,应按照新专业培养方案完成原专业已修读课程的学分认定及成绩转换。
转专业名单一经公布,获准转专业学生不得转回原专业。
暨南大学
转专业需具备以下条件:
1.暨南大学全日制本科在校学生;
2.已取得学籍,在校时间满一学期且未超过两学年;
3.已按当前就读专业的人才培养方案的进度修读所有规定的必修课程,并按规定进度取得了所有通识教育必修课程的学分。
有下列情况之一者,不允许转专业:
1.正在休学的。
2.招生时已有明确规定不能转专业的,含定向、艺术、体育等类学生。
3.受学校处分且处分尚未解除的。
4.在校期间已转过一次专业的。
5.身体条件不符合转入专业要求的。
6.其他不符合转专业要求及规定条件的。
东莞理工学院
下列情形之一不得转专业:
1.新生入学未满一学期;
2.已转过一次专业;
3.有违纪行为;
4.招生时有明确规定不能转专业;
5.特殊录取类型申请转到统招专业;
6.休学、保留学籍状况不正常;
7.超出教学条件承受限度,未获转入院(系)批准;
8.其他规定不能转专业的情形。
受理转专业的时间和允许申请转专业的情形:
1.每学年第一学期末,受理一年级学生申请转专业,同时受理二年级学生在本院(系)内相近专业之间转专业;
2.每学年第二学期末,受理学生申请留级到新生所在年级并转专业,同时受理一年级学生在本院(系)内相近专业之间转专业;
3.学校统一公布受理转专业申请的具体时间,符合条件的学生只能选择一个专业作为转入专业。
华南师范大学

小车汇总了华南师范大学2022年各个校区详细的转专业方案,供大家参考:
(由上往下滑)
01
石牌校区

外国语言文化学院接收计划:

考核方式:
(1)英语类专业:笔试占比50%,考核总分:100;面试占比50%,考核总分:100。
(2)日俄专业:面试,占比100%,考核总分:100。
考核内容:(一)英语(师范)、英语(非师)和翻译专业:
1、考核方式及占比
(1)考核分两个阶段,第一阶段进行笔试考核,按笔试成绩以1:1.5的比例确定进入第二阶段的考核人选;第二阶段进行综合面试,结合个人简历进行综合评分。
(2)在笔试和面试成绩均合格的基础上,按总成绩(笔试50%+综合面试50%)从高分到低分录取,录满名额为止。
2、考核内容
(1)笔试:听力、语法、阅读等(具体以试卷内容为准),共100 分。
(2)综合面试:口语和综合素质(含个人简历),共100 分。
(二)日语和俄语专业:
1、考核方式及占比
综合面试(100%),按成绩从高分到低分排名,由面试小组结合简历进行择优录取。
2、考核内容
综合面试(含个人简历),共100 分。
特殊情况说明:
(一)信息发布渠道:转专业的一切信息,都在外文学院网页上发布(网址:sfs.scnu.edu.cn)。
(二)报名材料有:申请表、成绩单(有红章的)、个人简历(外文网页上可*载下**)各一份,并按序装订成册(以免散落)。
哲学与社会发展学院接收计划:

考核方式:面试,占比100%。
考核内容:综合知识50%,背景知识50%。
历史文化学院接收计划:

考核方式:面试,占比100%。
考核内容:历史专业基础知识50%,综合素质表现50%。
教育科学学院接收计划:

考核方式:面试,占比100%。
考核内容:专业基础知识,综合素质表现。
特殊情况说明:《华南师范大学普通高等学校招生章程》规定:通过广东省公费定向培养粤东西北中小学教师试点计划录取进入我校的定向培养考生入学后不得转学及转专业。
美术学院接收计划:

考核方式:
(1)考核总分:100,及格分数要求:60。
(2)如需参加转专业考核,则考核占比:60%,转专业前专业课平均成绩占比:40%。
(3)如不需参加转专业考核,则转专业前专业课平均分占比100%。
考核内容:
(1)美术学(师范):基础素描。
(2)产品设计:产品手绘。
(3)视觉传达设计:构成基础。
(4)环境设计:专业制图。
(5)数字媒体艺术:无,申报人数多于接收人数时,按原专业专业课平均分排名录取。
计算机学院接收计划:

考核方式:笔试,占比60%;面试,占比40%。
考核内容:计算机学科基础素养与培养综合潜质测评,包括笔试和面试。
1、笔试
内容:计算机科学与技术(师范)、计算机科学与技术、网络工程等专业均需考核申请转专业学生的计算机基础知识和程序设计基本能力,试题全为客观题,共100 分。
(1)对申请转入2020 级学生,需考核离散数学、面向对象编程、数据结构等专业知识。
考核内容:
I.《离散数学》主要考察数理逻辑、集合论、图论、代数系统的基础知识;
II.《面向对象程序设计》主要考察C++语言程序设计;
III.《数据结构》。
参考书目[①、②③④三选一、⑤⑥二选一]:
①屈婉玲等编著.《离散数学(第2 版)》,高等教育出版社.
②谭浩强编著.《C++程序设计(第3 版)》,清华大学出版社.
③郑莉,董渊,何江舟编著.《C++语言程序设计(第4 版)》,清华大学出版社.
④翁慧玉,俞勇编著.《C++程序设计--思想与方法》幕课版(第3 版),人民邮电出版社.
⑤殷人昆主编.《数据结构》(面向对象方法与C++语言描述)(第2 版),清华大学出版社.
⑥王红梅等编著.《数据结构(C++版)(第2 版)》,清华大学出版社.
(2)对申请转入2021 级的学生,需考核离散数学和程序设计的基础知识。
考核内容:
I.《离散数学》主要考察数理逻辑、集合论的基础知识;
II.《C 语言程序设计》;
III.计算机基础知识。
参考书目[①、②③二选一]:
①屈婉玲等编著.《离散数学(第2 版)》,高等教育出版社.
②李含光,郑关胜编著.《C 语言程序设计教程》,清华大学出版社.
③翁慧玉,俞勇编著.《C++程序设计--思想与方法》幕课版(第3 版),人民邮电出版社.
(3)对申请转入2022 级学生,主要考察学生计算机基础以及对于计算机类专业的兴趣。考核时,只进行面试考核,且以面试成绩作为考核的总成绩。面试主要内容是计算思维和计算机基础知识。
2、面试
主要考核学生专业素养、表达能力及综合素质,共100 分。
特殊情况说明:没有学习程序设计类课程的学生,经考核,程序设计能力不过关者;或者是大学期间没有修读过“高等数学”课程,或是所修“高等数学”课程成绩不佳的学生,需要降级学习。
数学科学学院接收计划:

考核方式:笔试,占比80%;面试,占比20%。
考核内容:
(1)笔试:数学分析(一),解析几何,共计100 分。
(2)面试:综合素质(50分)、专业知识(50分),共计100 分。
注:通过学院资格审核可进入考核的学生名单将在数学科学学院主页“最新通知”栏目公布,请报名学生特别关注。
特殊情况说明
(一)转专业获批以后一概不得放弃,建议学生与家长协商后谨慎填报转入专业。
(二)第一轮申请转入本院专业不获批的学生不得在第二轮转专业中再次选择本院专业。
生命科学学院接收计划:

考核方式:
(1)考核方式及占比:由学院转专业工作小组对报名学生的情况进行初审,并选拔一定数量的学生进行面试。
面试时,由学院转专业工作小组成员对每位学生的面试表现进行考查,经讨论后采用匿名方式独立打分,以平均分作为该生的考核成绩。然后根据考核成绩排名,按照由高到低的顺序择优录取。
(2)考核时间及地点:具体考核时间、地点及参加面试的学生名单将在学院主页(网址:http://life.scnu.edu.cn/)公布,请报名学生特别关注。考核时间或地点如有变动,以临时电话通知为准。
考核内容:学业情况、专业兴趣、个人特长、职业规划、思维方式和表达能力等。
特殊情况说明:按《华南师范大学全日制本科生转专业实施办法(2017 年修订)》(华师〔2017〕183 号)文件规定。
地理科学学院接收计划:

考核方式:笔试,占比40%;面试,占比60%。
考核内容:
1、笔试:
(1)地理学的基本概念和基本知识;
(2)对转入专业相关情况的了解及专业学习规划。
2、面试:
(1)地理相关专业知识;
(2)对地理学科的认识和对拟转入专业的了解;
(3)学习能力及心理素质综合考察。
提醒:学生前来面试,请自行带上简历。
备注:凡考核总分高于60 分的,获得转专业候选资格。
特殊情况说明:如因疫情等原因无法组织现场考核(笔试和面试)的,对“考核方式及占比”调整为:网络面试100% (含专业知识考核,相当于原笔试内容)。
教育信息技术学院接收计划:

考核方式:笔试占比50%;面试占比50%。
考核内容:
(1)笔试:专业的基础知识(50分)和综合应用技能(50分),共100分。
(2)面试:综合素质50分、专业知识50分,共100分。其中,对于教育技术学(师范)专业,还注重考查学生的师范素养。
特殊情况说明:
如因疫情等原因无法组织现场考核(笔试和面试)时,对“考核方式及占比”调整为:
(1)新闻学、传播学:传媒类作品设计集(文字或视频或音频任意组合)占50%,网络面试占50%。
(2)教育技术学(师范)、教育技术学:网络面试100% (含专业知识考核,相当于原笔试内容)。
心理学院接收计划:

考核方式:面试(总分100分)。
学院根据报名学生情况进行初审,符合条件的学生进入面试。
面试时由每位面试教师按照百分制独立打分,再加总求平均数,以平均分作为该生的面试成绩,按照平均分排名,由高到低择优录取。
考核内容:
(1)心理学(师范)专业:学生综合素质与师范素养(50分),心理学基础知识(50分)。
(2)应用心理学专业:学生综合素质(50分),心理学基础知识(50分)。
马克思主义学院接收计划:

考核方式:面试,占比100%。
考核内容:综合知识50%,背景知识50%。
02
大学城校区

文学院接收计划:

考核方式:笔试占比50%,面试占比50%。
考核内容:
(1)笔试内容:文学作品赏析,共100 分。
(2)面试内容:综合素质(50分)、专业知识(50分),共100分。
经济与管理学院接收计划:

考核方式:笔试成绩占40%,面试成绩占60%。
考核内容:笔试考核学科基础知识,面试考核专业素养、表达能力及综合素质。
特殊情况说明:理论经济学拔尖人才培养基地班采取“自主申请+综合面试”方式考核遴选,考核详情另行通知。
音乐学院接收计划:

考核方式:采用面试的方式,学院将组织各专业教师对申请转专业的学生进行集中面试,时间地点待定。
考核内容:
(1)音乐表演转入音乐学(师范)专业的学生,考核内容由钢琴、声乐(或器乐)演唱演奏、综合素质面试等三项构成,学生也可根据个人能力选择加试。按钢琴40%、声乐40%、综合素质面试15%、加试5%的比例进行统分。
(2)音乐学转入音乐表演专业的学生需演唱(演奏)主修专业的曲目两首;或创作作品的原稿。成绩按专业85%,综合素质面试15%的比例进行统分。
注:1、在加试项目中,只进行声乐演唱或器乐演奏的能力测试,学生所加试的内容不得与其它考试项目重复
2、本院转专业工作均在第一轮确定,不组织第二轮转专业工作。
特殊情况说明:原则上不接受舞蹈学专业学生转到音乐学或音乐表演。如因身体原因需要转的,要接受降级修读的要求。
旅游管理学院接收计划:

考核方式:面试,占比70%;其他(具体为申请书),占比30%。
考核内容:暂无。
法学院接收计划:

考核方式:笔试,占比50%;面试,占比50%。笔试(总分50分)不低于30 分,面试(总分50分)不低于30 分。按笔试和面试总成绩排名录取。
考核内容:(1)法律常识;(2)案例分析;(3)热点事件评析。
政治与公共管理学院接收计划:

考核方式:面试,占比100%。
考核内容:综合素质表现,包括专业兴趣、专业学习潜力、专业学习基础等。
特殊情况说明:
(一)凡是必修学分的认定,必须课程内容相同或相近、学分相同或大于新专业的学分(如该课程在原专业的学分大于新专业,则只能按照新专业学分予以认定)。
(二)学生申请转专业获批公示后一概不得放弃。
物理与电信工程学院接收计划:

考核方式:
(1)笔试,占比25%;面试,占比50%;其他,具体为大学绩点折算成绩,占比25%。
(2)符合条件的申请者按规定时间提交申请,经学院初审后,根据转入人数情况确定现场考核审查。
(3)现场考核审查时,必须提供在校成绩单(学校教务系统打印件)和大学绩点专业排名证明(需说明专业总人数以及本人排名情况,学院教务员签字并加盖学院公章)。
(4)录取规则:根据考核情况,综合大学绩点折算成绩、笔试成绩、面试成绩多少排序,择优录取,额满为止。面试考核成绩或者综合成绩低于60分均不予录取。
考核内容:专业基础知识、综合素质表现
(1)笔试内容:物理相关专业基础知识等(具体以试卷内容为准)。
(2)面试内容:自我介绍、专业认知、综合素质表现。
特殊情况说明:转专业获批以后一概不得放弃,建议学生与家长协商后谨慎填报转入专业。
化学学院接收计划:

考核方式:面试,占比100%。
考核内容:暂无。
信息光电子科技学院接收计划:

考核方式:面试占比70%,实验占比30%。
实验技能考核及面试均达到60分以上者,按总成绩从高分到低分排名,如出现同分情况,高考分数高者优先。
考核内容:
(1)实验技能考核:物理学和光学的基本实验操作和基本仪器使用,共100分。
(2)面试:专业知识、转专业原因、对拟转入专业的认识、学习发展规划、综合素质考察等,共100分。
(3)考核时间及地点:具体考试时间、考核地点、通过资格审核学生名单将在学院主页http://ioe.scnu.edu.cn/公布,请报名学生特别关注。
环境学院接收计划:

考核方式:面试,占比100%。
考核内容:暂无。
03
南海校区

软件学院接收计划:

考核方式:笔试占比50%,面试占比50%。
考核内容:
1、笔试考核内容:
(1)对于拟转入2019级和2020级学生,考核内容:①面向对象程序设计,主要考察C++语言程序设计;②数据结构。试题全部为客观题。
参考教材:
郑莉等编著.《C++语言程序设计(第4版)》,清华大学出版社
王红梅等编著.《数据结构(C++版)(第2版)》,清华大学出版社
(2)对于拟转入2021级的学生,考核内容:C语言程序设计/Python程序设计(2选1),主要内容包括:运算符、表达式、顺序、分支与循环等控制结构、数组、函数等内容;计算机基础知识。试题全部为客观题。
参考教材:
李含光等编著.《C语言程序设计教程》(第1-5章内容),清华大学出版社
罗伯特•塞奇威克(RobertSedgewick)等著,《程序设计导论:Python语言实践》,机械工业出版社
(3)对于拟转入2022级的学生:无需进行笔试,只需要进行面试考核,且以面试成绩作为考核的总成绩。面试主要内容是计算思维和计算机基础知识。
城市文化学院接收计划:

考核方式:面试,占比100%。
考核内容:
1.对文化产业管理/网络与新媒体专业的理解及专业兴趣(40分)
2.德智体美等方面的综合素质(30分)
3.原专业的学习情况及表现(10分)
4.学习规划以及个人专业发展目标(10分)
5.思维方式和表达能力(10分)
国际商学院接收计划:

考核方式:笔试占比30%,面试占比70%。
考核内容:
(1)结构化面试内容(70%)
①陈述转专业的原因;
②考核对财务管理专业的了解情况;
③介绍转入新专业后的学习发展规划;
④综合素质考察。
(2)笔试试题为开放性问题,主要考察学生的专业素养和潜质。(30%)
特殊情况说明:
(一)根据《广东省教育厅、广东省招生委员会关于2018年深入推进普通高等学校考试招生改革的通知》(粤教考函〔2017〕5号)相关规定,2018年起金融学专业不允许学生转专业。
(二)根据华南师范大学2021年夏季高考招生章程中第五章第三十条,金融学(中外合作办学)、人工智能(中外合作办学)、软件工程(中外合作办学)、信息管理与信息系统(中外合作办学)等中外合作办学专业及财务管理、金融工程、电子商务、法语、网络与新媒体、软件工程等中外联合培养专业单独安排招生专业组,学生入学后如需申请转专业,只限在本招生专业组的各专业间进行。
人工智能学院接收计划:

考核方式:笔试占60%,面试占40%。
考核内容:
1、笔试
(1)对申请转入2021级的学生,需考核离散数学和程序设计的基础知识,共100分。
考核内容:
I.《离散数学》主要考察数理逻辑、集合论的基础知识;
II.《C语言程序设计》;
III.计算机基础知识。
参考书目[①、②③二选一]:
①屈婉玲等编著.《离散数学(第2版)》,高等教育出版社.
②李含光,郑关胜编著.《C语言程序设计教程》,清华大学出版社.
③翁慧玉,俞勇编著.《C++程序设计--思想与方法》幕课版(第3版),人民邮电出版社.
(2)对申请转入2022级学生,主要考察学生计算机基础以及对于计算机类专业的兴趣。考核时,只进行面试考核,且以面试成绩作为考核的总成绩。面试主要内容是计算思维和计算机基础知识。
2、面试
主要考核学生专业素养、表达能力及综合素质,共100分。
特殊情况说明:没有学习程序设计类课程的学生,经考核,程序设计能力不过关者;或者是大学期间没有修读过“高等数学”课程,或是所修“高等数学”课程成绩不佳的学生,需要降级学习。
电子与信息工程学院接收计划:

考核方式:
(1)笔试占比25%,面试占比50%,大学绩点折算成绩占比25%。
(2)符合条件的申请者按规定时间提交申请,经学院初审后,根据转入人数情况确定现场考核审查。
(3)现场考核审查时,必须提供在校成绩单(学校教务系统打印件)和大学绩点专业排名证明(需说明专业总人数以及本人排名情况,学院教务员签字并加盖学院公章)。
(4)录取规则:根据考核情况,综合大学绩点折算成绩、笔试成绩、面试成绩多少排序,择优录取,额满为止。面试考核成绩或者综合成绩低于60分均不予录取。
考核内容:专业基础知识、综合素质表现。
(1)笔试内容:物理、程序设计C语言相关专业基础知识等(具体以试卷内容为准)。
(2)面试内容:自我介绍、专业认知、综合素质表现。
特殊情况说明:转专业获批以后一概不得放弃,建议学生与家长协商后谨慎填报转入专业。
阿伯丁数据科学与人工智能学院接收计划:

考核方式:
期末考试成绩占比80%,学生转专业申请材料占比20%。
按总成绩从高分到低分排名,如出现同分情况,期末考试成绩GPA高分者优先。
考核内容:
由阿伯丁数据科学与人工智能学院和英国阿伯丁大学组成的转专业工作小组共同面试,考核内容如下:
①考察学生德智体美等方面的综合素质;
②考察学生对所想转入专业的兴趣与学习潜力;
③考察学生对所想转入专业的学习规划及个人专业发展目标;
④考察学生对所想转入专业基础知识的掌握程度。
所有报名学生均在第二轮进行统一考核。
特殊情况说明:
(一)根据华南师范大学2021年招生章程第三十条,人工智能(中外合作办学)、软件工程(中外合作办学)、信息管理与信息系统(中外合作办学)等中外合作办学专业单独安排招生专业组,学生入学后如需申请转专业,只限在本招生专业组的各专业间进行。
(二)根据华南师范大学2021年招生章程第三十五条,人工智能(中外合作办学)、软件工程(中外合作办学)、信息管理与信息系统(中外合作办学)学费70000元/生・学年。
国际联合学院经济与管理学院接收计划:

考核方式:笔试占40%,面试占60%。
考核内容:暂无。
特殊情况说明:
1、根据粤教考函[2018]73号文件通知,单独编设院校代码招生专业录取的考生,入学后不得转入非单独编设院校代码招生专业。即2020级中外联合培养专业的学生入学后,不允许转入普通专业,但可以申请转入使用独立代码(77574)招生的其他中外联合培养专业,或2021年统一代码招生的联合培养专业组。
根据华南师范大学2021年夏季高考招生章程中第五章第三十条,金融学(中外合作办学)、人工智能(中外合作办学)、软件工程(中外合作办学)、信息管理与信息系统(中外合作办学)等中外合作办学专业及财务管理、金融工程、电子商务、法语、网络与新媒体、软件工程等中外联合培养专业单独安排招生专业组,学生入学后如需申请转专业,只限在本招生专业组中非转入专业的其他专业间进行。
2、其他特殊情况/要求说明。
收费说明:
(1)2020级中外联合培养专业收费标准转入2020级金融工程(中英联合培养)、电子商务(中澳联合培养)专业,在国内学习期间,学生需缴纳专业学费6060元/生·学年,另需缴纳中外联合培养专业培训费18000元/生·学年。
(2)2021级中外联合培养专业收费标准
转入2021级金融工程(中外联合培养)、电子商务(中外联合培养)专业,在国内学习期间,学生需缴纳专业学费6060元/生·学年,另需缴纳中外联合培养专业培训费18000元/生·学年。
软件学院接收计划:

考核方式:笔试占比50%,面试占比50%。
考核内容:
1、笔试考核内容:
(1)对于拟转入2019级学生:
考核内容:
①面向对象程序设计,主要考察C++语言程序设计;
②数据结构。试题全部为客观题。
参考教材:
①郑莉等编著.《C++语言程序设计(第4版)》,清华大学出版社
②王红梅等编著.《数据结构(C++版)(第2版)》,清华大学出版社
(2)对于拟转入2020级和2021级的学生:
考核内容:
①C语言程序设计/Python程序设计(2选1),主要内容包括:运算符、表达式、顺序、分支与循环等控制结构、数组、函数等内容;
②计算机基础知识。试题全部为客观题。
参考教材:
①李含光等编著.《C语言程序设计教程》(第1-5章内容),清华大学出版社。
②罗伯特•塞奇威克(RobertSedgewick)等著,《程序设计导论:Python语言实践》,机械工业出版社。
(3)对于拟转入2020级和2021级软件工程(中英本科双学士学位项目)的学生:
笔试内容参考(2)以外,面试需要额外考察英语口语。
(4)对于拟转入2022级的学生:
无需进行笔试,只需要进行面试考核,且以面试成绩作为考核的总成绩。面试主要内容是计算思维和计算机基础知识。
2、面试考核内容:
①考察学生德智体美等方面的综合素质;
②考察学生对软件工程专业的兴趣与学习潜力;
③考察学生对软件工程专业的学习规划及个人专业发展目标;
④考察学生对软件工程专业及基础知识的掌握程度;
⑤考察学生的英语口语水平(仅限于转入2019级软件工程(中英本科双学士学位项目)的学生)。
特殊情况说明:
(一)根据粤教考函[2018]73号文件通知,单独编设院校代码招生专业录取的考生,入学后不得转入非单独编设院校代码招生专业。即2020级中外联合培养专业的学生入学后,不允许转入普通专业,但可以申请转入使用独立代码(77574)招生的其他中外联合培养专业。
根据华南师范大学2021年夏季高考招生章程中第五章第三十条,金融学(中外合作办学)、人工智能(中外合作办学)、软件工程(中外合作办学)、信息管理与信息系统(中外合作办学)等中外合作办学专业及财务管理、金融工程、电子商务、法语、网络与新媒体、软件工程等中外联合培养专业单独安排招生专业组,学生入学后如需申请转专业,只限在本招生专业组的各专业间进行。
(二)其他情况
(1)2019级中英联合培养专业收费标准
转入2019级软件工程(中英联合培养)专业,在国内学习期间,学生需缴纳软件工程(中英联合培养)专业基本学费8000元/生··学年,另需缴纳中外联合培养模块课程费用5800元/生··学年。
(2)2020级中英联合培养专业收费标准
转入2020级软件工程(中英联合培养)专业,在国内学习期间,学生需缴纳软件工程(中英联合培养)专业基本学费8000元/生··学年,另需缴纳中外联合培养专业培训费18000元/生·学年
(3)2021级中外联合培养专业收费标准
转入2021级软件工程(中外联合培养)专业,在国内学习期间,学生需缴纳软件工程(中外联合培养)专业基本学费8000元/生··学年,另需缴纳中外联合培养专业培训费18000元/生·学年。
城市文化学院接收计划:

考核方式:面试占比100%。
考核内容:
1.对文化产业管理/网络与新媒体专业的理解及专业兴趣(40分)
2.德智体美等方面的综合素质(30分)
3.原专业的学习情况及表现(10分)
4.学习规划以及个人专业发展目标(10分)
5.思维方式和表达能力(10分)
特殊情况说明:
(一)根据华南师范大学2021年夏季高考招生章程中第五章第三十条,金融学(中外合作办学)、人工智能(中外合作办学)、软件工程(中外合作办学)、信息管理与信息系统(中外合作办学)等中外合作办学专业及财务管理、金融工程、电子商务、法语、网络与新媒体、软件工程等中外联合培养专业单独安排招生专业组,学生入学后如需申请转专业,只限在本招生专业组的各专业间进行。
(二)转入2021级网络与新媒体(中外联合培养)专业,在国内学习期间,学生需缴纳专业学费6060元/生·学年,另需缴纳中外联合培养专业培训费18000元/生·学年。
国际商学院接收计划:

考核方式:
财务管理(中美联合培养):笔试占比30%,面试占比70%。
财务管理(中澳联合培养):笔试占比30%,面试占比70%。
财务管理(中外联合培养):笔试占比30%,面试占比70%。
法语(中法联合培养):面试占比100%。
法语(中外联合培养):面试占比100%。
考核内容:
1、财务管理(中美联合培养)、财务管理(中澳联合培养)、财务管理(中外联合培养)
(1)结构化面试内容。(70%)
①陈述转专业的原因;
②考核对财务管理专业的了解情况;
③介绍转入新专业后的学习发展规划;
④综合素质考察。
(2)笔试试题为开放性问题,主要考察学生的专业素养和潜质。(30%)
2、法语(中法联合培养)、法语(中外联合培养)
考察拟转入学生的综合素养、专业特长、学习动机、职业规划、语言能力等。
其中语言能力包括已具备的英(法)语水平及文化知识。学生可提供已具备的相关外语考试证书作为参考。
特殊情况说明:
(一)根据粤教考函[2018]73号文件通知,单独编设院校代码招生专业录取的考生,入学后不得转入非单独编设院校代码招生专业。
根据华南师范大学2021年夏季高考招生章程中第五章第三十条,金融学(中外合作办学)、人工智能(中外合作办学)、软件工程(中外合作办学)、信息管理与信息系统(中外合作办学)等中外合作办学专业及财务管理、金融工程、电子商务、法语、网络与新媒体、软件工程等中外联合培养专业单独安排招生专业组,学生入学后如需申请转专业,只限在本招生专业组的各专业间进行。
(二)其他特殊情况/要求说明。
(1)2020级中外联合培养专业收费标准
转入2020级财务管理(中澳联合培养)、财务管理(中美联合培养)专业,在国内学习期间,学生需缴纳专业学费6060元/生·学年,另需缴纳中外联合培养专业培训费18000元/生·学年;转入2020级法语(中法联合培养)专业,在国内学习期间,学生需缴纳专业学费6850元/生·学年,另需缴纳中外联合培养专业培训费18000元/生·学年。
(2)2021级中外联合培养专业收费标准
转入2021级财务管理(中外联合培养)专业,在国内学习期间,学生需缴纳专业学费6060元/生·学年,另需缴纳中外联合培养专业培训费18000元/生·学年;转入2021级法语(中外联合培养)专业,在国内学习期间,学生需缴纳专业学费6850元/生·学年,另需缴纳中外联合培养专业培训费18000元/生·学年。
04
汕尾校区

材料与新能源学院接收计划:

考核方式:笔试占比50%,面试占比50%。
考核内容:
(1)笔试内容:专业基础知识(具体以试卷内容为准)。
(2)面试内容:自我介绍、专业认知、综合素质表现。
特殊情况说明:
(一)1.按《华南师范大学全日制本科生转专业实施办法(2017年修订)》(华师〔2017〕183号)文件规定。
2.汕尾校区单独编设院校代码招生,学生入学后如需申请转专业,只限在单独编设院校代码的招生专业间进行。
(二)其他特殊情况/要求说明。
转专业获批以后一概不得放弃,建议学生与家长协商后填报转入专业。
数据科学与工程学院接收计划:

考核方式:笔试占比60%,面试占比40%。
考核内容:暂无。
特殊情况说明:汕尾校区单独编设院校代码招生,学生入学后如需申请转专业,只限在单独编设院校代码的招生专业间进行。
华南农业大学
申请转专业的学生必须为我校在籍普通全日制本科生,且符合以下基本条件:
(一)入学已满一学期;
(二)政治思想表现优良,品行端正,身体状况符合转入专业的要求;
(三)在校期间未受过警告及以上处分;
(四)在校期间未转过专业(因大类招生分流不计入转专业次数)。
下列情形之一的不允许转专业:
(一)招生时已有明确规定不能转专业的学生,含定向生、国防生、艺术类、体育类等专业学生;
(二)以特殊招生形式录取的学生,国家有相关规定或录取前与学校有明确约定的(艺术类专业录取的学生,入学后不得转入非艺术类专业);
(三)招生时有特殊要求的提前批次录取学生;
(四)特殊录取类型学生申请转到统招专业的,如第二学士学位等;
(五)实行学年制的毕业班学生,以及实行学分制且其学分已修满教学计划规定总学分的三分之二及以上的学生;
(六)处于休学和保留学籍期间的学生;
(七)在校期间已完成一次转专业的学生;
(八)国家或学校有关文件明确规定不可转专业的学生;
(九)其他有失公平、公正、公开等与上级文件规定有冲突的情形。
广东药科大学
转专业的学生必须符合下列基本条件:
(一)思想品德操行合格,遵守学校的各项规章制度,不存在未撤销的纪律处分;
(二)一、二年级在校本科生;
(三)已经修读过的必修课考试成绩全部合格;
(四)身体条件符合转入专业体检要求。
学生有下列情形之一者,不能申请转专业:
(一)以特殊招生形式录取的学生,国家有相关规定或者录取前与学校有明确约定的;
(二)在休学、保留学籍、保留入学资格期间或应予退学的;
(三)由外校转学进入我校就读的;
(四)已有一次转专业记录的;
(五)高考文科生不可转入只招收理科类学生的专业;
(六)分布在不同校区的同一专业的学生,不得互转。
广东医科大学
(由上往下滑)



南方医科大学
摘自学校《关于开展2020年本科生转专业工作的通知》:
基本选拔条件:
(1)在读2018级或2019级的本科生,入学后未转过专业(不含军训期间的专业调整)。
(2)政治表现好,思想品德操行合格,遵纪守法,勤学敬业,富有上进心。在校期间无任何违法违纪行为,未受过任何处分。
(3)现专业培养方案要求的应修课程成绩全部合格。
(4)成绩要求:
申请转入临床医学、口腔医学、医学影像学、儿科学、麻醉学、精神医学专业的,平均学分绩点排名不低于本专业年级前10%;申请转入其他专业的,学校对成绩不做限定性要求,由各学院自行设定转入标准。
平均学分绩点的计算方法见《南方医科大学全日制本专科学生学籍管理规定》,以2019学年秋季学期(含)之前全部课程考核成绩为准,不包括公共选修课。
对于按大类招生专业学生成绩的排名,如转专业报名截止前已完成专业方向分流的,按专业方向进行排名;未完成专业方向分流的,按专业大类排名。
相关限定要求:
(1)高考文科招生学生不得申请转入只招收理科考生的专业。
(2)国家政策明确规定本科学习期间不允许转专业的学生不得申请。
(3)入学体检结果需符合申请转入专业招生时对体检结果的要求。
(4)临床医学八年制、临床医学本科(卓越创新班)、生物医学工程(本硕连读培养)、基础医学(院士创新班)、中医学(名老中医传承班)暂不纳入接收专业范畴。
惠州学院
有下列情形之一者不允许转专业:
(一)申请体育类、美术类、音乐类、普通类之间互转者;
(二)招生时有明确规定不能转专业的本、专科学生,如定向生、国防生等;
(三)特殊录取类型学生申请转到统招专业的,如免试生、专插本、三二分段、五年一贯制、第二学士学位等;
(四)休学、保留学籍等学籍状况不正常者;
(五)在校期间受过纪律处分者;
(六)在校期间已转过一次专业者;
(七)在发放新生录取通知书和新生入学报到环节;
(八)其他规定不能转专业的情形。
韩山师范学院
(一)入学时按艺术类、体育类招收和培养的学生不得申请转入普通专业,也不接受其他专业学生转入就读;
(二)联合培养(具体专业见附件1)专业学生不得申请转入普通专业,也不接受其他专业学生转入就读;
(三)入学为“3+证书”本科的班级不得申请转入其他专业;
(四)入学为教师专项计划(公费定向培养粤东西北地区中小学教师计划)专业不得申请转入其他专业,也不接受其他专业转入;
(五)中外合作项目学生不得申请转入普通专业,也不接受其他专业学生转入就读;
(六)只能申请降级转入1个新专业;
(七)降级转专业原则上不组织考试,转入学院可视情况与学生面谈了解学生的基本情况。可根据申请学生的情况、学院现有的师资、设备等情况决定同意转入的人数;
(七)学生在校期间只能转专业一次,已成功转专业或降级转专业的学生不得再申请降级转专业。学生应在充分了解各专业情况的基础上,根据自己的特长、兴趣提出降级转专业申请;
(八)根据《韩山师范学院学士学位授予办法》(2020年修订)(粤韩师教〔2020〕155号)的规定,申请降级转专业的学生,为获得新专业的学士学位,需补修新专业一年级已开的学位课程。
肇庆学院
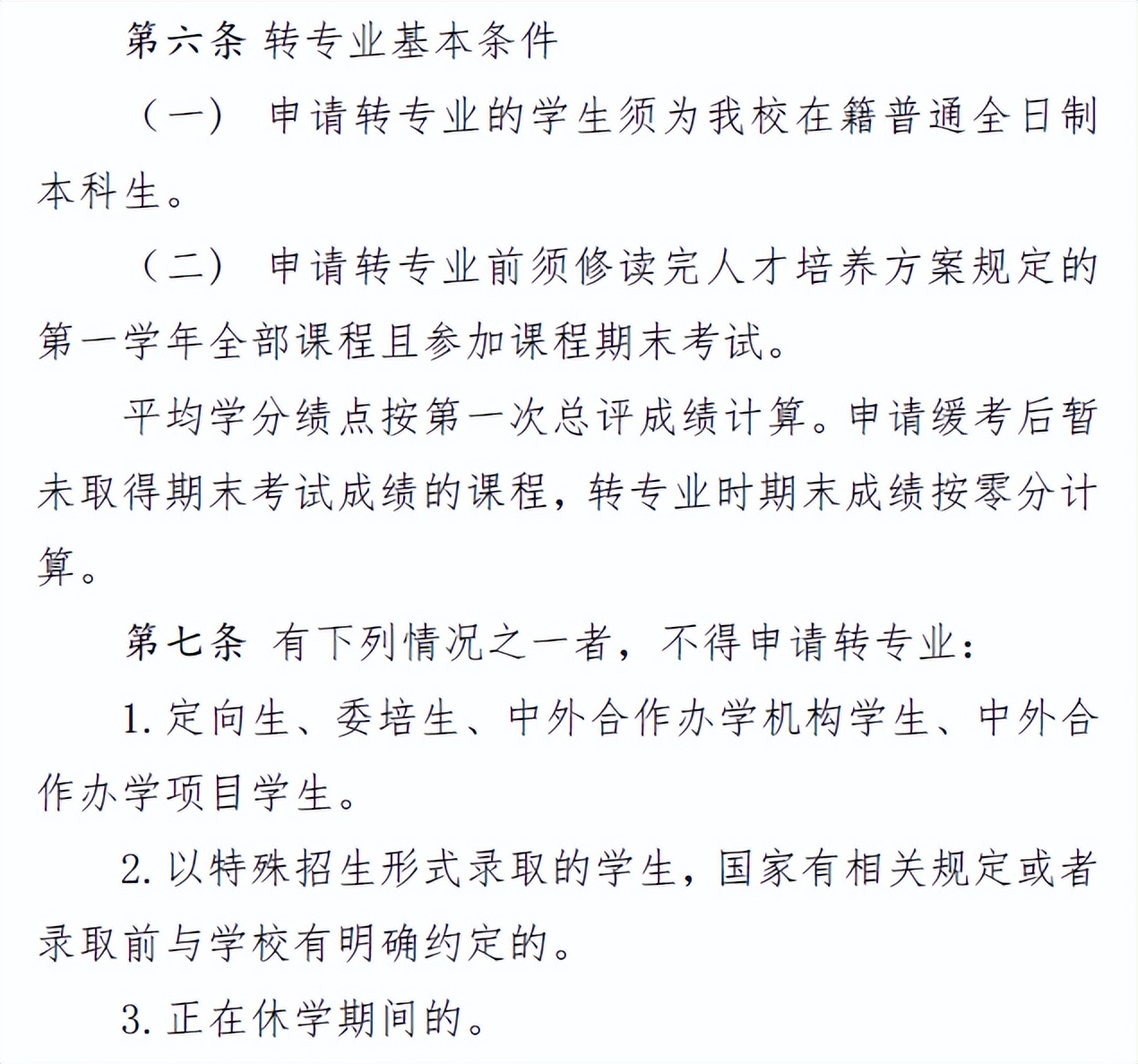
第二章 转专业要求和程序
第四条 转专业是指学生在学习期间由原专业转入另一个专业学习。学生按招生录取的专业在校学习后,可根据学校的规定提出转专业申请。转专业类别主要包括:疾病救济、大类分流、学生意愿、退役大学生复学等。
第五条 有下列情况之一者,可申请转专业:
(一)学生确有兴趣专长,转专业后更能发挥其专长者;
(二)入学后发现某种疾病或生理缺陷,经校医院指定医疗单位检查证明,无法在原专业学习,但尚能在本校其它专业学习者;
(三)经学校认定学生在原专业确有某种特殊困难,不转专业无法继续学习者;
(四)学生自主创业,在相应领域取得一定成绩者。
第六条 有下列情形之一者,不得申请转专业:
(一)入学未满一学期者(不包括入学体检复查发现有不符合招生管理规定中就读该专业的疾病或生理缺陷者);
(二)在校期间已转过专业者(不包括专业大类分流);
(三)休学、保留学籍、依据学校管理规定应予以退学或开除等学籍状况不正常者;
(四)招生时有明确规定不能转专业的学生(如艺术类、体育类等单独术科考试录取的学生,不得跨类转专业)、特殊录取类型(三二分段、免试生、专插本、五年一贯制等)的学生等;
(五)按定向招生计划录取的学生,在学期间按录取专业学习,不得转专业;
(六)申请转专业时课程考试平均学分绩点低于 2.5 者;
(七)入学后因违法、违纪受到相关部门和学校处分者;
(八)高考科类为文科的学生原则上不能转入理工类专业;
(九)上级教育行政部门规定不能转专业者。
第七条 学校对转专业的学生人数实行宏观控制。各专业最终转出、转入的学生人数原则上不超过本专业本年级在读学生总数的 8%、6%。但学生因创业休学,复学后申请转入创业期间从事行业相应专业的不受名额限制。
第八条 为避免与国家现行的招生政策相冲突,上一年未招生的专业不接受学生转入。
第九条 转专业受理程序:
(一)疾病救济
新生入学时,因学校体检复查发现有不符合招生管理规定中就读该专业的疾病或生理缺陷需要转专业的,由学校招生办负责提出初步审核意见并报教务处。
(二)大类分流
大类招生的学院应根据学校的专业分流规定制定详细的专业分流规则,专业分流结果须经过学院教学委员会审核、院内公示不少于 5 个工作日,并于学生选课前将上述专业分流结果及规则等材料报学校教务处。
(三)学生意愿申请
1.学生申请转专业的时间限于新生入学后的第一、二个春季学期,即大一、大二的第二学期进行。
2.春季学期开学初,各学院根据各专业实际情况,向教务处报送本学院转专业工作方案,明确本年度各专业、各年级接收转入学生计划、接收条件、考核方式和程序等,方案应清晰、明确、严谨、细致,具有可操作性和一定的稳定性。教务处审核汇总并于第3周向全校学生发布转专业通知。
3.申请转专业的学生根据转专业通知填写《肇庆学院学生学籍异动审批表》,连同成绩单或其他证明其特长的相应材料(如:发明专利或国家、省级以上学科竞赛或学术性论文等)在规定时间内提交至所在学院,学院对学生申请材料的真实性以及是否存在本规定第六条所规定的不予转专业等其他情形进行审核并提出意见后,于第5周前将符合条件的学生名单及材料统一报送至教务处,教务处审核汇总后转交拟转入学院。
4.转入学院在第 9 周前按原公布的考核方式、程序等完成对申请转入学生材料的审查和组织考核,并将考核结果和拟转入学生名单进行公示,公示无异议后将拟接收转专业学生名单和材料报教务处。
(四)退役大学生士兵复学
退役大学生士兵复学转专业遵照教育部、总参谋部、总政治部以及省教育厅发布的关于退役大学生士兵复学转专业的文件执行。
广东工业大学
学生一般应在本校被录取的专业完成学业,有下列情况之一者,可允许转专业、转学:
(一)学生转专业按《广东工业大学本科生转专业实施办法》规定办理;
(二)学生确有专长,转学更能发挥其专长者;
(三)学生入学后发现某种疾病或生理缺陷,经学校指定的医疗单位检查证明,不能在原专业学习,但尚能在本校或其他高等学校别的专业学习者;
(四)经学校认可,学生确因家庭有特殊困难确需学生本人就近照顾的,不转学则无法继续学习者。
根据毕业生就业制度的改革和社会对人才需求情况的变化,必要时学校在征求学生同意后,可适当调整部分学生的专业。
有下列情况之一者,不予转学:
(一)入学未满1学期者;
(二)高考分数低于拟转入学校相关专业相应年份录取分数的、由低学历层次转为高学历层次者;
(三)招生时通过定向就业,高水平艺术团、高水平运动队等特殊招生形式录取的;
(四)拟转入学校与转出学校在同一城市的;
(五)应予退学者;
(六)其他无正当理由者。
小车汇总了广东工业大学2022年各个学院详细的转专业方案,供大家参考:
(由上往下滑)
机电工程学院接收计划:

考核方式:面试。
考核内容:
面试内容包括对本专业具有的基础和在本专业领域发展的潜力(占60%),以及个人素质,包括课外的学习、社会实践,以及纪律性、协作性和心理健康情况、人文素养、举止、表达和礼仪等(占40%)。
特殊情况说明:
1. 根据报名学生在校学习期间绩点在所在专业占的排名与所在专业人数的百分比进行排序(如绩点在所在专业排名第2,所在专业共有98人,则进行排序的数值为2/98)。
2. 按拟接收人数的两倍数量,确定参加面试的学生名单。面试时间根据学校转专业工作时间安排,具体面试名单及面试方案见后续通知。
3. 根据绩点排名占40%,面试成绩排名占60%,进行综合排名,确定最终录取的名单,上报教务处备案确定。
自动化学院接收计划:

考核方式:面试。
考核内容:
1. 外语考核:面试考察听力、口语(满分20分)。
2. 综合素质考核(满分80分)。考核内容包括对拟转入专业的了解情况,竞赛获奖、运用所学知识分析、解决问题的能力和个人素质(含:思想政治素质、本专业以外的学习、实践表现、事业心、责任感、纪律性、协作性和心理健康情况、人文素养、举止、表达等)。
特殊情况说明:
1. 总分=在校学习绩点*40%+面试成绩*60%。按学生志愿进行分组排名。根据总分,从高到低排名,择优确定拟转入学生名单。
2. 转入学生需根据自动化学院相关专业的培养方案,对照已修课程,在申请转入前对新专业需补修课程数量及难度有所了解,评估自身实际情况是否适合转入该专业。
3. 未尽事宜参照学校教务处发布的2022年普通全日制本科生校内转专业的相关通知;本方案最终解释权归自动化学院所有。
轻工化工学院接收计划:

考核方式:面试。
考核内容:
1.个人陈述及综合素质测评(60分)
包含个人陈述和综合素质测评。个人陈述内容包括:个人及家庭情况、学业基本情况、申请转专业的理由、对专业的理解、今后的学业设想等。
2. 回答问题(40分)
由考核小组现场提问,学生现场作答,主要考核学生对专业的认知、完成学业的能力、创新思维、思想政治表现等内容。
3. 综合成绩 = 学习成绩占60% + 面试占40%。(学习成绩=高考成绩/考生所在本科录取线*100*50%+第一学期学习绩点*50%)
特殊情况说明:
1. 学院专业不接收色盲和色弱
2. 转入学生需根据轻化学院相关专业的培养方案,对照已修课程,在申请转入前对新专业需补修课程数量及难度有所了解,评估自身实际情况是否适合转入该专业。
信息工程学院接收计划:

考核方式:初试;复试。
考核内容:
1.初试环节考核内容:
(1)2021-2022 秋季学期、申请转入原因、获奖情况。
2. 复试环节考核内容:
(1)英语口语测试(20%):时间5分钟,主要以英语对话形式进行测试,重点考察学生的基础英语水平;
(2)面试(80%):时间15分钟,分为个人陈述和回答问题两个部分。个人陈述(40分),内容包括:个人基本情况、学业基本情况、申请转专业的理由、对转入专业的理解、今后的学业设想,重点展示自己学习转入专业的优势与综合素质。回答问题(40分),由考核小组现场提问,主要考查学生对专业的认知、完成学业的能力、创新思维、思想政治表现等内容。
特殊情况说明:
考核小组将综合申请转入学生的学科背景、平时成绩、英语口语测试成绩和面试成绩,按打分成绩高低排序,选择小于等于排名前8名的学生录取。
土木与交通工程学院接收计划:

考核方式:资格审核、初评;面试;考核综合成绩
考核内容:
1.资格审核、初评环节考核方式:
(1)初评成绩=折合百分制高考成绩*50%+按学分的课程加权总评成绩(除公选课外)*50%
(2)当通过资格审核的人数大于计划接收的人数时,根据初评成绩由高至低至多按1:2比例确定参加面试名单
2. 面试环节考核方式:
(1)面试成绩=自我介绍*20%+基础知识考核*占20%+对申请转入专业的了解*30%+专家随机提问*30%。主要考核学生专业基础、语言表达能力、交流沟通能力、个人应变能力和综合素质等方面。
3. 考核综合成绩:
(1)考核综合成绩=折合百分制高考成绩*20%+按学分的课程加权总评成绩(除公选课外)*20%+高等数学课程成绩*10%+书面报告*10%+面试成绩*40%
(2)对考核综合成绩大于等于60分者,根据计划接收人数按考核综合成绩由高至低排序后确定拟录取名单;凡考核综合成绩小于60分者,均取消拟录取资格。
特殊情况说明:
1. 转入学生需根据土木与交通工程学院相关专业的培养方案和教学计划(详见学院网站https://tmjtxy.gdut.edu.cn/bkjy/pyfa.htm),对照已修课程,在申请转入前对新专业需补修课程数量及难度有所了解,评估自身实际情况是否适合转入该专业。转入学生已修读的课程必需完全覆盖转入专业培养方案的要求,达到转入专业的毕业要求,否则须补修相关课程
2. 其他未尽事宜请参照《广东工业大学本科生转专业实施办法》。
3. 本工作方案由学院转专业工作小组负责解释。
计算机学院接收计划:

考核方式:笔试;面试。
考核内容:
1. 笔试环节考试内容:
(1)笔试总分100分,成绩低于60分者丧失进入下一轮面试与转入计算机学院各专业资格;
(2)笔试成绩高于等于60分者,按成绩由高到低排序选拔下一轮参加面试的学生,选拔比例为2:1,如有放弃的,按成绩顺序取下一位学生参加面试。
(3)笔试内容为计算机学院各专业第一学年所学专业课程知识,内容如下:
《程序设计》,参考教材:C程序设计(第五版),谭浩强编,清华大学出版社, 2017年;《离散数学》(集合论、数理逻辑、二元关系、图论),参考教材:离散数学及其应用(第三版),傅彦等编,高等教育出版社,2019年8月。
2. 面试环节考核内容:
(1)面试总分100分,成绩小于60分者,丧失转入计算机学院各专业资格。
(2)面试主要考察学生从事计算机学科专业学习潜质,包括对专业理解、兴趣、个人在计算机方面的特长、已有成果及未来学习规划等。
特殊情况说明:
1. 每位申请转专业学生只能申请计算机学院四个本科专业(计算机科学与技术、软件工程、网络工程、信息安全)中的一个专业。同时对于未申请专业,请在报名表格中排出顺序,以利于院内专业调剂。计算机科学与技术伏羲班、软件工程卓越班、人工智能专业不接受转专业申请。
2. 录取按总成绩(笔试+面试总分),选择小于等于排名前 19的学生,经院内 4个专业平行志愿排序后,拟定录取名单并公示。
3. 转入学生需根据计算机学院相关专业的培养方案,对照已修课程,在申请转入前对新专业需补修课程数量及难度有所了解,评估自身实际情况是否适合转入该专业。
材料与能源学院接收计划:

考核方式:面试。
考核内容:
面试环节考核方式:
(1)面试总分100分,成绩小于 70分者,丧失转入材料与能源学院各专业资格;
(2)面试主要考察学生所申请转专业学习潜质,包括对专业理解、兴趣、个人在该方面的特长、已有成果及未来学习规划、仪表仪态、行为举止、思维能力和口头表达能力等
特殊情况说明:
1. 录取按总成绩(第一学期平均学分绩点折合为百分制的分数的50%+百分制面试成绩的50%),按照成绩从高分到低分进行择优录取,录取数不超过拟招收计划数,若所拟录取者放弃转专业则由后一名补上,拟定录取名单并公示。
2. 转入学生需根据学院相关专业的培养方案,对照已修课程,在申请转入前对新专业需补修课程数量及难度有所了解,评估自身实际情况是否适合转入该专业。
环境科学与工程学院接收计划:

考核方式:面试。
考核内容 :
1. 学院根据高考成绩(50%)、在校学习绩点(50%)按接受人数:面试人数= 1:2确定参加面试的人员名单。通过资格审查的学生,由转专业领导小组进行考核,考核的时间、地点由学院办公室公布。参加转入考核学生须携带学生证、身份证,提前10分钟到达候考地点。每人考核时间为20分钟;缺考者,视为自动放弃转入资格。
2. 考核为面试,时间15分钟,分为个人陈述及综合素质测评和回答问题两个部分。 3. 面试环节考核内容:个人陈述及综合素质测评(60分)
(1)个人陈述内容包括:个人及家庭情况、学业基本情况、申请转专业的理由、对专业的理解、今后的学业设想等。
(2)综合素质测评:学生可自由选择形式与内容进行才艺特长展示,也可结合自身情况进行PPT汇报,目的在于展示自身优势与综合素质。
特殊情况说明:
转入学生需根据环境学院相关专业的培养方案,对照已修课程,在申请转入前对新专业需补修课程数量及难度有所了解,评估自身实际情况是否适合转入该专业。
外国语学院接收计划:

考核方式笔试;面试。
考核内容:
1. 笔试环节考核方式:
(1)笔试为英语综合水平测试,难度大致相当于英语专业学生修完两个学期后应该达到的语言,申请者要能准确听懂考官问题,口语较流利;
(2)笔试成绩需达到良好以上。
(3)英语阅读、写作、语法、词汇、文化知识和综合运用;
2. 面试环节考核方式:
(1)外国语言文学类面试内容主要测试基础语言知识,增加英美文化知识问题3-5个,以考察申请者的基本功、知识视野及综合素质;
(2)面试成绩需达到良好以上。
(3)听说能力和口头交际能力,英语表达的准确性、得体性和流利程度;英美文化知识。
特殊情况说明:
1. 转入学生需根据外国语学院相关专业的培养方案,对照已修课程,在申请转入前对新专业需补修课程数量及难度有所了解,评估自身实际情况是否适合转入该专业。
2. 总成绩 (100%)=笔试(60%)+面试(40%),笔试和面试成绩需同时达到良好以上;若当年度申请人数超过学院接收计划,则按考试综合成绩排队,经学院根据资源配置情况讨论后确定扩招名额,成绩相同者,加试后再排名次。
物理与光电工程学院接收计划:

考核方式:面试。
考核内容:
1. 学院进行资格审核后,按照1:2的比例确定进入面试阶段的名单。
2. 面试采取百分制,内容包括综合素质(占40%),对申请转入专业的了解(占20%),交流沟通(占10%),心理素质(占10%),应变能力(占10%),竞赛加分(占10%)。
3. 面试主要考察学生学习电子与光电专业的潜质,包括对专业的理解、兴趣,个人在计算机方面的特长,物理和数学基础,已有成果及未来学习规划等。
特殊情况说明:
1. 面试结束后,两个专业分别按照面试最终成绩确定排名及录取名单;若有人放弃录取,则录取名单往后顺延递补;若某一专业成绩优秀但未能进入录取名单者,可视具体情况调剂至另一专业录取。
2. 转入学生需根据物理与光电工程学院相关专业的培养方案,对照自己已修课程,在申请转入前对新专业需补修课程数量及难度有所了解,评估自身实际情况是否适合转入该专业。
生物医药学院接收计划:

考核方式:面试。
考核内容
1. 学院转专业工作小组对转入学生进行面试,面试分为英语口语测试和面谈。
2. 英语口语测试(20分),时间5-10分钟,主要以英语对话形式进行测试,考查学生的基础英语水平。
3. 面谈(80分),时间10-15分钟,分为个人陈述和回答问题两个部分。个人陈述(40分),内容包括:个人基本情况、学业基本情况、申请转专业的理由、对转入专业的理解、今后的学业设想,重点展示自己学习转入专业的优势与综合素质。回答问题(40分),由考核小组现场提问,主要考查学生对专业的认知、完成学业的能力、创新思维、思想政治表现。
特殊情况说明:
转入学生需根据生物医药学院相关专业的培养方案,对照已修课程,在申请转入前对新专业需补修课程数量及难度有所了解,评估自身实际情况是否适合转入该专业。
管理学院接收计划:

考核方式:笔试;面试。
考核内容:
1. 信息管理与信息系统:
(1)笔试60分钟,总分100分;面试总分100分
(2)笔试与面试成绩比例1:1
(3)参考用书:任选一本即可。主要是前面部分Java的基本知识,如常量和变量等数据类型、程序控制,以及数组这部分内容。沈泽刚著,Java语言程序设计(第3版),清华大学出版社;陈国君等著,Java程序设计基础(第6版),清华大学出版社。
2. 大数据管理与应用:
(1)笔试60分钟,总分100分;面试总分100分
(2)笔试与面试成绩比例1:1
(3)参考用书:任选一本即可。主要是前面部分Java的基本知识,如常量和变量等数据类型、程序控制,以及数组这部分内容。沈泽刚著,Java语言程序设计(第3版),清华大学出版社;陈国君等著,Java程序设计基础(第6版),清华大学出版社
3. 其他专业:考核为面试,总分100分,时间为15-20分钟,面试分以下两个部分:
(1)个人陈述及综合素质测评
包含个人陈述和综合素质测评。个人陈述内容包括:个人及家庭情况、学业基本情况、申请转专业的理由、对申报专业的理解、今后的学业设想等。综合素质测评:学生可自由选择形式与内容进行特长展示,目的在于展示自身优势与综合素质。
(2)回答问题
由考核小组现场提问,学生现场作答,主要考核学生申报专业基础知识的掌握程度、对申报专业的认知、完成学业的能力、创新思维、思想政治表现等内容。具体评分内容及权重见管理学院接收转专业面试考核测评表。
考核小组成员对面试学生进行独立评分,然后取所有评分的平均值,作为该考生的面试考核成绩,以面试考核成绩排名作为录取依据,面试考核成绩60分以下不录取。
特殊情况说明:
1. 符合转专业条件的每位学生只能填报一个专业。
2. 管理学院学生转出人数将根据各专业申请情况确定。
3. 非2021级学生转入需降级学习。
4. 学院对申请转入我院各专业的学生的成绩绩点(经转出学院核实)高低分别进行排序(当成绩绩点相同时,按高考成绩高低优先排序),按各专业转专业计划招生人数的一定比例确定参加面试考核的名单,以最终名单为准。
5. 转入学生需根据管理学院相关专业的培养方案,对照已修课程,在申请转入前对新专业需补修课程数量及难度有所了解,评估自身实际情况是否适合转入该专业。
数学与统计学院接收计划:

考核方式:笔试;面试。
考核内容:
1. 笔试环节:
(1)笔试总分100分,成绩低于60分者丧失进入下一轮面试与转入数学与统计学院数学类专业资格。
(2)《高等数学(上、下册)》,《线性代数》相关内容。
2. 面试环节:
(1)面试总分100分,成绩小于60分者,丧失转入数学与统计学院数学类专业资格。
(2)面试主要考察学生从事数学类专业学习潜质,包括对申请转入专业的理解、个人在数学学科方面的特长、专业知识储备、未来学习规划、已有成果、兴趣爱好以及综合素质(语言表达、交流沟通、心理素质、应变能力)等。
特殊情况说明:
1. 录取按总成绩(笔试分数*50%+面试分数*50%),选择小于等于排名前5的学生,拟定录取名单并公示。
2. 转入学生需根据数学与统计学院数学类专业的培养方案,对照已修课程,在申请转入前对新专业需补修课程数量及难度有所了解,评估自身实际情况是否适合转入该专业。
法学院接收计划:

考核方式:资格审查;面试。
考核内容:
1. 资格审查:
学院专业工作小组对学生的申请进行资格审查。
审查内容:
(1)申请学生的高考成绩;(2)申请学生入校以来的学习成绩和表现;(3)转专业的动机;(4)对所申请专业的认识和转入后的学习计划和打算等。
2. 面试:
面试总分100 分,成绩小于70 分者,丧失转入法学院法学专业资格。
考核方式:
(1)请进入面试名单的学生携带学生证、身份证,提前30分钟进入考试地点核验身份,等候面试;缺考者,视为自动放弃转入资格。如无特殊情况按绩点排名顺序依次进行面试。
(2)考核方式:面试满分100分。内容主要包括学生申请转专业的动机(10分)、对所申请专业的认识(20分)、对专业相关的基本概念、范畴和理论的理解(30分)、转入后的学习计划(30分)及其他(10分)等问题。
3. 学院按面试成绩排名确定最终录取名单。
经济与贸易学院接收计划:

考核方式:英语能力;面试。
考核内容:
1. 英语能力测试:
(1)总分30分;时间5分钟;英语陈述与对话
(2)主要以英语对话形式进行测试,重点考察学生的基础英语水平
2. 面试环节:
(1)总分70分;时间10分钟;综合素质测试
(2)个人陈述及综合素质测评(40分)。个人陈述内容包括:个人基本情况、申请转专业的理由、对专业的理解、今后的学业设想等。综合素质测评:学生可自由选择形式与内容进行才艺特长展示,也可结合自身情况进行PPT汇报(3分钟以内),目的在于展示自身优势与综合素质。
(3)回答问题(30分)。由考核小组现场提问,学生现场作答,主要考核学生对专业的认知、完成学业的能力、创新思维、思想政治表现等内容。
艺术与设计学院接收计划:

考核方式:面试。
考核内容:
1. 面试学生需自带的资料:
(1)该生在校学习成绩单(全程成绩含成绩绩点)及专业排名;
(2)入校后参加过本专业的专业活动与实践证明;
(3)获得本专业相关成绩(如获奖、参赛等)或有本专业实践的作品等证明材料。
2. 考核程序:
(1)材料初审评分筛选;
(2)学院组织专业老师面试(100%)。
3. 面试时间15分钟,分为个人陈述及综合素质测评和回答问题两个部分。
(1)个人陈述及综合素质测评(60分)
包含提供以上表格中要求的材料,并进行个人陈述和综合素质测评。
个人陈述内容:个人及家庭情况、学业基本情况、申请转专业的理由、对转入专业的理解、今后的学业设想等。
综合素质测评:学生可选择相关专业成果与个人才艺展示与汇报,目的在于展示自身优势与综合素质。
(2)回答问题(40分)
由考核小组现场提问,学生现场作答,主要考核学生对专业的认知、完成学业的能力、创新思维、思想政治表现等内容。
4. 考核小组将综合申请转入学生的学科背景、平时成绩和面试成绩,按打分成绩高低排序,择优录取。
特殊情况说明:转入学生需根据艺术与设计学院相关专业的培养方案,对照已修课程,在申请转入前对新专业需补修课程数量及难度有所了解,评估自身实际情况是否适合转入该专业。
国际教育学院接收计划:

考核方式:面试。
考核内容:依据各专业人才培养目标,对拟转入学生进行面试考核。面试成绩=外语考核成绩+综合素质考核成绩。
(1)外语考核:面试考察听力、口语(满分20分)。
(2)综合素质考核(满分80分)。考核内容包括对拟转入专业的了解情况,竞赛获奖、运用所学知识分析、解决问题的能力和个人素质(含:思想政治素质、本专业以外的学习、实践表现、事业心、责任感、纪律性、协作性和心理健康情况、人文素养、举止、表达等)。
特殊情况说明:
1. 每位申请转专业学生只能申请国际教育学院五个本科专业(机械设计制造及其自动化、电气工程及其自动化、计算机科学与技术、土木工程、工商管理)中的一个专业,且只接收国际教育学院国际班学生的申请。
2. 总分=在校第一学期学习绩点*50%+面试成绩*50%。按学生志愿进行分组排名。根据总分,从高到低排名,择优确定拟转入学生名单。
3. 转入学生需根据国际教育学院相关专业的培养方案,对照已修课程,在申请转入前对新专业需补修课程数量及难度有所了解,评估自身实际情况是否适合转入该专业。
4. 国际教育学院学生未尽事宜参照学校教务处发布的2022年普通全日制本科生校内转专业的相关通知;本方案最终解释权归国际教育学院所有。
生态环境与资源学院接收计划:

考核方式:资格审查;面试。
考核内容:
1. 资格审查:
按学习成绩高低排序,以1:2的比例确定参加面试学生名单。学习成绩=高考成绩(50%)+第一学期学习绩点(50%)。
2. 面试:
(1)面试总分100分,成绩低于60分者,丧失转入生态环境与资源学院专业资格;
(2)面试时间为15分钟,分个人陈述及综合素质测评、回答问题两个部分。
(3)个人陈述及综合素质测评(50分)
包含个人陈述与综合素质测评,个人陈述内容包括个人及家庭情况、学业基本情况、申请转专业理由、对拟转入专业的理解与兴趣、未来学习规划等。
(4)回答问题(50分)
由考核小组现场提问,学生现场作答,主要考察学生思想政治表现、从事环境生态工程专业学习潜质、创新思维等。
特殊情况说明:按总成绩高低排序,择优录取。总成绩=学习成绩(50%)+面试成绩(50%)。
先进制造学院接收计划:

考核方式:笔试;面试。
考核内容:
(一)智能制造工程系
1. 符合转专业条件的每位学生只能填报一个专业。
2. 根据报名学生在校学习期间绩点在所在专业占的排名与所在专业人数的百分比进行排序(如绩点在所在专业排名第2,所在专业共有98人,则进行排序的数值为2/98)。
3. 按接收人数的1:2确定参加面试的学生名单。面试时间根据学校转专业工作时间安排,具体面试名单及面试方案见后续通知。
4. 考核方式:面试。面试内容包括对本专业具有的基础和在本专业领域发展的潜力(占60%),以及个人素质,包括课外的学习、社会实践,以及纪律性、协作性和心理健康情况、人文素养、举止、表达和礼仪等(占40%)。
5. 根据平均绩点成绩排名占30%,面试成绩排名占70%,进行综合排名,确定最终录取的名单,上报教务处备案确定。
(二) 人工智能与信息工程系
1. 计算机科学与技术专业
(1)笔试环节考核方式:笔试总分100分,成绩低于60分者丧失进入下一轮面试与转入人工智能与信息工程系部各专业资格。笔试成绩高于等于60分者,按成绩由高到低排序选拔下一轮参加面试的学生,选拔比例为1:2,如有放弃的,按成绩顺序取下一位学生参加面试。
(2)笔试环节考试内容:笔试内容为计算机科学与技术第一学年所学专业课程知识,内容如下:《程序设计》,参考教材:C程序设计(第五版),谭浩强编,清华大学出版社,2017;
《离散数学》(集合论、数理逻辑、二元关系、图论),参考教材:离散数学及其应用(第 三版),傅彦等编,高等教育出版社,2019。
(3)面试环节考核方式:面试总分100分,成绩小于60分者,丧失转入人工智能与信息工程系部各专业资格。
(4)面试环节考核内容:面试主要考察学生从事计算机学科专业学习潜质,包括对专业理解、兴趣、个人在计算机方面的特长、已有成果及未来学习规划等。
2. 电子信息工程专业
(1)笔试环节考核方式:笔试总分100分,成绩低于60分者丧失进入下一轮面试与转入人工智能与信息工程系部各专业资格;笔试成绩高于等于60分者,按成绩由高到低排序选拔下一轮参加面试的学生,选拔比例为1:2,如有放弃的,按成绩顺序取下一位学生参加面试。
(2)笔试环节考试内容:笔试内容为电子信息工程第一学年所学专业课程知识,内容如下:
《高级语言程序设计》,参考教材:1、c程序设计(第五版),谭浩强著, 清华大学出版社, 第1~9章内容;2、数据结构(C语言版),吴蔚敏 吴伟民 编著,清华大学出版社,第1,2,3,6,10章内容;《电路分析基础》,参考教材:电路(第五版),原著邱关源,修订罗先觉,高等教育出版社,2006年,第1、2、3、4、5、6、8、9章。
(3)面试环节考核方式:面试总分100分,成绩小于60分者,丧失转入人工智能与信息工程系部各专业资格。
(4)面试环节考核内容:面试主要考察学生从事电子信息工程专业学习潜质,包括对专业理解、兴趣、个人在电子信息工程方面的特长、已有成果及未来学习规划等。
(三)商务管理系
1. 面试环节考核方式:面试总分100 分,成绩小于 60 分者,丧失转入商务管理系部专业资格。
2. 面试环节考核内容:面试主要考察学生从事电子商务专业学习潜质,包括对专业理解、兴趣、原专业成绩表现、已有成果及未来学习规划等。
(四)化工与先进材料系
1. 面试环节考核方式:面试总分100分,成绩小于 60 分者,失去转入化工与先进材料系部各专业资格;
2. 面试环节考核内容:面试时间15分钟,由考核小组现场提问,学生现场作答,主要考核学生对专业的认知、完成学业的能力、创新思维、思想政治表现等内容,具体分为2个流程,一是个人陈述(包括个人及家庭情况、学业基本情况、申请转专业的理由、对专业的理解、今后的学业设想等)和综合素质测评(共60分),二是回答问题(40分)。
特殊情况说明:
1. 转入学生需根据转入系部的相关专业的培养方案,对照已修课程,在申请转入前对新专业需补修课程数量及难度有所了解,评估自身实际情况是否适合转入该专业。
2. 人工智能与信息工程系:录取按总成绩(笔试+面试总分),选择小于等于排名前4的学生,经系内2个专业平行志愿排序后,拟定录取名单并公示。
3. 化工与先进材料系:综合成绩 = 学习成绩占60% + 面试占40%。考核小组将按综合成绩高低排序,从高分到低分进行择优录取,且录取者面试成绩需要60分以上;拟录取者若放弃转专业则由后一名补上,以此类推。
广东海洋大学
有下列情况之一者,可申请转专业或转学:
(一)学生有兴趣,且确有专长,具有转入专业相关的基础和培养潜质,转专业或转学更能发挥其专长;
(二)学生确有某种特殊困难或情况,不转专业或不转学则无法继续学习;
(三)学生入学后,发现有某种疾病或生理缺陷,经校医院检查证明,不能在原专业学习,但尚能在本校或其他高等院校别的专业学习,此项不适用于体检时弄虚作假者;
(四)“双百工程”实验班学生可申请在同一学科门类内转专业。
有下列情况之一者,不予考虑转专业、转学:
(一)新生入学未满一学期的;
(二)就读完本科第4学期或专科第2学期及以上的;
(三)不符合国家关于转专业、转学规定的;
(四)已被或应作学业警告或退学的;
(五)转出专业不符合转入专业当年录取条件的,如高考分数低于转入专业当年录取最低分数,若因特殊原因确需转专业,则须降级;
(六)转出专业的班级人数过少或转入专业班级人数过多;
(七)在校期间已转过一次专业的;
(八)艺术类或体育类专业与普通类专业之间不能互转;跨学科门类申请转专业,转入学院考核认为不具备修读相应专业条件的,不批准转专业;
(九)其它无正当理由的。
学生申请转专业的,按以下规定办理:
1.以身体原因申请转专业的,须提供有关证明材料并经校医院签署意见。
2.以就业原因申请转专业的,须提供相关证明。
3.以专长(特长)申请专业的,须提供专长(特长)的证明材料。
4.对于跨学科门类转入含有设计、制图等课程的专业,须降级。
为利于学生学习,学校每学年只办理一次转专业手续,学院和教务处分别在每学年第二学期第12周和16周前受理校内学生转专业申请,学期结束前或每学年第一学期初,学校发文公布结果;跨校转学必须在每学期第12周之前提出申请,经省教育厅批准后办理转学手续。原则上,其余时间学校一般不再受理转专业、转学申请。
广东技术师范大学
(一)基本条件
1.学生原则上应在被录取专业或通过大类招生专业分流确定后的专业完成学业。转专业后若更有利于发挥其个人专长和兴趣,且符合学校转专业条件的学生,可申请转专业。
2.入学后发现某种疾病或生理缺陷,经学校指定的医疗单位检查,证明不能在原专业学习,但尚能在其他专业学习的学生。
3.休学创业或退役后复学的学生,因自身情况需要转专业的,在同等条件下优先考虑。
(二)限制情形
有下列情况之一者,一般不予以转专业:
1. 入学未满一学年的学生。
2. 由专科升入本科,或由外校转学进入我校就读者且高考成绩低于拟转入专业同一生源地相应年份录取成绩的学生。
3. 已转专业一次的学生。
4. 在校期间有违纪等行为受到行政或*党**团组织警告及以上处分的学生。
5. 招生时确定为定向、委托培养或联合培养的学生。
6. 应作为退学处理或被开除学籍的学生。
7.艺术类与非艺术类专业之间互转的学生。
8. 不符合当年招生专业对文、理科生源限制规定的学生。
9. 无正当理由的学生。
广州医科大学
(由上往下滑)


福建部分高校转专业政策
厦门大学
(一)全面放开转专业。放开选课、选教师,每位学生都有机会跨学科、跨专业、跨层次修读课程,自主编制个性化课表。一、二年级下学期学生可根据学校转专业招生计划,结合自身情况,申请转专业。全面放开转专业,除另有规定外(以特殊招生形式录取的学生,章程明确不予转专业),各学院均接受转专业学生,符合转入学院的要求即可申请转专业。
(二)主辅修并轨。学有余力的学生,可在主修一个本科专业之外,跨学科门类辅修另外一个本科专业。学生完成辅修本科专业教学计划规定的所有课程、毕业论文和其他教学环节,修满规定的学分,考核成绩合格,在获得主修专业的学位和毕业证书的前提下,可获得辅修专业的学位或辅修专业证书。
福建中医药大学
学生入学后允许转专业,井依据《福建中医药大学学年学分制学细管理实施细则》(校办【2010】10号)、《福建中医药大学学年学分制学籍管理实施细则补充说明》(教务【2011】49号)相关规定进行办理。
闽南理工学院
(一)有下列情况之一者,可以提出申请转专业:
1.确有特长(如发表论文、著作、作品,或在省级以上学科竞赛获奖),转专业更能发挥其专长的;
2.因身体健康原因,经学校指定的医疗单位(二级甲等)检查证明,确实不能在本专业学习,但可在本校其它专业学习的;
3.确有特殊原因,不转专业无法继续学习的。
(二)下列情况之一,不予考虑转专业:
1.新生入学未满一学期者(具体办理时间下学期第一周);
2.非经全国统一高考招收的特殊录取类型学生(含专升本、单独招生);
3.由招生时所在地的下一批次录取专业转入上一批次专业,低学历层次转入高学历层次的;
4.招生时国家已有明确规定不能转专业的本、专科学生(含艺术类、体育类专业学生);
5.二次以上(包括二次)转专业的;
6.在休学、保留学籍的;
7.应予退学或应受到开除学籍处分者;
8.无正当理由者。
(三)当申请转入的学生人数超过专业可接收的人数,按二级学院考核排名择优录取。
泉州信息工程学院
学生应当在录取的专业完成学业,有下列情况之一,且不违背本实施细则第二条规定,并具有我校学生学籍资格的一年级在校生,可申请转专业:
(一)由转入学院考核认定确有专长,转专业后更能发挥其专长者。
(二)入学后发现某种疾病或生理缺陷(隐瞒既往病史入学者除外),经医院诊断证明,不能在原专业学习,但适合在本校其它专业学习者。
(三)经转出学院认定确有某种特殊困难,经证明,不转专业将无法继续完成学业者。
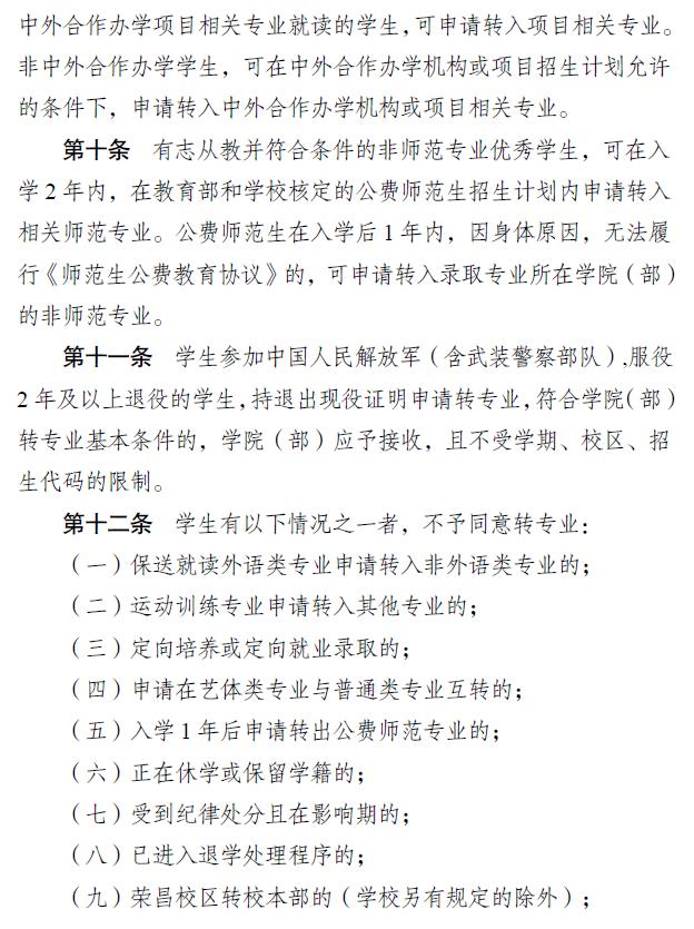
(四)学生(含高校新生)应征参加中国人民解放军(含中国人民武装警察部队)退役后复学,经学校同意并履行相关程序后,可转入本校其他专业学习。
(五)休学期满复学时无原专业者,或者是因为创业而休学的,经学校同意并履行相关程序后,可转入本校其他专业学习。
有下列情形之一的学生,不得申请转专业:
(一)取得学籍资格未满一学期的;
(二)未经过全国统一高考招收的特殊录取类型的学生的(含普高专升本、三二分段、五年一贯制、单独招生、注册入学、中职推荐免试等);
(三)属于“转学”转入我校的;
(四)已进入二年级以后及延迟毕业的;
(五)已有一次转专业经历的;
(六)应予以退学的;
(七)其他无正当理由的。
转专业的原则要求:
(一)招生时国家已有明确规定不能转专业的(如定向生、国防生等),原则上不能转入其他专业。
(二)艺术类、体育类等招生时有特殊要求的学生不能转入普通类专业。
(三)文科生(包括艺术文科)原则上不能转到只招收理科生的专业(经转入学院考核认定确有专长者除外)。
(四)在高考招生中按后一批次(不含提前批次)录取的学生不能转入前一批次录取的专业。
(五)学生的高考分数应高于拟转专业当年的最低录取分数。
(六)学生转专业应当本着自愿的原则,根据转出、转入专业的教学资源及有关要求,进行考核,择优批转。
学生申请转专业时,应同时提供相应的证明材料。如因患病原因转专业的,应提供二级甲等以上医院诊断的原始病历;
退役大学生士兵复学后申请转专业的,应提供退役相关证明材料;确有特殊困难申请转专业的,应提供足以说明情况的材料;
确有专长,转专业更能发挥其特长的,应提供相关成果或专家证明等。
福建警察学院
按照教育部和福建省教育厅转专业有关规定,不用录取批次、文科专业和理科专业之间,不能跨批次、跨科类转专业。
同批次、同科类转专业,学生科在入学后的第二个学期按规定申请。
福州大学
符合条件的学生在校学习期间如对其他专业确有兴趣和专长,可以提出转专业申请,具体实施细则按照《福州大学本科生转专业管理实施办法(暂行)》执行。
大一学生转专业人数原则上不超过该专业入学时实际招生数的10%;大二学生转专业人数原则上不超过该专业入学时实际招生数的3%。留学生、港澳台侨生,以及因患病或者有特殊困难、特别需要,无法继续在本专业学习或者不适应本专业学习要求,但尚可在其他专业学习的学生,其转专业人数指标可单列。
转专业限制:
1.录取时为单列招生院校代码专业的学生(闽台高校联合培养人才项目除外),入学后只能转入相同招生院校代码的专业。
2.录取为艺术类专业的学生,入学后只能在艺术类专业内转专业。
3.国家有相关规定或者录取前与学校有明确约定的不得转专业。
4.定向生、高水平运动队不得转专业。
华侨大学
一、转专业工作流程
根据《指导意见》要求,为保持各专业发展的稳定性,原则上经济类、管理类、政法类专业,跨专业转入人数不超过当年该专业实际招生数的5%(不含单列学生名额);其它专业转入人数均控制在当年该专业实际招生数的10%以内(不含单列学生名额)。
1.学生转入新专业学习前,应学满一学期原专业的课程。
2.申请转入外语类(英语、日语、翻译)专业的学生,需通过外国语学院组织的外语口试。
3.学生以专业大类招生入学的,完成专业分流后,不得申请在原专业大类内转专业。
4.按照特殊类(含美术类、音乐舞蹈类、播音与主持类、体育类、高水平运动员)招生办法录取的考生,入学后不得转入其他专业。
5.全英文教学专业及未能赴美学习的“中美121双学位班”学生(不含境外生)不得转入非全英文教学专业。6.学生入学当年招生简章特别说明的按招生简章规定执行。
二、辅修专业的培养模式
辅修跨学科门类专业的学生需完成辅修专业教学计划规定的全部课程,总学分不低于60学分,成绩合格,在获得主修专业学士学位的前提下,经审核,授予辅修专业学士学位。对没有取得主修学士学位的学生不得授予辅修学士学位。
三、修读辅修专业的资格
学生申请修读辅修专业时主修专业学习成绩,原则上理工类学科学生学习成绩绩点达到3.8以上,非理工类学科学生学习成绩绩点达到4.0以上,或学生学习成绩在班级排名10%以内,可以申请修读辅修专业。如该专业申请人数较少,理工类学科学生学习成绩绩点达到3.5以上者,非理工类学科学生学习成绩绩点达到3.7以上者,也可以申请修读辅修专业。
福建农林大学
申请转专业的学生原则上是学校在读一年级的本科学生,且符合下列基本条件:
(一)入学已满1学期;
(二)政治思想表现优良,品行端正;
(三)身心健康状况符合转入专业要求;
(四)纪律处分已解除。
不得转专业:
(一)招生时国家已有明确规定不能转专业,含定向生,小语种等专业的;
(二)招生时有特殊要求或非经全国统一高考招收的特殊录取类型的;
(三)录取前与学校有明确约定的;
(四)由低学历层次转入高学历层次的;
(五)保留入学资格、保留学籍、休学期间的;
(六)二次以上(包含二次)转专业的;
(七)选拔进入严家显创新班(含生物料学(生物学基地班))的;
(八)其它有失公平、公正的情形。
福建医科大学
转专业要求:
(一)对其他专业有兴理和专长,第一学年第一学期平均学分绩点(以必修课程第一次成绩计)位于同年级同专业排名前15%(含15%)以内,转专业更能发挥专长的;
(二)在中国人民解放军或中国人民武装警察部队服役期满正常退役的;
(三)休学创业复学的学生,已取得一定的创业成效,且具创业经历与转入专业相关,转专业后更有利于学生个人发展的;
(四)患有某种疾病(不含隐瞒既往病史入学者,并经学校附属医院或学校指定医院检查证明)或确有学业困难,不宜或不能在原专业学习但尚能在其他专业学习的;
(五)学校根据杜会对人才需求情况调整专业时。
转专业时间: 符合转专业条件的学生(应征入伍服役阁满正常退役的学生除外),在学期问只能在第一学年第二学期提出转专业申请,转专业年次只能申请一个专业,在学期间只能转专业一次。
福建师范大学
学生在学期间第一学年、第二学年可自愿申请转专业,转专业的条件和程序依照《福建师范大学本科生转专业管理办法(试行)》执行。
转专业基本要求:
1.对其他专业有兴趣和专长的;
2.因患病或有特殊困难,无法继续在本专业学习或者不适应本专业学习要求,但尚可在其他专业学习的;
3.经学校批准休学创业后复学的学生,其创业经历与转入专业相关且转专业后更有利于学生个人发展的,转入专业应在同等情况下优先考虑。
4.退役后复学的学生因自身情况需要转专业的,转入专业应优先考虑。
转专业限制:
1.以特殊招生形式录取的学生,国家有相关规定或者录取前与学校有明确约定的,如国防生、定向生、外国语保送生、专升本学生、预科转正生、体育特长生(含高水平运动队学生和运动训练专业学生)等,不得申请转专业。
2.艺术类、体育类专业学生,不得跨类别申请转专业。
3.艺术类专业不同类别间不得互转专业,同一艺术类别专业按不同录取规则录取的不得互转专业。
4.免费教育师范生只能在免费教育师范专业范围内申请转专业。
5.录取时为单列招生院校代码专业的学生,入学后不得申请转到不同招生院校代码的专业等。
6.入学不满一学期者不得申请转专业。
7.已进入第三、四学年的,原则上不再申请转专业。
8.已有转学经历的,原则上不再申请转专业。
9.保留学籍、休学期间的,应予退学或应受到开除学籍处分的,不得申请枝专业。
10.申请转入按大类招生相关专业的,在大类分选专业前,原则上应先转入相应的大类。
集美大学
软件工程专业学生不能转专业,提前批的海上专业、艺术类、体育类和闽台合作项目类学生不能跨类转专业,其他学生入学后可以按照学校的相关规定申请转专业。
闽南师范大学
符合下列条件之一者,经本人申请、院(系)考核合格的可以申请转专业:
(一)经至少一个学期的辅修学习,且铺修课程考核成绩合格并符合申请转入专业的学分要求及其他条件;
(二)确有专长,并有相关成果,转专业更能发
挥专长的;
(三)患有某种疾病或有生理缺陷,经学校指定的医疗单位检查证明不能在原专业学习,但尚能在本校其他专业学习的;
(四)确有特殊因难,不能在原专业学习,但尚能在本校其他专业学习的(应提供足以照明情况的材
料);
(五)社会对人才需求情况发生变化,学校征得学生同意,必要时适当调整学生所学专业。
不得转专业:
(一)未在我校报到入学、注册和入学未满一学期的;
(二)招生时国家已有明确规定不能特专业的,含外国语保送生、定向生、国防生,小语种,艺术类、体育类专业学生,免费师范生等;
(三)招生录取时有特殊要求的和非经全国统一高考招收的特殊录取类型学生(含“专升本”,单独招生,预科班、民族班,注册入学的学生等);
(四)体育、艺术类的学生,不能转入其他专业;其他专业的学生不能转入体育、艺术类专业;闽台合作专业的学生不能转入非闽台合作专业(可在闽台合作招生专业范围内转专业);农村专项招生学生不能转入我校非农村专项专业(可在衣村专项招生专业范围内转专业)。
(五)经辅修转专业,其辅修专业课程考试缓考,成绩不及格或补考通过的。
(六)由低学历层次转入高学历层次。
(七)保留入学资格、保留学薄、休学期间的。
(八)受记过以上处分者。
(九)二次以上(含二次)转专业的。
(十)在原始专业修读超过两年(含两年)者。
(十一)其他无正当理由者。
福建工程学院
申请转专业的学生应是我校在读学生,且符合下列基本条件之一:
1.在校期间无违法违纪行为,未受过处分,或虽有违纪行为或受过处分,但已过处理期限;
2.在某一学科方面确有特长(如发表论文、著作、作品,或在省级以上学科竞真获奖),转专业更能发挥其特长的;
3.因身体健康原因,经学校指定的医疗单位检查,证明确实不能在本专业学习,但可在本校其他专业学习的;
4.休学,保蹈学籍或保留入学资格期满,在复学或重新入学时,学校因故调整专业或专业停招,无法安排在原专业学习的;
5.学习困难等特殊原因,不转专业无法继续学习的,原则上其高考成绩须达到转入专业当年高考最低景取成绩;理工类专业或预科转正学生转入当年高考录取时只招文史类考生的专业,不受高考最低录取成绩要求限制;
6.休学创业或退役后复学的学生,因自身情况需要转专业的,优先考虑;
7.上级主管部门规定予以转专业的。
有下列情形之一者,不得转专业:
1.经转学进入我校学习的成已经转过一次专业的;
2.低学历层次转入高学历层次的;
3.定向、委托培养的;
4.休学保留学籍期间的;
5.由一种培养方式转为另一种培养方式的(如艺术类与非艺术类专升本与普通本科之间)。
厦门理工学院
学生入学后转专业根据《厦门理工学院本科生转专业管理办法》(厦理工教(200)7号)执行。
学生申请转专业的基本条件:
1.全日制本科一、二年级在校生。
2.具有本校学籍资格,注册手续齐备,不欠任何费用,无违法违纪行为,未受过处分。
3.拟转入专业与现专业培养方案都必修的课程合格,具有适合拟转入专业学习的某方面特长。
4.对于二年级在校生申请转专业的,在满足基本特殊情况下,仅允许申请转入同年级相同二级学科的相近专业或转入下一年级其他符合条件的专业。
学生有下列情形之一者,不得申请转专业:
1.入学未满一学期者;
2.由招生时下一批次专业转入上一批次专业或由低学历层次转为高学历层次者;
3.按照特殊类型招生录取的跨类转专业者;如①艺术类申请转入其他类或其他类申请转入艺术类,②闽台合作类申请转入除中外合作类以外的其他类,③中外合作类申请转入其他类;
4.普通专科升入本科、高职院校分类考试进入本科,单独招生(如高水平运动队)申请枝专业者;
5.经转学进入我校或已有一次转专业经历者;
6.定向生或委培生未经定向单位成委托单位同意者;
7.休学、保留学籍者或应作退学处理者;
8.其他无正当理由者或不符合上级主管都门规定的。
闽江学院
符合下列条件之一者,可以申请转专业:
1.学生确有专长,转专业更能发挥其特长者(提供所获得与转入专业相关学科的省部级以上的竞赛、发明,创造及科研成果奖等有关证明);
2.学生入学后发现某种疾病或生理缺陷,经学校指定的医疗单位检查证明,不能在原专业学习,但尚能在本校其他专业学习者;
3.经学较认可,学生确有某种特殊困难,不转专业则无法继续学习者(须参考高中及录取成绩等);
4.因学校调整学科专业建设方向,某专业停招,原专业留(降)级、休(停)学或保留学籍(保留入学资格)期满复学,不转专业无法学习者;
5.学生在本专业同年级成绩总绩点名次在前15%以内。
有下列情况之一者,不得转专业:
1.新生入学未满一学年者(本规定第一部分第一条 2、3款所及学生除外);
2.专科转入本科者;
3.本科三年级(含三年级)、专科二年级(含二年级)以上者;
4.高职单招转非高职单招者(因留降级或休停学期满复学,下一级无此类专业者除外);
5.委培、定向、保送生要求转专业者;
6.受学校严重警告以上(含严重警告)纪律处分者;
7、无正当理由者。
三明学院
一、申请转专业的学生必须符合下列条件:
1.我校在读的全日制本科一年级学生;若二年级学生申请转专业,须报学校审核并降到一年级学习;
2.在校期间无违法违纪行为,未受过任何处分;
3.身体条件及学习成绩符合转入专业学习要求。
二、有下列情形之一的,不得转专业:
1.已有一次转专业经历;
2.艺术类专业和非艺术类专业互转;
3.体育类专业和非体育类专业互转;
4.应予退学或应受到开除学箱处分;
5.保留入学资格、保留学箱、休学期间;
6.普通专科升入本科、三二分段制、从预科班录取的少数民族学生等招生录取时有特殊要求的学生,原则上不得办理特专业。因特殊情况提出转专业申请的,经学校审核后,报省教育厅批准。
三、转专业计划及考核办法: 经济类、管理类等相关专业,转入人数不超过当年该专业实际招生数的5%;工学相关专业转出人数不超过当年该专业实际招生数的10%;其他专业转出和转入人数不得超过当年该专业实际招生数的15%,且转专业(转出)后,各班级人数不少于30人(英语专业不少于20人),转专业(转入)后,各班级人数不得高于55人。
莆田学院
一、基本原则: 转专业必须在学校规定的时间内,本着学生自愿和学校教学资源允许的原则,实行公开考核,择优录取。本科教育的工学类转专业跨专业转出人数不超过当年该专业人数的10%;经济类,管理类等相关专业跨专业转入人数不超过当年该专业人数的5%;其他专业转出和转入人数原则上控制在当年专业人数的10%以内。
二、基本条件: 申请转专业的学生原则上是我校在读一年级的学生,在校或服兵役期间无违法违纪行为,未受过处分,且符合下列基本条件之一者:
1.学习成绩优良,已学课程成绩名列本年级本专业前20%,且各门课程成绩均及格;
2.在某一学科方面确有特长(如发表论文、著作、作品,或在省级以上学科竞赛获奖),转专业更能发挥其特长的;
3.因身体健康原因,经学校指定的医疗单位检查证明,确实不能在本专业学习,但可在本校其它专业学习的;
4.确有特殊原因,不转专业无法继续学习的;
5.大学生士兵退役后复学,可在同科类范围内优先选择专业。
有下列情形之一者,不得转专业:
1.经转学进入我校学习者;
2.体育、艺术类专业与普通专业不得互转;合作办学专业不得转入普通专业;
3.低学历层次转入高学历层次的;
4.定向、委托培养的;
5.休学保留学籍的;
6.专升本的;
7.应予退学的;
8.其他无正当理由的。
三、时间安排:
1.每年3月份,各学院上报接收转专业学生计划等材料。
2.教务处公布接收转专业计划,学生提出申请,学生所在学院审批和出具学生成绩报告单。
3.每年4-5月份接收学院对申请转入的学生进行全面考核。4.每年6月份,教务处对转专业的学生材料进行审核并发文。
泉州师范学院
第一条基本原则:
1.对于本科教育的工学专业,跨专业转出人数不超过当年该专业年级学生数的10%;
2.对于本科教育的经济类、管理类、政法类等相关专业,跨专业转入人数不超过当年该专业年级学生数的5%;
3.对于上述两款未提及的其它专业,跨专业转出和转入人数原则上控制在当年该专业年级学生数的15%以内;
4.当申请转出的学生数超出该专业年级学生数的15%(工业专业为10%)时,学生所在学院则按学生第一学期所有课程平均学分绩点从高到低排序,以第一条第(一)款所规定的转出专业学生数最高限制比例为基准,确定可参加转专业考试的学生名单;
5.艺术类、体育类、航海类和闽台合作类专业不能转其他科类专业,软件学院专业只可在本学院内互转。
第二条学生有下列情况之一的,允许申请转专业:
(一)在读一年级的本科学生,在学期间无受过任何处分,身体条件符合转入专业学习的要求,按原专业培养方案已修的课程学分绩点均不小于1.0,参加学校转专业考核,成绩及相关条件符合要求的;
(二)学生在学习期间对其他专业有兴趣和专长的;
(三)新生入学后,经复检被发现患有某种疾病或发现生理缺陷(应提供由学校指定的二级甲等以上医院诊断的原始病历),不能在原专业学习,但尚能在本校的其他专业学习的;
(四)保留入学资格、休学学生复学时无原专业的;
(五)学生有某种特殊困难,不转专业则无法继续学习的;
(六)学校根据社会对人才的需求和专业发展情况,在学生自愿的基础上作出专业调整的;
(七)休学创业或者退役复学的学生,因自身情况需要转专业的;属第(二)(四)、(五)、(七)款情况者,原则上应编入低年级学习,大学生士兵退役后复学,可在同科类范国内优先选择专业。
第三条学生有下列情况之一者,不得转专业:
(一)以特殊招生形式录取的学生,国家有相关规定或者录取前与学校有明确约定的;
(二)入学未满一学期或者毕业前一年的;
(三)经转学进入我校学习或已有一次转专业经历的;
(四)由低学历层次转入高学历层次的;
(五)属高职专升本学生的;
(六)保留入学资格、保留学籍、休学期间的;
(七)应予退学或应受到开除学籍处分的;
(八)无正当理由或经学校审核认为不适合转专业的。
龙岩学院
学生在校期间无违法违纪行为,且符合下列基本条件之一者,可以申请转专业:
1.对其他专业有兴趣和专长的;
2.入学后因患某种疾病或确有特殊困难,不能在原专业学习,但仍能在本校其他专业学习的。
3.休学创业后复学的学生,其创业经历与转入专业相关且转专业后更有利于学生个人发展的,转入专业应在同等情况下优先考虑。退役后复学的学生,因自身情况需要转专业的,转入专业应优先考虑。
有以下情形之一者,不能申请转专业:
1.入学未满一学期或已进入第三、四学年的;
2.经转学进入我校学习的或已经转过一次专业的;
3.应予退学或应受到开除学籍处分的;
4.休学、保留学籍的;
5.以特殊招生形式录取的学生,国家有相关规定或者录取前与学校有明确约定的,如专升本、预科生、辅修专业等;
6.由一种培养方式转为另一种培养方式的(如艺术类、体育类、闽台合作类、春季招考类学生,不得跨类别申请转专业);
7.招生简章规定不能互转的、其他无正当理由或不符合上级主管部门规定的。
申请转入按大类招生相关专业的,在大类分选专业前,原则上应先转入相应的大类。学校根据社会对人才雷求情况的发展变化,需要适当调整专业的,允许学生转到其他相关专业就读。
厦门医学院
符合转专业条件的学生向所在系提出申请,每名学生只能填报一个专业志愿,教务处统一组织转专业考试。从高分到低分顺序确定拟转专业学生名单。
学生申请转专业的基本条件:
1.道德品质良好,无违法违纪行为,未受过任何处分;
2.学生在校学习期间,对其他专业有兴趣和专长,转专业后更能发挥其专长。
同时符合以上两个条件者,可根据当年公布的《厦门医学院本科生转专业工作实施细则》进行转专业工作。
学生申请转专业的特殊情况:
1.大学生士兵退役后复学,可申请转入其它专业;
2.休学创业后复学的学生,提供相关材料证明因自身情况确实需要转专业;
3.学生能提供相关成果或专家论证,证明其确有专长,转专业更能发挥其专长;
4.学生休学、保留学籍后复学,其原所学专业停招或停办;
5.经学校认定确有某种特殊困难,不转专业无法继续学习;
6.因某种疾病或生理缺陷(隐瞒既往病史者除外),经学校指定的二级甲等以上医院诊断证明确实不能在原专业学习,但尚能在其它专业学习;
7.社会对人才需求情况发生变化,学校征得学生同意,必要时可适当调整学生所学专业。
有下列情形之一的,不得申请转专业:
1.正在休学、保留学籍或保留入学资格者;
2.应予退学或受到开除学籍处分者;
3.招生时确定为委培、定向生或单独考试者;
4.招生时有特殊要求的学生和非经全国统一高考招收的特殊录取类
型学生,一般不予转专业;
5.招生时国家有明确规定不能转专业的特殊类型专业;
6.由招生时所在生源省的下一批次录取专业转入上一批次,由低学历层次转为高学历层次者;
7.文理科不能互转;
8.患有某种疾病或生理缺陷的学生,不得申请转入《普通高等学校招生体检工作指导意见》中规定的可不予录取或不宜就读的相应专业;
9.《普通高等学校学生管理规定》(中华人民共和国教育部令第41号)和《福建省教育厅关于规范普通高等学校学生转专业工作的指导意见》(闽教学〔2014〕13号)规定的不能转专业的其他情形;
10.经学校审核认为不适合转专业者。
福建商学院
学生入学后因病或特殊困难,无法继续在本专业学习或学习期间对其他专业有兴趣和专长的,转专业后更能发挥其专长的,均可申请转专业。
申请转专业的学生原则上是我校在读一年级的本科生,且符合下列基本条件:
(一)入学已满一学期;
(二)具有本校学籍资格,注册手续齐备,无违法违纪行为,未受过处分;
(三)学生原专业第一学期所修公共基础课成绩合格。
第十条 学生申请转专业的特殊情况 :
(一)符合国家特殊照顾政策规定者(如应征入伍退役或休学创业后复学等),因自身情况需要转专业的;
(二)学生休学、保留学籍后复学,因特殊原因学校无学生原所学专业的对应年级接收者;
(三)经学校组织考核认定,学生确有某种特殊困难,如身体健康原因或确有专长(如发表论文、著作、作品、在省级以上学科竞赛获奖等)等,转专业更有利于学习者。
符合以上情况之一的学生原则上可在同招生类别内提出转专业申请并提交佐证材料,由教务处组织相关学院进行考核认定后报分管校领导审批,公示无异议后,办理转专业手续。
转专业工作,对以下情形予以限制:
(一)入学未满一学期者;
(二)由招生时下一批次专业转入上一批次专业或由低学历层次转为高学历层次者;
(三)按照特殊类型招生录取的跨类转专业者:如①艺术类申请转入其他类或其他类申请转入艺术类②闽台合作类申请转入其他类或其他类申请转入闽台合作类③中外合作类申请转入其他类或其他类申请转入中外合作类;
(四)普通专科升入本科、高职院校分类考试进入本科、单独招生(如高水平运动队)申请转专业者;
(五)经转学进入我校或已有一次转专业经历者;
(六)定向生或委培生未经定向单位或委托单位同意者;
(七)保留学籍、休学期间的,应予退学或应受到开除学籍处分者;
(八)其他无正当理由者或不符合上级主管部门规定的。
当社会对人才需求情况发生较大变化,学校可以在国家政策允许范围内适当调整学生所学专业。
福建江夏学院
1.申请转专业学生一般限于1年级(或2年级转1年级)学生,且必须符合下列申请条件之一:
(1)在学习期间对其他专业有兴趣和专长的;
(2)因患病或有特殊困难,无法继续在本专业学习或者不适应本专业学习要求,但尚可在其他专业学习的。
2.学生有下列情况之一,转专业优先考虑:
(1)经学校批准休学创业后复学的学生,其创业经历与转入专业相关且转专业后更有利于学生个人发展的,转入专业应在同等情况下优先考虑;
(2)退役后复学的学生因自身情况需要转专业的,转入专业应优先考虑。
3.学生有下列情况之一,不得转专业:
(1)入学未满1学期的;
(2)已有转学经历的;
(3)以特殊招生形式录取的学生,国家有相关规定或者录取前与学校有明确约定的,如国防生、定向生、外国语保送生、专升本学生、预科转正生、体育特长生(含高水平运动队学生和运动训练专业学生)等,不得申请转专业;
(4)由低学历层次转入高学历层次的;
(5)保留入学资格、保留学籍、休学期间的;
(6)在校期间有违法违规违纪行为,受到处分的;
(7)应予退学的。
4.艺术类专业与非艺术类专业之间不得互转;录取时为单列招生院校代码专业的学生,入学后不得申请转到不同招生院校代码的专业。
福建技术师范学院
(一)符合下列条件之一者,可以报名申请转专业:
1.入学后因患某种疾病或确有特殊困难,不能在原专业学习但仍能在其他专业学习的;
2.确有专长、有相关成果,转专业更能发挥其专长的;
3.其他符合转专业有关规定的。
(二)学生有下列情形之一者,原则上不予转专业:
1.未到校报到入学、注册和入学未满一学期的;
2.招生时国家已有明确规定不能转专业的本科生,艺术类、体育类专业学生不得跨类别转专业;
3.招生时有特殊要求的本科学生和非经全国统一高考招收的特殊录取类型学生(含专升本、单独招生、中职推荐免试);
4.由低学历层次转入高学历层次;
5.保留入学资格、保留学籍、休学期间的;
6.二次以上(包括二次)转专业的;
7.应予退学或应受到开除学籍处分的;
8.处于第三学年或毕业学年的;
9.其他有失公平、公正的。
厦门大学嘉庚学院
学生属下列情形之一者,可以申请转专业:
(一)对转入专业具有浓厚兴趣且确有专长者;
(二)休学创业或退役后复学,因自身情况需要转专业者;
(三)入学后因为身体健康原因,经学校指定的二级甲等以上医院诊断证明,不能在原专业学习,但仍能在其他专业学习者;
(四)入学后确有特殊困难,不转专业无法继续学习,经学校审查确认者;
(五)通过转专业能有利于学生自主学习成才,转专业前成绩良好者。
学生属下列情形之一者,原则上不允许转专业:
(一)新生入学未满一学期者;
(二)处于保留入学资格、保留学籍、休学期间者;
(三)处于毕业学年者;
(四)在校期间已转过专业者;
(五)招生时有明确限制者(艺术设计系、音乐系学生只允许本系内申请转专业;高考时为文科类的学生不允许转入只招收理科类学生的专业);
(六)所申请转入专业有特殊专业要求,而申请人不能达到者;
(七)应予退学或应受到开除学籍处分者;
(八)在学校组织的各类考试中出现考试违纪、作弊者(包括课程考试、转专业考试、全国大学英语等级考试、计算机等级考试、体质健康测试等);
(九)出现旷课、迟到、早退等学风问题者;
(十)入学后第一学年申请转专业且当学期学业不符合要求者,包括以下几类:
1.课程修读总学分低于18学分者;
2.课程修读总学分不低于18学分,但所修读的通识教育模块和技能教育模块的课程未取得学分(含缓考)者;
3.课程修读总学分不低于18学分,但所修读的专业教育模块未取得学分(含缓考)课程达到3门及以上,或者累计达到8学分及以上者。
福建师范大学协和学院
(一)符合下列条件之一者,可以申请转专业:
1.拟转入专业有利于学生就业和创业需要,理由充分并能够提供相关证明;
2.确有专长、有相关成果,转专业更能发挥其专长的;
3.因为身体健康原因,不能在原专业学习,但尚能在拟转入专业学习的(须提供二级甲等以上医院检查证明并经学院认定);
4.在原专业学习困难或确因某种特殊情况,不转专业无法继续学习的。
(二)学生有下列情形之一者,原则上不予转专业:
1.新生入学未满一学期者;
2.在校期间已转专业者;
3.学院或教育主管部门在招生时有专业限制者;(招生时国家已有明确规定不能转专业的学生(含小语种),艺术类、体育类等专业学生不得跨类别转专业);
4.申请转入的专业有特殊的专业要求,而申请者不能达到的;
5.应予退学或应受到开除学籍处分的;
6.在本专业学习已修读完成教学计划规定总学分的二分之一及以上且无特殊原因者;
7.申请从国际化本科教育实验班转出的(不含实验班各专业之间的互转);
8.保留入学资格、保留学籍、休学期间的;
9.其他有失公平、公正的。
阳光学院
有下列情况之一者,不能转专业:
(一)招生批次及科类不同或国家已有明确规定不能转专业者;
(二)经转学进入我校学习学生,或已有一次转专业经历者;
(三)保留入学资格、保留学籍、休学、应作退学处理者;
(四)即将进入毕业学年者。
工作程序:
(一)各专业根据教学资源情况制定转专业实施细则(包含拟转出及转入学生的计划数、要求、具体考核办法等)报送教务处,教务处审核后报校领导批准,并在全校范围内公布。
(二)符合专业条件的学生提出申请,并填写《阳光学院本科学生转专业审批表》,每个申请人只可报一个专业志愿。
(三)转出和转入人数原则上控制在当年该专业实际招生数的15%以内,具体以福建省教育厅下发的相关政策执行。
(四)休学创业或退役后复学的学生,因自身情况需要转专业的,可优先考虑。
仰恩大学
转专业条件:
(一)若学生学业成绩达到良好以上,且确有拟转入某专业的特长和兴趣,转专业后更能发挥其专长(具体标准由接受专业确定),可申请转专业。
(二)学生入学后因患某种疾病或生理缺陷,经学校指定医院检查,证明其不能在原专业学习,但尚能在本校其它专业学习的,可申请转专业。
(三)入学后学生确有某种特殊困难或非本人原因,不转专业则无法继续学习的,可申请转专业。符合条件的学生可以按学校的规定申请转专业,但应在所转入专业名额允许的情况下,经主管校领导批准后方可,且每个学生在学期间只能申请办理一次。
有下列情况之一者,不能申请办理转专业:
(一)入学未满一学期或一年级下学期以后的学生不能申请转专业;
(二)入学满一学期,但受到学校留校察看纪律处分者;
(三)健康条件不符合转入专业的要求;
(四)高考文科类学生欲转入理科类专业;
(五)无正当理由者。
西南地区部分高校转专业政策
四川大学


重庆大学



电子科技大学


云南大学

贵州大学
第一条 本校在读的第一学年学习成绩优秀的二年级本科学生,对某一专业确有专长和兴趣,转专业后更能发挥其特长和调动其学习积极性的,可以申请转专业。
第二条 优秀学生申请转专业的必须符合下列基本条件:
1.政治表现好,思想品德好,勤学上进,遵纪守法,在校期间无任何违法违纪行为,未受过任何处分。
2.培养方案中所学课程必修课没有不及格科目,第一学年所获得学分数不低于本专业同年级学生所获得学分的平均数。
3.学生本人自愿申请转专业。
第三条 申请资格和转专业范围
1.学习成绩特别优秀,所学合格课程按学分加权平均成绩排名在本专业的前5%者,具有在全校范围内任意选择专业的申请资格。
2.学习成绩优秀,所学合格课程按学分加权平均成绩排名在本专业的前10%者,具有在文史、理工同科内转专业的申请资格。
3.学习成绩优良,所学合格课程按学分加权平均成绩排名在本专业的前15%者,具有在本学院内转专业的申请资格。
4.一年级按大类培养的学生申请转专业,其转专业资格按学生第一学年的学习成绩在原培养大类学生中进行排名,不按大类分流后的专业学生进行排名。
5.因身心疾病、学习兴趣和专业特长等特殊原因确实不宜在原专业继续学习的学生,可不受学习成绩和专业排名的限制申请转入到其它专业学习,但需转入下一年级学习。三年级学生可申请转入一年级或二年级学习。四年级学生不允许转专业。
6.每年各专业单向转入或转出的学生比例,严格控制在本专业同年级学生人数的20%以内。
7.艺术类专业学生只能申请转入艺术类相近专业;体育类专业学生只能申请转入体育类相近专业。
8.定向生、委培生、保送生和国防生不得申请转专业。
四川农业大学


成都大学
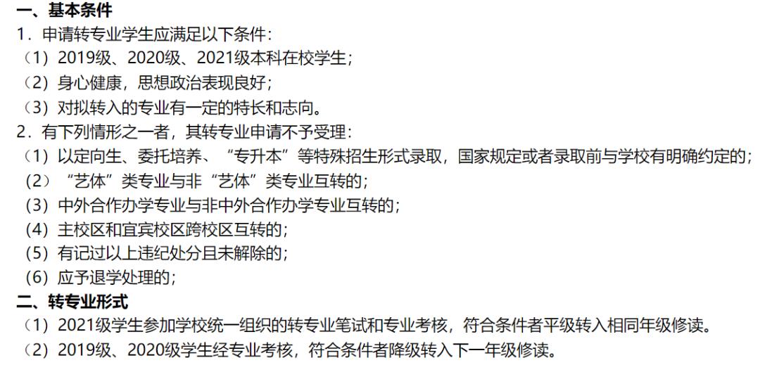
申请转专业的学生为大一学生,申请转专业可最多填报两个专业志愿,且两个专业志愿需归属于同一学院。
申请转专业条件:
(一)学生按照培养方案规定,已完成第一学年第一学期所有课程修读并获得学分,且成绩在本专业年级排名前60%以内(含60%)可申请转专业。
(二)有下列情况之一者,不能申请转专业:
1.学生入学所属招生科类与申请转入专业所属招生科类要求不一致的;
2.招生时低批次录取专业的学生转入高批次录取专业;由低学历层次专业转入高学历层次专业;
3.招生时确定为定向、委托培养者;
4.中外合作办学项目专业学生申请转入非中外合作办学项目专业者;
5.入学以来有违纪记录者;
6.已有一次转专业经历者。
(三)有下列特殊原因,由学校转专业工作领导小组审议通过后可进入相应专业学习:
1.学生入学后发现某种疾病或生理缺陷,经二级甲等及以上医院诊断,确实不宜在原专业学习,但尚能在其它专业学习者;
2.大学生士兵退役后复学,有意愿转专业者。
转专业总成绩构成:
转专业总成绩由学生第一学期所有课程(不含校级公共选修课)成绩加权平均分和学院考核成绩两部分构成,各占转专业总成绩的50%。
成都中医药大学
专业工作在大学一年级进行,原则上每年5月举行考核,具体时间由学校提前公布。学生在校期间只有一次申请转专业的机会,且只能申请一个专业。
获准转入新专业的学生,须降级从一年级开始修读。原专业修读的时间,计入学业修读总时间。
申请转专业条件:
第七条 基本条件
1.政治思想表现优良,遵纪守法,未受警告及以上处分;
2.学习成绩良好,报名转专业前的所有科目初修成绩为合格及以上;
3.身体健康,符合转入专业招生要求;
4.符合转入专业招收要求的文理科限制,或对专业选考科目的要求。
第八条 学生有以下情况之一者,不予同意转专业:
1.定向生、免费医学生、预科生、基地班、长学制的学生,以及体育类等以特殊招生形式录取的、国家有相关规定或者录取前与学校有明确约定不得转专业的学生;
2.正在休学或保留学籍的学生;
3.应做退学处理的学生;
4.其他不符合转专业条件的学生。
西南交通大学


西南财经大学


成都理工大学

来源:成都理工大学关于开展2022年度
普通本科生转专业的通知
西南石油大学
第四条 有下列情形之一者,不能申请转专业。
(一)在校期间受过校纪校规处分,且在申请转专业时处分未被解除(解除时间以解除文件发文时间为准)的学生;
(二)正在保留入学资格、休学或保留学籍的学生;
(三)用人单位不同意转专业的定向生;
(四)专科升入本科学习的学生;
(五)以特殊招生形式录取的学生;
(六)其他经学校审核不适合转专业的学生。
第五条 专业选择限制条件
(一)高考文科学生只能转入文科类(含文理兼收)专业,高考理科学生只能转入理工科类(含文理兼收)专业;
(二)国际学生转专业仅限在本校招收有国际学生的专业之间进行;
(三)艺术类、体育类专业学生不得转专业;
(四)不得跨校区转专业。
第六条 学生在本科专业一年级(或二年级)可自愿申请转专业。其中,一年级新生转专业由学校统一组织实施,二年级学生转专业由学校组织各相关学院具体实施。
第七条 学生在校期间只能转一次专业。
西南大学
学生入学2年内(含保留学籍时间,下同)可按程序申请转专业,且每次申请转专业只能填报一个志愿,获准转专业的学生不得放弃转专业资格。
学校对申请转出原专业或专业大类的学生不设成绩、学分、绩点和转出人数比例限制。



西南政法大学
学生在学习期间对校内其他专业有兴趣和专长,并符合下列情形之一的,可以申请转专业:
(一)入学后发现因某种疾病或生理缺陷,经学校指定医院诊断,确认其无法在原专业学习,但尚能在本校其他专业学习的;
(二)入伍期满退役复学的学生;
(三)创新创业成绩突出申请转入与创新创业项目相关专业的;
(四)第一或第二学期所修必修课平均学分绩点排名在本专业前20%以内的(含按大类招生的专业);
(五)按大类招生的专业的学生第三或第四学期平均学分绩点排名在本专业前10%以内的,可申请转入同一大类其他专业;
(六)法学专业学生申请转入法学以外的专业,且拟转入专业现有学生数少于招生计划数,可不受成绩排名的限制;
(七)经学校组织考核,确定学生对现有专业确有学习障碍或对其他专业确有某方面专长,且拟转入专业现有学生数少于招生计划数的;
(八)学校根据社会对人才需求情况的变化而调整学生所学专业的;
(九)其他确需转专业的。
学生有下列情形之一的,不得转专业:
(一)入学未满一学期的;
(二)入学三学期以上的(按大类招生的专业为入学五学期以上);
(三)由招生时所在地的下一批次录取专业转入上一批次录取专业,由低学历层次转为高学历层次的;
(四)学生高考时科类不符合拟转入专业招生时对专业科类要求的,高考改革省份为高考时选科科目要求不符合拟转入专业招生对选考科目要求的;
(五)通过定向就业、艺术类、体育类、高水平艺术团、高水平运动队、民族预科转入、内地*藏西**班、内地*疆新**班等特殊招生形式录取的;
(六)未通过普通高等学校招生全国统一考试或未使用高考成绩录取入学的;
(七)录取到联合学士学位项目和双学士学位复合型人才培养项目的;
(八)应予退学的;
(九)其他无正当理由的。
因学校人才培养模式创新举措而带来专业变动的,不受本条第一款第(一)项限制。
各专业历次累计接收的转专业学生人数总和,法学专业各学院不得超过本院本专业当年招生计划数的10%,其他专业不得超过本院本专业当年计划招生人数的20%,具体接收人数由接收学院确定。
校级实验班、联合学士学位项目、双学士学位复合型人才培养项目等因学校人才培养模式创新举措设置的,不得接收转专业学生。
西南科技大学


重庆师范大学



