#专业硕士#
北京大学光华管理学院2024年工商管理硕士(MBA)专业学位研究生招生简章
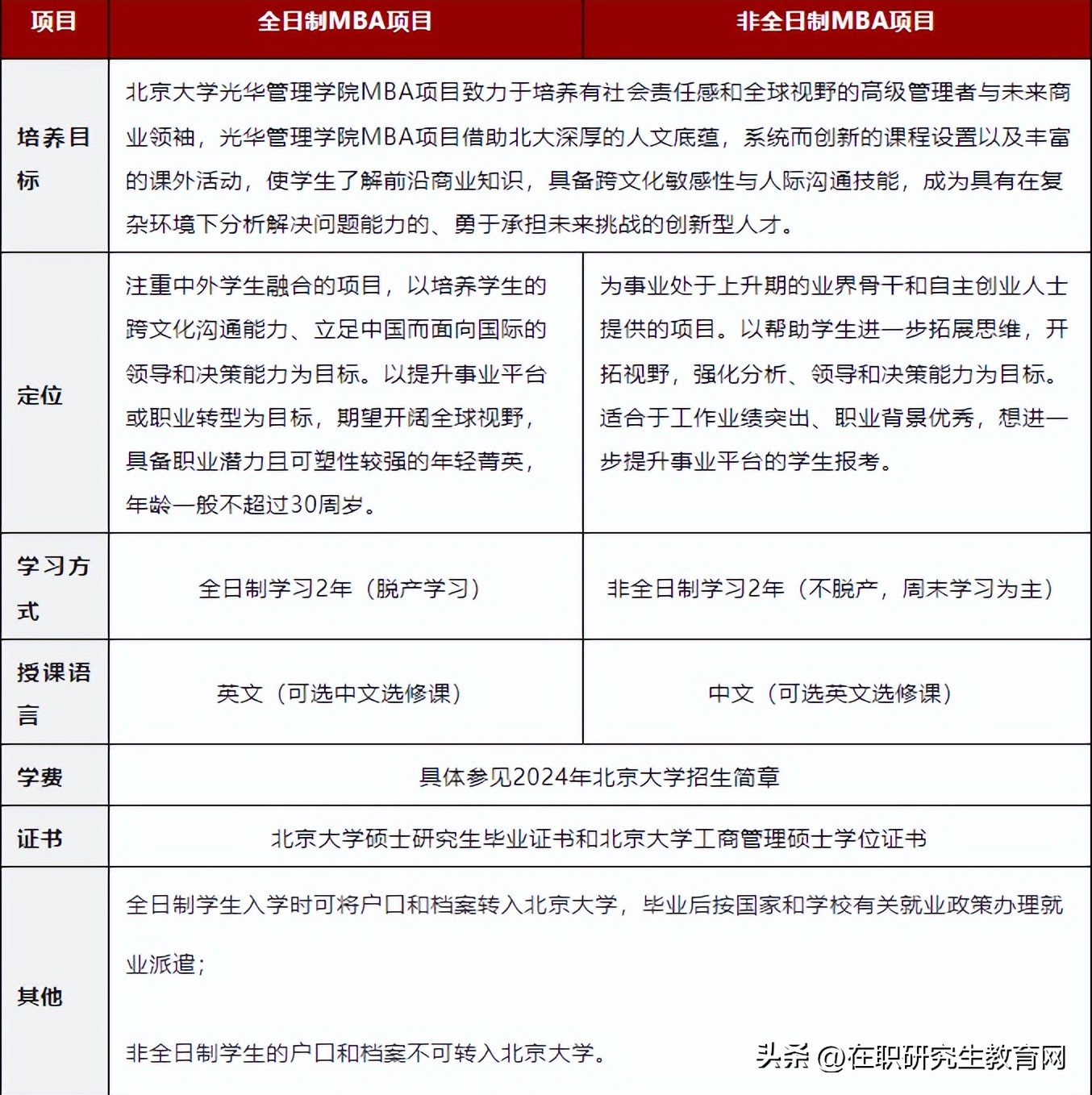
光华管理学院MBA项目自1994年成立以来,一直致力于培养具有社会责任感和全球视野的高级管理者与未来商业领袖。项目坚持以“创造管理知识,培养商界领袖,推动社会进步”为使命,努力打造富有人文精神的MBA项目,并借助北大深厚的人文底蕴、系统而创新的课程设置以及优秀的师资队伍,为学生了解前沿商业知识,培养跨文化敏感性与人际沟通技能并逐步成长为具有在复杂环境下分析解决问题能力的、勇于承担未来挑战的创新型人才提供了一流的教育与指导。
迄今为止,北大光华MBA已招收了二十九批MBA学生,过万名学生曾经或者正在这里学习。在学院全体教职员工的共同努力下,光华管理学院的MBA项目取得了长足的进步,也形成了自己独具特色的MBA教育管理体制。

项目类型
MBA项目根据同学们的不同需求,提供不同学习方式、授课语言的项目类型。目前已经开设的项目包括:
全日制MBA(英文授课):全日制MBA项目
非全日制MBA(中文授课):非全日制MBA北京项目、非全日制MBA深圳项目、非全日制MBA西部项目、北大-康奈尔MBA/MMH双学位项目
全日制MBA(英文授课)
全日制项目学制为2年,其中脱产学习1年,实习与学习相结合1年;主要授课语言为英语,学生可以选修中文课程。学生在毕业后可获得北京大学研究生毕业证书和工商管理硕士学位证书。
定位:注重中外学生融合的项目,以培养学生的跨文化沟通能力、立足中国而面向国际的领导和决策能力为目标。以提升事业平台或职业转型为目标,期望开阔全球视野,具备职业潜力且可塑性较强的年轻菁英,年龄一般不超过30周岁。
非全日制MBA(中文授课)
非全日制项目学制为2年,其中前3个学期主要用于课程学习,最后1个学期主要用于撰写毕业论文;主要授课语言为中文,学生可以选修英文课程。学生在毕业后可获得北京大学研究生毕业证书和工商管理硕士学位证书。
定位:为事业处于上升期的业界骨干和自主创业人士提供的项目。以帮助学生进一步拓展思维、开拓视野,强化分析,决策和领导能力为目标。适合于工作业绩突出、职业背景优秀,欲进一步提升事业平台的学生报考。

一、招生概况
北京大学光华管理学院MBA2024年招生包含全日制MBA和非全日制MBA项目。
全日制MBA项目:全年滚动招生,在2024年名额招满后,通过面试获得预录取资格的考生将自动转为2025年的预录取学生,建议想于2024年9月入学的申请人尽早提交材料。
非全日制MBA项目:2023年3月10日招生启动,具体截止时间参考【招生时间】导航模块。

注:表中信息如有变化,以当年招生简章及官网实时通知内容为准。
二、报考条件
1.中华人民共和国公民,拥护中国*产党共**的领导,愿为社会主义现代化建设服务,品德良好,遵纪守法。
2.大学本科毕业后有3年或3年以上工作经验(2021年9月1日前获得毕业证书);大专毕业后有5年或5年以上工作经验(2019年9月1日前获得毕业证书);已获硕士学位或博士学位后有2年或2年以上工作经验(2022年9月1日前获得毕业证书)。
3.身体健康,符合规定的体检标准。
* 申请人在报考前应仔细核对本人是否符合报考条件;凡不符合报考条件的申请人将不予录取,相关后果由申请人本人承担。

三、招生政策

1.北大光华MBA项目实行“先面试,后笔试”的招生方式,申请人通过两轮材料审核、面试和思想政治理论考试后可获得预录取或有条件预录取资格。
(1)获得预录取资格的考生:报考北京大学且全国管理类联考成绩达到国家A类线可获得初录取资格,材料真实性复查和政审合格后即被正式录取;如当年联考成绩未达线,可保留原项目预录取资格至次年。
(2)获得有条件预录取资格的考生:在预录取考生放弃资格或联考成绩未达线的情况下,报考北京大学并参加全国管理类联考的有条件预录取考生按照联考成绩择优递补获得初录取资格,材料真实性复查和政审合格后即被正式录取;如考生当年未被录取,可在次年直接获得原项目面试的资格。
2.全日制MBA项目、非全日制MBA北京项目、非全日制MBA深圳项目、非全日制MBA西部项目、北大-康奈尔MBA/MMH双学位项目分别独立招生,一旦给予预录取或有条件预录取资格,不能做任何项目调整。
3.申请人符合以下任意一条可以直接获得面试资格:
(1)GMAT正式成绩720分以上,成绩在有效期内;
(2)GRE正式成绩328分以上,成绩在有效期内。
四、学习费用
MBA学生的学习费用包括学费、读书期间购买学习资料的费用、出国交流学习相关的费用,以及学习期间产生的住宿、生活、健康等相关费用。
1、学费
具体参见2024年北京大学招生简章(预计2023年9月发布)。
2023年学费:
全日制MBA项目(英文授课):18.8万元(分两年平均缴纳);
非全日制MBA项目:39.8万元(分两年平均缴纳);
非全日制MBA项目(北大—康奈尔MBA/MMH双学位项目):本项目学费由北京大学学费和康奈尔大学学费两部分组成,学生分别向双方院校分两年缴纳。其中,北京大学学费为31.9万人民币,学生以人民币形式直接向北京大学缴纳。康奈尔大学学费为$4.5万美元(学费由康奈尔大学董事会最终确定),学生以美元形式直接向康奈尔大学缴纳。
有意向参加双学位项目的考生请见光华管理学院网站提供的双学位项目学费标准。
2、读书期间购买学习资料
由同学们自行选择和决定:光华MBA老师会提供免费的课程讲义、开列参考书目名单,同学们可在学校或学院图书馆阅读相关书籍,也可选择自行购买。
3、出国学习所产生的费用
根据同学们选择的项目和前往地区的消费水平而定。
(1)交换项目:不需要交纳学费,需要承担自己旅行和在当地的生活费用。
(2)短期访学:学费由学院承担,需要负担旅行和其他生活费用。
(3)双学位项目:根据前往学校的要求需承担学费、旅行费和其他生活费用。
*详细信息请参考国际视野栏目的说明。

五、奖学金
新生奖学金
2024级新生奖学金包括:联考奖学金、GMAT高分奖学金、综合奖学金、公益奖学金,四种奖学金互斥。
1、联考奖学金
参评资格:当年录取并入学的全日制和非全日制班学生。
评奖规则:联考成绩排名前三位。
2、GMAT高分奖学金
参评资格:当年录取并入学的全日制班学生。
评奖规则:GMAT成绩达到750分及以上(必须在提交第一轮申请资料时提供有效期内成绩)。
3、综合奖学金
参评资格:当年录取并入学的全日制班学生。
评奖规则:面试成绩优异。
4、科创奖学金
参评资格:当年录取并入学的科创班学生。
评奖规则:面试成绩优异。
5、公益奖学金
申请资格:
(1)在中华人民共和国各级民政局正式登记的社会公益组织的创始人或者在其中工作三年及以上的核心管理人员。
(2)当年录取并入学的非全日制北京项目学生,并且只针对前三批参加面试的申请人,即最晚必须在2023年9月16、17日参加面试。
*公益奖学金资格当年有效,联考未通过的学生,奖学金资格不能保留至下一年。
在校生奖学金
1、企业及个人奖学金
由企业、荣誉教授赞助,为鼓励品学兼优的MBA在校生设立的奖项,包括:1997级MBA奖学金、羚锐奖学金、朱善利奖学金等。
*因每年奖学金情况不同,如有变动请以当年情况为准。
2、其他奖励
为了鼓励更多优秀学生,还设立了多种类别和层次的奖励,包括市级、校级优秀毕业生、校级、院级三好学生、校级实践公益奖、校级学习优秀奖和校级社会工作奖等。
*因每年奖学金情况不同,如有变动请以当年情况为准。

六、住宿安排
1. 我校实行住宿申请制,住宿费用自理。
2. 校本部招收的以下类型研究生有资格申请学校住宿:
(1)人事档案转入我校的全日制学术型研究生;
(2)“强军计划”、“少数民族高层次骨干人才计划”等专项计划全日制学术型研究生。
3. 除上述第 2 条所列两类研究生外,其他类型的研究生,包括专业学位研究生、非全日制研究生、人事档案不转入我校的研究生、已明确由院系安排或协助安排住宿的研究生等,学校不安排住宿。
七、转档与就业派遣
被录取为非定向就业的硕士研究生,可在入学前将人事档案、户口转入学校,入学后学校不再办理相关手续。人事档案按规定转入我校的硕士研究生,按国家和学校有关就业政策办理相关派遣手续。
被录取为定向就业的硕士研究生,学校不接受人事档案转入。
人事档案不转入我校的硕士研究生,学校不接受户口转入、不提供奖学金、不提供住宿、不提供公费医疗,不负责其就业派遣,毕业后应回原工作单位或自谋职业。

八、监督管理与违纪处理
1. 研究生招生办公室与学校有关部门全程监督各院系的研究生招生情况,及时公布院系接受考生申诉的途径和联系方式,并保证各级投诉、申诉渠道畅通,对有关问题按照规定及时处理。
2. 申请人或考生须承诺学历、学位证书、个人及其它报考信息的真实性。凡存在学术道德、专业伦理、诚实守信等方面问题者,不论何时,一经查实,取消报考(申请)、录取等资格。
3. 考生应自觉树立遵章守纪、诚实考试的意识。初试期间,考生应自觉遵守《全国硕士研究生招生考试考场规则》及各考点考场纪律;复试期间,考生应自觉遵守我校考场规则及考生所签署的《诚信复试承诺书》等内容,在复试工作结束前不得对外透露或传播复试试题内容等有关情况。对在研究生考试招生中违反考试管理规定和考场纪律,影响考试公平、公正的考生、考试工作人员及其他相关人员,一律按《中华人民共和国教育法》及《国家教育考试违规处理办法》(教育部令第33号)严肃处理。构成违法的,由司法机关依法追究法律责任,其中构成犯罪的,依法追究刑事责任。
4. 若发现考生持伪造证件,我校将暂扣相关证件并及时通知公安机关。
5. 严禁学校内部任何部门和工作人员举办或参与举办考研辅导活动,在校生不得举办或参与助考作弊、虚假宣传等涉考违规违法活动。招生有关人员,如有直系亲属或者利害关系人报考当年研究生的情况,研究生招生相关人员应主动申请回避。
6. 北京大学光华管理学院与清华大学经济管理学院、复旦大学管理学院、上海交通大学安泰经济与管理学院及中国人民大学商学院合作,共同建立MBA考生诚信问题通报机制。在MBA招生过程中,合作院校中的任何一所如果发现考生存在有失诚信行为,将在认真查证并确认后,把具体情况通报给其他合作院校。通报的内容包括:考生基本信息、有失诚信的具体情节、本校查证的方法和最终处理结果。