
这篇内容是我结合前面两篇股票基础爆款内容,并汇总新的问题和知识点,总结出来的。如果你还处于新手阶段,我相信这篇文章会对你有很大的帮助!我尽量用通俗易懂的方式来讲解,如果有还有哪些地方看不懂,建议点赞收藏反复观看。
正文分为:
一、如何运用软件来助力投资
二、股票开户及交易知识
三、如何选择一只好股票
四、买卖点把握的方法
五、如何看盘和复盘
六、消息面该怎么看
七、基本面分析方法
八、技术面分析方法
九、投资体系的建立
十、人性的学习与分析
十一、如何跟上市公司直接沟通
十二、股票投资的书单推荐
十三、投资者权益及股票投资必备的网站
股市好比战争,每次操作都是一场多空大战,(买卖)双方激烈对决,终有一方会惨败,战场上输的是生命,而股市里输的是金钱。所以,不要着急上战场,修炼好内功,赚钱就是水到渠成的事。
一、运用软件来助力股票投资
这里我教大家的不仅仅是传统炒股软件的使用,更主要的是教大家一种投资思维;并且软件就是你的投资兵器,消除信息差最好的办法,所以这部分一定要好好看、好好学。
1、炒股软件:同花顺、东方财富、指南针、通达信、淘股吧
大部分股民用得最多的是同花顺和东方财富,这两个软件各有各的好,我个人更喜欢用同花顺看盘、有时候会用东方财富看看研报。
我之前还特别喜欢看淘股吧,就是类似于散户贴吧。很多著名的游资都是从淘股吧出来的,包括赵老哥、小鳄鱼、炒股养家等等。但现在比较少看了,其一,那些大佬都已经不在了;其二,继那些大佬之后就没再出一个优秀的大佬了;其三,现在大多都是营销号,已经完全失去当年的初衷了。
我先强调一下,现在的免费软件都做得特别好,这些公司的套路都是“用免费软件引流,靠收费软件割韭菜”;付费软件的功能基本上免费软件都有,只不过换个形式;附加的投资咨询服务就更没用了;免费软件就已经够散户用了。
因为我同花顺用得比较多,所以炒股软件的讲解就以同花顺为主了。
1)i问财:同花顺软件中的人工智能问答功能;非常的方便好用,很多股民即使用其他软件盘看,也会为了这个功能特地*载下**同花顺。
第一,有庞大的专业数据库。
比如很多新股民刚开始,什么是市盈率、什么是市净率等等基础知识不太了解,这么基础的知识你问人也很麻烦,不懂也不行;你就可以直接打字或语音输入问题,如图:

点击更多之后,它会把关于市盈率的“介绍”、“计算方式”、“合理的市盈率”、“决定股价的因素”、“正确看待市盈率”、“实战技巧”、“市盈率的缺陷”、“应用”等都会给你详细的阐述;可比百度专业多了。
第二,专业的信息库。
比如:开盘前,你想知道今天盘前有哪些资讯;你可以直接搜“早盘资讯”,它就会把整理好的盘前资讯发给你;
又比如:你对于当前市场行情走势不太清楚,你可以搜索“机构论市”,它就会把整理好的各券商机构的投顾市场观点发给你(记住这里只是机构的观点,不是结论,观点只是用来参考的,具体的操作决策还需要自己多维度的去分析考虑)。
你有什么数据找不到都可以搜,比如你想知道“白酒板块的平均市盈率是多少?”这个自己找还真找不到,你就可以直接搜,它就会发给你。
第三,人工智能选股。
输入股票条件就会自动帮你筛选出符合条件的股票。
比如你想先通过基本面选股:可以尝试输入 “毛利率连续三年大于20% , 净资产收益率连续三年大于15% , 销售商品、提供劳务收到的现金/主营业务收入连续三年大于1 , 商誉净资产比小于30% , 资产负债率小于50%”。

我的老粉丝都知道为什么毛利率、净资产收益率为什么那么重要,为了方便新朋友学习,我直接把之前的内容引入过来;看过的朋友可以直接跳过。
第一,净资产收益率
就是这家公司的投资回报率,比如工厂所有设备投入100万,到年底赚了五十万;这个净资产收益率就是百分之五十,说明这家公司的盈利能力还是很强的。
一般来说,净资产收益率百分之十五的公司,我是直接跳过的,科技公司可以适当降低标准。
第二,毛利率
就是产品卖价减少去产品成本,不算人工等乱七八糟的成本,所得到的利润。A股毛利最高的行业是啥?就是白酒啊,拿点粮食,勾点水就可以了啊。头部公司的护城河也特别深,有几千年的酿酒历史。你想用一些颠覆性的技术来颠覆这个行业,几乎是不可能的。
这个毛利率特别高,说明你的竞争能力特别强,并且有较高的护城河。万科的王石,在采访时说,毛利率超过20%的事,他不做,因为只要超过20%,就会有大量的人过来竞争,然后恶行竞争,压低毛利率,最后导致利润很低甚至亏损。但反过来思考,如果能持续保持20%毛利率的公司,说明什么?说明别人只能看着他发财,抢不了他的生意呀,护城河很宽啊,巴菲特投的公司,第一要素就是看护城河。
所以,作为投资者,一般来说,一个公司的毛利率低于百分之二十,我是不怎么会去看的。
比如你想通过技术面选股,可以尝试输入“连续三天dde大单净流入,当天的成交量是前一天的两倍,均线多头排列,五日均线之上等等”。
当然也可以基本面结合技术面筛选,你想到的条件都可以输入,条件会自动叠加。
强调一下,这里所说的条件只用作教学,不作为买卖依据;自己也可以多尝试一些条件,如果你有比较好的条件参数或者想法也欢迎在评论区里分享。
2)模拟炒股
模拟盘,也需要盘中联网交易,除了资金是虚拟的,其余跟实际操作无差别;强烈建议新手在实盘前,先模拟操作操作。
第一,起码你要先通过模拟盘熟悉所有的股票交易规则。
就比如说,很多新股民都搞不懂9:15-9:30这15分钟的盘前集合竞价:
9:15-9:20,可以参与挂单,在涨停价和跌停价之间的价格都可以挂,并且可以撤单,同时这五分钟挂单不会成交;
9:20-9:25,可以参与挂单,在涨停价和跌停价之间的价格都可以挂,并且不可以撤单,但这五分钟的挂单满足“集合竞价”的成交条件就会成交;
9:25-9:30,可以挂单不可以撤单,挂单不会成交,挂单在开盘后自动进入连续竞价。
我说得已经很详细了,但是你没操作过,是不是还有点云里雾里的。最好的办法就是模拟盘操作一下,看一百遍理论,不实操一次,永远不能真正地理解;实操一次,对我这15分钟的盘前集合竞价规则的解释,就能恍然大悟。
第二,通过模拟盘测试你学习的理论知识和选股模式。
比如上面教大家的“i问财”选股方法,就可以结合模拟盘来测试测试,各个条件组合的成功率,持股多长时间的获利概率最大,最大回撤是多少,与大盘相比如何?太多太多可以统计的数据,并且统计的时间周期越长越有价值。
建议在真正实盘前,先尝试模拟炒股,可以让自己,少交很多学费。
3)研报:券商优秀研究员专业调研数据。
这里跟新朋友说一下,我每天都会做详细的股票复盘文章和视频,每天复盘内容的最后一个部分叫“每天学一点”,都会给大家带来一个股票知识或者投资技巧,这里关于研报的内容,我就直接引用之前复盘内容中的“每天学一点”了。
研报看哪些?怎么看?
第一,早盘必读
资讯中的早盘信息,基本上所有炒股软件都会有,就拿同花顺举例,点击资讯,下面有一个早盘必读,就可以找到了;

这个会在每天的开盘之前发出来,罗列出开盘前所有的海内外新闻大事,行业、个股新闻,以及机构的观点,看看这些机构对于接下来行情的一个分析;记住这不是结论,这是观点,可能有机构看好接下来行情,有的机构看空,这都是观点,我们需要通过他们的分析论点、论据,结合自己的认知来判断给出最终的操作思路;
第二,行业报告
行业报告就属于中观层面的研报,这也是我看得比较多的研报,看得最多的是每周的行业研报。

如果看月度的研报,就稍微有些滞后了,当你看到的时候可能就比较晚了,很多事情可能已经发生了。
第三,公司研报
公司研报的欺骗性是最强的,很多投资者说:看他们写的研报,买一个亏一个,根本不能看。
有的公司研报是配有目标价的,如果你只是看一个目标价,看一个买一个,那肯定是挣不到钱的;你必须要会看门道,才能找到机会。
第一种方法:看当下主线题材板块中的各个公司的研报。
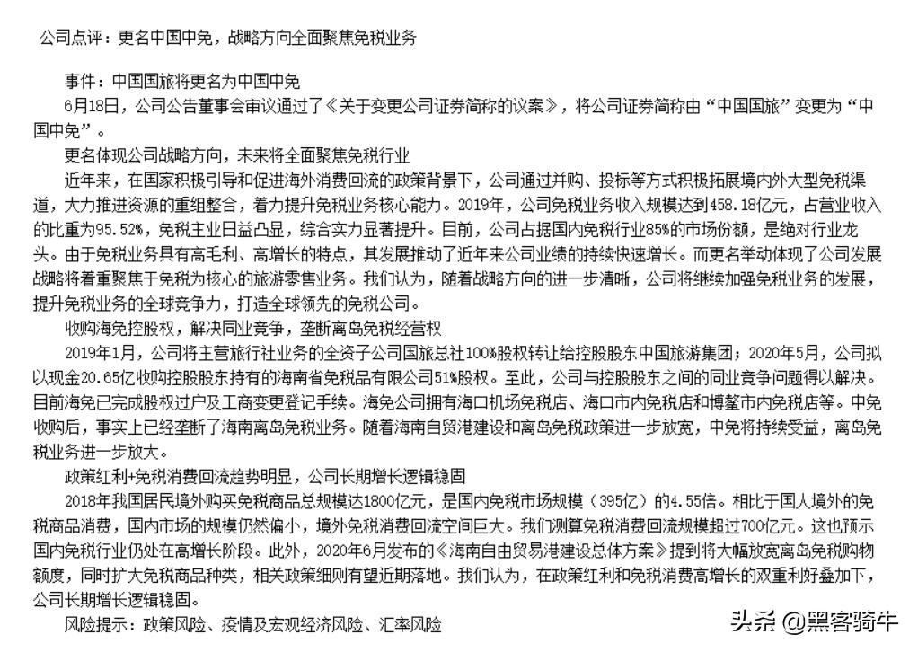
这个方法很简单,看研报中故事性最强的公司。比如说我去年投资的“中国中免”,去年6月29日更名的,更名前叫“中国国旅”,很多人刚开始还以为他是一个旅游公司,我开始也这么认为得,从名字上先入为主了(这是投资大忌)。
6月初免税店政策出台,选择免税店题材后,看到中国中免的研报,其中我看到这样一句话:公司90%以上的收入都来源于免税业务;并且公司占据全国90%以上的免税业务。可以看到中国国旅,妥妥的行业大哥;当时果断买入,当时还没更名,叫中国国旅;这票直接拿了近翻倍的利润。

这种方法核心是选对行业,其次找到故事性最强的个股。
第二个方法:先看行业研报选择景气度上升的行业,这种方法适合中线布局。选择一个行业整体业务空间在上升的;比如医美、牙科、眼科等等,像现在我国医美行业的普及率跟欧美日韩差了几十倍,这种行业的都是上升空间;就拿玻尿酸来说,毛利高,行业渗透率不到6%,而且这种行业壁垒高,护城河相对较宽。
选择好行业后,选择那种调研率比较高的公司,头部券商经常去调研的公司,别急着买;持续跟踪他们的研报,同时分析股价走势;当这种公司一旦回撤个30%、40%的,都是大机会。
比如:通策医疗,牙科龙头,今年二月份最大回撤40%+,现在又涨回来了。
第三个方法:如果一家公司股价正在上涨,那么你就要看这篇研报中,下个季度预测的增长率,会不会比这个季度的增长率要高?
如果要高,可以理解为戴维斯双击;如果要低,就没必要去追了。
付费研报的观点
付费研报带来的数据、信息会更多一些、及时一些,但免费研报也基本够大多数散户来用了,所以,可买可不买;如果你需要更多的数据、信息来提供决策,可以考虑一下。
最后,我还是要强调一下,所有研报都是观点,并不是结论;通过研报中的数据、信息来帮助你做出决策,而不是光看一个目标价。
4)金融市场的联动
在金融的世界里,各个金融资产都是相同的,相互之间都会有影响。
比如:我们可能经常听到人民币升值;人民币对美元是属于外汇,跟股票看似没有关系,但人民币升值就会导致国外资金大量买入中国资产,包括股票;因为买入A股需要先兑换成人民币,即使买的股票不涨,只要人民币升值,他们就躺赚,A股就是他们存储人民币的工具。如果外资大量买入A股,自然就会推动股市上涨;这就是金融的联动性。
第一,全球股市的联动。
我们平时早上都会看,隔夜美股的动向,他们的道琼斯、纳斯达克指数走得怎么样,他们哪些板块走得好?
比如:2019年3月份,大涨的工业*麻大**,这波我赚了60来个点,就是靠隔夜美股的工业*麻大**板块大涨的这一信息,率先抢到的上车门票。
第二,期货市场的联动。
期股联动 的意思就是在期货市场中的某种变化会反映在股市中。
比如你们可以看看黄金的价格,一旦晚上黄金大涨或大跌,次日早上黄金概念股的赤峰黄金、银泰黄金等,就会高开或者低开;这就是明显的期股联动。
第三,外汇市场的联动。
最直接的就是上面说的人民币升值的例子。
5)软件其他的功能
公告精选、板块、沪深港通、资讯、业绩公告、龙虎榜、潜伏日历、融资融券、投资机会、商誉扫雷、国家队、盘面分析等等;
这些功能都是可以帮助分析和选股,根据自身中短线操作的模式选择;这些功能都不难理解,自己多摸索摸索,对投资都有一些帮助。
2、新闻软件:央视新闻、财联社
股票投资看的新闻,我建议“央视新闻和财联社”这两款APP。
腾讯新闻等标题*党**太多;内容太杂、很多都是社会性新闻,跟财经关系不大,对我们的投资没有太大的帮助,挑选有价值的信息要花费大量时间。
1)央视新闻
国家官方新闻平台,内容真实性、时效性强,软件界面简洁大方,关键内容一目了然;尤其对我们了解国家时政的帮助非常的大;缺点是没有财经解说,需要结合自己的商业/投资认知,做出分析判断。
2)财联社
是一个专业的财经类新闻软件,新闻的相关利好一目了然;拥有自主的新闻著作权,像同花顺都是转载的消息,因为没有著作权;当央视新闻里的一些消息不太会分析时,可以结合这里面的财经观点来分析。
3、其他软件
1)天眼查
可以帮你快速查找一家公司的股本结构、组织结构,一般股本结构越复杂的公司越容易出问题,比如传媒公司的股本结构,向来比较复杂,所以你可以经常看到很多传媒股暴雷。
同时,也可以迅速的查询:股东、高管、企业背景、公司动态、经营风险、司法风险、经营信息、企业发展、知识产权和新闻舆情等等重要信息,排雷的帮助比较大;
2)BOSS直聘、51job
现在比较火的招聘软件,比如看他们的招聘信息,招聘的人员数量就可以看出这家企业发展的景气度;如果一家企业没有新鲜的血液流入,甚至还在裁员的,可能是一只有潜力的公司吗?
招聘的员工要求、薪资水平等等都可以看出一家公司吸引人才的能力;自己也可以假装应聘者跟HR聊聊公司的一些情况。比如让她发一些公司照片看看,有些公司,别看他是家上市公司,正儿八经的办公区都没有。
3)淘宝、阿里巴巴、京东、拼多多
这种主要就是针对消费股了,直接去查上市公司的主营产品。
比如茅台,原价就买不到,各大平台的直播间,都会有53度飞天限时抢购,上架就秒没,你还担心这样的公司业绩差吗?
PS:可以通过各种渠道渠道去了解一家公司。
这里说一个我的真实案例:2020年操作的“芒果超媒”这只股票。最主要的原因就是疫情在家,老婆总是用平板看:“妻子的浪漫旅行”、“乘风破浪的姐姐”、“明星大侦探”、“快乐大本营”、“密室大逃脱”、“向往的生活”这些内容,我一看全是芒果的内容;为此她还充了一年的芒果会员。
当时我就打开“芒果TV”APP,看这些内容的*放播**量,都非常的高,并且很多都需要会员才能*放播**,而且是芒果独播。
对于一个内容平台来说,最重要的是什么?——是否有爆款内容以及持续输出爆款的能力。
同时叠加去年很多人疫情在家,就是一个非常不错的投资机会。当然这只股票背后也隐藏着一个巨大的风险,就是我上面说的六款内容,其中三个内容的主角是“何炅”;他一传什么绯闻,股价都得跌一跌;对于投资来说,公司内某个人的影响力太大,不见得是好事。
投资来源于生活,股票没有那么神秘;这就是我要交给你们的投资思维。
比如,可能有很多人都听说过“浑水”做空“瑞幸咖啡”,“浑水”就是雇佣了几千名大学生,蹲点瑞幸咖啡的各个门店,数每天的客流量,计算营业额;最后判断他们大概率财务造假。
二、股票开户及交易知识
1、开户
投资者如果想购买股票,参与股市的交易,首先需要一个股票账户。
现在开户都比较方便,网上都可以开户了。就直接找大券商开户就可以了,营业网点多,后续有什么问题,也方便处理;并且他们的交易软件做得更成熟一些。

上图是根据证券公司的总资产排名的,数据都是来源于公司的年报,比较真实。
2、手续费
各个券商的手续费都是可以谈、可以调的,尤其是资金体量比较大的客户;万一点五都是可以的,如果自己操作短线或者资金量比较大,千万别忘了谈手续费,毕竟券商手续费是买卖双向收费的,长期操作下来,可以省不少手续费,这些钱都相当于净赚的。
3、买卖股票
这里我直接引用我之前的内容:
根据相关数据统计,90%的股民都是用的同花顺炒股软件,我本人也是用的该软件,确实挺好用的,不然也不会这么多人都用它。
但是,你百度搜索“同花顺炒股软件泄露用户信息”相关类似的搜索就能有好几百条,搜索结果也有好几百页;不排除有可能是同行诋毁,但身边人包括我自己注册后还是收到了很多乱七八糟的短信、电话;甚至他们的销售,都知道我关注什么股票和板块。
所以,也不排除是高管或相关部门监守自盗,毕竟这些资源太值钱了,从业多年的我也知道这资源有多值钱。(如果某个公司频繁给你去电或者在休息时间给你去电,直接投诉相关部门,就可以查封他们的外拨电话号,而且他们很难再申请新的外拨号)
同时,这么多投资者使用他们的软件,掌握这么多投资者的投资信息,本身就有很大的风险了。去年闹得最大的一次是:有几十个投资者,自己原先的股票被一键清仓,然后都买了同一只庄股,这只股票第二天开始就连续跌停,这些投资者唯一共同的特点就是证券账户绑定了同花顺,在同花顺上交易的;但也没证据就是同花顺做的,最后也不了了之了。
我也不是要抹黑同花顺,不管有没有,作为投资者,毕竟自己投资的钱也都是汗水换来的,小心谨慎点没有错,我是用同花顺软件看盘,用证券公司软件买卖。
三、如何选择一只好股票
传统的选股模式分为:长线股和短线股;而我个人的主要操作模式是“看长做短”。
“看长做短”就是选择有中长线价值的股票,同时又有中短线的操作机会;这是我个人认为最适合A股的投资模式。说到底,现在的A股依然是“以价值之名,行投机之实”;那么我们就寻找有价值的股票,跟随资金做中短线波段。
1、宏观经济分析
可以通过宏观经济数据、经济周期、宏观政策来分析判断;以年为单位的周期内,是否值得做股票投资;按照当前经济水平适合配置几成仓来做,这点很重要,永远要把风险放在首位。
2、先选择行业
分析接下来以月为单位的周期内,有哪些板块值得投资?
可以从政策扶持、景气度提升、产品涨价等因素来选择行业。
1)政策扶持,就比如2020年、2021年大涨的锂电池、光伏、碳中和等板块,就是我国碳达峰和碳中和的政策下的行业发展机会;
2)景气度提升,就比如2019年大涨的无线耳机,那一年无线耳机作为新产品,销量暴增,头部公司业绩已经翻了几倍;并且按照当时的数据来看,平均每十台手机才配一个无线耳机,机构预估行业还有至少五倍的上涨空间;这就是行业景气度暴增。
3)产品涨价,比如近几年的纸浆、铜、铁、煤炭等原材料的上涨,卖这些原材料的上游公司,利润自然就上涨了;股价也是应声大涨。
3、认准行业龙头
筛选行业板块的龙头,可以是细分领域的龙头,但一定是基本面龙头而不是题材龙头。
基本面龙头是这个行业或某个细分领域中,确实是数一数二的公司且有实实在在的业绩;
题材龙头是指没有基本面支撑的小盘股,完全由资金追捧、游资炒作,靠题材炒作连续拉板的龙头。
我说的基本面龙头,比如锂电池中,动力锂电池龙头-宁德时代、六氟磷酸锂龙头-天赐材料、电解液-新宙邦、隔膜龙头-恩捷股份等,光伏中,单晶硅龙头-隆基股份、多晶硅龙头-通威股份、逆变器龙头-阳光电源等;同时可以把基本面业绩预增的个股也筛选出来。
4、排雷
剔除商誉占比超过30%、近期有大额解禁、应收账款过多等有潜在暴雷风险的股票;尤其是年报预披露期,尤其要注意。
5、技术面筛选
处于下跌趋势且无量阴跌的股票直接剔除,均线趋势破坏的需要等待小阳线修复,一些放量小阳线可以重点关注,具体技术面分析会在下文详细阐述。
6、分析关键点位
主要通过基本面(绝对估值法或相对估值法)和技术面(成交量、均线、筹码分布、大单)来分析关键点位。
关键点位:建仓价、支撑位、止损价、压力位、目标价。再根据关键点位计算“益”“损”比,比值大于1的股票(即潜在收益率大于潜在亏损率的股票)按计划买入;比值小于1的股票放弃。
拿我2019年的一次实盘计划,来给你们做一个案例讲解吧
1)选择行业题材:”覆铜板“,覆铜板原材料整体涨价,覆铜板是半导体主要的生产材料,通过”掘金理论“+政策不断加码集成电路的研发与生产,上游”卖铲子“的公司必然受益,所以选择”覆铜板“板块。
2)覆铜板产业链核心公司:生益科技;深南电路;沪电股份;金安国纪......
3)通过排雷系统和技术面,剔除金安国纪等个股
4)生益科技关键点位设置:建仓价(13);支撑位(11);止损价(10);压力位(14.3);一段目标价(19.99);二段目标价(24.99);
沪电股份关键点位设置,深南电路关键点位设置,省略。最后,当时按计划点位,买入了生益科技和沪电股份,深南电路没到预设的买入点位,没有操作到。
虽然看着简单,但其中一个数字就带过的关键点位,才是分析判断的重点;具体基本面估值方法可以看我的这篇文章:炒股不会给股票估值?看看巴菲特和格雷厄姆是怎么给股票估值的,技术面分析看下文。
四、买卖点把握的方法
这里我直接引用我两期复盘中“每天学一点”的内容。
1、买点
其实股票买点就两个:一个是“追涨”,一个是“低吸”。
一、追涨
我个人比较喜欢做低吸,因为更安全。但我们先来说一说:“追涨”,追涨主要是顺势,抓住趋势,借势赚钱。比较典型的代表人物就是:索罗斯;他就遵循“强者恒强,弱者恒弱”的交易原则,同时他认为趋势一旦形成,会自我强化,加剧市场投机情绪,投机情绪越浓,趋势越强,直到趋势转点的形成。
总结下来,主要是掌握三点:
1、选择短线资金追捧的主线起势的板块;能成为短线主线的板块,要具备三点:一是,有政策加持或是行业景气度爆发式增长;二是,板块要大,才能容纳更多资金;三是,题材龙头个股连板打开板块高度;这两年比较典型的就是白酒、锂电池、光伏、新汽、碳中和等等;
2、选择板块龙头;可以选择基本面龙头,比如白酒中的茅台、泸州老窖等;也可以选择题材龙头,比如这波的皇台、舍得;基本面龙头有基本面支撑相对安全,题材龙头一般没有基本面支撑,纯属题材炒作,一旦趋势拐点形成,下跌也是很快的。
3、只拿自己看得懂的中间段收益。底部起涨时的收益,因为趋势还未形成,这部分收益不属于你;趋势形成后买入,但趋势强化什么地步没人能准确判断,就像牛顿说的:“我能计算天体运行的轨迹,但计算不出人性的疯狂程度。”所以,只抓自己看得懂的中间段收益,剩下的收益无论再多,都要做到心中“无悔”。
二、低吸
低吸其实要比追涨要简单得多,安全得多,无非就是多付出一点耐心,一点时间。
这里我提供两个低吸的方法,一个是最稳健的低吸方法;一个是积极型的低吸方法。
1、最稳的低吸方法。选择宏观经济上升周期或货币政策宽松的时候,分批建仓,那些毛利率高、净资产收益率高、商誉占比低、现金流充沛、应收账款低、应付账款低的护城河宽的公司,可以分批建仓,每次资金少一点;股价上涨时,也分批建仓。这种方法虽然不能*力暴**,但是成功率及其的高,只是大多数散户心法不够,也就是股票一涨就觉得买少了;股票跌一跌就没耐心持有了。记住股票亏钱的人,一定是既贪心又懒惰的人。
2、积极型的低吸方法,这种方法是我最常用的策略,即"看长做短"。选择中长线上升趋势的行业板块,确定大周期是上升周期时,小周期在情绪高潮一致时触及压力卖出,在情绪冰点时回踩支撑买入。
最后总结一下:
短线操作的核心,就是顺势而为;抓住趋势,顺势趋利。
长线操作的核心,就是价值为王;潜伏进场,等庄抬轿。
但千万不要买要强不强,要弱不弱的股票;这种票是最符合散户的心态,龙头太高了,不敢买;位置低的又觉得太憨了,想买了就能涨或者想多赚点;其实这种票亏得是最多的。
2、卖点
一、心法
技术之上就是修心
很多人买卖点把握不好,其实就是输在心法上。为什么有的人觉得“我刚买就跌,我刚卖就涨呢?”这想法本身就是不对的,凭什么你买就是最低点,你卖就是最高点呢?
所以,我们在买一只股票的时候,就应该考虑跌了怎么办?——最好的解决办法,就是在买的时候要考虑,这只股票是不是越跌越安全,跌了我有没有信心去补它,并考虑怎么补。
还是拿我6月7日复盘时说清仓了白酒的操作,来说一说。我卖完这两天白酒就大跌了,说实话卖了就跌,六成以上是运气;四成是通过我教你们的情绪分析法,判断现在白酒情绪太过一致,短线风险已经大于利益,所以我选择卖出,但卖出会不会立马就跌我不知道,但我根本不会纠结,我守住我看得懂的那份收益就可以了,如果再涨跟我都没有关系;就是这种心态,让我一次次逃顶成功。
同时买点,就像隆基股份一样,我第一次买也跌了,补第一次的时候还是跌了,补第二次的时候也没涨;这两天不就涨回来了吗,还赚了10个点。我从一开始就没考虑能买了就涨,所以我选择分批进场,分批离场,这种情况虽然会稀释很多利润,但很安全,成功率高。
当然在大跌的时候,要考虑公司经营情况和财务情况有没有重大问题,或者出现重大利空改不改变公司的盈利能力;如果出现了也只能自认倒霉了,但一次的意外也不能改变心法,修心是在技术之上的。
二、卖点时机
时机的把握还是针对我一直强调的一句话:长线看经济,中线看政策,短线看情绪。
1、长线看经济。中国经济毋庸置疑的长线向好,就拿沪深300来说,近十年的平均年化收益率都在15%以上,算上复利就多少了?业绩稳定、现金流充沛的公司,就没必要卖了;就像林园持有茅台十几年没卖过;当公司业绩出现拐点、经营能力出现问题时再酌情卖出。
2、中线看政策。就比如20年突如其来的疫情,影响经济,但宏观货币政策和财政政策肯定要放水的,那么中线机会出出现了;又为什么现在那么担心美国的非农数据、经济数据好转?因为一旦经济好了,就很可能收紧货币政策,那么中线风险就加大了。
所以,我们先确定中线基调,是上升趋势还是下跌趋势;比如我最近复盘中的“情绪分析”模块,一直讲的是:“大周期上,突破箱体上沿,走震荡向上的趋势,留意波段回踩的低吸机会。”这里所讲的大周期就是中线,在大周期向上的过程中,小周期的冰点调整都是低吸的机会;在大周期向下的过程中,小周期的高潮都是减仓离场的机会。
你们自己在做决策的时候,要分析自己操作的个股所属板块的大周期,是上升趋势还是下跌趋势。
3、短线看情绪。情绪高潮一致时减仓,情绪冰点时建仓;情绪的分析需要通过大盘、板块、个股等数据来分析,具体的情绪分析方法我在:股市短线看情绪,可情绪是魔鬼,真的可以掌握情绪吗?试试这几招 这篇文章详细阐述了,这里就不多叙述了,大家可以再回顾学一学。
上文提到的情绪分析的文章链接:股市短线看情绪,可情绪是魔鬼,真的可以掌握情绪吗?试试这几招
五、如何看盘和复盘
轻看盘,重计划
很多新手,刚开始看了某个新闻或者听了某个朋友一说,脑子一热就买进某只股票。没有充分的操作计划,然后就开始看盘。看盘又不知道看什么?怎么分析?就反复点开自己的股票,也不知道是该买还是该卖,还容易受情绪影响,导致追涨杀跌,一直亏钱。
正确的操作应该是:先有详细充足的复盘计划;然后看盘分析操作;再复盘反思调整计划。
1.复盘计划
没有详细的计划,看盘时,就容易被情绪牵着鼻子走,导致经常犯低级的错误交易。
1)复盘:总结今天优秀的操作和失败的操作,原因是什么,怎么改变?
2)计划:根据新的数据和信息做出详细的计划。我多以反问的方式来做计划:
①当下的隐患是什么?
②做什么板块?该板块的操作逻辑是什么(政策/涨价/行业景气度)?
③板块的龙头个股是?是否可以作为风向标?
④现阶段大周期是上升周期还是下降周期?
⑤现阶段小周期的情绪什么级别?
⑥做什么股票,这只股票的核心逻辑是?
⑦这只股票的安全边际在哪?
⑧有没有资金参与?主力的成本估算是多少?
⑨关键点位分析:支撑压力,买点卖点?
⑩风险评估判断几成仓操作?
如果你在复盘时,能给以上问题给足充分的答案,相信你也做出了详细且充分的计划。
3)案例说明
通过复盘掌握了足够信息后我计划:
①当下最有机会的是“碳中和与碳交易”板块;
②”碳中和与碳交易“的逻辑是政策+顺周期;
③板块龙头:中材节能,可作为板块风向标;
④选中的股票是某某能源;
⑤选择逻辑:其一是属于碳中和板块,其二这只股票的基本面属于电力行业细分龙头,其三资金面,其四技术面;
⑥综合分析:在10块钱的位置有较强支撑,上方压力:11.6元,目标价:12.8元,止损价:9元;
⑦明日大盘早盘再度恐慌性下杀,则市场“小周期情绪”触及冰点时买入某某股票;
⑧仓位:按照左侧交易法则先买入两成;
⑨明日隐患:权重股下杀导致指数压制情绪。
注:计划中,字体加粗的地方,是下文看盘分析的重点。
上文取自我的《每天股票看盘到底应该看什么,如何看?》这篇问答内容;因为问答不能像文章内容那样直接把链接附在文章里,大家可以直接点击我的主页,然后点击问答栏,我的问答内容就15条,都是精华内容,也很好找。

六、消息面该怎么看
当面对一个突发消息面或者是某个板块大涨大跌时,我们需要沉下心来,冷静地思考三件事:
1、对于这个问题,历史上早已形成了哪些共识?
比如说,2020年,突如其来的新冠疫情,我们第一反应就是找对标事件,以前有没有类似的情况?当然有,就是2003的非典,对吧?找到对标事件后,我们第一时间应该是回顾当时的历史走势,当时市场是什么样的走势?什么板块走得比较好?
我记得2003年游戏股不错,那么这次疫情游戏股会不会走出同样的走势呢?逻辑是什么呢?——疫情在家嘛,无聊就打打游戏咯,对吧?
虽然在2020年上半年,游戏股不是涨得最好的,但走势也很不错了,是不是就可以冷静地去面对这次危机呢?
2、对于这个问题,有哪些事实是需要澄清的?
同样拿2020年的疫情来说,我们当时就要问自己一个问题:这件事真的就要导致市场崩盘了吗?
显然不是。其一,危机总是并存的,疫情对有些行业是利好,对有些行业是利空;其二,政策因素,政策肯定会扶持经济的嘛,长线看经济,中线看政策,政策大力扶持,货币政策肯定会大幅放水的,放的水,最先进的是哪里?——金融市场,对吧。
3、对于这个问题,我们需要面对哪些现实?
这时候我们再在股市里看看,市场资金是怎么理解这个节点的?通过市场真金白银的买卖,来验证我们的推断逻辑,而不是主观的臆断。
这个就需要结合大盘、板块、个股之间的走势来分析了,这些就结合我每天的复盘内容,多看看,慢慢的自己就会分析了。
发现没有,分析消息面,就是把一个突发消息或事件,拆解成一些常识性的问题,最后得到的就是股市分析的视角和工具。
最后,我还是要强调一下,重点是分析宏观消息(对应大盘)和中观消息(对应板块),宏观方向选对了,板块也选得不错,基本上就是赚多赚少的问题;少看个股消息,但散户看到的个股消息,已经不能称为消息了。
七、基本面分析方法
1)基本面数据分析: 市盈率、市净率、每股净资产、每股收益、股息率等等, 这些数据主要在相对估值法中运用较多 ,其次可以通过这些基础数据快速初步分析公司基本面;
注:相对估值法。 即找类似参照物进行估值,比方说:如果你看中了某个新楼盘,就可以对比周边房价的情况,对应户型对应楼层朝向等来估值。在股市中:如果你看中了五粮液,想知道它现在是否被低估,就可以看看茅台、山西汾酒、泸州老窖等白酒的平均市盈率是多少倍,如果远低于这个市盈率则是被低估了。
2)财务报表: 资产负债表、*款贷**金额、投资金额、货币现金、原材料的使用量及成本、研发费用、应收账款、现金流、融资金额等等很多数据,正常的财务报表都有百页以上,详细读懂非常耗时费力。 主要运用在计算绝对估值中“现有估值”的部分。
3)经营分析: 扩大产能、产品涨价、并购重组,产品研发、发展规划、重大战略布局等等, 主要运用在计算绝对估值中“估值溢价”的部分。
注:绝对估值法。 即该公司的实际价值,分为“现有估值”和“经营溢价”。”现有估值“即通过现在的财务报表,分析所得公司当下的价值;”经营溢价“即公司在不断地经营过程中,给公司带来的未来成长空间。
”现有估值“很好理解,”估值溢价“,比方说:当听到“面板涨价”时,主要生产面板的“TCL科技”和“京东方A”,应声大涨。就是因为面板是他们的主要产品,产品涨价,即经营利润升高。所以,股价上涨就是估值上涨的反应。
巴菲特在第一次投资可口可乐时,对经营溢价的判断是“公司未来十年的年复合增长率是15%”。这15%不是凭空捏造的,而是基于可口可乐近几年,每年20%的增长率,但巴菲特觉得增速未来会有所放缓,所以给出的年复增长率是15%。
具体的基本面学习文章,可以看我的“想学习股票基本面,应该怎么入门,掌握哪些知识?”这篇问答内容。
八、技术面分析方法
在学习技术面分析之前首先要明白,技术分析的目的是什么?
技术分析的核心目的是:分析出“短期多空(买卖)双方的力度”。 有些技术派会说:技术就是看趋势。
如果就看趋势,K线图缩小,傻子都看得出:趋势是向上还是向下。那你们还看什么“成交量”、“均线”、“MACD”、“KDJ”这些指标呢?
如果走上升趋势的股票,短期卖方力量增强,就会出现“转势”,由”上升趋势“拐头向下,如果前期获利盘过多,还会出现卖方极具增多,主力砸盘出货,出逃资金相互踩踏的情况。反之,下降趋势的股票,短期买方力量增强,也会出现“转势”。
所以,技术面就是分析“短期买卖双方的力度”,那么我们只需学习:1)技术形态分析;2)技术指标分析;3)主力分析;即可。
1)技术形态分析: 这是最基础的技术分析,著名的有:《波浪理论》、《日本蜡烛图技术》、《道氏理论》;
2)技术指标分析: 核心指标就是“成交量”、“换手率”、“K线”、“均线”、“筹码分布”,这些是分析”多空双方力度“最重要的技术指标,学习的最高阶就是”化繁为简“,前期学习太多无用指标,只会让你多走弯路。
3)主力分析:①主力吸筹量的分析, 如果主力吸筹到位不会再深度洗盘,小幅度回踩即是机会,如果大跌则表明判断错误,注意风险;
②主力成本, 往往洗盘不会低于成本线,回踩低吸策略极其关键;
③拉升空间和意愿度, 这点需要结合分析的点很多,包括主力吸筹量,题材炒作空间,市场环境等等要素综合分析,所以需要通过长期经验判断主力拉升的意愿度;
具体的技术面分析内容,可以看我的“学习股票技术面,应该怎么入门,有哪些实用的知识?”这篇内容。
九、投资体系的建立
投资前如何先建立好投资框架,然后怎么往框架里装知识、经验,再通过不断地迭代,进化为成熟的投资体系。
具体的内容可以看《如何构建有效的股票投资体系?》这篇问答内容,这篇内容主要从“预期差策略”、“选股策略”、“买卖策略”和“资产配置”四个维度教会你如何建立投资体系。
十、人性的学习与分析
1)学习的目的
有的人会跟你说,“炒股只有克服人性的弱点才能赚钱”。其实是不对的,股市中的人性弱点,说到底就是 :”贪婪“和“恐惧”。 上涨时还想多涨点,下跌时害怕继续跌。
最根本的原因是: 对未知事物的不确定,如果你知道这只股票马上要跌了,还会贪婪吗?
所以,解决”人性弱点“最好的办法:不是克服人性,而是提升自己对未知事物的判断力。那我们学习人性的弱点是为了什么呢?
学习人性的弱点,是为了判断”主力意图“,同主力一起收割他们的对手盘。主力的对手盘即散户盘,主力会根据散户的”人性弱点“来控盘(洗盘吸筹/拉升出货)。所以我们读懂”人性的弱点“,不仅可以防止被主力收割,还可以站在主力的角度来扩大我们利润。
2)人性弱点的学习
人性的弱点有很多,比如锚定效应: 人们对某人某事做出判断时,易受第一印象支配,第一印象就像沉入海底的锚一样,把人们的思想固定在某处。一般而言,锚只要受到人们的关注,无论它是否夸张,是否有价值,这个锚都会起作用。
股市中的锚定效应不胜枚举,随便说一个:
被自己的”成本价“给锚定了。有很多投资者喜欢看自己的成本价,涨了一点就想卖出,拿不住股票;跌了一点,就会难受,等涨回成本价就急忙解套卖出。
这些情况,都是被自己的“成本价”锚定后的结果。理性的思考都知道,股票的涨跌,是由市场情况来决定的,与自己的成本价无关,但为什么会如此关注自己的成本价来操作呢?
忘掉成本价,该不该卖出应该是由市场各方面因素决定的,而不是你的成本价。千万不要被自己的成本价给锚定了。
后续我也会在每天的复盘中的“每天学一点”更新人性弱点的小知识和小技巧。
十一、如何跟上市公司直接沟通
1、上证e互动 :http://sns.sseinfo.com/
2、深交所互动易:http://irm.cninfo.com.cn/szse/
先记住这两个网址,或者*载下**互动易APP.。上海交易所的股票就在上证e互动中提问;深圳交易所的股票就在深交所互动易中提问。
也可以在软件中直接提问,比如同花顺的个股资料中的“公司大事”-“投资者互动”,如图:

建议大家经常和董秘互动,可以得到很多有价值的最新的信息,对于短线来说至关重要!
回答敷衍、甚至从来不回答的公司,积压了很多问题的公司,说明这些董秘不敬业也不关心投资者;这种公司基本面一般不会好的。
十二、股票投资的书单推荐
这里插入了书单小店链接,小店是保真的,同时也帮你们查了淘宝价格,对比之后才上的链接;主要是提高阅读体验,帮大家降低选择的时间成本。
1、《穷查理宝典 》
对于新手来说,最主要的是建立投资思维,所以我首推这本书。
对巴菲特了解的人肯定也了解查理芒格,他是巴菲特的黄金搭档,也是伯克希尔.哈撒韦公司的副主席,他和巴菲特联手创造了有史以来最优秀的投资记录。
穷查理宝典收录了查理芒格过去20年来主要的公开演讲,贯穿全书你可以看到查理芒格过人的聪明才智和博学多识,并能让你进一步更好的了解价值投资。这本书有非常多的专业投资人士推荐,是非常值得认真阅读的经典著作。全文干货满满,全文重点,相信你读完这本书一定会对查理芒格产生由衷的敬佩。
《穷查理宝典》
¥79
购买
下面是淘宝搜索销量排名前三名的价格

2、《思考,快与慢》
这本书通过对于人的思考模式,整理了在日常生活中经常犯的心理错误,尤其是对于股票交易来说,很多新手基本上会把这些坑踩个遍,但实际上又是一些非常低级的错误。我觉得这本书更贴近现实,也远比传统经济学会更实用一些;并且这本书中的很多思维模式不仅仅可以用在股票投资当中,也可以用在生活工作当中。
《思考,快与慢》
¥29
购买
下面是淘宝搜索销量排名前三名的价格

3、《原则》
痛苦+反思=成功,我认为这是本书最核心的总结。本书的作者是瑞.达利欧,他是世界上头号对冲基金「桥水基金」的创始人。他擅长量化投资,通过计算机辅助计算来达到更高的投资回报率,达利欧曾经利用他的计算机系统在2008年成功地预测了金融危机,从此名声大噪,而现在他的公司管理的资金已经超过了1500亿美元,他自己也拥有着超过200亿美元的财富。本书就是他对自己成功经验的总结,从多角度阐述了工作、生活、管理中的原则。
《原则》
¥45
购买
下面是淘宝搜索销量排名前两名的价格

4、《股票大作手回忆录》
1929年,一位传奇人物以一己之力战胜华尔街,做空股市暴赚1亿美元(相当于现在1700多亿美元),他就是有着”华尔街巨熊“之称的利弗莫尔。
利弗莫尔的传奇一生大起大落,暴赚1亿美元后,1亿美元又几近全部亏损,最后因为情感问题抑郁自杀,因此他一直以来都是一个饱受争议的人物,有人说是天才,有人说是赌徒。但无可否认的是,他是有史以来伟大的投资者之一,他的投资原则(其实更偏向于投机)和思维还是值得学习的,而这本书便记载了利弗莫尔的投机生涯。
【粉丝福利】股票大作手回忆录 旗舰品质正版
¥9.9
购买
5、《艾略特波浪理论》
成书于1978年11月,是一本关于波浪理论的权威教科书。该书分析各种指数或股价的走势。在艾略特波浪理论中,将趋势的规模分为9个级别,最大级别为横跨200年的超大型周期的超大循环波,最小级别为只覆盖数小时走势的次微波。无论级别如何,每一循环周期都有5升3降8个波浪构成。
其核心就是掌握趋势,趋势为王,对于判断大中小趋势很有帮助。
艾略特波浪理论:市场行为的关键(原书第10版)
¥49
购买
十三、投资者权益及股票投资必备的网站
金融市场是直接与钱打交道的地方,钱越多的地方,问题越多,水越深;所以要学会利用法律的*器武**为自己维权。
中国证监会:是股票、期货、债券等证券市场的最主要维权机构。
维权分为:投资维权和消费维权

1、投资维权
1)我们买了一家公司的股票后拥有了哪些权益。
根据相关法律法规规定,上市公司股东主要权力包括:知情权、表决权、建议权、质询权、利润分配权、剩余财产分配权、股东大会及董事会决议撤销诉讼权、股东直接诉讼全、股份回购请求权、独立董事提名权、提案权、股东派生诉讼权、临时股东大会请求权、股东大会召集何主持权、公司解散请求权等等。
一般情况下,对于中小投资者来说,主要需要知道的是“知情权”、“利润分配权”和“表决权”
①知情权
知情权是指公司股东享有了解公司可公开信息的权力。股东知情权是法律赋予股东的重要权力,是实现股东其他权力的前提和基础。
主要是在公司“财务造假”、“重大事项未公开披露”、“经营信息造假”等情况下,行使知情权。
②利润分配权
利润分配权是指股东有权按照出资和股份比例要求分配公司利润的权力。股利分为“股票股利”和“现金股利”。
③表决权
股东表决权是指可以参加股东大会,对大会提出的议案做出自己判断的表决权。
因为中小股东持股比例小且对于公司经营认知不够全面,所以一般都是大股东和公司高管进行决策。
但在极少数情况下,可是会行使到的。比如:曾经“戴尔”公司在收购一家打印机公司事件上,公司高层和大股东意见出现了严重分歧。高层认为,现在戴尔应该深耕电脑行业,不该将战线拉得太长;大股东认为,电脑连接打印机是非常好的行业整合。
这时,因为高层和大股东的股权比例差不多,小股东们的投票权就起到了非常大的决定因素。大股东为了收购这家打印机公司,于是给小股东们挨个打电话,告诉他们收购的好处。
后来,因为小股东们的投票,戴尔完成了这次的收购,之后的一段时间内,戴尔的股票也表现得非常不错。但最后,这次收购并没有给公司带来利润,反而拖累了公司的主赛道——电脑,导致公司业绩下滑,导致股价也开始大幅下挫。
表决权是把双刃剑,如果对于公司经营发展不懂的,还是要慎重。
作为上市公司股东,可以通过股东大会现场或网络两种方式行使表决权。网络投票的主要方式是:交易系统和互联网投票系统。
2)如何维权?
维权的方式:调解、投诉、举报、仲裁和诉讼。
调解: 就是投资者将争议事项提交给相关机构,由相关机构帮助达成和解协议的方式。调解机构有:证券业协会、证券交易所和证券监督管理机构。调解后问题达成一致,会请当事人和调解人签字盖章,即完成调解。
投诉/举报: 两者性质差不多,主要就是自己合法权益受到侵犯时,向市场监管机构投诉举报。主要投诉举报机构:中国证券监督管理委员会,简称“证监会”。
仲裁: 双方争议时,由第三方仲裁机构做出裁决,双方需履行仲裁结果。不履行,可以采取诉讼。
诉讼: 就是依法向法院提出诉讼,请求法院对特定案件进行审判。判决结果,双方当事人必须执行。
3)维权机构的联系方式
证监会
网址:中国证券监督管理委员会
投诉电话:12386
证券业协会
网址 : 中国证券监督管理委员会
上海交易所
网址:首页 | 上海证券交易所
深圳交易所
网址 : http://www.szse.cn/
2、消费维权
主要针对的是一些金融服务公司:券商、软件公司和其他证券投资咨询公司。
如果他们在销售产品时,有“承诺收益”、“夸大宣传”、“虚假宣传”、“扭曲事实”等销售话术,诱导你进行消费后,与事实不符的情况下,可以投诉维权。
举个例子: 小明在买某家公司的软件或荐股服务时,销售人员承诺:“购买后会每个月给一期金股,金股收益稳定在20个点以上的”,“我们的投顾老师都是华尔街深造回来的”等等有夸大,虚假销售的行为都可以进行举报。

发现套路时,可以向“证监会”或“12315平台”进行投诉。
证监会联系方式同上;12315平台网址:全国12315平台 ,电话:12315。
以前的金融市场建设不够完善,所以很多人踩了坑只能吃哑巴亏。但现在,国家对投资者权益越来越开始重视,保护措施也越来越完善,所以我们也要学会使用“维权”的手段,不吃哑巴亏,让犯错者得到应有惩罚!
但要注意的是,举报工商注册的公司是有效的,但一些非法公司的“杀猪盘”,投诉也无门。所以,在消费前一定要慎重,免费的服务就更不要相信了。
3、投资者必备网站
1.宏观经济数据:
1)最官方最权威:国家统计局官网:http://www.stats.gov.cn/
包括:GDP、物价指数、制造业指数等等数据很全,想看什么直接搜就行;
2)信贷、货币等详细数据:中国人民银行官网:http://www.pbc.gov.cn/
一般央行开展逆回购等货币政策都会第一时间在官网发出一个公告;
2.行业数据:
1)可以看研报数据中的行业研报
①我看得比较多的是“萝卜投研”;②各大炒股软件里都有研报功能;
2)要看更详细的数据:
① 中商产业研究院的官网:https://s.askci.com/
② 生意社官网:http://www.100ppi.com/
3.基金类网站:
1)天天基金网:https://fund.eastmoney.com/
会比支付宝里的数据更全,更适合小白学习。
最后,觉得黑客内容还不错的朋友,别忘了关注、点赞、转发,祝各位大吉大利、明天抓涨停。