

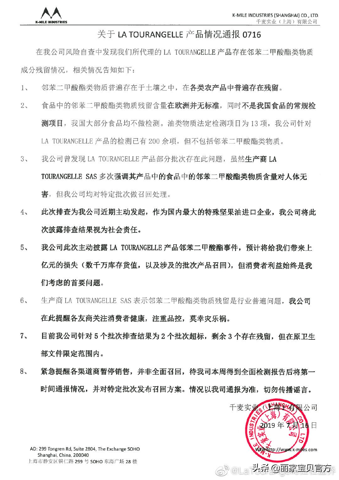
7月15日,法国核桃油品牌“拉杜蓝乔(La Tourangelle)”的国内进口商对所有批次产品检测,发现存在“邻苯二甲酸酯类物质”残留,要求各渠道代理商从15日起紧急下架所有产品。

7月16日,千麦实业微博发布关于LA TOURANGELLE的情况通告,内容显示其从未表示产品存在安全问题,仅是一个主动风险排查,并且上海市市场监督总局已经介入调查。
千麦实业还曾透露生产商LA TOURANGELLE SAS 表示邻苯二甲酸酯类物质残留是行业普遍问题,在此提醒各友商及其代理商能和千麦实业一道关注消费者健康,注重品控,莫幸灾乐祸,勿制造传播谣言。

就在7月18日中午12:19分,千麦实业置顶了一条微博,称经检验疫评定2018年及以前进口的拉杜蓝乔产品全部批次合格,但这条置顶微博并没有附带官方检验报告。前边说产品有问题,停止销售,后边又说属于安全范围内,自导自演了一出大戏,让宝妈们一脸蒙圈。
“邻苯二甲酸酯类物质”到底是什么?
邻苯二甲酸酯类物质,目前是塑化剂的主体,其产量占塑化剂总量的80%左右。常用的邻苯二甲酸酯有23类左右,广泛用于玩具、食品的包装材料,医疗设备及个人护理产品(如洗发水和洗剂)等,塑料中脂溶性的物质在接触植物油的时候会被溶出而被人摄入体内。它们可能改变我们身体的激素,对生殖系统产生一定的毒性。
美国国家毒理学计划(NTP)在第12版致癌物报告中指出,邻苯二甲酸二(2-乙基己基)酯也叫DEHP,合理地被认为是一种人类致癌物质。
而婴幼儿和胎儿阶段是生长发育重要的窗口期,如果这个时候接触到这些化学物质,可能造成儿童智力和认知水平下降,对健康造成长期持久影响。

市场上,拉杜蓝乔的核桃油售价比同类产品高出不少,但因被商家宣传具有“补脑”功效而受到妈妈们的追捧,常被用于婴幼儿的辅食。
但是孩子真的需要靠吃油“补脑”吗?
关于核桃油
核桃里面富含不饱和脂肪酸,可以促进孩子的大脑发育,而1-3岁是宝宝大脑发育的关键期,所以核桃油是很多妈妈给宝宝食用油的首选。
但是核桃油中没有现成的DHA,而是需要α亚麻酸在人体内转换成DHA,但其实这个转化率真的很低(约为1%)。
另外核桃油中富含多不饱和脂肪酸是一种很不稳定的脂肪酸,不适合高温烹调,如果拿核桃油来煎烤辅食的话,那点亚麻酸也被破坏掉了。

如何挑选适合宝宝的食用油
植物油中都富含维生素E,但不同的植物油中,由于脂肪酸的构成不同,各具营养特点。
比如橄榄油、茶油、菜籽油单不饱和脂肪酸(油酸)含量较高,玉米油、葵花籽油、芝麻油、花生油等则富含亚油酸,而胡麻油(亚麻籽油)、紫苏油中富含α-亚麻酸。
尤其是亚麻籽油,其中α-亚麻酸的比例高达35.9%左右,而其代谢物DHA俗称“脑黄金”。是婴幼儿神经细胞生长及维持正常功能的一种重要的营养物质,也是大脑和视网膜的重要构成成分。
但是还要依照宝宝的发育选择适合的植物油。

宝宝多大能吃食用油?
《中国居民膳食营养素参考摄入量》建议6~12个月婴儿脂肪摄入量占总能量的适宜比值是40%左右,因此婴儿添加辅食后需要适当添加食用油,作为脂肪的来源。
宝宝食用油推荐量
年龄
每日推荐摄入量
7-12月龄
5-10g/日
1-3岁
20-25g/日
学龄前
25-30g/日
这里的推荐摄入量是要计算入食材本身的脂肪含量,不是每日必须要吃够这个量的食用油。当日如果有吃高脂肪食物,或者肉类食材较多时,食用油食用油要适量酌减;如果谷类、以谷物类、蔬菜、水果等植物性辅食为主时,需要适量添加食用油,在制作肉类食材时可以少放或不放,避免油脂摄入过量。

如何科学搭配食用油?
每种食用油,营养成分都是不同的,适合的烹饪方式也不同,建议根据食物油的特性以及需求,轮流食用。
凉拌类食物
在做凉拌菜时,比如蔬菜沙拉、凉拌黄瓜之类时,可以洒一点富含α--亚麻酸的紫苏籽油、亚麻籽油或核桃油;
蒸煮类食物
在做蒸菜或煮菜、炖菜时,尽量在食物出锅后,稍微放温一些再放适量的紫苏籽油、亚麻籽油或核桃油
炒菜类食物
建议低温烹饪,不要烧至冒烟,以至油温过高,破坏营养成分。

小宝宝的肠胃消化功能尚未发育成熟,饮食以清淡为主是没错,但「油脂的正常摄入」依旧是必要的。
但是对于油的选择,也要针对不同的用途选择,尤其孩子的用油量并不多,最关键的是:用对油,换着吃,要适量。


点击【了解更多】享更多优惠~