铝及铝合金型材被广泛应用于建筑、交通运输、电子、航天航空等部门。近年来,由于对汽车空调设备小型化、轻量化地要求,热交换器用管材及空心型材种铝挤压制品地比例迅速增加。
据资料介绍,挤压加工制品中铝及铝合金制品约占70%以上。铝合金型材挤压技术发展也因此带动了现代挤压技术的发展。

铝型材具有良好的延展性和可塑性,广泛应用于各个领域。那么铝型材加工工艺流程有哪些呢?一般来说铝型材加工常见工艺分别是铸锭、挤压、热处理和表面处理。那么针对这些加工处理方式到底有哪些特点呢?
铝型材挤压是将铝合金置入挤压筒内并施加一定的压力,使之从特定的模孔中流出,从而获得所需的截面形状和尺寸的一种加工方法,这种挤压加工法成本低、效率高、操作简单,在现代工业生产体系中占有相当大的比重,使铝型材成为国民经济中的重要基础材料,铝型材在挤压时要按照以下工艺流程进行:
“模具篇”
* 模具加工工艺流程图·平模(不带封闭空腔的结构型材)
车加工→划线→铣加工→钻孔→打磨→淬火→回火→磨平面→精铣导流槽→线切割→电火花加工→抛光→钳修→验收→试模→氮化→进仓
* 组合模(带封闭空腔的结构型材)


* 模垫
车加工→划线→铣加工→钻孔→打磨→淬火→回火→磨平面→验收→进仓
* 模套
车加工→划线→铣加工→钻孔→打磨→淬火→回火→磨平面→精车→验收→进仓

“熔铸篇”
* 各牌号合金的典型用途
① 6060、6063、6063A、6463、6463A常用于生产建筑型材,其中6463A合金专用生产抛光型材。6063A合金常用于生产要求强度比6063合金稍高的建筑型材,如幕墙类型材。
② 6061、6082、6106、6005、6005A、6351合金广泛应用于需要良好耐腐蚀性能的大型结构件,如冷藏集装箱底板、卡车车架部件、船舶上层结构件、铁道车辆结构件和其他机械用结构件。
③ 6101、6101B合金用于生产地铁导电用铝合金型材。
④ 6563合金主要用于生产切削散热器型材。
⑤ 2024、5A02、7005、7020、7075是属于高强度合金,多应用于航天器、机械设备等。
* 熔铸工艺流程图
配料 → 装炉 → 熔化 → 搅拌 → 配合金 → 转炉 → 精配合金 → 铝液精炼 → 精密过滤 → 铸造 → 均质 → 锯切

“挤压篇”

* 挤压工艺流程图

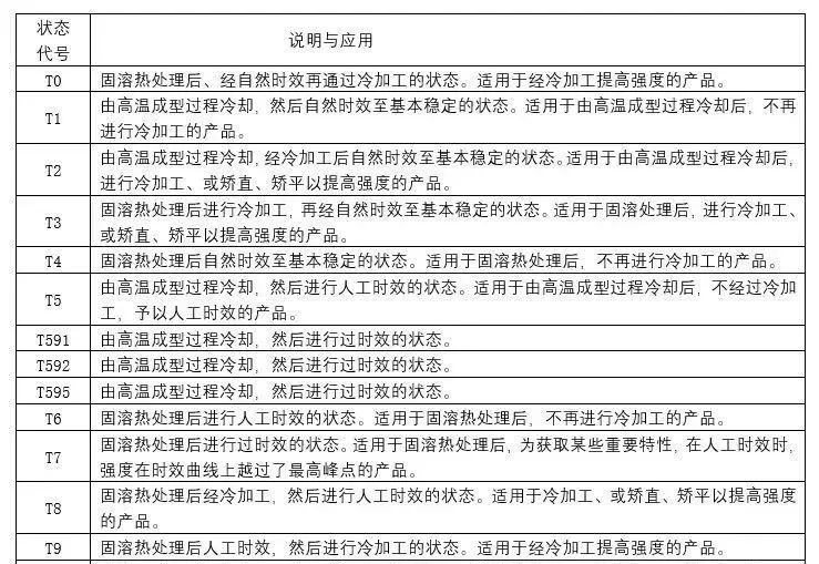
* 型材热处理状态

热处理:通过不同的淬火和时效制度,使铝型材得到应有的力学性能。

* 自然时效与人工时效的区别
自然时效——是型材在室温下时效强化,时效时间为1个月以上。人工时效——是型材在高于室温的温度下(如180℃)进行时效强化。

表面处理:表面处理可增强型材外表美观程度,并延长铝型材的使用寿命,铝型材的表面处理,也可进行着色处理,可经自然氧化着色法、电解着色法和浸渍着色法获得。
结束语
综上所述,通过以上铝合金型材挤压模具及挤压生产流程详解,让我们更彻底的明白模具生产流程和铸锭、挤压、热处理和表面处理,这几种工艺所能达到预期的效果,满足消费者,客户的需求。