商业写字楼物业管理方案流程图 (工业园区物业管理企业流程图)

50个物业管理工作流程图,可直接编辑Word文档,限时分享!

获取方法在文末!

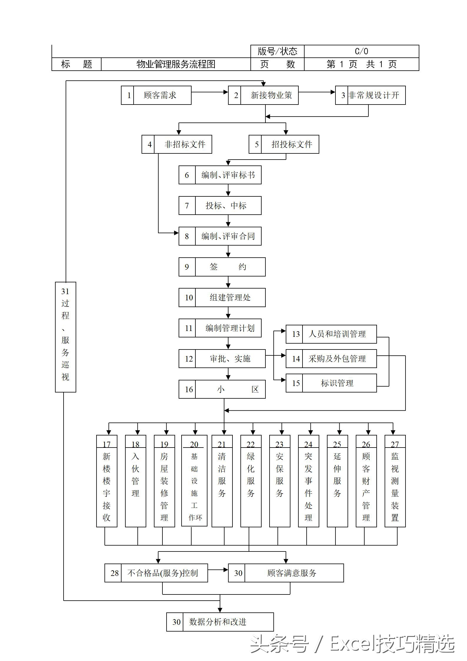
物业管理常用表格全套,工业园区物业管理企业流程图

物业管理常用表格全套,工业园区物业管理企业流程图

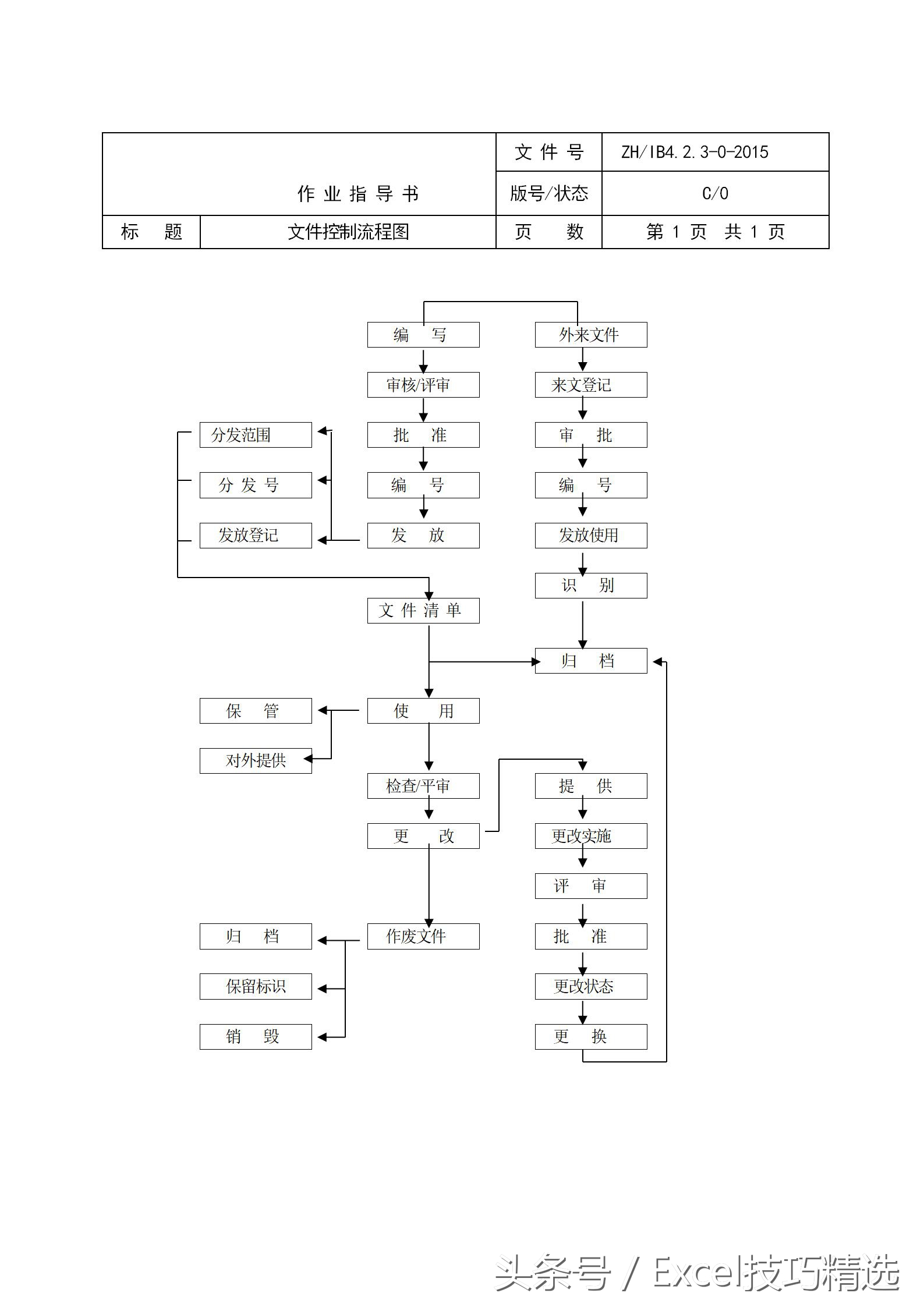
物业管理常用表格全套,工业园区物业管理企业流程图

物业管理常用表格全套,工业园区物业管理企业流程图

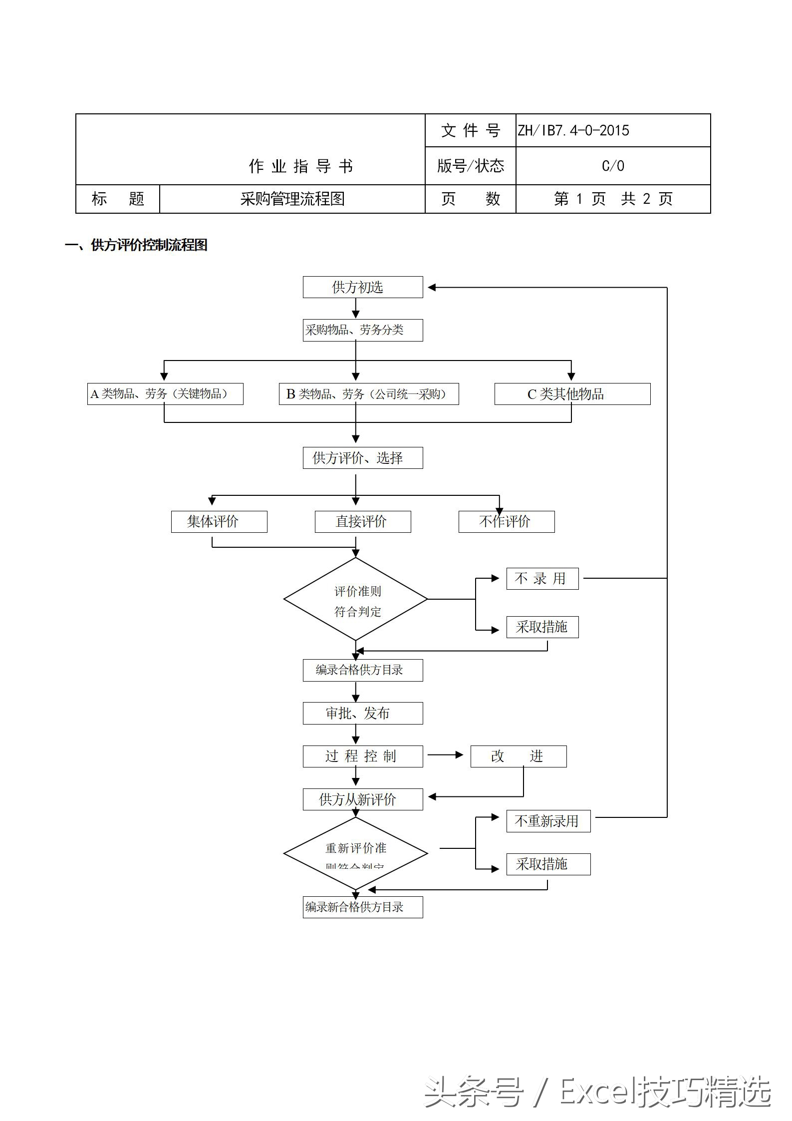
物业管理常用表格全套,工业园区物业管理企业流程图

物业管理常用表格全套,工业园区物业管理企业流程图

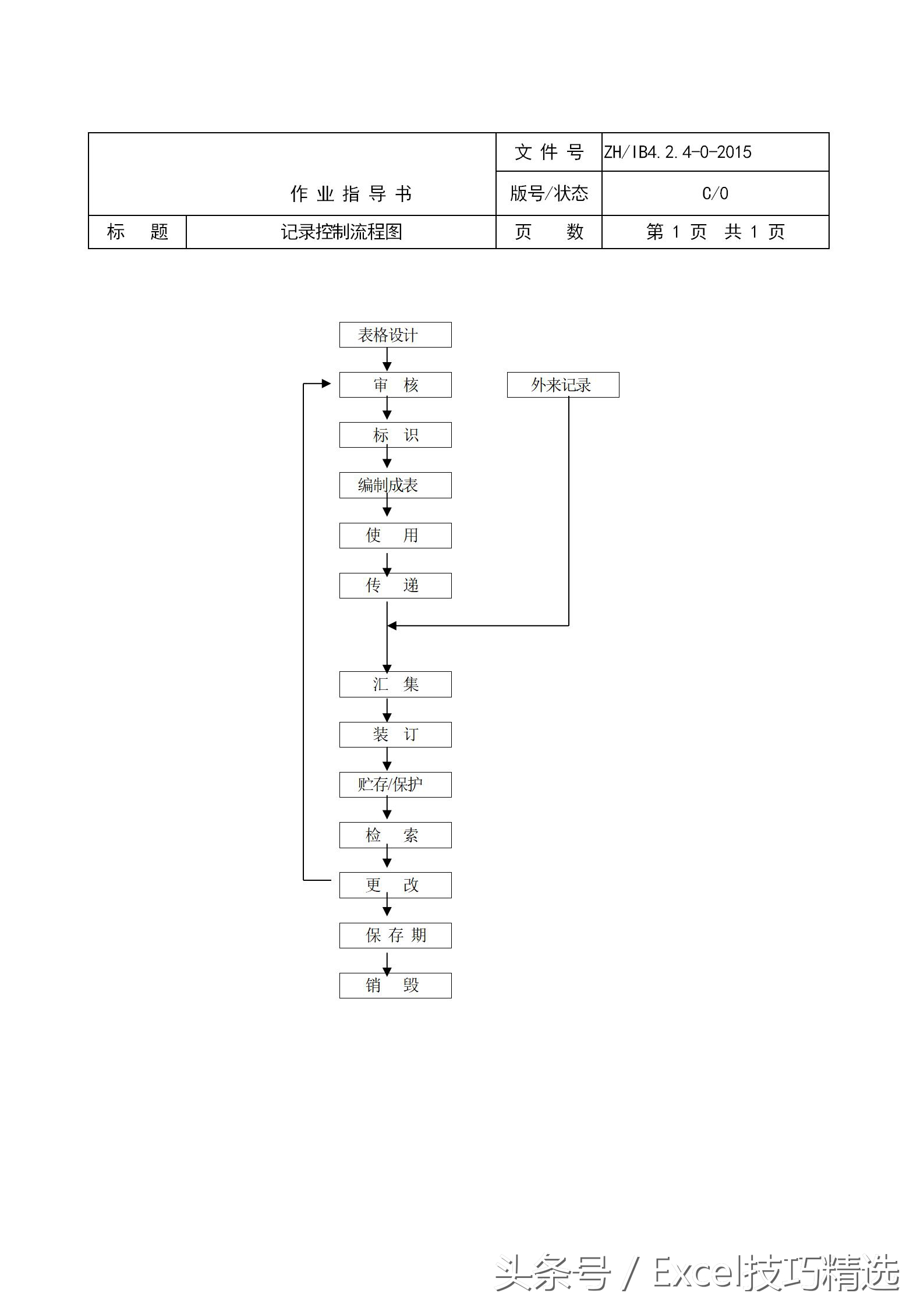
物业管理常用表格全套,工业园区物业管理企业流程图

物业管理常用表格全套,工业园区物业管理企业流程图

获取方法:

1、转发此文;

2、点我头像,右上角,私信,发送信息:“10095

别忘了哦,转发此文后,再私信我:“10095