
来源:CV智识
作者:余洋洋 韩敬娴 张雪
“虚假流量”已成为行业内公开的“*规则潜**”。
以今日网络上突然爆料的一位所谓深圳高科技创业者来说,其想要赚钱,在做市场开发的时候,接触到蜂群传媒,选了一位粉丝380万的时尚博主,花了3500元,最后博主352万的阅读量,完成了2个转化,还是传媒公司内部的同事。
以该创业者的口吻来说,“难道这几个小时内发生的都是一出设计好的戏?所有的流量都是假的?没有一点真的?3500元你给我安排得明明白白?”

所谓道高一尺魔高一丈,套路深的总是更有高人。在这些案例背后,有数据显示,国内刷量产业人员规模已经达到900万人。
而为何大家会如此选择?无非就是想走个捷径,希望可以“假作真时真亦假”,我们姑且不论该创业者的产品是否也是骗人的,但刷单背后的技术*局骗**,倒是该认真反思下了。
刷量产业链迅速膨胀
一条围绕网红流量池的黑色产业链正在迅速膨胀。
在广告主走向消费者的链条上,明面上嵌有品牌代理商、广告供应商、MCN(多频道网络)机构、红人、分发平台等环节,暗中还藏有刷量公司的黑色产业。
在以流量数据为导向的利益体系下,每个角色都能在网红流量营销的食物链上分得一杯羹。
水面上的,是被包装打造出的一个个光鲜亮丽的网红、KOL;水面下的,则是帮网红疯狂刷粉丝、刷留言、刷流量的一个个“刷量”公司。

从国际大牌到新锐国货,从美妆服饰到日用百货;从抖音、快手到微信、微博,从直播平台到小红书。网红刷量的足迹几乎遍布所有商品品类。
在直播行业,数据注水早已成为*规则潜**,直播间中的很多“人”都是机器人“僵尸粉”。不仅粉丝能刷,礼物也能刷。
直播中网红主播得到用户赠送的礼物,有一半都是这些主播的运营团队扮作“托儿”送的。一些不明真相的吃瓜群众往往在从众心理下跟着刷礼物,成为被“割”的韭菜。
在快手上靠着刷钱走红祁天道。作为散打哥最得意的旗下主播,祁天道和散打哥有着一样的运作方式,那就是在快手上大肆刷钱。散打哥甚至出钱帮祁天道一起刷钱,为得就是捧火祁天道。
毕竟,快手上涨粉有两种方式,一种是靠着与众不同的才艺,这其中包括类似于社会摇喊麦这种快手上比较流行的才艺。一种就是靠着刷钱,甚至大部分主播都需要刷钱才能涨粉丝。
甚至连网红民宿也是刷出来的,连携程、去哪儿网等旅行平台都躲不过评论区被“刷量”的命运。
“十一”长假期间,不少游客选择在民宿住宿,订单量和评价是最重要的参考依据。但游客不知道的是,无论订单数量还是评价内容,都有可能是“刷”出来的,有的网红客栈甚至每天花千元左右“刷单”。
据媒体透露,“刷单”在民宿行业较常见。当前,大理、丽江一些民宿客栈的从业者,日均花费千元左右“刷单”。
一家客栈,完全可以靠“刷量”可以在互联网上获得大量评论,搜索排名靠前,以此让住客产生这家民宿很靠谱的感觉,然而事实的情况很可能是,这家民宿从来没有结果一单。
全民“刷量”时代,靠“刷”出来的虚假流量正变得无孔不入。
既然网红刷量如此疯狂,那么受众对网红安利的产品接受度究竟如何呢?CV智识询问周围小伙伴后发现,不少朋友都会“吃下”网红的安利,即使他们知道这背后会有很多套路。

即使不化妆的女生,也会因为网红推荐去购买彩妆用品“虽然我不化妆,但是我买了很多网红推荐的化妆刷,彩妆什么的。”
促使刘雪忍不住想买的原因是“网红的推荐真的很有感染力。”她告诉CV智识,明知道抖音上骗人的东西多一点,都是商家自己弄的,但还是会忍不住买。
“我会接受有些微博博主的安利,东西感觉挺好的。”“还行吧,抖音啥的也就是个推介手段。”“买过微信的,还行。”对于网红的安利,多数小伙伴告诉CV,会接受一些,并且感受还不错。
刷量为何大行其道
在这次蜂群传媒被质疑导演“僵尸舞台剧”的事件中,作者提到了选择Vlog博主的一个原因就在于,博主以往的视频和图文,看到都是100多万的浏览量,以及上千的正面评论。

而在实际操作过程中,作者在最开始也的确看到了一组漂亮的数字:49分钟,12.1万观看量,几百评论,几千赞,一百多次转发。只是,他并没想到,最终的电商流量居然为0。
在文中,作者也提到了问题出现前蜂群传媒“会捧场”、“态度不错”、“沟通不错”等关键词。
一位品牌运营业内人士表示,初步判断这就是刷量。他也承认,刷量这件事一直存在,但两小时几十万的流量,电商却是0流量,“实在罕见”。
这位业内人士还表示,合同中并未标明转化量也是作者被骗的重要原因之一。“要么他不懂行,要么他贪了便宜。”
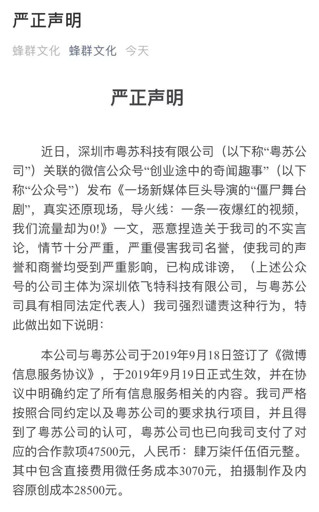
而蜂群在刚刚发布的声明中也称并未承诺保证任何关于转化率的问题,投放效果取决于产品、内容等各方面的因素,且在合作过程当中已与粤苏公司及时进行沟通。同时表示,粤苏公司所提到关于数据的问题均属于为诋毁、*谤诽**而自行捏造的假象,已经报案。


粤苏公司的遭遇勾勒了一个典型的流量现象:创业者期望自己的产品能吸引更大的点击量、进一步转化成购买量,而这些靠刷量存在的公司,依靠引入虚假数据、貌似“贴心”的服务等方式让他们信以为真,付费购买。孰不知,除了流量可能是假的之外,合同中也隐藏着一不小心就踩空的陷阱。
这次事件再次将刷流量这件事推到了台前,腾讯网络安全与犯罪研究基地高级研究员张宝峰曾公开表示,各类刷量平台在我国已超过1000家,刷量产业的人员规模累计达到九百多万。
在这条产业链上,流量需求方想要流量吸引关注,刷量方制造流量获取利益,而资本、舆论同样依靠流量赚取各自的利益。
一位网络安全专家介绍了刷量的几种套路:
- 黑客入侵方式,即小网站通过植入暗链蹭大网站流量;
- 买流量,就是SEO优化,改变网页架构,然后优化网页架构,提高爬虫的抓取率;僵尸网络,黑客通过在黑掉的多台电脑中安装插件刷流量;
- *绑捆**刷流量插件,用户在*载下**软件时,往往会*绑捆**一些插件,而大部分恶意插件都是用来刷流量的。
如何从技术上避免这件事呢?张宝峰腾讯安全论坛上也曾公开分享,互联网行业要不断完善识别恶意账号的安全保护措施,不断更新判定恶意账号的安全策略,识别和清理虚假流量,遏制新增虚假流量的产生。
对于平台来讲,今日上午11时许,微博管理员发布公告称,接到该美妆博主帐号“张雨晗YuHan”存在刷数据的行为的反馈。
经查,该帐号在微博平台原发推广该条商业内容的报价为3070元。接到反馈后,已暂停该账号的商业接单功能。同时联系了该账号所在的MCN公司,经MCN公司反馈,他们收取了客户视频制作费用,但金额与网文说明的有较大差距。关于刷数据行为和订单金额纠纷,微博会尽快查实,依据事实和社区管理规则,对帐号做进一步处理。

流量经济时代的技术角色
网红经济是什么?就是流量价格暴涨、流量稀缺背景下,寻求大V、网红IP商业化的一种尝试产物。大V的聚集地主要在微博,所以,谈网红经济,主要也就是微博网红的商业化。
网红虽然是流量的载体,但也并非所有网红都具备商业价值,网红也在由野蛮生长阶段进入专业化 运营阶段。以个体为IP本身就造就了不可替代性,但是这种稀缺若没有持续的转化能力,那么,在商业上就难有所作为。
在炮制网红愈发“正规化”的当下,也引发出许多负面问题。视频刷单、直播刷单等技术再度死灰复燃,并扮演着不可或缺的推手角色,成为一股重要的力量。
在国内互联网界,刷单几乎是个公开的市场行为。从最早的网店刷单、视频刷单,到最近的直播刷单、App排名刷单,甚至一条微信的阅读数,一家餐馆的销售数据也能刷出来。有的时候刷单还成了抹黑对手的工具。
在央视的采访中,杭州一家网红新媒体公司的工作人员毫不掩饰地说:
我实话实讲,数据肯定会做一点,可以找专门的公司刷单,抖音上也可以刷单,刷几十万、几百万都行。
在淘宝上搜“视频点击量”为关键词进行搜索,有多达8页的内容。而除了常规的视频网站外,美拍、秒拍、快手等最容易让网红蹿红的应用赫然在列。而且这些卖家不仅能增加视频的点击量,还能顶赞、订阅、评论等。

这些视频刷单销量都不低,其中一家甚至有接近3W5的销量。而其价格也是异常便宜,据了解,只需300元,就能刷4000万的点击量,成本低的惊人。
而直播刷单同样毫不逊色,1元就能在各大直播平台刷2W粉丝,1000人气也仅需1元。成本的低廉,能够迅速早就所谓的网红。
另外,刷量也是黑灰产的重要一个重要体现形式,其产生的根源是需求方对于数据的迷恋,以及虚假数据带来“美好体验”,在不同的行业刷量也有不同的体现:移动互联网行业的刷APP的活跃数据、网红大V为了提升自己价值刷的粉丝、人气、评论数;电商为了增加产品购买量,刷的购买量、好评……
数字联盟对CV智识表示,刷量用到的小号作为黑色产业链中密不可分的一环,与小号有关的,数字联盟称之为做号黑产,属于黑灰产中的账号提供方,为黑色产业链中的重要一环。
目前,做号黑产带来的后果主要有,滋生刷单、炒信、羊毛*党**等恶意行为,这会导致广告商因虚假流量而虚增成本,平台利益受损。比如,网上曾曝光的一些自媒体公众号刷阅读量、刷点赞的新闻,就是通过群控软件非法操作,连点赞也是虚假的数据。
此外,关于小号泛滥的根源及目前市面上采取的打击措施,数字联盟也给出了建议,在数字联盟看来,个人信息泄漏、电信虚拟号段是虚假账号泛滥的元凶。
而目前市面上采取的打击措施,首先是手机号实名制,但黑产可通过冒名或通过其他手段获得大量手机卡号,用来注册小号。其次,移动互联网企业会通过大数据技术的方式分析用户行为,进行用户画像,通过建立用户黑名单的方式,对高危标记账号做行径追踪,及时制止恶意行为,但是也存在误判错判等情况。
数字联盟联合创始人刘晶晶表示,小号泛滥、恶意注册等黑灰产滋生于互联网行业,与多种违法犯罪的黑灰产密切相关,
打击治理还需多方联动,作为移动互联网企业,一方面要加强用户数据的保护和管理,另一方面也需要随着市场需求的不断变化动态提升企业的风控等级。
“网红流量刷单”易触碰法律红线
据了解,随着移动互联网的发展, “刷流量”(也称“刷单”)涉及的欺诈类案件从2017年开始逐年大幅增加,比如仅诉争到法院且法院已经判决的,在2018年公开就有近1500件,未上法院的就更多了。
北京同清律师事务所的何磊和韩中领对CV智识表示,他们大概在2016年了解接触到的第一例刷流量有关的刑事案。
不可否认,“刷流量”现在普遍存在网络营销甚至于线下实体营销,最终目的是为了给客户扩大销售数量和成果。
何磊介绍称,刷单行为违反了《消费者权益保护法》的规定:“消费者享有知悉其购买、使用的商品或者接受的服务的真实情况的权利。”
他进一步谈到,刷客帮助刷单导致消费者对网店的信誉产生了误解,没有获得真实的情况,最后可能造成消费者权益被侵害。根据《消费者权益保护法》规定,消费者享有公平交易的权利。在消费者无法了解真实情况的交易中,卖家的商品可能远远低于买家的预期,商品实际上与买家的付出明显不匹配,消费者最基本的公平交易权无法保障。
此外,在2018年新修订《反不正当竞争法》中着重增加了对网络刷单炒信、利用技术手段从事互联网不正当竞争行为规制的内容,重点强调关注当前市场上存在的新型不正当竞争行为,特别是互联网领域的不正当竞争行为。
吉林省工商局公平交易处关会平处长说:
不管是网红店还是实体店,其具有一定影响的商品名称、包装、装潢、企业字号、域名主体部分、网站名称、网页等商业标识,无论是网上还是网下,都应当受到《反不正当竞争法》的保护。同样,不管是网红店还是实体店,其网上和网下的违法行为,都应受到《反不正当竞争法》的规制。
毋庸置疑,刷单本身就是违反诚实信用的欺诈行为,根据欺诈行为具体情节,可能导致并承担相应的民事、行政或刑事法律责任。但上述两名律师也告诉CV智识,现在无法根据刷单量的多少而直接定性相应责任,需要结合具体案情来分析。
他们谈到,现在典型的“刷流量”构成犯罪的案件也不在少数,比如有(2017)浙0103刑初664号判决中提到的刷单导致的合同诈骗,还有(2018)黑1005刑初2号判决中也涉及了刷单导致的合同诈骗案。
对于这次“蜂群传媒被质疑导演“僵尸舞台剧”的事件,两位律师也给出了建议。
在他们看来,与“网红”合作主要要注意两点——平台要合法,营销要合规。首先,网红平台要合规。《互联网新闻信息服务管理规定》等规定对互联网信息发布有关等做了一些明确的合规规定。其次,营销活动合规。产品服务的营销行为资料等,内部应该事先做基本合规审核,不能虚假、夸大宣传,更不能任由网红现场表演性地自行发挥。
具体到如何避免合作中的刷单现象,律师表示也要做好两方面,分别是书面约定和底线思维。即,在书面约定上,要和网红明确书面约定具体营销方案,所涉及的内容要做合规审核。在底线思维上,明确营销中的“底线”和“红线”,“底线”“红线”之上的部分才是网红的自由飞翔空间。
结语
正如爆料的创业者所言,他并不能拿刷单的人怎么样,也只能告知其他创业者,希望可以不要再发生这样的“趣味”事件。
但归根结底,大家还是要理性看待流量,认真研发产品,推广的时候更加注重比拼质量、服务、创意和价格,而不是单纯剑走偏锋,依赖于这些所谓流量经济下的“大流量”。
毕竟,只有多用时间和口碑来判断,而不是单纯唯数据论、唯流量论,这样所谓的“流量技术*局骗**”才能彻底根绝。