来源:德州公安
“节假日户籍民警上班吗?”
“周末能办户籍业务吗?”
有一种无奈
是只有放假才有时间
想在非工作时间办个事
我放假了,大家都放假了
......
你们的难处蜀黍懂的

近年来
德州公安聚焦群众实际需要
聚力打造
全天候、全流程、全覆盖的
“24小时×365天”户籍服务窗口

户籍民辅警们
在节假日、休息日
正常办理户籍业务
为市民提供“不打烊”服务
解决大家工作日无法办事的困扰

365天全年“不打烊”
户籍窗口服务不缺位

针对群众的实际需要
全市所有城区派出所
户籍窗口配置2名户籍民警
实行“AB”角互补联动机制
365天全年在岗值守
保障窗口服务不缺位
做到“即来即办”
农村派出所节假日实行预约办理
群众可事先预约
合理安排时间错峰办理
切实解决群众“请假办事”的尴尬难题

长按小程序码查看 ☝德州全市公安机关户籍民警咨询、联系电话
24小时全天候
自助办、网上办方便快捷
依托“微警务平台”
充分发挥“网上办、自助办”
更便捷的优势
居民身份证补(换)领
(距上次现场办理2年以内)
夫妻投靠、户口簿换领
临时身份证明、居住登记申报和申领等
户籍业务“全程网办”工作
群众可24小时随时在线
办理上述户籍业务

↑↑↑关注“德州公安”公众号进入“微警务”哦~
同时,群众也可就近到“智慧警局”
选择自助办理居民身份证
临时身份证明等户籍业务
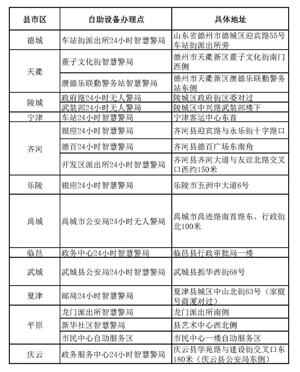
全市24小时户籍业务自助服务点

全省通办、跨省通办
不回原籍就近办

按照公安部、省公安厅要求
全市所有户籍派出所
实现新生儿落户
临时居民身份证
户籍类证明出具等
高频户籍业务“全省通办”
和“户籍类证明”出具
户口迁移、居民身份证
首次申领“跨省通办”
群众可不用回原籍办理
可就近选择户籍派出所办理
“全省通办”和“跨省通办”清单
一、跨省通办的户籍业务
(一)户籍证明类
1、户口登记项目变更更正证明;
2、注销户口证明;
3、曾经同户人员亲属关系证明;
4、户口迁移情况证明;
5、户籍信息证明。
(二)全类户口迁移业务
(三)居民身份证办理(含首次申领、补领、换领)
二、全省通办的户籍业务情况
1、临时居民身份证申领;
2、户籍类证明出具(含户口登记项目变更、曾同户人员亲属关系、户口迁移情况等);
3、新生儿落户。
三、“全程网办”户籍业务情况
1、居民身份证、居住证电子证照申领;
2、居民身份证补(换)领(距上次现场办理2年以内);
3、流动人口居住登记;
4、临时身份证明;
5、夫妻投靠类户口迁移;
6、户口簿换领。
“上门服务”主动办
民有所需,我有所应
全市所有户籍窗口
根据群众需要
对老、弱、病、残人员
提供“上门服务”

上班没空办
放假来这办
24小时×365天
德州公安一直在您身边
#我在山东守护你#