一、案例分享
小明最近天天去一家零食店签到,看到有活动就买买买,结果长胖了好几斤,不是小明嘴馋,实在是这家店套路太深了:
1. 免费领
618大促,小明无聊刷*淘宝刷**,发现一家店首页提示可以免费领芒果干,有便宜占不放过,小明按照指示绑了会员卡,1分钱加购了芒果干,付款时发现有邮费,付邮费不划算,放弃又可惜,小明就去找客服了。
2. 带上包邮商品
客服告诉小明,随便买一款聚划算包邮的商品就可以免邮了,然后推荐了一款包邮的小鸡腿,小明想想也不贵,就一起付款买了。
3. 关注抽奖
2天后,小明收到的包裹里有张DM单,提示扫码100%中奖,那就试试呗,小明扫码关注了零食店的公众号,抽中了一张10元优惠券。
4. 送积分
第5天,小明收到一条微信消息:已赠送99积分,可在会员中心兑换礼品。小明发现只够兑换指甲剪,有很喜欢的保温杯可自己的积分不够,但店铺有各种互动可以赚积分,就先把保温杯加购了,然后经常来签到互动。
5. 活动预热
到9月初,收到了零食店的微信,告诉小明99大促预热,加购收藏可以得双倍积分,还差一点就可以兑换心爱的保温杯。
6. 刺激互动
小明去会员中心,发现还差100多积分就能兑换保温杯,算了下再签到互动5天就行了,之后小明努力签到,收藏加购店铺的宝贝。
7. 优惠推送
99大促前一天,小明收到一条短信,提示有一张159-20元优惠券到账,0点,小明用攒的积分秒杀了一个保温杯,然后发现购物车里面宝贝都是自己喜欢吃的,正好又有张券,就一起买了。
就这样小明被牢牢抓住了,只要想起来就会去签到互动赚积分,看看会员中心有没有新活动上架~
二、案例逻辑拆解
小明很郁闷,同是做CRM的,被别人套路了,还长了几斤肉,不能忍啊!决定求助大哥小回。
听完小明的讲诉,小回帮小明梳理了下这家零食店策划的大促会员活动背后的逻辑和动作:
1. 活动策略拆解

2. 用户路径拆解

3. 会员活动策划关键要点
从小回总结的活动策略中可以得出以下会员活动策划的5大关键要点:

(1)目标分解策划活动内容

(2)会员权益展示
正是有多次会员权益的展示和露出,小明才会一步步与店铺加深粘性,最后产生交易,会员权益的展示有以下几个关键点:
- 需要有会员权益专题页:用来介绍会员积分的价值,展现会员权益活动,引导新会员参与。
- 页面定期更新:会员权益页面需准时根据不同活动进行更新,不可延迟,保证会员权益的新鲜感。
- 页面设计配合店铺节奏,重点突出:会员权益页面需要配合策划的活动的目的,及时调整页面设计及排版,将重要活动信息放在首屏位置。
- 提供多个入口:会员页面需要在关键位置露出入口,且这些位置是基于用户购物动线,以确保会员及时看到。
(3)新鲜丰富的权益礼品
丰富多样的礼品,是让会员保持粘性的重要手段,没有多样的礼品,仅仅只是店铺常规的商品或优惠券,一方面容易造成价值对比影响权益价值,另一方面,会员也会产生审美疲劳。
保证有持续丰富的礼品上线,有以下注意事项:
- 后端供应支持:店铺后端需要有一定供应能力,能支撑定期更新会员礼品种类,丰富会员活动的礼品。
- 多档位满足不同需求:会员礼品价值需要有不同阶梯档,低档价值、中档价值、高档价值等。
- 规划前置:需要至少提前1个月去做礼品的规划,才能保证礼品能定期上线更新。
- 沟通触达:会员礼品更新上架后,需及时触达对这类会员礼品感兴趣的会员,吸引互动回购。
(4)会员活动多渠道推广
策划了再好的会员活动内容,也需要将会员活动推广出去,并在关键点能触达到会员,让会员知道,不然也只是自娱自乐。那么,推广就非常重要了。
从小明的体验中,可以看到零食店的推广有:

(5)完整的节奏计划
会员活动是有波段及节奏计划的,并且同步配合店铺整体的节奏:

除此之外,为了更好的做好会员活动策划,小回还提出了一些小tips:
TIPS
- 日常维护很重要:会员活动是一个长线活动,功夫也要用在平时,千万不要想着日常不作为,不维护,不运营会员,就盼着大促活动一下子提升。可参考文章《谈恋爱都没这么上心:做好客户关怀营销
- 》
- 注意配合店铺节奏:大促期间,会员活动要和店铺整体营销节奏相符合,不能脱离不了店铺整体营销节奏,可是导致事倍功半的情况。
- 策划是留有时间余地:计划赶不上变化,如果节奏排的太满,出现一点突发情况就会影响进度,所以留有一定空间,这样就算期间某个环节有延迟,或者变动,也有足够的时间去调整应对,保证顺利推进
- 形成任务推进表:会员活动的执行是一个体系化的事情,需要各部门配合,形成任务推进表,可以更高效的跟进执行情况。
- 复盘很重要:复盘是一次自我审视的机会,做好复盘,下次才能扬长补短。
三、方法应用
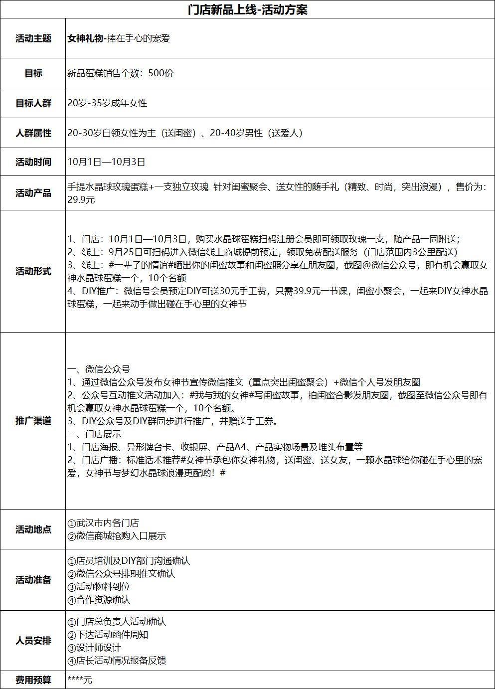
小回的讲解让小明收益匪浅,按照这个思路他策划了一场门店新品上新的活动:

这个活动的思路,也是基于门店顾客的购物动线:

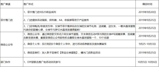
然后在几个重要的关键时间点,也规划了活动推广计划:

看了小明的活动策划,小回很是欣慰,相信小明会取得不错的成果。