做为南方人的我们,经常会因为讲不好普通话,而缺乏自信,导致公众场合演讲或者沟通怯场,影响自己的职业发展,也影响沟通的效率。。

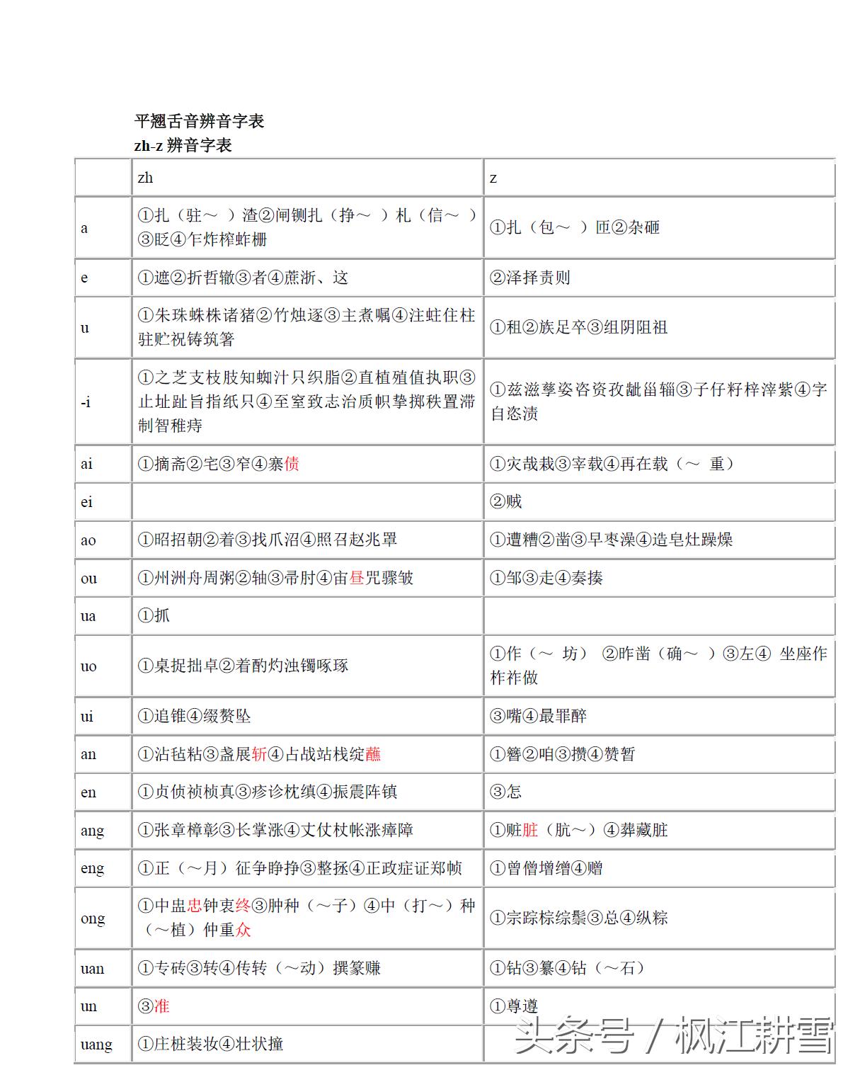
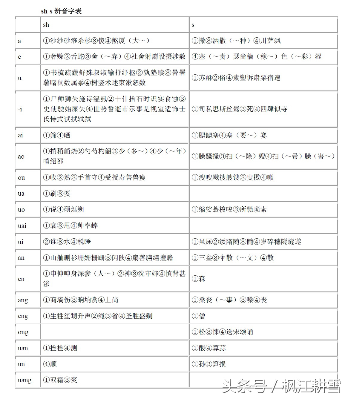
那么我们该如何练好自己的普通话呢。其实南方人的普通话不标准主要集中在两块:1、平翘舌音不分;2、前后鼻音不分。

下文罗列了一些常用的辨音字表,我们可以对照此表勤加练习,能克服大部分易错字。提升普通话的水平。以便于通向成功的道路更加畅通





这些图片中常用的文字,熟记也只能是临时抱佛脚,平时我们也应该多注意朗诵,录音,再和标准普通话多比较,注意普通话发音的部位在哪。
另外我们都会有看电视的习惯,电视里主持人的普通话都是很标准的!在看的时候每个台都是有人在讲话的,我们要仔细听主持人们是怎么发音的。每个字都听仔细!另外也可以找来一本书,或者网页里的一段内容。自己在家的时候可以先默读,在发出声音,慢慢的读。并使自己正确的发音。