注液:通过预留注液孔,把电解液(六氟磷酸锂等)按照需要的量注入电池内部的过程,分为一次注液和二次注液。

电解液使用的碳酸酯类,故而在注液前需高温烘烤,把水分烘到工艺要求范围内。隧道炉,既是把激光焊后电池,经过全自动真空隧道炉烘干水分的过程,因为下一个工序为注液,故必须把水分烘到可以控制的范围。在隧道炉中,有充氮气,抽真空,高温加热环节,充氮气是为了置换空气,破真空(用抽负压的时候,长期负压会损坏设备,且会损坏电池,充氮气使内外部气压大致相等)的作用,使得导热性更好,水分蒸发得更好。结束后抽检测量水分,水分合格才可以往下流转。隧道炉存在由于运输车与线体摩擦,产生粉尘影响电池性能,故而需注意线体材料,降低粉尘影响。
一次注液是首次注液,注液后,通过高温老化房,使得电解液浸润到极片里面,参与化学反应,实现化学能与电能的转化。需要注意的是某些电解液里面添加了过充保护剂等添加剂,需保持电解液的保有量,确保电池安全。二次注液,则是化成后对电解液的一个补充过程,二次注液时,还兼顾封口,常用的封口方式有采用打胶塞,铝片激光封口;打*珠钢**,点胶封口。为防止粉尘污染和增强浸润效果,注液后可人工把电池用胶塞封口,化成前拔掉,化成后再次封口,二次注液前拔掉,只有这样,才能安全的采用叠盘方式高温老化。这种方式一般要配备化成后抽真空,因为化成产生的气体需要排出,封口后则不利于气体排出,后期拟在线体增加抽真空箱。
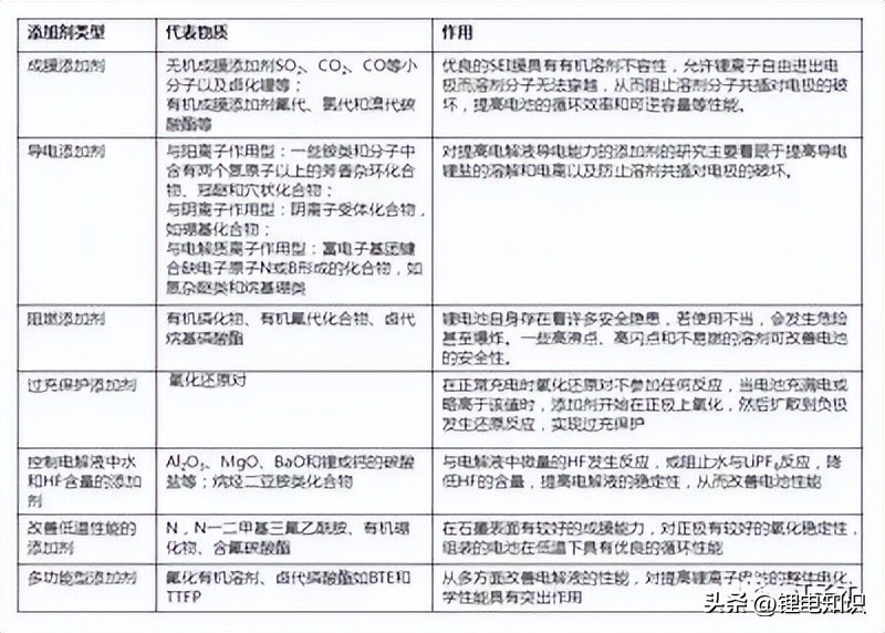
电解液:电解液是锂离子电池的重要组分,其重量占整个电池材料的15%,体积占32%。由此可见,电解液的性能及其与两电极的兼容性直接影响到锂离子电池的性能。因此,电解液的研究与开发对锂离子电池性能的研究与发展至关重要。电解液包括电解质(LiAsF6、LiBF4、LiPF6 )、有机溶剂(由低粘度的溶剂如DMC碳酸二甲脂(链状)、DEC碳酸二乙脂、DME乙二醇二甲醚、EMC碳酸甲乙脂等和高介电常数的溶剂如EC碳酸乙烯脂(环状)、PC碳酸丙烯脂等按一定的比例混合而成的复合溶剂),有时还加入少量添加剂(SEI成膜添加剂、导电添加剂、阻燃添加剂、过充电保护添加剂、控制电解液中水和HF含量的添加剂和多功能添加剂)。锂离子电池使用的电解质盐有多种,一般采用含氟的锂盐, 一方面含氟阴离子有电荷离域作用,能抑制电解液中离子对的形成,提高电导率另一方面能提高电解液的电化学稳定性,其中LiBF4由于其不良导电性和循环性能而没有得到广泛应用。

LiPF6是最常用的电解质锂盐,它对负极稳定,放电容量大,电导率高,内阻小,充放电速度快,然而LiPF6对水分和HF酸极其敏感,且不耐高温,容易发生分解反应。而LiBF4不仅在50°C的高温时,而且可以在-10°C的低温也有较好的热稳定性,这些优势使得LiBF4又被重新研究。此外,性能最佳的LiAsF6 因为5价的As有致癌的因素,故不考虑。因此,考虑到锂离子电池在高低温等极端环境下应用的需要。

在首次充电中,电解液会在正负极活性材料表面形成SEI膜(固相电解质界面膜),这层钝化膜由Li2O、LiF、LiCl、Li2CO3、LiCO2-R、醇盐和非导电聚合物组成,是多层结构,靠近电解液的一面是多孔的,靠近电极的一面是致密的。SEI膜的形成对电极材料的性能产生至关重要的影响。一方面,SEI膜的形成消耗了部分锂离子,使得首次充放电不可逆容量增加,降低了电极材料的充放电效率,故而有新工艺提到了预锂化,后期我会推出预锂化相关文章;另一方面,SEI膜具有有机溶剂不溶性,在有机电解质溶液中能稳定存在,并且溶剂分子不能通过该层钝化膜,从而能有效防止溶剂分子的共嵌入,避免了因溶剂分子共嵌入对电极材料造成的破坏,因而大大提高了电极的循环性能和使用寿命,正极表面和负极表面的SEI成膜机理不同,一般认为碳负极表面上的SEI膜是由溶剂分子、添加剂分子甚至是杂质分子在碳负极表面上氧化产物组成的,正极表面上的SEI膜是由还原产物组成的。
注液后需进行高温老化:把电池放入40±5℃的空间里,让电池电解液更充分的浸润以及让化成后SEI膜形成得更加致密的作用。
二次注液,主要是一个补液的过程,前期存在部分电解液的损失,本工序一般配封口工步。目前主要采用两种方式,一种是打胶塞,上铝片进行激光焊接,而另一种则是封*珠钢**,点树脂胶的方式。

二次注液与一次注液相同,一般采用真空注液,通过高精密的注液泵控制注液量,注液前会对电池进行称重,注液后进行二次称重,与第一次称重重量对比,以此来考核注液量是否合格,对NG的电池挑出再次进行注液。

第一种封口方式,采用打胶塞,上铝片后,进行激光焊接。这种方式密封性能较好,但成本较高,配备激光焊接、氮气、氦气检测设备,一般配备在较大的电池上,注液孔较大;第二种封口方式,采用打*珠钢**,点树脂胶的方式,成本较低,但是点胶要求较大,一般配备UV固化灯进行即使固话,树脂胶在凝固过程中容易产生气泡,气泡破损会影响密封效果,导致电池水分进入或者电解液流出,这种方式一般应用在较小的电池上,注液孔较小。

二次注液后,因电池表面残存一些电解液,需对电池表面进行清洗,一般采用去离子水(电导率小于20 μS/cm),清洗过程中有水留在表面,一般清洗的最后一步则是高温烘烤,配上风刀去除水分。结束后进入分容工序,对电池进行定容。