之前90后王会计是某电商卖女装的,会计工作干了5年,现在月薪也熬到了10000,晋升涨薪都是要熬出来的,不少财务人羡慕说管理好,既稳定又在外人面前长脸面。嗯…不错确实很稳定……
王会计说了,不想要现在的稳定,还是下定决心要在今天辞职,刚刚问她,她说在办理交接手续。自己工作的5年,反思了很久,把这5年总结的电商会计做账笔记想要分享给能用到的人。
文/末/可/获/取/全/套/电/子/资/料

笔记内容包含: 电商会计做账流程、电商会计核算、会计分录、电商常用表格 等,今天借助这里,把她的做账经验给大家分享一下,看看吧!
电商会计主要账务处理的内容

电商会计每月工作的流程
确认收入,确认成本、确认收款、纳税申报、财务报表、当月费用计提、会计档案的存档等等。


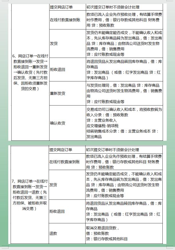
电商行业会计核算
电商财务业务管理流程

电商总账流程

采购账务管理流程

执行新准则采用进价核算库存商品的商业企业,进货费用会计处理的方法:


具体会计分录为:按采购的价款加上应分摊进货费用。
借:库存商品 (各具体品种)
应交税费—应交增值税(进项税额)
贷:银行存款
应付账款
逐笔确认法案例解析


归集分配法
直入损益法
……
销售账务管理流程

节日折扣
满额即减
买一赠一、买多赠一
免运费
赠优惠券
赠送积分
快递费用的处理
……

电商会计账务处理方法和会计分录



……
电商会计常用表格模板
详情内容有
电商销售及成本管理系统


销售数据看板

电商年度项目预算表含公式

……

电商会计需要掌握的会计实操知识还是很多的,要想工作变得更加轻松与高效,平常也是需要不断学习新东西的。今天分享的有关“电商会计做账的笔记”希望大家日常的财务工作可以参考用到。今天就到这里了。
