- 自杀风险是个复杂的突变系统,预防自杀要放弃“以解决方案为导向”,转向“以过程为导向”。
- 并不是所有自杀者都有心理问题或者精神问题。
- 人可以在极短的时间(比如几个小时)里,从“低自杀风险”变为“高自杀风险”。
- 不要寻找“自杀高风险群体”,要捕捉每个人的“自杀高风险瞬间”。
- 很难通过“发现自杀警讯”来阻止自杀。
- “直接减少自杀念头和行为”的疗法更有效。“通过减少心理疾病,来间接减少自杀念头和行为”的疗法效果差一些。
- 从环境入手的自杀预防措施很有用。
- 增加“生存的意愿”,比降低“去死的欲望”更重要。
- 重点是要提升生活质量,创造和建立“值得去过的人生”。
在*队军**研究自杀的心理学家
心理学家克雷格·布莱恩(Craig Bryan)有过一段不同寻常的经历——从军。
他在美国德克萨斯州的拉克兰空军基地做了四年多的随军心理学家,还曾被派遣到伊拉克的巴拉德联合基地去服役6个月。

心理学博士 Craig Bryan(右)于 2009 年入伍并在伊拉克服役|health.osu.edu
他为军人提供心理治疗,为头部受伤的军人提供神经认知评估,为医务者和指挥官提供专家意见。同时,他不可避免地直面无数残酷的悲剧——来自战争,来自创伤,来自……自杀。
军人太容易获得枪支*药弹**, 当他们决意自杀时,常会举枪自尽 。这是一种几乎无可挽回的激烈手段。
有一次,伊拉克基地里短时间内有四名军人举枪自杀。他们的脑部已经死亡,但身体和器官依然依靠生命支持系统活着。由于签署过器官捐赠协议,他们一起被安置在重症监护室里,等待飞机将他们运回美国,以进行器官移植手术。
那一天,布莱恩站在重症监护室里,看着四名并排躺在那里的自杀者,心里翻涌着着悲伤、沮丧、疑惑和愤怒。他们曾过着怎样的人生?为什么要选择死亡?那一天那一刻发生了什么?与前一周、前一个月相比,他们的生活发生了什么变化?如果情况有一点改变,他们有没有可能选择活下来?
也是在那一天,布莱恩意识到, 目前预防自杀的方案显然远不够好 。是时候重新换个视角,来理解和干预自杀了。
没有心理疾病的人,也会自杀
现在的自杀预防,建立在“ 心理/精神疾病模型 ”上。简单点说,就是认为自杀的人几乎都有心理疾病,心理/精神疾病导致了自杀。识别出心理疾病的警讯,治疗心理疾病,就能阻止自杀。

“心理/精神疾病模型”并无法解释所有自杀|图虫创意
但布莱恩在伊拉克基地遇到几个 实在无法用心理疾病解释的自杀案例 。
飞行员A,得知自己要再次被*队军**纪律处分,沮丧之下打电话给远在美国的女友倾诉。女友表达了对他“又搞砸了”的沮丧,说她“不能再这样下去了”并挂断了电话。A继续给女友打电话,女友不接。他一个人坐在房间里想,有什么意义呢,我把一切都搞砸了。他拿出枪,上膛,把枪举到头上……在这一刻,一个朋友正好来找A。朋友立刻拿走了他的枪,上报此事,把他送到医院。A表示,如果朋友没有来,他肯定已经死了,一切发生得太快了。
A此前没有自杀念头,没有自杀计划,没有心理障碍,没有精神疾病,没有吸毒或酗酒史。他的确有些“警讯”——由于处分,他在之前的一周明显压力上升、睡眠不好,责备自己,也为自己的未来担忧。然而,这些反应都是人面对压力的正常反应。A并没有因此而无法正常工作,或无法正常与他人社交。如果此前的A站在心理医生面前,医生不会认为他有心理或精神疾病,甚至不会将他诊断为适应障碍。
布莱恩还注意到一点——“就这么发生了”,一切发生得太快了。 A在极短时间内从“低自杀风险”变成了“高自杀风险” 。
后来布莱恩在美国犹他州执业时,也遇到过“就这么发生了”的案例。
来访者B与妻子在激烈争吵时,他“感到完全不知所措,只想让一切停下来”,于是他抓起一把手枪指向自己的头,只是险之又险地在扣动扳机之前停下了。
B和妻子当时关系紧张,但此前他并没有任何心理或精神疾病,也没有自杀念头或计划。他在争吵中感到“情绪不堪重负”,但这同样是人的正常反应,不是心理或精神疾病。

因争吵感到“情绪不堪重负”而自杀|图虫创意
这样“ 情绪不堪重负,因此冲动自杀 ”的例子,在我国学者吴飞的《浮生取义》中也很常见。
一个叫方林的年轻人,妹妹与妹夫吵架,他将妹妹带回娘家,劝妹妹“要是两个星期里他还不来求你回去,就真的跟他离婚。你要是轻易跟他回去了,你在家里的地位就更低了。咱们不能让人这么看不起咱们家。有什么事,哥在后边给你撑着。”然而,妹夫不但拖过了最后期限,而且上门时态度倨傲。而妹妹居然就这么跟着回去了。方林又悲又愤,“俺们家再穷,也不该这么低三下四地让人欺负。”当晚喝农药自杀身亡。
一个叫椒兰的妇女,平常外向,爱说爱笑。在她公公的大嫂生病的几年里,全靠椒兰两口子伺候她,直到她病逝。椒兰认为,由于公公的大嫂只有两个闺女,再加上她与老公的付出,她的老公应该获得在葬礼上打幡的资格。然而,死者的女婿疑心她借此谋夺家产,当街大骂她。椒兰一气之下跑回家喝了农药,幸而被人送到医院洗胃救回。
这个对华北某县自杀的调研显示,许多自杀者并没有精神疾病,他们常是因为 在权力博弈中遭受挫败 ,为了“争口气”,挽回自己的人格价值,而清醒、激烈、不经思考地走向了自杀。
强调一下,这里不是说“自杀是正常反应”——自杀绝对是极端选择。也不是说“心理疾病/精神疾病不会增加自杀风险”——疾病当然会显著增加自杀风险,及时发现并治疗非常重要。
这里只是说, 完全正常的人,也可能经历强烈的情绪痛苦,而且这种情绪困扰可能已经在推动他们走向自杀 。
人生不如意事常八九。我们会被爱人拒绝,会与家人激烈争吵,被上级责备会消沉痛苦,面临失业或者债务会惊恐绝望……这些强烈的情绪困扰是人生里自然、正常、普普通通的日常组成部分。但这些痛苦也完全可能在某一刻压倒一个正常人,成为“压垮骆驼的最后一根稻草”。

有些痛苦可能成为“压垮骆驼的最后一根稻草”|图虫创意
“没有心理精神疾病,但因为严重情绪困扰而自杀”的人,是目前“自杀预防系统”难以捕捞的部分。
自杀就像一个多解的方程,就像X+Y+Z=100。满足这个方程的解有许许多多,X=50,Y=50,Z=0。X=10,Y=10,Z=80。X=100,Y=100,Z=-100…… 这些都是方程的“正确解”。自杀也是如此,有许许多多促进自杀的“风险因素”,许许多多防止自杀的“保护因素”。对每一个具体的自杀案例来说,精神疾病在或不在自杀的“解”里都有可能。
布莱恩还经常遇到这样的情况:一个人毫无警兆地自杀。他的家人在极度震惊中回头寻找心理或精神疾病的蛛丝马迹,有时找到了一些,但有时实在是一无所获。丧亲的家人们坐在心理医生面前流泪,不知道自己错过了什么,不知道自己本该做些什么。许多人都认为, 所爱之人的自杀实在是出乎意料之外,几乎没有明显的预警 。
为何自杀的警讯如此难以被发现?
能通过“识别自杀警兆”来阻止自杀吗?
现有的自杀风险筛查方法,精准度还远远不够。
先来看一个典型的自杀警兆列表——
自杀警兆
- 谈论自杀或者说想死
- 寻找结束自己生命的方法
- 酗酒或吸毒
- 社交退缩,孤立自己,远离他人
- 绝望
- 睡眠改变,睡得特别多或特别少
- 焦虑,不安
- 感觉被困住,没有出路
- 烦躁易怒
这些警兆的确存在,然而问题是,
①不自杀的人身上也会出现这些警兆,出现警兆的大部分人最终没有自杀,
②自杀的人身上不一定会出现这些警兆,即使出现了,也不一定会引起周围人的注意。
由于自杀本质上是个低几率的事件,这意味着“大多数自杀筛查里发现的人,都不会自杀”。
做个非常理想性的假设——假设按照自杀警讯筛查, 能发现99%的真正要自杀的人,同时对于其实不会自杀的人只有1%的几率误判 。

睡眠改变属于自杀警兆,但不自杀的人也会出现这些警兆|图虫创意
根据《中国卫生健康统计年鉴2021》,城乡居民的自杀死亡率大概在3.8~8.65/10万——高估一点,就算10/10万吧,这意味着每100万人里,有100人会自杀,999900人不会自杀。
于是筛查会找出那100人里的99人,和999900人里的9999人。一共10098人,里面只有99人是真的会自杀的, 正确率仅有不到1% 。换言之,尽管自杀者很可能事先出现警兆,但出现警兆的人里只有极少数会真正自杀。
对于“低几率事件”,大规模筛查的结果是,①出现警兆的人数太多,以至于无法采取多少有效干预,②总会漏掉一部分自杀者。③比起什么都不做,筛查自杀警兆当然要好一些,但也没好太多。
2017年《美国医学会期刊:精神病学 》上的一个研究发现, 对送到急救室的病人进行自杀风险筛查,并不能降低患者在未来一年里的尝试自杀率 。
2013年,《精神病学服务》期刊上的一篇论文分析了84418个人的20万份心理状况调查问卷,在研究的追踪期间,有709次尝试自杀,有46人自杀身亡。研究者询问了这些人在之前两星期里有没有自杀念头,那些回答“几乎天天都想”的人,未来一年内自杀身亡的风险是0.3%;而那些回答“从未想到”的人,未来一年内自杀身亡的风险是0.03%。
天天都想自杀的人风险高出十倍,这很容易理解。但如果从另一个角度来看这些数据,这意味着“几乎天天想自杀”的人里,一年后99.7%依然活着。 而每3000个“完全没想过自杀的人”里,就有1个人活不过第二年 。
这个研究还发现,自杀身亡的46人里,有13人自称在过去两周里“几乎天天都想到自杀”,12人自称“超过一半的日子想自杀”,12人自称“有那么几天想到”,而有9个人(占比20%)在接受调查时始终回答自己“从未想过自杀”。
是真的没有自杀念头,还是不愿透露真实的想法?二者可能都有。 冲动自杀的人,可能之前真的完全没有自杀念头。而有自杀念头的人,有很大一部分不愿告诉别人。
2017年《自杀与威胁生命行为》期刊上的一篇论文比较了*队军**里几种调查方式,同样的人群里,完全匿名时有5.1%的人报告自己有自杀念头,而在实名的健康评估时,仅有0.9%的人报告自己有自杀念头。

从未想过自杀”是真的没有自杀念头,还是不愿透露真实的想法?二者可能都有|图虫创意
2018年《国际环境研究与公共卫生期刊》上的一篇论文调查了14322人,其中719人在过去一年里有过自杀念头,这些人里从未告诉别人自己有自杀念头的占到了一半(348人)。
很多原因会导致人们不愿披露自己的自杀念头:对一心求死的人来说,披露可能给自己招来额外的羞辱或伤害,还可能导致自己的计划受阻。对于还想活的人来说,披露可能伤害自己的人际形象,不利于自己未来的职业发展,而且自己可能过几天就不想死了,何必告诉别人自己一时的情绪波动呢。
如何发现一个人的“高自杀风险”时刻?
自杀念头的波动的确非常大。
2017年《异常心理学期刊》上的一个研究尝试追踪了人在短时间里的自杀念头变化,参与研究者都是自杀高风险者。这些人平均每天被询问2.5次“那一刻的想法”,结果发现,在大多数日子里,自杀欲的波动都很剧烈。绝望感、孤独感、认为自己是其他人的负担……这些感受的变化同样很大。

这些人一天被询问2.5次,连续询问28天。不同颜色的线代表不同的人,每个人的自杀念头变化都不小
一个人可能昨天还一切正常,今天中午突然涌起极其强烈的自杀念头,到了晚上,自杀念头又消失无踪。
2018年,布莱恩在《自杀与威胁生命行为》期刊上发表论文,分析了315个军人死亡前一年的社交媒体内容。这些军人里,157人死于自杀,158人死于其他原因。结果显示,自杀者和非自杀者的“社交媒体内容的变化模式”不同——
① 单纯比对“社交媒体内容”,看不出自杀者和非自杀者的区别 。二者都会表达消极想法,也都会描述带来压力的事件。
②自杀者有个典型的时间模式: 发布消极想法,同时描述带来压力的事件。 这两个主题连续出现,发布时间可能在同一天或者只相隔一天。
相比之下,非自杀者虽然也会发布自己的消极想法和压力事件,但这两个主题不是连续出现的。非自杀者的“消极想法”更经常和“身体病痛不适”连续出现。
换句话说, 自杀者的“压力事件”和“消极想法/负面认知”是强相关的 。非自杀者则不是。
③越是临近自杀日期,自杀者的这种时间模式就体现得越明显。
最重要的“自杀标识”并不是人与人之间的某个区别,而是个体自身随着时间发生的某种特定变化—— 越来越频繁地同时提到“压力事件”和“消极想法” 。
可以用平衡木运动员打个比方,运动员掉下平衡木之前,为了恢复平衡,动作会更频繁、幅度更大。但每个运动员的动作习惯不同,如果只关注动作的频率和幅度,我们不一定能预测出一群运动员里谁马上要掉下平衡木。但是如果和自己之前相比,某个运动员动作的频率和幅度突然大幅增加,这就是一种“警兆”,可以比较有把握地预测,这个人正处于“掉下平衡木的高风险时期”。

越来越频繁地同时提到“压力事件”和“消极想法”,可能处在高风险时期|图虫创意
传统的问卷筛查很难捕捉这些自然发生的波动,也无法确定一个人最危险的时刻。如果一个人自杀风险在几小时内急剧上升,有办法在那一刻发现并阻止他吗?
但一个人怎么会在几天甚至几小时内突然变成“自杀高风险”呢?
不是连续变化,而是尖点突变
传统想象中的自杀风险,是个“单一维度上的连续体”——
- 很多人基本不想死,这是“低自杀风险组”。
- 有些人有一点想死,这是“中自杀风险组”。
- 一小群人非常想死,这是“高自杀风险组”。
从连续模型出发,会认为自杀风险是一个“渐变”而非“突变”的过程。一个人要慢慢积累了许多应激,才从低风险变成中风险,再慢慢积累许多应激,从中风险变成高风险。
但布莱恩与一些自杀幸存者交谈时,却注意到另一种类似“ 蝴蝶效应 ”的模式:某个相对较小的变化,产生了微小的推动,这个小推动恰好将人推过了某个“临界点”,最终导致了极大的变化——人们决定自己“受够了”。
更适合用来描述自杀的,是尖点突变模型 (cusp catastrophe model)。

已经有了一些研究证据,支持自杀风险的“尖点突变模型”。
首先,好几个研究发现, 自杀风险不是连续分布的,而是更接近分成不同的类别 。2017年《心理评估》上的一篇论文调查了1773人,同一期刊2018年的一篇论文则调查了2385人,结果都发现,自杀风险是由两个亚组组成的——“低风险组”和“高风险组”。这两个组在抑郁、绝望等精神疾病症状上差别并不大,但在自杀风险相关因素上差别很大,比如“自杀想法有多强烈”。也就是说,两个抑郁程度差不多的人,可能一个是低自杀风险,另一个却是高自杀风险。
其次,自杀幸存者的访谈里, 经常体现了极其迅速的状态转变 ,一个情绪冲动,一个情感波动,就可能在短时间内从“低自杀风险”直接跳到“高自杀风险”。
2007年《情感障碍期刊》上的一篇论文找到了112个曾尝试自杀的人,其中四分之一是冲动自杀——他们没有提前制定自杀计划,一时冲动就尝试了自杀。另外,大多数尝试自杀者(63%)认为自己整个自杀进程是起起伏伏、不断波动的;只有少数人(22%)认为自己的自杀进程是线性发展、逐渐变严重的。
2017年《自杀与威胁生命行为》期刊上的一篇论文访谈了30个因尝试自杀而住院治疗的人,根据他们的回顾,列出了一个典型的“ 自杀历程时间表 ”——

研究者发现,从“低自杀风险”到“高自杀风险”的转变过程不是线性的,而是指数型的。 绝大部分人都是在短期内突然下定了自杀决心,然后立刻着手执行 ——30个人全部都在“下定决心自杀”的3天内就做出了行动,其中有18个人(占比60%)是在下定决心5分钟内就发生了自杀行为。

自杀风险状态转变的临界点,就是“在内心进行一场‘生存vs死亡’的激烈争论”。如果得出“生存”的结论,就会很快地回到“低自杀风险”状态,但如果得出“死亡”的结论,那么人很可能在接下来的几小时之内就形成自杀计划,并进行自杀。
而在这个关键临界点发挥作用的,很可能是极其微小的因素。
在平常,一点压力变化可能无关紧要。 但在临界点那一刻,一个拥抱或是一句责骂,可能会推动一个人走上完全不同的道路 。
这也正符合尖点突变模型的第四个特点——条件的微小变化,可能导致非常不同的结果。

自杀风险的“尖点突变模型”示意图
自杀很可能是个复杂的动态系统,在这样的系统里,有时会出现突然的、不连续的灾难性(catastrophic)变化。这种变化是如此戏剧性,如此违背理性,如此难以预测,如此全盘改变了整个系统的运行方式。几乎没法通过迹象来预测灾难性变化何时会发生。 这种不可预测性,正是它破坏力的来源 。
如果无法预测什么人什么时候会自杀,我们还能预防自杀吗?
这时候,就要用到尖点突变模型的第五个特点了——增加某个因素能推动人从低自杀风险转变到高自杀风险,但减少这个因素,不一定能推动人从高自杀风险转变到低自杀风险。
就像踩下油门可以迅速让车子加速,但要让车子在几秒钟内减速,松开油门是不够的,我们还要用力踩下刹车。
阻止自杀,需要找到“自杀的刹车”。
布莱恩开始询问自杀幸存者们“什么是你的刹车”?当你在强烈痛苦中,哪些方法对你有效,哪些手段有帮助?你是怎么面对新一轮危机,而让自己不想自杀?你做了些什么不同的事情吗?
直接关注减少自杀,而不是通过减少心理疾病来减少自杀
现有的自杀干预方法, 在减少自杀念头和行为上,效果只能算一般 。
这个结论来自2020年发表在《心理学公报》上的一个荟萃分析,这项分析纳入了近50年来的1125项对照研究,得出了“短期、便宜的干预和长期、昂贵的干预,效果差不多,或者说一样差”“自杀干预需要进行根本性改变”的结论。
对于自杀,现行的许多干预和治疗效果不尽如人意,可能因为其设计思路是“通过减少心理疾病,来减少自杀”。
但如果要减少自杀,设计思路最好是直接给人加“自杀刹车”。也就是直接关注减少自杀的疗法更有效。
第一个刹车是增加生存意愿,也就是让人“更加想活”。
“有多想活”和“有多想死”固然相关,但也可以独立变化。既有人“不是太想活,也不是太想死”,也有人“非常想活,同时也非常想死”。
自杀是因为“想死”,更是因为“缺乏活下去的理由”。
2005年《美国精神病学期刊》上的一篇论文,要求5814个患者评估了自己的“生存意愿”和“死亡意愿”,发现 只要至少存在一些生存意愿,就能抵消很多死亡意愿,显著降低自杀风险 。
2016年,布莱恩发表在《情感障碍期刊》上的一篇论文同样发现,推动自杀行为的主要是“不太想活”,而不是“非常想死”。“生存意愿”下降,会极大增加自杀风险。相比之下,“死亡意愿”改变,造成的影响则不那么显著。
就像尼采的那句名言,“一个人知道自己为什么而活,就可以忍受任何一种生活”。要阻止自杀,不但要降低“死亡意愿”,更要增加“生存意愿”。对“值得活下去的、有意义的人生”怀抱期待,才能抵御人生里必然会出现的无常与痛苦。

放心不下小狗也是一种生存意愿|图虫创意
第二个刹车,是教会人们在挫败时,依然能坚持使用有效的新策略。
2010年《美国精神病学期刊》上的一个研究发现,和其他人相比,曾尝试自杀者有一个特征——逆反学习(reversal learning)的能力较差,也就是认知僵化而不够灵活,更难忘掉过时的旧经验,也更难学会适应当下环境的新经验。
成功的逆转学习者能做到:①快速适应环境的意外变化,②在不确定的环境里,快速识别出当下的成功策略;③即使偶尔遭遇挫败,也能坚持新学到的成功策略。
当规则悄然无声地发生了变化,你能在一次次挫败里发现新方法,并坚持执行吗?
曾经尝试自杀的人,在这点上明显偏弱。他们的一大特点,就是“ 即使知道是有效的策略,但只要一次不起作用,就足以让他们放弃 ”——明明知道运动会明显改善自己的情绪,但上次去健身房时被教练说了几句,就再也不想去健身房。明明大部分时候朋友都会耐心地陪伴自己,但上次找朋友时对方恰好没有时间,于是再也不联系朋友。
唯有能够忍受偶尔的挫折,才能坚持长期策略并从中获益。只有意识到当下忍耐能带来的回报,才不会冲动地做出孤注一掷的行为。
这就是第三个刹车。
第三个刹车,是教会人们如何在极端痛苦时,放慢自己的决策。
2016年《美国老年精神病学期刊》上的一篇论文发现,曾经自杀的人,决策风格偏向高风险高回报,而不是低风险低回报。普通人更倾向于选择“小赢小输,长期会赚”的策略,但有自杀史的人更愿意选“大赢大输,长期会输”的策略。尤其是曾经用高致死性的*力暴**手段自杀的人,更倾向于选择“赌大的”“一把*哈梭**”。
自杀幸存者们需要学会改变自己的决策风格,学会在未来充满着不确定性、自己又极端痛苦时, 不追求“立刻结束痛苦”,而是让自己慢下来 、做点别的、转移注意力、纾解负面情绪、忍受不确定性、等待事情出现转机。
相对能比较好地做到这点的疗法,有辩证行为疗法(dialectical behavior therapy)、预防自杀认知行为疗法(cognitive behavioral therapy for suicide prevention)、危机应对计划(crisis response plan)等。这些“以自杀为中心”的疗法的共同点是,目标都是直接减少自杀念头和行为。
比如说,辩证行为疗法(DBT)重点教导四个核心技能:
①正念:不带评判或自责地觉察当下发生在自己身上的事情,
②容忍痛苦:承受痛苦、压力等等负面情绪的能力,
③情绪管理:识别、影响、改变自身情绪,
④有效人际:与他人进行有效互动
这四种技能,都指向 让一个人在情绪最困扰时冷静下来,做出更好的决定 。

正念让人在情绪最困扰的时候冷静下来|图虫创意
预防自杀认知行为疗法(CBT-SP)很类似DBT,同时加强了“改造钻牛角尖念头”的技能:
钻牛角尖的念头有很多:“事情永远不会变好”(绝望,没有出路),“我拖累了别人,没有我,大家会过得更好”(认为自己是负担),“我不配活着”(自我憎恶)等等。
这个疗法教导人们学会用更平衡、更客观的观念(比如“我犯了错误,但并不意味着我是失败者,更不意味着我该死”)来取代这些消极念头。也教他们建立新的信念,“未来可能会很困难,但并非完全绝望,有时候事情可能比预期的要好,有时候我们确实得到了我们想要的”——怀抱这样的信念, 人们会更愿意放慢行动的速度,收集多一些信息,再等一等转机 。
2014年《美国预防医学期刊》上的一篇论文显示,与接受常规追踪和转诊患者相比,接受预防自杀认知疗法的患者,再度尝试自杀的可能性降低了50%。
危机应对计划(CRP)则是一种简单的方法。使用者要记住并练习“在不堪重负、不知所措时要做些什么”:
①识别个人情绪危机的“警告信号”,
②用一些简单策略来减轻压力,或转移注意力,
③想想值得活下去的理由,
④向朋友、家人或其他会支持你的人寻求帮助,
⑤去寻求专业支持或危机服务。
这五个步骤的具体内容可以写在小小的卡片上,放进钱包随身携带。在情绪激动的时刻,拿出这张卡片,等于重重踩下一脚刹车。
布莱恩的一个研究发表在2017年的《情感障碍期刊》上,97个曾经自杀过的人被随机分配到“不自杀协议组”或“危机应对计划组”。“不自杀协议组”用的是一种当下常用的策略,引导患者承诺不自杀,签署“安全协议”。在6个月里,“不自杀协议组”有19%再度尝试自杀,而“危机应对计划组”只有5%再次尝试自杀。
在进行自杀干预时,布莱恩会花整整一节课的时间, 和患者讨论“值得活下去的理由” 。虽然很多自杀者会说“我没有任何值得活下去的理由”,但在支持和帮助下,大多人至少能找出一条理由——最常见的理由包括家人、朋友、宠物,以及对未来抱持的希望。

家人朋友也是“值得活下去的理由”|图虫创意
接下来,每个患者都要把自己的理由写在一张小卡片上,带在身边,不论心情是平静还是沮丧,时时拿出来阅读。
这是为了提醒他们,生活里那些有意义的、幸福的、积极的部分。 将这些部分持续巩固,不断扩展,生活的支柱就会变得越来越多元、厚重、坚不可摧 。
他们依然会经历生活的起起伏伏……但在最低谷,他们学会了相信,相信“希望”和“活下去的理由”一定存在于某个地方,相信自己依然可以“建立有意义的人生”。
直接针对自杀的“刹车”是有效的,但还有一种预防自杀的思路。
像减少交通事故致死那样去预防自杀
也许不必执着于“先找出会自杀的人,再针对这群人进行干预”。
即使不知道谁最可能自杀,依然可以阻止自杀。就像即使不知道谁会发生交通事故,依然可以减少交通事故的死亡人数。
现在预防自杀的重点,绝大部分放在了“减少人类的错误思想和行为”上。我们做风险筛查,鼓励人们警惕自杀警兆,如果有警兆就去接受心理治疗、服用药物,拨打预防自杀热线。
如果同样的思路用于交通事故预防,那么我们会无休止地训练人们去注意环境里的各种警兆,经常在司机里筛查“你最近超速了吗?醉驾了吗?开车时看手机了吗?”,安排发生事故的司机去上安全驾驶课程。
这些有作用,但这些还不够。
一个复杂系统需要“ 在明知人类会犯错的基础上,去提升安全 ”。
不单改变个体的思想和行为,更要改变系统的其他部分,确保一旦其中某部分出了问题,系统中的人依然能得到其他部分的保护。
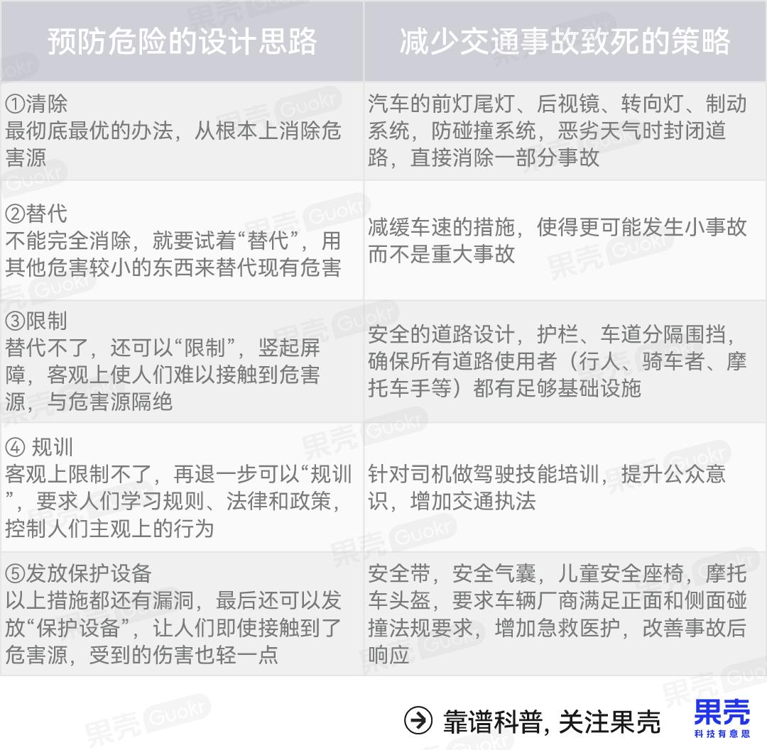
从设计思路来说,降低危险、提升安全可分为五个层面——

很多研究已经证明,在减少自杀上,“限制手段”可以说是立竿见影。
2005年《美国医学会期刊(JAMA)》上的一篇综述回顾了自杀预防的种种策略,发现最有效的策略之一,就是“ 减少自杀途径,限制自杀手段 ”。简单点说,给致死的道路上增加种种障碍:控枪,限制可致死药物的处方,把高毒性的农药替换成低毒性的农药,用不容易中毒的天然气替换煤气,给大桥修高高的护栏防止跳桥……
在英国,随着供气里的一氧化碳比例从12%下降到0%,自杀率下降了近30%,原本会用煤气自杀的女性,没有用别的方法自杀。
斯里兰卡禁用毒性最强的杀虫剂后,自杀率下滑了近50%。萨摩亚禁用百草枯后,自杀率下降了近三分之二。原本会用剧毒农药自杀的农村人口,没有用别的方法自杀。
以色列*队军**2006年开始禁止军人周末回家时带着*队军**发放的枪支,此后军人自杀率下降57%。这个下降大部分是因为,原本会在家中举枪自尽的军人,没有用别的方法自杀。
新西兰的格拉夫顿大桥(Grafton Bridge)1996年拆除了防止跳桥自杀的旧围栏,结果跳桥自杀数从每年1人变为每年3人。2003年又安装了改进的新围栏,跳桥自杀数立刻下降为0。数据还显示,华盛顿特区的艾灵顿桥(Ellington Bridge)增加围栏后,跳桥自杀数从每年4人降为每年0.2人,而且附近的塔夫特桥(Taft Bridge)跳桥自杀数没有上升。

原本会从这座桥上一跃而下的人,并不会去另一座桥。
……
直接关注自杀的心理治疗,可以将自杀率降低大概15%~22%。
而“限制自杀手段”,可以将自杀率降低大概30%~60% 。
在心理治疗之外,还有许许多多阻止自杀的手段,有着极大的潜力。
比如说, 让这个世界变得更“值得活下去” 。
2006年《临床精神病学期刊》上的一篇论文显示,在美国的各个州, 居民有医保的比例越高,自杀率越低 。医保人口每增加1%,自杀率下降1~2%。自杀风险下降,可能是因为更容易获得医疗服务,也因为与医疗相关的焦虑降低。
2019年《美国预防医学》上的一篇论文显示,在美国的各个州, 最低工资越高,自杀率越低 。最低工资每上涨1美元,自杀率下降1.9%。自杀风险下降,可能是因为经济压力减轻。
心理治疗当然很重要,但心理治疗不能付你的账单,不能给你一份工作,不能给你一个住房,不能给你医疗保险,不能保护你免受网络*力暴**或者周围人的*力暴**……要解决自杀问题,必须超越“个人责任视角”。必须意识到,自杀不单单是“自杀者”的问题。 自杀者与其说是问题所在,不如说是一个个“火灾警报器” 。他们用生命告诉其他人,这世上仍然处处燃烧着令人痛苦的烈火。
每一个让世界变得更好的举措,都在降低世上每个人的自杀风险。
救下每一条搁浅的小鱼,因为那条小鱼在乎。也因为大多数小鱼在度过“搁浅”那一劫后,会在深邃蔚蓝的大海里,好好活下去。
《英国精神病学期刊》2002年的一篇综述,分析了90个对自杀幸存者的追踪研究,发现曾尝试自杀者里,大概7%会再度尝试并死于自杀,23%会再度尝试自杀并幸存,然而,还有70%的人,他们不会再尝试。
他们决定珍惜这“第二次人生”,面对不确定的未来,面对痛苦迷茫不知所措,活下去。