
最近,又看到有博主在说“可以上牌的老年代步车”

emm...
然后再看了一下,这种内容还真不少!
真的可以吗?还有老年代步车是可以正常带牌上路的吗?
今天就来说说,这种三轮车到底合不合规,能不能买!
一、驾驶车辆上路的要求
首先,想要开车上路就分为两种情况
第一种非机动车。
非机动车又分为机械车和电动车。前者不需要车牌也不需要驾驶证,后者需要车牌不需要驾驶证。
这里的电动车,是指电动自行车。

而在2019年后的新国标中,如果你的车是:时速超过25公里/小时,整车质量超过55公斤,电机功率超过400W的都将归为电动摩托车,就要有D、E、F之中一个驾驶证才可以合法合规上路。
第二种是机动车。
机动车必须带牌带证上路。
机动车准驾车型表是这样的。

按照老年代步车的车型来看,其本上就是属于三轮摩托车的准驾车型了。
二、如何判断这种车能不能买?
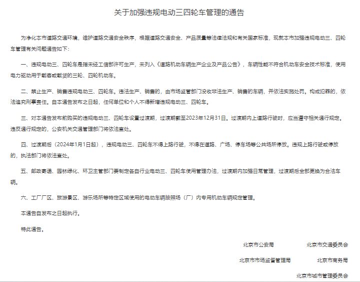
首先,为什么现在很多地方老年代步车都说不能上路了呢?
因为很多车都是 “不合规” 的非标车辆。啥意思呢?就是车辆的时速、电池、电压、电机功率、制动系统都不符合国家标准和工信部的要求。
也就是没有证的“黑车”。
所以这种车很多都限制。
判断能不能买,就两个标准,第一在不在工信部的名单里面;第二有没有提供上牌的所需的材料;
第一个标准:
要在《道路机动车辆生产企业及产品公告》的名单上,怎么找呢?
上这个网站(你直接搜索或者在工信部搜索这个系统的名字就行):

可以通过搜索产品信息,看看你要买的,是不是在公告名单里面。
举个例子:我想查雷霆皇这个车是不是在公告名单里面,就可以直接搜雷霆皇


然后点击查看参数页,就可以看到这个产品具体的批次和型号了。

或者你点击公告文本就可以看到历年来公布的批次的文件及详细的名单~
就是这样,在工信部上能查到的车,第一个标准就符合了。
所以,买的时候问清楚品牌和型号!!品牌可以,不代表他卖给你的型号就可以!!!
第二个标准:
机动车的上牌所需资料
1、机动车所有人的身份证明原件及复印件;
2、机动车来历凭证(购车发票注册联等)原件;
3、国产机动车整车出厂合格证明或进口机动车的进口凭证原件;
4、机动车车辆购置税完税证明或者免税凭证原件(互联网可查询到不需要提供纸质证明);
5、机动车交通事故责任强制保险凭证第三联原件(互联网可查询到不需要提供纸质凭证)(原件丢失的,需要纸质电子保单);
6、交验车辆;
电动自行车上牌所需资料
1、车辆所有人居民身份证或临时居民身份证 (非深圳户籍还需要提供深圳经济特区居住证或居住登记证明)
2、车辆出厂合格证明 (*口车进**提供进口凭证);
3、购车发票。
所以,其实最关键的就是有没有合格证明。

合格证大概就是这样的
满足这两个条件就说明,这个车是可以正经上牌的,可以买。
那么, 为什么还那么多新闻说老头乐不能上路呢?

因为,不能上路的,是那种 违规的电动三、四轮车 。只要是在 《道路机动车辆生产企业及产品公告》 名单里面的,就不算是违规的车。
另外,还要特别注意,因为在名单里面显示,这种车是“摩托车”,所以想要合规上路,还是要有D证 (注意:年龄在70周岁以上的,就不能开三轮摩托车咯)
三、那些写着“带牌销售”是真的吗?
所谓的“带牌销售”。可以信,但不能完全信。
目前的规定就是,只有电动车才能带牌销售,基本上就是这几个牌子支持——爱玛、雅迪、小刀和绿源。
其他的那些三轮车,老年代步车,说可以支持“带牌销售”的,千万别信,动辄就是几千块钱,谁顶得住?
所以,并不是说所有类似“老头乐”的车都不行,但是如果你想找到一个是电动车,免驾照的话,那就要特别注意了。